attempt to clone LED TV Backlight Tester

Collapse
X
 
  • Time
  • Show
Clear All
new posts
  • capwizard
    Badcaps Legend
    • Jun 2016
    • 1991
    • USA

    #21
    Re: attempt to clone LED TV Backlight Tester

    Yes, one or two LEDs voltage drop more on the MOSFET . I will Put a switch for low and high voltage usage. low switch for one to one led strip testing, high switch for Dled tv whole screen and Eled tv strip testing. Or variable power supply.
    Attached Files

    if you find these attachements useful please consider making a small donation to the site

    Last edited by capwizard; 12-06-2016, 11:46 AM.

    Comment

    • capwizard
      Badcaps Legend
      • Jun 2016
      • 1991
      • USA

      #22
      Re: attempt to clone LED TV Backlight Tester

      RT7320 also provides a thermal regulation protection, instead of traditional thermal shutdown, to suppress the
      rise of IC junction temperature and prevent LED lamps from flicker.


      Page 3: Thermal Regulation Protection

      When the IC junction temperature rises above 125°C (typ.), this
      function starts to gradually reduce the regulated LED
      current, depending on the rise of the junction temperature.
      Meanwhile, the system power dissipation is also reduced.
      Finally, the temperatures in the system will be well
      controlled and enter their steady-state. The function can
      achieve both of the two targets : to protect LED lamps and
      to prevent them from flicker.

      The maximum power dissipation can be calculated by the following formula :
      PD(MAX) = (TJ(MAX) − TA) / θJA
      where TJ(MAX) is the maximum junction temperature, TA is the ambient temperature, and θJA is the junction to ambient thermal resistance. For recommended operating condition specifications, the maximum junction temperature is 125°C. The junction to ambient thermal resistance, θJA, is layout dependent. For SOP-8 (Exposed Pad) package, the thermal resistance, θJA, is 29°C/W on a standard JEDEC 51-7 four-layer
      thermal test board. The maximum power dissipation at TA = 25°C can be calculated by the following formula : PD(MAX) = (125°C − 25°C) / (29°C/W) = 3.44W for
      SOP-8 (Exposed Pad) package The maximum power dissipation depends on the operating ambient temperature for fixed TJ(MAX) and thermal resistance, θJA. The derating curve in Figure 1 allows the designer to see the effect of rising ambient temperature on the maximum power dissipation.

      Is that mean IC never going to burn out?

      At picture 2: When temperature rising to 125c, The power dissipation go to 0.0 w.
      Attached Files

      if you find these attachements useful please consider making a small donation to the site

      Last edited by capwizard; 12-06-2016, 12:57 PM.

      Comment

      • llonen
        Badcaps Veteran
        • Sep 2014
        • 495
        • hampshire

        #23
        Re: attempt to clone LED TV Backlight Tester

        Are you not better off just using a variable precision bench power supply with adjustable current limiting.

        Comment

        • budm
          Badcaps Legend
          • Feb 2010
          • 40746
          • USA

          #24
          Re: attempt to clone LED TV Backlight Tester

          "At picture 2: When temperature rising to 125c, The power dissipation go to 0.0 w" It means at that point, there will be no current flow through the device to produce any heat, no Vdrops no heat, the higher the ambient the less current you can let it pass through the device otherwise it will be damaged.
          Never stop learning
          Basic LCD TV and Monitor troubleshooting guides.
          http://www.badcaps.net/forum/showthr...956#post305956

          Voltage Regulator (LDO) testing:
          http://www.badcaps.net/forum/showthr...999#post300999

          Inverter testing using old CFL:
          http://www.badcaps.net/forum/showthr...er+testing+cfl

          Tear down pictures : Hit the ">" Show Albums and stories" on the left side
          http://s807.photobucket.com/user/budm/library/

          TV Factory reset codes listing:
          http://www.badcaps.net/forum/showthread.php?t=24809

          Comment

          • capwizard
            Badcaps Legend
            • Jun 2016
            • 1991
            • USA

            #25
            Re: attempt to clone LED TV Backlight Tester

            llonen: using a variable precision bench power supply with adjustable current limiting.
            B&K Precision 9803 The output can be varied from 0 to 300 V with 0.1 V programming resolution. $2,950.00 (Each)
            http://www.alliedelec.com/b-k-precis...i9MaAsuc8P8HAQ

            But our budget have only around $10. .
            Last edited by capwizard; 12-06-2016, 04:39 PM.

            Comment

            • llonen
              Badcaps Veteran
              • Sep 2014
              • 495
              • hampshire

              #26
              Re: attempt to clone LED TV Backlight Tester

              Nice looking power supply, not one I would choose to testing back lights though,

              I think I paid around £5.00 for one of these which I use for various applications including testing back-light strips.

              https://wiki.london.hackspace.org.uk...0_Power_Supply

              Comment

              • capwizard
                Badcaps Legend
                • Jun 2016
                • 1991
                • USA

                #27
                Re: attempt to clone LED TV Backlight Tester

                Nice,it could supply up to 60V DC. But To test edge led tv strips ( 4 of them for 60" ) each needs 186v dc, then you will need that plus 10x 9v battery to test.
                Last edited by capwizard; 12-06-2016, 06:47 PM.

                Comment

                • sardarshams
                  New Member
                  • Jan 2017
                  • 9
                  • iran

                  #28
                  Re: attempt to clone LED TV Backlight Tester

                  Hello
                  I need the schematic backlight tester Gj2c
                  thanks
                  http://www.ebay.com/p/Sid-Gj2c-LED-T...ter/1373031177
                  Skype id :sardar.shams3
                  Telegram id : @Sardar59

                  Comment

                  • capwizard
                    Badcaps Legend
                    • Jun 2016
                    • 1991
                    • USA

                    #29
                    Re: attempt to clone LED TV Backlight Tester

                    Mi amigo, está aquí..............Probador LED cuesta sólo $ 5. El probador es inseguro pero barato, por favor no lo use en armas nucleares.

                    https://www.badcaps.net/forum/showthread.php?t=59136

                    If you find this forum helpful? You might consider to donate here.
                    Last edited by capwizard; 03-20-2017, 08:53 PM.

                    Comment

                    • capwizard
                      Badcaps Legend
                      • Jun 2016
                      • 1991
                      • USA

                      #30
                      Re: attempt to clone LED TV Backlight Tester

                      "I need the schematic for backlight tester Gj2c"

                      Although SID GJ2C is made in China, it may has copyright, but we teach you how to catch fish. you don't need the schematic, because you can make A better one, like battery powered Oled display LED tester or use microcontroller shows how many LEDs and protection diodes inside the screen and panel's suppose working voltage and current, would that be nice?

                      If you find this forum helpful? You might consider to donate here.

                      At the very bottom of this https://www.badcaps.net/forum/index.php page, Push the Orange button.
                      Last edited by capwizard; 03-21-2017, 06:03 AM.

                      Comment

                      • sardarshams
                        New Member
                        • Jan 2017
                        • 9
                        • iran

                        #31
                        Re: attempt to clone LED TV Backlight Tester

                        Originally posted by capwizard
                        "I need the schematic for backlight tester Gj2c"

                        Although SID GJ2C is made in China, it may has copyright, but we teach you how to catch fish. you don't need the schematic, because you can make A better one, like battery powered Oled display LED tester or use microcontroller shows how many LEDs and protection diodes inside the screen and panel's suppose working voltage and current, would that be nice?

                        If you find this forum helpful? You might consider to donate here.

                        At the very bottom of this https://www.badcaps.net/forum/index.php page, Push the Orange button.
                        thank you very much
                        Skype id :sardar.shams3
                        Telegram id : @Sardar59

                        Comment

                        • capwizard
                          Badcaps Legend
                          • Jun 2016
                          • 1991
                          • USA

                          #32
                          Re: attempt to clone LED TV Backlight Tester

                          You're more than welcome.
                          Eres más que bienvenido.

                          We are a bunch of electronic hobbyists to help each other like A big family.
                          And our mission is to Recycle the World.
                          Last edited by capwizard; 03-21-2017, 02:22 PM.

                          Comment

                          • sardarshams
                            New Member
                            • Jan 2017
                            • 9
                            • iran

                            #33
                            Re: attempt to clone LED TV Backlight Tester

                            I wish the best for you
                            Skype id :sardar.shams3
                            Telegram id : @Sardar59

                            Comment

                            • rievax_60
                              Badcaps Veteran
                              • May 2012
                              • 897
                              • australia

                              #34
                              Re: attempt to clone LED TV Backlight Tester

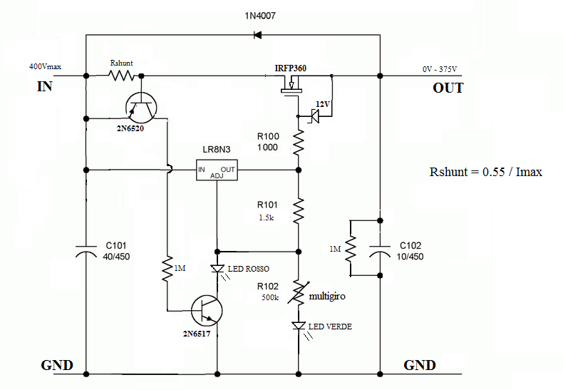
                              I did some tests on a GJ2C loaded with resistors from 470 ohms to 10K. The open circuit voltage is about 330v. When I connect a resistor, there is a brief spike of about 5ma then it settles briefly to 1ma then it ramps exponentially for 2 to 3 seconds to about 30ma.
                              The built in voltage meter is accurate.

                              Comment

                              • capwizard
                                Badcaps Legend
                                • Jun 2016
                                • 1991
                                • USA

                                #35
                                Re: attempt to clone LED TV Backlight Tester

                                Thanks for your testing results.

                                330v dc / 1.414= 233.38v AC. So SID GJ2C use a 1 : 1 isolation transformer but over 110v AC region they use 1 : 2 isolation transformer or ac doubler. SID GJ2C testing voltage is DC 330v / 3v LED = It can test 110 LEDs

                                " ......to about 30ma. " Current is too high for LEDs long time testing. 110 LEDs x 30ma = 3.300ma = 3.3A

                                "..........then it ramps exponentially for 2 to 3 seconds" In pic1 We can change C2 to 10uf - 100uf capacitor, give the circuit 2 - 3 seconds to charge to 1.2v for it to reach the current limited. ( I constant = 1.2v / R).
                                Attached Files

                                if you find these attachements useful please consider making a small donation to the site

                                Last edited by capwizard; 03-27-2017, 07:29 AM.

                                Comment

                                • rievax_60
                                  Badcaps Veteran
                                  • May 2012
                                  • 897
                                  • australia

                                  #36
                                  Re: attempt to clone LED TV Backlight Tester

                                  The interesting areas of the PCB are covered with a very tough black epoxy. There appears to be a MOSFET in series with the output that does the fast current control. There is a large drum inductor which must be part of a Buck regulator on the isolated side also.
                                  The current ramps up in steps so must be controlled by the same micro-controller that does the voltage meter function.

                                  Comment

                                  • rievax_60
                                    Badcaps Veteran
                                    • May 2012
                                    • 897
                                    • australia

                                    #37
                                    Re: attempt to clone LED TV Backlight Tester

                                    The TV had 2 series groups of 40 LEDs each. The tester developed about 150v for the 40 series LEDs.

                                    Comment

                                    • capwizard
                                      Badcaps Legend
                                      • Jun 2016
                                      • 1991
                                      • USA

                                      #38
                                      Re: attempt to clone LED TV Backlight Tester

                                      "There appears to be a MOSFET in series with the output that does the fast current control. " My guess, it is the LR8 (HV version of LM317)?

                                      " a large drum inductor which must be part of a Buck regulator on the isolated side also." My guess, That is for smooth the output voltage?

                                      "The current ramps up in steps so must be controlled by the same micro-controller that does the voltage meter function." My guess, U6 only uses for voltage meter? The current ramps up using capacitor.

                                      PS: Why they use Epoxy because they don't want you to know it is so easy to built.

                                      The poormans LED tester current is at 6.8ma, with no ramps up current I can calculate LEDs characteristics. Pic2.
                                      Attached Files

                                      if you find these attachements useful please consider making a small donation to the site

                                      Last edited by capwizard; 03-27-2017, 08:39 AM.

                                      Comment

                                      • gabiz_ro
                                        Senior Member
                                        • Mar 2011
                                        • 171
                                        • Romania

                                        #39
                                        Re: attempt to clone LED TV Backlight Tester

                                        Originally posted by capwizard

                                        " ......to about 30ma. " Current is too high for LEDs long time testing. 110 LEDs x 30ma = 3.300ma = 3.3A
                                        That's wrong
                                        Current is 30mA no matters LED's number.
                                        110 Led's -> 330V
                                        330V x 0.03A (same 30mA as people say previous) = 9.9W
                                        Almost 10W,I think is a little too much for simple or single LR8K

                                        Also I don't see isolation transformer or 1:1.
                                        Could be live connected.
                                        Also for 110V line could be using some voltage doubler.

                                        That little transformer could be some part of SMPS that deliver power to microcontroller and 330V at 30mA or only for microcontroller and LED's voltage is from main line.

                                        More clear and detailed photos can be usefull to solve the mistery.
                                        Last edited by gabiz_ro; 03-27-2017, 10:41 AM.

                                        Comment

                                        • capwizard
                                          Badcaps Legend
                                          • Jun 2016
                                          • 1991
                                          • USA

                                          #40
                                          Re: attempt to clone LED TV Backlight Tester

                                          You're right.....My bad, Constant current means all LEDs in series at 30ma.

                                          "Also I don't see isolation transformer or 1:1." This I just guess because I did not have this LED tester.
                                          Last edited by capwizard; 03-27-2017, 10:45 AM.

                                          Comment

                                          Related Topics

                                          Collapse

                                          • DanPoka
                                            Guide me through repairing a Dell p2210f LCD ccfl backlight monitor
                                            by DanPoka
                                            I bought this p2210f dell monitor to fix. Schematic is the same as p2210.
                                            Behaviour is that monitors comes on but then backlight switches off almost instantly. If I look with flashlight I can still find the "No signal message". So definitely a backlight issue. Trying to advance the issue I proved that the protection circuit is switching off the backlight by shorting out C3 and resistor to disable the INL chip then re enable by removing the short.
                                            This is where it gets interesting. When I disassembled the monitor to solder leads on c3 capacitor I noticed the backlight flickered...
                                            02-15-2025, 05:05 AM
                                          • Comp_Pro
                                            No Backlight Macbook A1990 820-01041
                                            by Comp_Pro
                                            Hello all,

                                            Am trying to figure out this backlight issue with this A1990 Macbook Pro.

                                            Tests performed:

                                            There is no backlight even with a good screen.
                                            Backlight IC is receiving the correct support voltages.
                                            Fuse F8400 ok
                                            Current sense resistor R8400 ok
                                            Backlight IC is receiving 3.3V on enable pin.
                                            Backlight IC receiving voltage from PPBUS_G3H, aprox 12.5V.
                                            Backlight IC receiving 5V from PP5V_G3S
                                            Backlight IC BKLT_SCL and BKLT_SDA both measure 0.545V diode mode to ground
                                            I2C_BKLT_SCL and I2C_BKLT_SDA both measure...
                                            05-06-2024, 10:23 PM
                                          • cheebster
                                            iPad Pro 12.9 5th Gen Backlight Issue
                                            by cheebster
                                            Hello, got an iPad Pro A2378 12.9 5th gen with no backlight. Got another test unit without screen, tested the screen, still no backlight with the test unit.
                                            Figured out the backlight on the screen was bad, ordred a new backlight from mobilesentrix, *carefully replaced it* without damaging the lcd, oh well.
                                            Final result, issue is still there, the screen has no back lights. So i'm back to square one, with 3 hours less and 100$ out, issue still on the screen.
                                            The panel is still ok, i can see the apple in the middle of the screen when it kicks in, just no backlight.
                                            Anyone...
                                            05-20-2025, 09:17 AM
                                          • canadaboy25
                                            LG Flatron 24EN33TA No Backlight When Cold
                                            by canadaboy25
                                            Hi all,

                                            I've got an LG Flatron 24EN33TA with a backlight issue. The problem began with the monitor not powering up after sitting for a long time (overnight or during the day throughout work). When I would wake the computer up, the backlight would flick on for a second then go out. Sometimes it would take many tries to get it to come on. Once the monitor came on, it worked flawlessly until another long duration of being powered off.

                                            I thought the problem would be bad caps but I checked both of the caps on the board and they are fine. I also tried powering the monitor from...
                                            03-07-2023, 12:23 AM
                                          • gabrielA7
                                            Macbook pro A1706 / Backlight flex cable compatibility
                                            by gabrielA7
                                            Hey guys!!

                                            I’ve got a question here!
                                            I have a MacBook Pro A1706 that needs the backlight cable replacement — the well-known issue — but the problem is that the code on my original cable is 821-00571-A, and the one I have on hand to install is 821-01229-A.

                                            Well, I asked ChatGPT about it, and the guy told me they’re not compatible and it could even burn the backlight circuit!!

                                            Here’s what the bot told me:

                                            I said to him: “I’m going to install the 821-01229-A.”

                                            ChatGPT replied:
                                            Understood — but before you solder or install the 821-01229-A,
                                            ...
                                            11-11-2025, 03:26 PM
                                          • Loading...
                                          • No more items.
                                          Working...