attempt to clone LED TV Backlight Tester
Collapse
X
-
Never stop learning
Basic LCD TV and Monitor troubleshooting guides.
http://www.badcaps.net/forum/showthr...956#post305956
Voltage Regulator (LDO) testing:
http://www.badcaps.net/forum/showthr...999#post300999
Inverter testing using old CFL:
http://www.badcaps.net/forum/showthr...er+testing+cfl
Tear down pictures : Hit the ">" Show Albums and stories" on the left side
http://s807.photobucket.com/user/budm/library/
TV Factory reset codes listing:
http://www.badcaps.net/forum/showthread.php?t=24809 -
Re: attempt to clone LED TV Backlight Tester
thats what i was thinking thanks for conformation and budm do you think that tester in the link is worth buying? ive just had a email back saying they will ship to the uk as i dont mind waiting a few weeks for it and i think the uk price will be a little cheaper than the ones shown on the web pageComment
-
Re: attempt to clone LED TV Backlight Tester
I would like to have one myself to really test how it react without load and with load. It is a good as long as it has good protection and no blowing up good LED when testing it afetr the unit is turned on and not connected to the load, that is what I am trying to understand how fast the circuit reacts as posted in post 59..Last edited by budm; 03-31-2017, 10:45 AM.Never stop learning
Basic LCD TV and Monitor troubleshooting guides.
http://www.badcaps.net/forum/showthr...956#post305956
Voltage Regulator (LDO) testing:
http://www.badcaps.net/forum/showthr...999#post300999
Inverter testing using old CFL:
http://www.badcaps.net/forum/showthr...er+testing+cfl
Tear down pictures : Hit the ">" Show Albums and stories" on the left side
http://s807.photobucket.com/user/budm/library/
TV Factory reset codes listing:
http://www.badcaps.net/forum/showthread.php?t=24809Comment
-
Re: attempt to clone LED TV Backlight Tester
i think at that price £21.79 shipped too the uk i will take a chance.
Edit i have just payed for it so when it comes we can run some tests.Last edited by vinceroger69; 03-31-2017, 11:19 AM.Comment
-
Re: attempt to clone LED TV Backlight Tester
Any tricks in the payment because all the prices are too good to be true(some of items are $0.01)? Why dont they accept VISA?
Western Union (No Bank Fee) , but it is bank to bank transfers maybe charge $50
PayPal (PayPal Fee 5%) * Shippment address must match with PayPal register address
MoneyGram (No Bank Fee) ???
HSBC Bank (Bank Fee $25.00)
Alipay.com (Need to contact us) ???Last edited by capwizard; 03-31-2017, 11:29 AM.Comment
-
Re: attempt to clone LED TV Backlight Tester
I used paypal but he replied to my email within 10 minutes which was good when i asked about uk postage.How about Payment? They doesnt accept VISA?
Western Union (No Bank Fee) , but it is bank to bank transfers maybe charge $50
PayPal (PayPal Fee 5%) * Shippment address must match with PayPal register address
MoneyGram (No Bank Fee) ???
HSBC Bank (Bank Fee $25.00)
Alipay.com (Need to contact us) ???Comment
-
Re: attempt to clone LED TV Backlight Tester
Where do you see the fees?Any tricks in the payment because all the prices are too good to be true(some of items are $0.01)? Why dont they accept VISA?
Western Union (No Bank Fee) , but it is bank to bank transfers maybe charge $50
PayPal (PayPal Fee 5%) * Shippment address must match with PayPal register address
MoneyGram (No Bank Fee) ???
HSBC Bank (Bank Fee $25.00)
Alipay.com (Need to contact us) ???
https://www.hklrf.com/Payment_1.html
I use PAYPAL, so LRF will charge 5% fee and added that to the price?
It also show accept credit card on the right side of the page.
https://www.hklrf.com/0-300V-Smart-F...pair_1948.htmlLast edited by budm; 03-31-2017, 12:50 PM.Never stop learning
Basic LCD TV and Monitor troubleshooting guides.
http://www.badcaps.net/forum/showthr...956#post305956
Voltage Regulator (LDO) testing:
http://www.badcaps.net/forum/showthr...999#post300999
Inverter testing using old CFL:
http://www.badcaps.net/forum/showthr...er+testing+cfl
Tear down pictures : Hit the ">" Show Albums and stories" on the left side
http://s807.photobucket.com/user/budm/library/
TV Factory reset codes listing:
http://www.badcaps.net/forum/showthread.php?t=24809Comment
-
Re: attempt to clone LED TV Backlight Tester
yes paypal charged me £1.00 i think but still a cheap tester at that price.Comment
-
Comment
-
Re: attempt to clone LED TV Backlight Tester
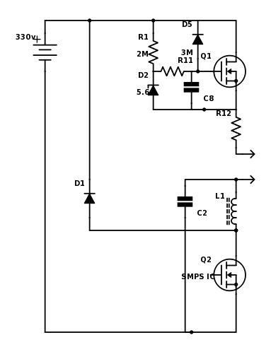
I have traced some of the circuitry, it makes better sense now.
With the test leads open, the Source of Q1 rises to the point where the G-S drops to threshold voltage of about 2.5v. Q1's channel resistance will be very high.
When the leads are connected to a load, very little current first flows through Q1, the current increases as C8 charges. Q1 eventually ends up with about 3v drop across it.
The current limiting is done by an unidentified SMPS IC that I have represented by Q2.Attached Filesif you find these attachements useful please consider making a small donation to the site
Comment
-
Re: attempt to clone LED TV Backlight Tester
So I will tell how I test my LED strip from TV all strip at once without any tester. I have a old outlet cable that I took from a radio and I have cut and put 10kohm/2w resistor in series then I make one probe, in the other able i only have put one probe.
When I need to test LED from a TV I put the cable in a 230V outlet and test directly the strip not even have bother in see the plus and minus..
Here you have the most cheap, free of electronic waste, and reliable I use this for more then 4 years now
Comment
-
Re: attempt to clone LED TV Backlight Tester
That is too risky even for experienced people. It is not uncommon to find outlets with Active and Neutral transposed.So I will tell how I test my LED strip from TV all strip at once without any tester. I have a old outlet cable that I took from a radio and I have cut and put 10kohm/2w resistor in series then I make one probe, in the other able i only have put one probe.
When I need to test LED from a TV I put the cable in a 230V outlet and test directly the strip not even have bother in see the plus and minus..
Here you have the most cheap, free of electronic waste, and reliable I use this for more then 4 years now
Have you tried using back to back transformers for isolation?Comment
-
Re: attempt to clone LED TV Backlight Tester
Yep, cheap, works, and dangerous. Max current worst case is 23mA.Never stop learning
Basic LCD TV and Monitor troubleshooting guides.
http://www.badcaps.net/forum/showthr...956#post305956
Voltage Regulator (LDO) testing:
http://www.badcaps.net/forum/showthr...999#post300999
Inverter testing using old CFL:
http://www.badcaps.net/forum/showthr...er+testing+cfl
Tear down pictures : Hit the ">" Show Albums and stories" on the left side
http://s807.photobucket.com/user/budm/library/
TV Factory reset codes listing:
http://www.badcaps.net/forum/showthread.php?t=24809Comment
-
Re: attempt to clone LED TV Backlight Tester
How do you test single or smaller groups of LEDs? Many LEDs do not have reverse protection diodes.So I will tell how I test my LED strip from TV all strip at once without any tester. I have a old outlet cable that I took from a radio and I have cut and put 10kohm/2w resistor in series then I make one probe, in the other able i only have put one probe.
When I need to test LED from a TV I put the cable in a 230V outlet and test directly the strip not even have bother in see the plus and minus..
Here you have the most cheap, free of electronic waste, and reliable I use this for more then 4 years now
Comment
-
Re: attempt to clone LED TV Backlight Tester
That is why I said it is also dangerous (to human and device) and good LED can be damaged, at least put 1n4007 in series and have to test with correct polarity. You can be lucky for so long.
https://www.digikey.com/en/articles/...ial-protectionNever stop learning
Basic LCD TV and Monitor troubleshooting guides.
http://www.badcaps.net/forum/showthr...956#post305956
Voltage Regulator (LDO) testing:
http://www.badcaps.net/forum/showthr...999#post300999
Inverter testing using old CFL:
http://www.badcaps.net/forum/showthr...er+testing+cfl
Tear down pictures : Hit the ">" Show Albums and stories" on the left side
http://s807.photobucket.com/user/budm/library/
TV Factory reset codes listing:
http://www.badcaps.net/forum/showthread.php?t=24809Comment
-
Re: attempt to clone LED TV Backlight Tester
I can test only one led or more led's there is no problem. I don't need to see the polarity cause I'm applying AC voltage and this voltage will be rectified directly by the same leds that I'm testing. So I'm having half wave in the led thats why is irrelevant the polarity. The only thing is that the led will blin will blink 50times a sec here I live is 230v 50Hz but I can barely see this. I will post some pics if you want.Comment
-
Re: attempt to clone LED TV Backlight Tester
We are talking the reverse Voltage breakdown of the LED or any diode.
I know your setup, no need for pictures. Just look up what reverse breakdown Voltage of the diode is.
What do you think what the reverse Voltage is aplied across the LED when it is in reverse bias during the half cycle of the applied AC?
There is reason why minimum diode break down Voltage is chosen to be used in the circuits.Last edited by budm; 04-01-2017, 12:17 AM.Never stop learning
Basic LCD TV and Monitor troubleshooting guides.
http://www.badcaps.net/forum/showthr...956#post305956
Voltage Regulator (LDO) testing:
http://www.badcaps.net/forum/showthr...999#post300999
Inverter testing using old CFL:
http://www.badcaps.net/forum/showthr...er+testing+cfl
Tear down pictures : Hit the ">" Show Albums and stories" on the left side
http://s807.photobucket.com/user/budm/library/
TV Factory reset codes listing:
http://www.badcaps.net/forum/showthread.php?t=24809Comment
-
Re: attempt to clone LED TV Backlight Tester
I know what you are saying but when running this test I have 0.01A that is passing in the circuit is harmless, it is exactly the same principle as the light bulb in series to test power supply or any circuit that has a short.Comment
-
Re: attempt to clone LED TV Backlight Tester
"it is exactly the same principle as the light bulb in series to test power supply or any circuit that has a short." Really?Never stop learning
Basic LCD TV and Monitor troubleshooting guides.
http://www.badcaps.net/forum/showthr...956#post305956
Voltage Regulator (LDO) testing:
http://www.badcaps.net/forum/showthr...999#post300999
Inverter testing using old CFL:
http://www.badcaps.net/forum/showthr...er+testing+cfl
Tear down pictures : Hit the ">" Show Albums and stories" on the left side
http://s807.photobucket.com/user/budm/library/
TV Factory reset codes listing:
http://www.badcaps.net/forum/showthread.php?t=24809Comment
Related Topics
Collapse
-
by DanPokaI bought this p2210f dell monitor to fix. Schematic is the same as p2210.
Behaviour is that monitors comes on but then backlight switches off almost instantly. If I look with flashlight I can still find the "No signal message". So definitely a backlight issue. Trying to advance the issue I proved that the protection circuit is switching off the backlight by shorting out C3 and resistor to disable the INL chip then re enable by removing the short.
This is where it gets interesting. When I disassembled the monitor to solder leads on c3 capacitor I noticed the backlight flickered...-
Channel: Troubleshooting Computer Displays
-
-
by Comp_ProHello all,
Am trying to figure out this backlight issue with this A1990 Macbook Pro.
Tests performed:
There is no backlight even with a good screen.
Backlight IC is receiving the correct support voltages.
Fuse F8400 ok
Current sense resistor R8400 ok
Backlight IC is receiving 3.3V on enable pin.
Backlight IC receiving voltage from PPBUS_G3H, aprox 12.5V.
Backlight IC receiving 5V from PP5V_G3S
Backlight IC BKLT_SCL and BKLT_SDA both measure 0.545V diode mode to ground
I2C_BKLT_SCL and I2C_BKLT_SDA both measure... -
by cheebsterHello, got an iPad Pro A2378 12.9 5th gen with no backlight. Got another test unit without screen, tested the screen, still no backlight with the test unit.
Figured out the backlight on the screen was bad, ordred a new backlight from mobilesentrix, *carefully replaced it* without damaging the lcd, oh well.
Final result, issue is still there, the screen has no back lights. So i'm back to square one, with 3 hours less and 100$ out, issue still on the screen.
The panel is still ok, i can see the apple in the middle of the screen when it kicks in, just no backlight.
Anyone... -
by canadaboy25Hi all,
I've got an LG Flatron 24EN33TA with a backlight issue. The problem began with the monitor not powering up after sitting for a long time (overnight or during the day throughout work). When I would wake the computer up, the backlight would flick on for a second then go out. Sometimes it would take many tries to get it to come on. Once the monitor came on, it worked flawlessly until another long duration of being powered off.
I thought the problem would be bad caps but I checked both of the caps on the board and they are fine. I also tried powering the monitor from...-
Channel: Troubleshooting Computer Displays
-
-
by gabrielA7Hey guys!!
I’ve got a question here!
I have a MacBook Pro A1706 that needs the backlight cable replacement — the well-known issue — but the problem is that the code on my original cable is 821-00571-A, and the one I have on hand to install is 821-01229-A.
Well, I asked ChatGPT about it, and the guy told me they’re not compatible and it could even burn the backlight circuit!!
Here’s what the bot told me:
I said to him: “I’m going to install the 821-01229-A.”
ChatGPT replied:Understood — but before you solder or install the 821-01229-A,...11-11-2025, 03:26 PM - Loading...
- No more items.
Comment