Sony KDL-32L5000 No Power

Collapse
X
 
  • Time
  • Show
Clear All
new posts
  • Spitz
    Senior Member
    • Oct 2010
    • 95

    #1

    Sony KDL-32L5000 No Power

    Picked up a sony with no power symptom, thought it might be a bad power supply. Caps look good so I checked the power supply by itself by jumping the ps-on signal. All voltages are there. Is this a main board problem or can the t-con board cause this.
  • budm
    Badcaps Legend
    • Feb 2010
    • 40746
    • USA

    #2
    Re: Sony KDL-32L5000 No Power

    You can start with this:
    https://www.badcaps.net/forum/showthread.php?t=39740
    Never stop learning
    Basic LCD TV and Monitor troubleshooting guides.
    http://www.badcaps.net/forum/showthr...956#post305956

    Voltage Regulator (LDO) testing:
    http://www.badcaps.net/forum/showthr...999#post300999

    Inverter testing using old CFL:
    http://www.badcaps.net/forum/showthr...er+testing+cfl

    Tear down pictures : Hit the ">" Show Albums and stories" on the left side
    http://s807.photobucket.com/user/budm/library/

    TV Factory reset codes listing:
    http://www.badcaps.net/forum/showthread.php?t=24809

    Comment

    • nuala
      Member
      • Aug 2013
      • 37
      • USA

      #3
      Re: Sony KDL-32L5000 No Power

      No secondary voltages and no 3.5v standby. Unplugged h2 module, leds, ir receiver and 3.5v came up. Found c9101 shorted on h2 board.10mfd/10v smd. Also check c9113 t

      Comment

      • Spitz
        Senior Member
        • Oct 2010
        • 95

        #4
        Re: Sony KDL-32L5000 No Power

        Originally posted by Spitz
        Picked up a sony with no power symptom, thought it might be a bad power supply. Caps look good so I checked the power supply by itself by jumping the ps-on signal. All voltages are there. Is this a main board problem or can the t-con board cause this.
        Have since replaced the main board and still nothing.

        Comment

        • patrax
          Member
          • Feb 2014
          • 33
          • USA

          #5
          Re: Sony KDL-32L5000 No Power

          Would love to know if anyone ever found a resolve for this symptom, I also have all voltages 24v,3.3v and unregulated 12v and 15v and led's are on,still not getting any backlights. Power button does nothing. After set sits unplugged for sometime all 3 front panel led's stay on. One click from psu during plug in clicks once when unplugged.Sony training manual flow charts in circles? Another stumper I don't want to replace all three boards on. Also unplugging H2 has no effect. Help!

          Comment

          • budm
            Badcaps Legend
            • Feb 2010
            • 40746
            • USA

            #6
            Re: Sony KDL-32L5000 No Power

            The OP never upload the pictures as requested in post 2.
            Never stop learning
            Basic LCD TV and Monitor troubleshooting guides.
            http://www.badcaps.net/forum/showthr...956#post305956

            Voltage Regulator (LDO) testing:
            http://www.badcaps.net/forum/showthr...999#post300999

            Inverter testing using old CFL:
            http://www.badcaps.net/forum/showthr...er+testing+cfl

            Tear down pictures : Hit the ">" Show Albums and stories" on the left side
            http://s807.photobucket.com/user/budm/library/

            TV Factory reset codes listing:
            http://www.badcaps.net/forum/showthread.php?t=24809

            Comment

            • Spitz
              Senior Member
              • Oct 2010
              • 95

              #7
              Re: Sony KDL-32L5000 No Power

              Originally posted by patrax
              Would love to know if anyone ever found a resolve for this symptom, I also have all voltages 24v,3.3v and unregulated 12v and 15v and led's are on,still not getting any backlights. Power button does nothing. After set sits unplugged for sometime all 3 front panel led's stay on. One click from psu during plug in clicks once when unplugged.Sony training manual flow charts in circles? Another stumper I don't want to replace all three boards on. Also unplugging H2 has no effect. Help!
              The first main board was bad, ordered a second and the tv is working. Still have one problem though. If left plugged in, will not always start, but if you unplug it for awhile, then it starts right up. Suspect a capacitor on the power board. When plugged in you can hear the relay click, if it stays energized then it will work. If you hear the relay click and release, then it will not start.

              Comment

              • Newbie62
                Member
                • Apr 2015
                • 27
                • usa

                #8
                Re: Sony KDL-32L5000 No Power

                I also have this same tv that has no front lights. with everything plugged in I hear the relay click on then off when given power, with all of the boards disconnected however the relay does not click.
                With all of the boards disconnected the voltages from the power supply to the main board are 3.37 on STBY. & 3.39 UNREG 15V.
                With the main board connected ( and everything plugged into that ) I get .8 volts on UNREG 15V BUT NOTHING ON 3.3V and that voltage drops to zero.
                I HAVE TWO POWER SUPPLY'S AND TWO MAIN BOARDS and the results are the same.
                I have already done the individual board elimination test.
                Did I get a bad main board twice?

                Comment

                • dick_barton
                  Badcaps Legend
                  • Aug 2015
                  • 6643
                  • Wales

                  #9
                  Re: Sony KDL-32L5000 No Power

                  Service manual

                  Willing to help but I'm no expert.

                  Comment

                  • budm
                    Badcaps Legend
                    • Feb 2010
                    • 40746
                    • USA

                    #10
                    Re: Sony KDL-32L5000 No Power

                    See post 2.
                    OP did not do as requested, I hope you are not going to be doing the same thing.
                    Never stop learning
                    Basic LCD TV and Monitor troubleshooting guides.
                    http://www.badcaps.net/forum/showthr...956#post305956

                    Voltage Regulator (LDO) testing:
                    http://www.badcaps.net/forum/showthr...999#post300999

                    Inverter testing using old CFL:
                    http://www.badcaps.net/forum/showthr...er+testing+cfl

                    Tear down pictures : Hit the ">" Show Albums and stories" on the left side
                    http://s807.photobucket.com/user/budm/library/

                    TV Factory reset codes listing:
                    http://www.badcaps.net/forum/showthread.php?t=24809

                    Comment

                    • Newbie62
                      Member
                      • Apr 2015
                      • 27
                      • usa

                      #11
                      Re: Sony KDL-32L5000 No Power

                      Thanks budm but that is no help figuring out why I have no 12v on either power supply.
                      I already have that document.
                      Last edited by Newbie62; 03-16-2016, 04:42 PM.

                      Comment

                      • budm
                        Badcaps Legend
                        • Feb 2010
                        • 40746
                        • USA

                        #12
                        Re: Sony KDL-32L5000 No Power

                        Well, lets see now , I do not have the TV, the boards in front of me to look at so I have no idea which boards or boards version/revision being used in YOUR TV, you can have same model TV number but the boards, the LCD panel, etc. can be made by more than one OEM.
                        If you bother to do some research you will see how many versions of the boards are used in the KDL-32L5000.
                        http://www.shopjimmy.com/catalogsear...ny+KDL-32L5000
                        Sorry, I will just skip this thread and good luck with your repair.
                        Last edited by budm; 03-16-2016, 04:56 PM.
                        Never stop learning
                        Basic LCD TV and Monitor troubleshooting guides.
                        http://www.badcaps.net/forum/showthr...956#post305956

                        Voltage Regulator (LDO) testing:
                        http://www.badcaps.net/forum/showthr...999#post300999

                        Inverter testing using old CFL:
                        http://www.badcaps.net/forum/showthr...er+testing+cfl

                        Tear down pictures : Hit the ">" Show Albums and stories" on the left side
                        http://s807.photobucket.com/user/budm/library/

                        TV Factory reset codes listing:
                        http://www.badcaps.net/forum/showthread.php?t=24809

                        Comment

                        • Newbie62
                          Member
                          • Apr 2015
                          • 27
                          • usa

                          #13
                          Re: Sony KDL-32L5000 No Power

                          Haha you are correct !
                          Power Supply # APS-243/C(CH)
                          147416341-
                          090Z155402-A

                          Main Board #
                          S022MAD
                          S8106-1
                          48.71I01.011
                          Sorry I don't know how to upload photos.

                          Comment

                          • Malachi
                            Badcaps Legend
                            • Dec 2015
                            • 1077
                            • Usa

                            #14
                            Re: Sony KDL-32L5000 No Power

                            Hit post reply, then go down to manage attachments.

                            Comment

                            • Newbie62
                              Member
                              • Apr 2015
                              • 27
                              • usa

                              #15
                              Re: Sony KDL-32L5000 No Power

                              IMG 1877 Power Supply
                              IMG 1876 Main Board
                              Attached Files

                              if you find these attachements useful please consider making a small donation to the site

                              Comment

                              • vinceroger69
                                Badcaps Legend
                                • Mar 2012
                                • 6714
                                • uk

                                #16
                                Re: Sony KDL-32L5000 No Power

                                Thanks for updating the thread with pictures etc could you also if possible re connect all the wires and then test the voltages on the two white connectors on the power board if you can right down the marking on the pcb ie 5vstby- measures 5.00 volts etc do this for each pin on the connectors so we can see what each pin does what the voltages should be and are now measuring many thanks

                                are you using your original boards again now for fault finding?

                                Comment

                                • dick_barton
                                  Badcaps Legend
                                  • Aug 2015
                                  • 6643
                                  • Wales

                                  #17
                                  Re: Sony KDL-32L5000 No Power

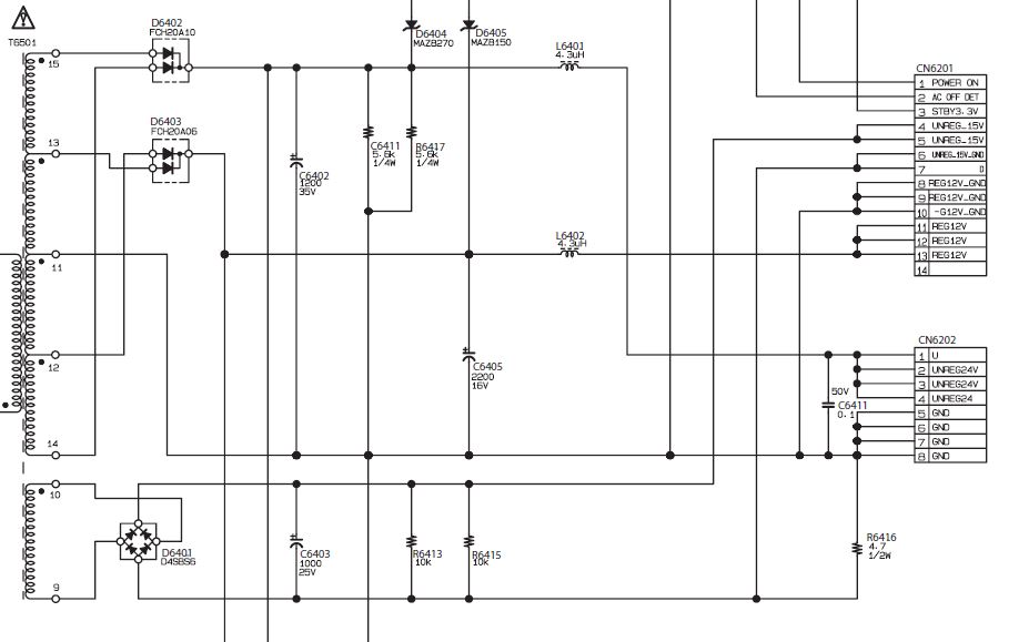
                                  Connect pin1 to pin3 on CN6201 (Power On to STBY3.3) with the power supply disconnected from the main board and check that the 12V & 15V come up.
                                  Willing to help but I'm no expert.

                                  Comment

                                  • Newbie62
                                    Member
                                    • Apr 2015
                                    • 27
                                    • usa

                                    #18
                                    Re: Sony KDL-32L5000 No Power

                                    Hey Dick Barton
                                    Thank You so very much for your help!
                                    OK here we go with the voltages:
                                    Pin #
                                    1 (P ON ) = 3.40
                                    2 ( AC DET ) = 3.36
                                    3 ( 3.3V STBY. ) = 3.40
                                    4 THRU 10 = ZERO
                                    11 THRU 13 = 12.21
                                    Attached Files

                                    if you find these attachements useful please consider making a small donation to the site

                                    Comment

                                    • dick_barton
                                      Badcaps Legend
                                      • Aug 2015
                                      • 6643
                                      • Wales

                                      #19
                                      Re: Sony KDL-32L5000 No Power

                                      Please can you post a well focus picture as in post #18 since I cannot make out what the legends are alongside the connector so can't tell you if all the readings are good.

                                      You don't list 15V so I suspect that's what's missing so check your diodes, any smd fuse close-by any bulged capacitors or any burnt resistors.
                                      Last edited by dick_barton; 03-25-2016, 04:13 PM.
                                      Willing to help but I'm no expert.

                                      Comment

                                      • dick_barton
                                        Badcaps Legend
                                        • Aug 2015
                                        • 6643
                                        • Wales

                                        #20
                                        Re: Sony KDL-32L5000 No Power

                                        There's literally just a handful of discrete components to provide the 15V which is missing and I suspect R6416 may have gone O/C. The 12V is up and running so the DC-DC inverer circuit is working. There's not much left to check out. D6401, C6403 and finally but highly unlikely to lose the supply, R6413/5
                                        Attached Files

                                        if you find these attachements useful please consider making a small donation to the site

                                        Willing to help but I'm no expert.

                                        Comment

                                        Related Topics

                                        Collapse

                                        Working...