This is some cheaply made Vestel rubbish I think. When it came to me several components on the PSU had blown. I fixed up the PSU as best I could and now it works without blowing the fuse.
The TV is functioning and showing a picture, menus, etc.. but the backlight strobes on and off a lot on startup, and then intermittently after that. Turning up the BL brightness makes it flash constantly, turning it down makes it flash less and if it's dim it stays on. The +24 to the inverter board is steady until the BL lights up, but then drops out by a couple of Vs and fluctuates once the BL is flashing. My DMM doesn't really keep up though.
I've disconnected the main board and turned on the backlights with a resistor between BL_on and +5V and the flashing is there, so it's either the PSU or inverter board. I think I managed to get it to stay on with BL set to fairly dim by blasting the boards with a hairdryer, but then it stayed the same when it cooled and I couldn't repeat it.
My guess is capacitors, but there's a lot on there and I'd like to be sure before shelling out on a whole set. They all look fine and I'm still waiting for my ESR meter to arrive from China.
It'd be nice to narrow it down a bit.
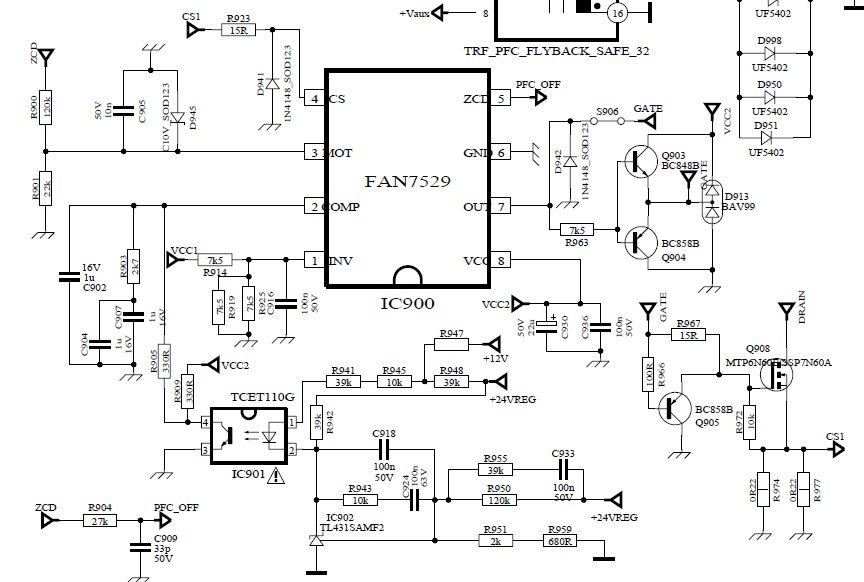
PSU is 17pw25-4 and schematic can be had from here:
Any suggestions? I'd be very grateful for any pointers.
The TV is functioning and showing a picture, menus, etc.. but the backlight strobes on and off a lot on startup, and then intermittently after that. Turning up the BL brightness makes it flash constantly, turning it down makes it flash less and if it's dim it stays on. The +24 to the inverter board is steady until the BL lights up, but then drops out by a couple of Vs and fluctuates once the BL is flashing. My DMM doesn't really keep up though.
I've disconnected the main board and turned on the backlights with a resistor between BL_on and +5V and the flashing is there, so it's either the PSU or inverter board. I think I managed to get it to stay on with BL set to fairly dim by blasting the boards with a hairdryer, but then it stayed the same when it cooled and I couldn't repeat it.
My guess is capacitors, but there's a lot on there and I'd like to be sure before shelling out on a whole set. They all look fine and I'm still waiting for my ESR meter to arrive from China.
PSU is 17pw25-4 and schematic can be had from here:
Any suggestions? I'd be very grateful for any pointers.

Comment