Philips 55PUS6754/12 Backlight settings override TMP19.6E LA

Collapse
X
 
  • Time
  • Show
Clear All
new posts
  • alltvrepairs
    Badcaps Veteran
    • Jan 2014
    • 252
    • Malta

    #1

    Philips 55PUS6754/12 Backlight settings override TMP19.6E LA

    Hi,

    I would like to reduce the backlights for this set. There is no direct settings like in Samsung or LG etc. Probably in Option Codes in SDM.
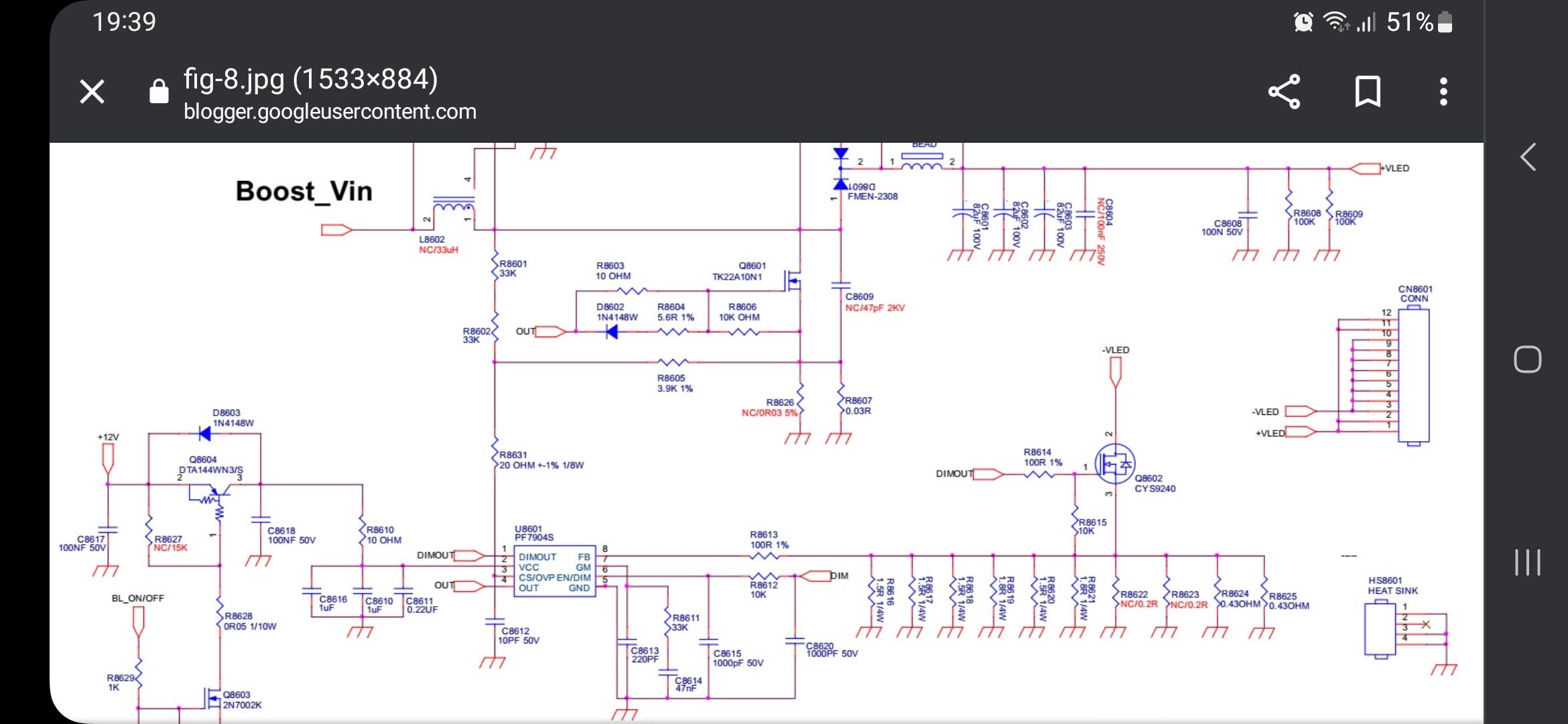
    If not available I would like to ask if anyone managed to alter the circuit to reduce slightly the LED current. Uses PF7904S U8601




    Tks
    Attached Files
    Last edited by alltvrepairs; 01-24-2023, 06:18 AM.
  • alltvrepairs
    Badcaps Veteran
    • Jan 2014
    • 252
    • Malta

    #2
    Re: Philips 55PUS6754/12 Backlight settings override TMP19.6E LA

    No one here ever tried to reduce backlight in modern Philips sets?

    Comment

    • nomoresonys
      Badcaps Legend
      • Jan 2013
      • 12306
      • U.S.

      #3
      Re: Philips 55PUS6754/12 Backlight settings override TMP19.6E LA

      here's tomtech doing a few, usually done with a resistor mod: https://www.youtube.com/results?sear...r+modification

      Comment

      • lotas
        Badcaps Legend
        • Jan 2016
        • 4796
        • Russia

        #4
        Re: Philips 55PUS6754/12 Backlight settings override TMP19.6E LA

        Originally posted by alltvrepairs
        No one here ever tried to reduce backlight in modern Philips sets?
        These resistors are a current sensor, when one, two, ... are removed, the resistance in this circuit will increase, therefore, the current to the LEDs will decrease.
        Attached Files

        Comment

        • alltvrepairs
          Badcaps Veteran
          • Jan 2014
          • 252
          • Malta

          #5
          Re: Philips 55PUS6754/12 Backlight settings override TMP19.6E LA

          Originally posted by nomoresonys
          here's tomtech doing a few, usually done with a resistor mod: https://www.youtube.com/results?sear...r+modification
          Tks. Interesting guy for sure. Nice watching him removing Large screens bare handed without suckers!

          Comment

          • alltvrepairs
            Badcaps Veteran
            • Jan 2014
            • 252
            • Malta

            #6
            Re: Philips 55PUS6754/12 Backlight settings override TMP19.6E LA

            Originally posted by lotas
            These resistors are a current sensor, when one, two, ... are removed, the resistance in this circuit will increase, therefore, the current to the LEDs will decrease.
            Tks, I was after those lines as well but preferred a confirmation first. Have tried with the 100R series resistor range 75R to120R made no difference. However I am sure removing a resistor from the voltage divider you marked should be a quicker option.
            Tks again!

            Comment

            • kiko1
              Member
              • Apr 2016
              • 48
              • croatia

              #7
              I want to wake up this topic a bit.....
              I tried removing resistors from FET-s source, but current did not changed...
              tried also double the source resistance from Q8601....still the same current...go figure....
              I really need PF7904S datasheet...anyone have it??

              Comment

              Related Topics

              Collapse

              • RetroComputingGrotto
                New Toy UNI-T UTi260B - What Settings?
                by RetroComputingGrotto
                I've literally just received in the post a UNI-T UTi260B (it's currently on charge).

                After quickly scanning the user manual I see there are all sorts of configurable settings (Measurement settings, Palette settings, Point temperature settings and Image Mode). As this is my first Thermal Imaging Camera I have no idea what all these settings are nor if I need to change/configure any of them.

                I intend/hope to use this to help me diagnose issues with laptop motherboards so should I just leave the settings as the default or is there someone out there with a UNI-T thermal...
                09-02-2025, 08:36 AM
              • alltvrepairs
                Philips 55pus6754/12 FZ3A Set Option value dilemma
                by alltvrepairs
                Hi,

                I need to change the main board for this set. I have a new identical board but for a smaller model 43PUS6704/12 FZ3A

                The picture is not good and remote seems not to work either.

                The Set Option on the rear of the TV says 042 as shown in pic.
                The Service manual lists this model but with another screen with a mentioned Option Code of 109. I assume that I need to use the one on the back of the TV.

                The problem I don't know how to tackle yet is the remote issue as not responding. Remote works on another Philips TV.

                ...
                03-16-2023, 06:06 AM
              • marekk
                Philips 55PUS6754 with lines after few seconds
                by marekk
                Hi,
                I have tried to replace TCON but it didn't help.
                The strange is that it shows Philips logo before the lines. Tried to cover some of the lines with tape on the ribbons to the screen but had no success.

                screen: tpt550u2-eqya3.g
                tcon: 6870C-0769A

                I will appreciate any help

                Many thanks

                Marek...
                11-03-2022, 03:00 PM
              • i440bx
                Elitebook 820 G3 engineering example: CMOS settings lost despite new cell
                by i440bx
                Hey there,

                I got a HP Elitebook 820 G3 Engineering Sample Laptop and I want to use it. Besides the difficult things at the ES-BIOS I have a big problem by saving the main BIOS settings.

                The laptop does not have a big battery because it was dead, but I already plugged in a new CMOS battery.

                It takes about 5min without power and the BIOS settings are lost. Unfortunatly I dont understand why the BIOS settings are only saved with power connected and this is the reason why I registered here.

                As written above, I plugged in a new CMOS cell and checked...
                08-19-2024, 02:28 PM
              • alro7779
                Philips 32PFL4901/F8 BA4GF0F0102 2 Not getting standby led
                by alro7779
                Hello, guys!

                The same 32" Philips TV I was having video issues, but now I don't have standby led at all. Someone here shared with me the schematic of the power supply, and checking the voltages, I see right after the resistor R604 I'm getting 1.6 v which is too low for enabling the Gate of the Q601 mosfet (the diagram says 4.2). On the R614 resistor I'm getting 181 V in and 117 V out, then through R603 I'm getting the same 117 V in and 59.9 V out, finally getting the latter voltage in the R604 BUT getting just 1.6 V out, which is the voltage that goes on to the Gate of the Q601...
                09-14-2025, 12:25 AM
              • Loading...
              • No more items.
              Working...