Philips 32PFL4901/F8 BA4GF0F0102 2 Not getting standby led

Collapse
X
 
  • Time
  • Show
Clear All
new posts
  • alro7779
    Alex
    • May 2025
    • 65
    • Mexico

    #1

    Philips 32PFL4901/F8 BA4GF0F0102 2 Not getting standby led

    Hello, guys!

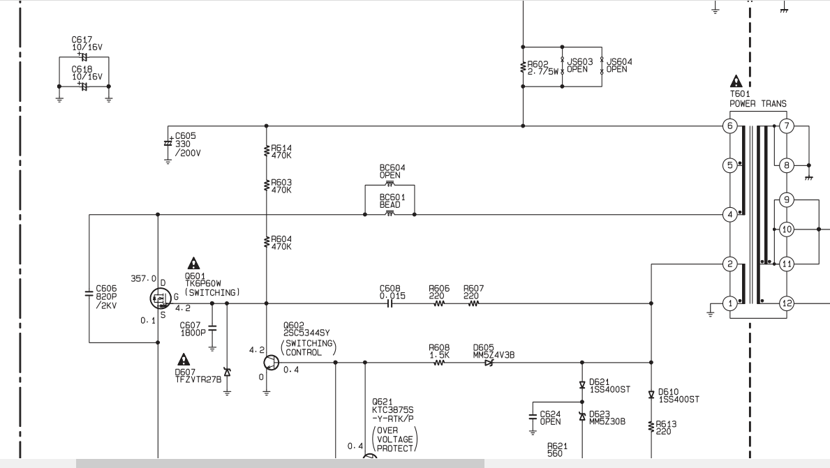
    The same 32" Philips TV I was having video issues, but now I don't have standby led at all. Someone here shared with me the schematic of the power supply, and checking the voltages, I see right after the resistor R604 I'm getting 1.6 v which is too low for enabling the Gate of the Q601 mosfet (the diagram says 4.2). On the R614 resistor I'm getting 181 V in and 117 V out, then through R603 I'm getting the same 117 V in and 59.9 V out, finally getting the latter voltage in the R604 BUT getting just 1.6 V out, which is the voltage that goes on to the Gate of the Q601 mosfet I mentioned. Any clues on why I'm not getting the stand by led? Because the mosfet is not switching on and off, there's no standby or secondary voltages.

    Thanks in advance!
    Attached Files
  • alro7779
    Alex
    • May 2025
    • 65
    • Mexico

    #2
    I must add that all the readings I'm getting is without pressing the power button, only having the TV just plugged in to the outlet and with all the ribbon cables off (mainboard and backlight leds).

    Comment

    • alro7779
      Alex
      • May 2025
      • 65
      • Mexico

      #3
      UPDATE: On the mainboard connector I'm getting:

      Pins 1 to 4 (P-ON+21V) = 12.73 V
      Pins 6 to 9 (AMP+13V) = 8.0 V
      Pin 16 (AL+3.3V) = 8.0 V

      Comment

      • alro7779
        Alex
        • May 2025
        • 65
        • Mexico

        #4
        Originally posted by alro7779
        UPDATE: On the mainboard connector I'm getting:

        Pins 1 to 4 (P-ON+21V) = 12.73 V
        Pins 6 to 9 (AMP+13V) = 8.0 V
        Pin 16 (AL+3.3V) = 8.0 V
        Those are readings on the power supply (mainboard connector).

        Comment

        Related Topics

        Collapse

        • Bad_IC
          Philips TV 37pfl5604h/12 no standby voltage
          by Bad_IC


          Hello,
          I have a problem with this TV, the standby voltage is not present. I have checked the components around the IC fsq510's area and they seem to work, also replaced this IC but the problem persists.
          These are the voltages in some pins of IC fsq510:
          Vcc=18v
          D=320v
          Vstr=154v
          Unfortunately, I couldn't find the schematic
          What else could I check?
          Is it possible to provide standby voltage from an external source to allow the TV to turn on?
          Thank you​...
          11-08-2024, 01:07 PM
        • jasonbay13
          Philips 37HFL5682L/F7 no standby light, incomplete service manual?
          by jasonbay13
          picked up a tv and when the power is plugged, the standby light flashes real quick then goes off. of 3.3, 12, 24v is all there but i couldnt find any 5v on the back-end board. ON/OFF is low, which it seems is what turns on the backlight so i removed the wire at the back-end board and put a 10k resistor to the 3.3v, which when plugged in brings on the backlight for a split second and also a blue light "LED1" on the inverter board, which goes off after a short time.
          am i missing something to bring on the backlight or is the inverter/ccfl gone bad? would that cause the inverter board...
          12-01-2023, 09:55 PM
        • tvguy12012012120
          Zombie Samsung UN55NU6900F dead / no standby voltage - randomly came to life after hours of troubleshooting then died
          by tvguy12012012120
          This is my first attempt at troubleshooting a board like this, I know I could just buy a new board but I'm curious to figure out how this works. I've been testing different components in the evenings this week and I think the problem is with the IC failing to start up for some reason. When the board is plugged in there is no standby voltage.

          Then today it randomly sprung to life like a zombie but shortly died thereafter. I have no idea why it would have done that and its the first time I've seen it running. I discharged capacitors on the board last night, then it was sitting today....
          02-07-2025, 05:13 PM
        • Raulnn
          Philips 43pft4112/12 blinking standby
          by Raulnn
          good evening. I have this basic tv, with an all-in-one board. This tv has a common fault in the primary power area. the tv did not turn on. I bought a repair kit. I have installed all the parts of the kit, but now the tv turns on the standby light intermittently but does not start. the flashing is very fast. What can be? Does anyone know the model? Thank you
          01-08-2023, 04:13 PM
        • fharris1977
          Vizio D50u-D1 Dead Set No Standby
          by fharris1977
          Hi. I got a Vizio with no power or standby, and won't turn on with remote or button. I checked the voltages on the connector and all read 0.00V or nearly 0(0.050 ON/OFF pin). None of the pins are labeled STB for standby although I do see some 5V pins. Other than the obvious standby led, which isn't coming on, is there a way to check for standby voltage on this PS. I'm trying to see if my problem is the PS or mainboard. Some Vizios I have fixed with no standby led me to think it was the PS but it turned out being the mainboard. Any experience with this set would be greatly appreciated.
          12-28-2023, 10:25 AM
        • Loading...
        • No more items.
        Working...