Hard Drive Power Supplies

Collapse
X
 
  • Time
  • Show
Clear All
new posts
  • goontron
    5000!
    • Dec 2011
    • 4108
    • US

    #41
    Re: Hard Drive Power Supplies

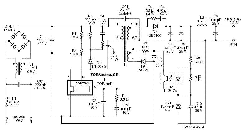
    ^what looks like the primary switcher has 6 legs. is that the SMP ic?
    Things I've fixed: anything from semis to crappy Chinese $2 radios, and now an IoT Dildo....

    "Dude, this is Wyoming, i hopped on and sent 'er. No fucking around." -- Me

    Excuse me while i do something dangerous


    You must have a sad, sad boring life if you hate on people harmlessly enjoying life with an animal costume.

    Sometimes you need to break shit to fix it.... Thats why my lawnmower doesn't have a deadman switch or engine brake anymore

    Follow the white rabbit.

    Comment

    • kaboom
      "Oh, Grouchy!"
      • Jan 2011
      • 2507
      • USA

      #42
      Re: Hard Drive Power Supplies

      Originally posted by goontron
      ^what looks like the primary switcher has 6 legs. is that the SMP ic?
      Yep. Common in certain DVD/BD players too.

      It's sort of like a giant TOPswitch. Can't give a more specific example w/o the P/N of that IC...

      There should be a large resistor from B+ to one of those small caps on the pri side. That same cap will have a diode, possibly thru a low-value resistor, from a transformer pin- the aux voltage for the PWM IC.

      This one charges that cap via internal bypass until supply "kickstarts." Yours might do the same if you can't find that resistor.

      Also notice that D5 is a 1N4007. They don't want the snubber diode to be too fast, since it could lead to excess RFI.
      Attached Files
      "pokemon go... to hell!"

      EOL it...
      Originally posted by shango066
      All style and no substance.
      Originally posted by smashstuff30
      guilty,guilty,guilty,guilty!
      guilty of being cheap-made!

      Comment

      • goontron
        5000!
        • Dec 2011
        • 4108
        • US

        #43
        Re: Hard Drive Power Supplies

        ^fixed the startup, but now the tranny makes a chattering sound.
        Last edited by goontron; 07-24-2015, 07:03 PM.
        Things I've fixed: anything from semis to crappy Chinese $2 radios, and now an IoT Dildo....

        "Dude, this is Wyoming, i hopped on and sent 'er. No fucking around." -- Me

        Excuse me while i do something dangerous


        You must have a sad, sad boring life if you hate on people harmlessly enjoying life with an animal costume.

        Sometimes you need to break shit to fix it.... Thats why my lawnmower doesn't have a deadman switch or engine brake anymore

        Follow the white rabbit.

        Comment

        • kaboom
          "Oh, Grouchy!"
          • Jan 2011
          • 2507
          • USA

          #44
          Re: Hard Drive Power Supplies

          Originally posted by goontron
          ^fixed the startup, but now the tranny makes a chattering sound.
          What did you replace?
          "pokemon go... to hell!"

          EOL it...
          Originally posted by shango066
          All style and no substance.
          Originally posted by smashstuff30
          guilty,guilty,guilty,guilty!
          guilty of being cheap-made!

          Comment

          • goontron
            5000!
            • Dec 2011
            • 4108
            • US

            #45
            Re: Hard Drive Power Supplies

            a diode that has "er106" written on it. in between the the opto-isolators and that larger of the two caps on the primary.
            actually, it still pulses on startup.
            Last edited by goontron; 07-24-2015, 07:52 PM.
            Things I've fixed: anything from semis to crappy Chinese $2 radios, and now an IoT Dildo....

            "Dude, this is Wyoming, i hopped on and sent 'er. No fucking around." -- Me

            Excuse me while i do something dangerous


            You must have a sad, sad boring life if you hate on people harmlessly enjoying life with an animal costume.

            Sometimes you need to break shit to fix it.... Thats why my lawnmower doesn't have a deadman switch or engine brake anymore

            Follow the white rabbit.

            Comment

            • CapLeaker
              Leaking Member
              • Dec 2014
              • 8331
              • Canada

              #46
              Re: Hard Drive Power Supplies

              Did the old diode test bad?

              Comment

              • goontron
                5000!
                • Dec 2011
                • 4108
                • US

                #47
                Re: Hard Drive Power Supplies

                ^ no.
                Things I've fixed: anything from semis to crappy Chinese $2 radios, and now an IoT Dildo....

                "Dude, this is Wyoming, i hopped on and sent 'er. No fucking around." -- Me

                Excuse me while i do something dangerous


                You must have a sad, sad boring life if you hate on people harmlessly enjoying life with an animal costume.

                Sometimes you need to break shit to fix it.... Thats why my lawnmower doesn't have a deadman switch or engine brake anymore

                Follow the white rabbit.

                Comment

                • kaboom
                  "Oh, Grouchy!"
                  • Jan 2011
                  • 2507
                  • USA

                  #48
                  Re: Hard Drive Power Supplies

                  What is that PWM IC?

                  I'm assuming (again, lol) that it still pulses with heavy loads on the outputs.
                  "pokemon go... to hell!"

                  EOL it...
                  Originally posted by shango066
                  All style and no substance.
                  Originally posted by smashstuff30
                  guilty,guilty,guilty,guilty!
                  guilty of being cheap-made!

                  Comment

                  • goontron
                    5000!
                    • Dec 2011
                    • 4108
                    • US

                    #49
                    Re: Hard Drive Power Supplies

                    ^ pulses on startup with load.
                    makes a Thunking/chattering/fast tick noise out of the trafo with no load when running.
                    TOP247YN
                    Last edited by goontron; 07-24-2015, 09:54 PM.
                    Things I've fixed: anything from semis to crappy Chinese $2 radios, and now an IoT Dildo....

                    "Dude, this is Wyoming, i hopped on and sent 'er. No fucking around." -- Me

                    Excuse me while i do something dangerous


                    You must have a sad, sad boring life if you hate on people harmlessly enjoying life with an animal costume.

                    Sometimes you need to break shit to fix it.... Thats why my lawnmower doesn't have a deadman switch or engine brake anymore

                    Follow the white rabbit.

                    Comment

                    • goontron
                      5000!
                      • Dec 2011
                      • 4108
                      • US

                      #50
                      Re: Hard Drive Power Supplies

                      DOH! i changed the 220uF cap next to the opto-couplers with a 330uF. no wonder its oscillating.
                      Things I've fixed: anything from semis to crappy Chinese $2 radios, and now an IoT Dildo....

                      "Dude, this is Wyoming, i hopped on and sent 'er. No fucking around." -- Me

                      Excuse me while i do something dangerous


                      You must have a sad, sad boring life if you hate on people harmlessly enjoying life with an animal costume.

                      Sometimes you need to break shit to fix it.... Thats why my lawnmower doesn't have a deadman switch or engine brake anymore

                      Follow the white rabbit.

                      Comment

                      • mockingbird
                        Badcaps Legend
                        • Dec 2008
                        • 5484
                        • -

                        #51
                        Re: Hard Drive Power Supplies

                        Originally posted by mockingbird
                        Just a heads up, there have been HDDs spotted in the wild that require 3.3V.

                        So the ideal HDD adapter would have 12v, 5v, and 3.3v, and two connectors, one SATA power, one molex.
                        Just a heads up...

                        Newer PSUs will (or should?) come with a four wire SATA power connector instead of the usual 5.

                        Pin 3, which was formerly used for 3.3V is now being used to signal power disable, which allows a hard-reset of the HDD through software (convenient for data centres which need to remote control HDDs apparently).

                        Comment

                        • momaka
                          master hoarder
                          • May 2008
                          • 12175
                          • Bulgaria

                          #52
                          Re: Hard Drive Power Supplies

                          ^ Interesting. I wonder if that signal is just a matter of simply pulling the pin High/Low.
                          Probably pull low (with the HDDs having an internal pull-up resistor to 3.3V) to disable the HDD so that such HDD would still work when connected to a PSU that has the 3.3V wire. But that's just my guess, of course.
                          Last edited by momaka; 05-27-2018, 07:27 PM.

                          Comment

                          Related Topics

                          Collapse

                          • federalhouse
                            **Need Help Unlocking BIOS and Hard Drive on Dell Precision 5820 Tower**
                            by federalhouse
                            Hi everyone,

                            I'm in need of assistance with a Dell Precision 5820 Tower. The BIOS is locked with "Dell Security Manager," preventing access to the HDD-1 hard drive.


                            **Background:**

                            I recently purchased this Dell Precision 5820 Tower from a recycler who salvages equipment from abandoned office spaces. The computer was left behind by its previous owner and was password locked. Given that it can run Windows 11, I saw this as an opportunity to upgrade my setup.


                            **What I've Tried So Far:**


                            1. I accessed
                            ...
                            08-01-2024, 07:03 PM
                          • ash91
                            Hp pavilion 15 not detect hard drive
                            by ash91
                            Hello gentelmen .... this is my first post and sorry for my bad english,

                            so my proplem is my laptop keep losing hard drive even if i but the
                            hard disk in the cady (the box that can replace the dvd rom with hard disk)
                            when i turn the laptop on the massage that said no boot media found pop on
                            the hard disk is fine and to be sure i try another hard
                            i also update my bios to the last update
                            the 5 volt is present on the hard connector on the motherboard
                            the dvd rom work fine when i but a windows dvd in it
                            also when i boot from flash...
                            06-07-2023, 01:45 PM
                          • madura2010
                            DAY11AM6E0 hard disk drive and optical disk drive not detected
                            by madura2010
                            Today recieved hp model 17-f100nx laptop with no power.(motherboard=DAY11AMB6E0) after that repaired +1.05v section due to faulty buck converter.after that power issue fixed and laptop turns on.But "no bootable 3f0 error displayed".so then

                            i checked the connectivity of ribbon=good communication with hard and motherboard

                            changed hard disk and checked=3f0 error persist

                            sata power=+5v available

                            Then checked data capacitors=all good

                            Then checked data lines path connectivity to pch=all good

                            reflashed...
                            03-12-2023, 09:09 AM
                          • odie34
                            Sony OLED XR-77A80J - 5 Flashes But Turn On After Hard Reset
                            by odie34
                            I am a hobbyist (not a professional) so please be gentle...

                            I recently received an XR-77A80J that wouldn't turn on. (Repeating 5 flashes when plugged in.)

                            I did a hard reset by holding the power button for about 30 seconds until the set powered down. I then tried to turn it on and it powered up, bringing me to the setup screen. There's not a lot of detail on the setup screen but the picture didn't have any distortions, so at least a cursory examination suggests no physical damage to the screen. The set appeared to be working normally, but it shut down after about 15 seconds,...
                            02-18-2024, 09:11 AM
                          • tmcw
                            PC case - Hard drive rails
                            by tmcw
                            A friend gave me his old PC case (with MB, and PSU), but no hard drive rails, he said he only used the 2.5" SSD spot inside, and used an external hard drive for data. He said that he'd have a look for the supplied rails, but I doubt he'll find them.

                            So I was wondering if case manufacturers used any type of standard 3.5" hard drive rail?

                            I'm used to the various Dell hard drive caddies or rails (and HP and Lenovo to a lesser extent), or el cheapo cases where you screw through the frame to fix the drive.

                            Now, the case is a CiT Gaming Case, and...
                            05-22-2022, 12:04 PM
                          • Loading...
                          • No more items.
                          Working...