Replacement caps for Antec SP-450?

Collapse
X
 
  • Time
  • Show
Clear All
new posts
  • mockingbird
    Badcaps Legend
    • Dec 2008
    • 5484
    • -

    #61
    Re: Replacement caps for Antec SP-450?

    An update,

    My recap was a success... I replaced the ailing EA-500D in my main rig with the re-capped SP-450 and I'm typing from it now... Voltages checked ok in the BIOS:
    +3.3 = 3.31V
    +12 = 11.84V~11.90
    +5 = 4.91V

    Re-cap was done per PCBONEZ' suggestion of replacing the 2200uF+ caps with Samxon RS (I used all 16V 3300uF 10x30 caps, Manyue confirms their rating at 1675 ripple, 0.041 ESR), and a combination of Nichicon PW or HE or whatever Newark had in stock for the rest.

    EDIT:
    In the middle of writing this post, I remembered that I forgot to put in the replacement for the infamous 50V 0.22uF cap behind EC26, and EC26 itself. I'm so thankful it didn't blow up! Not only that, it was pretty stable without them.

    Voltages after adding the two caps:
    +3.3 = 3.28V
    +12 = 11.84V~11.90
    +5 = 4.91V

    Comment

    • PCBONEZ
      Grumpy Old Fart
      • Aug 2005
      • 10661
      • USA

      #62
      Re: Replacement caps for Antec SP-450?

      Originally posted by mockingbird
      I used all 16V 3300uF 10x30 caps, Manyue confirms their rating at 1675 ripple, 0.041 ESR.
      Now that sounds like a realistic number for a 10x30mm RS.
      .
      Thanks for taking the trouble.
      I didn't figure they'd answer for a custom size.
      .
      [Edit]
      And Congrats!
      .
      Last edited by PCBONEZ; 11-20-2011, 09:14 PM.
      Mann-Made Global Warming.
      - We should be more concerned about the Intellectual Climate.

      -
      Be who you are and say what you feel, because those who mind don't matter and those who matter don't mind.

      - Dr Seuss
      -
      You can teach a man to fish and feed him for life, but if he can't handle sushi you must also teach him to cook.
      -

      Comment

      • mockingbird
        Badcaps Legend
        • Dec 2008
        • 5484
        • -

        #63
        Re: Replacement caps for Antec SP-450?

        Thanks for all your help...

        I was so encouraged with my success with the SP-450, that I re-capped a Hipro 300W... You see, I got a whole bunch of caps from Newark last week for PSUs that I had been planning to re-cap for a while.

        HiPro model HP-D3057F3R... HiPro layout and design is simple, straighforward and easy to service. They even labeled the 5VSB cap on the PCB so I went ahead and put a Panasonic FM there because it can take the abuse.

        Next I want to repair those 350W FSP (Sparkle) PSUs I told you about. I was pondering for a while on how to measure the 10V caps to see if they are really 10V or if they were 6.3V, seeing as I have a really lousy multimeter with blunt probes, I had the idea to put all 16V 3300uF RS caps, leave the long leads on, and then use aligator clips to measure the voltage. A lot safer than using probes.

        Comment

        • c_hegge
          Badcaps Legend
          • Sep 2009
          • 5219
          • Australia

          #64
          Re: Replacement caps for Antec SP-450?

          Originally posted by mockingbird
          HiPro model HP-D3057F3R... HiPro layout and design is simple, straighforward and easy to service. They even labeled the 5VSB cap on the PCB so I went ahead and put a Panasonic FM there because it can take the abuse.
          HP-D3057F3H? I LOVE recapping those things. I've never had one not work after a recap.
          I love putting bad caps and flat batteries in fire and watching them explode!!

          No wonder it doesn't work! You installed the jumper wires backwards

          Main PC: Core i7 3770K 3.5GHz, Gigabyte GA-Z77M-D3H-MVP, 8GB Kingston HyperX DDR3 1600, 240GB Intel 335 Series SSD, 750GB WD HDD, Sony Optiarc DVD RW, Palit nVidia GTX660 Ti, CoolerMaster N200 Case, Delta DPS-600MB 600W PSU, Hauppauge TV Tuner, Windows 7 Home Premium

          Office PC: HP ProLiant ML150 G3, 2x Xeon E5335 2GHz, 4GB DDR2 RAM, 120GB Intel 530 SSD, 2x 250GB HDD, 2x 450GB 15K SAS HDD in RAID 1, 1x 2TB HDD, nVidia 8400GS, Delta DPS-650BB 650W PSU, Windows 7 Pro

          Comment

          • Toasty
            Badcaps Legend
            • Jul 2007
            • 4171

            #65
            Re: Replacement caps for Antec SP-450?

            >>seeing as I have a really lousy multimeter with blunt probes<<

            Concrete sidewalk fixes that....
            veritas odium parit

            Comment

            • mockingbird
              Badcaps Legend
              • Dec 2008
              • 5484
              • -

              #66
              Re: Replacement caps for Antec SP-450?

              Originally posted by c_hegge
              HP-D3057F3H? I LOVE recapping those things. I've never had one not work after a recap.
              "3R", but probably identical... What do you use? For the two 16V 2200uF caps I squeezed in 12.5mm Nichicon HE instead of the 10mm 16V 2200uF Ltec "LZP", and for the 10V 2200uF "LZP" I used 10x31.5mm Nichicon HE.

              Lots of tiny caps on this one, eh? In total, there are 25 caps on the PCB, and I replaced every last one of them.

              Question: Do you think these are true ATX 2.0 units or did they hack in the extra cables for the 24-pin connector? I ask because my PSU has a manufacture date of 2005!

              Comment

              • mattday
                New Member
                • Feb 2013
                • 5
                • UK

                #67
                Re: Replacement caps for Antec SP-450?

                Sorry to resurrect an old thread, but it seemed like the most appropriate place. I have a SP-450 from a Sonata II case that recently died. It is amazing it lasted so long - I got it 2nd hand and have been using it for over 5 years. There were obvious signs of electrolyte leakage on several of the fuhjyyus.

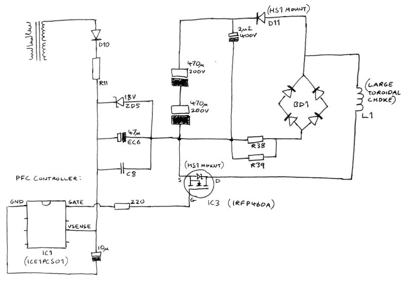
                Anyhow, in addition to some capacitors, a resistor and a zener diode on the primary side had failed. The resistor had burnt the PCB badly (see photo), and the zener was acting like a short. I was able to get a replacement zener (1N4746) but the resistor markings were gone. It measured over 600kOhms, but was obviously a much lower value originally or it would never have dissipated enough power to burn the PCB.

                Would anyone with this PSU be kind enough to tell me the value of R11? See attached picture (ignoring the blue temporary part). The same PCB was used for a few variations, and the photos of similar boards I have found on this forum do not have this part populated. For example:

                https://www.badcaps.net/forum/attach...6&d=1294553638
                https://www.badcaps.net/forum/attach...6&d=1260051418

                Thanks for any info you can offer, even it it just helps me guess a reasonable value
                Attached Files

                Comment

                • Toasty
                  Badcaps Legend
                  • Jul 2007
                  • 4171

                  #68
                  Re: Replacement caps for Antec SP-450?

                  I have this supply but no resistor nor zener were ever attached to that area. Sorry.

                  What was the physical size of the burned resistor? That would give a clue as to wattage.

                  Are you sure that was a 1N4746 (18v, 1w)?
                  Is the board marked ZD# or just D#.

                  I ask because the setup looks wrong for a Zener regulator - there's no output/connection from the resistor-diode junction.

                  It looks like a diode with a resistor in line to limit current, coming off a feedback loop in the transformer...?

                  [EDIT]: It looks to be supplying power on the other side of the board to IC3 (8 pin DIP) or IC1. Neither of which are present on my supply, going by my photos.

                  T

                  PS: Here's a link to a Zener calculator I found. If you save the page to your computer, you can have it available anytime.

                  http://hyperphysics.phy-astr.gsu.edu...c/zenereg.html
                  Last edited by Toasty; 02-28-2013, 01:03 PM. Reason: Add Link
                  veritas odium parit

                  Comment

                  • mattday
                    New Member
                    • Feb 2013
                    • 5
                    • UK

                    #69
                    Re: Replacement caps for Antec SP-450?

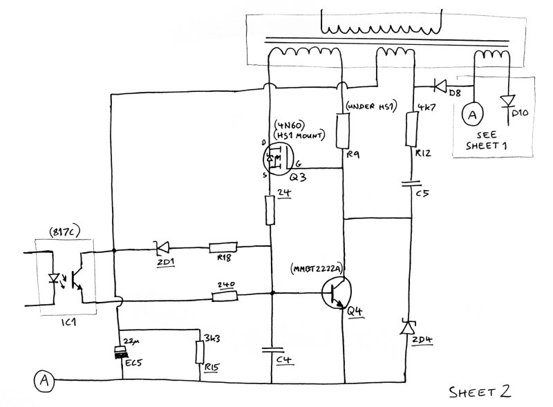
                    It looks like my board has additional PFC circuitry. I have traced out some of the circuit and attached it. If you don't have IC1 and IC3, then I'm guessing you don't have the large choke L1 either (see attached photo). Also note on my diagram: R38 and R39 are sleeved with heat-shrink, so I can't read the values, but they measure less than the resistance of my meter probes.

                    As Toasty had guessed already, R11 looks like a current limiter. I'm guessing a lowish value which will not be critical. I have attached the datasheet for IC1, but the application example is a bit different to my schematic. I am currently thinking of going with maybe a couple of hundred ohms for R11?

                    The original resistor was about the same size as the blue one I have in there now - probably 0.5W. It is larger than most of the small ones along that edge of the board, but smaller than the large pink one (R48) by the 5VSB output caps.
                    Attached Files

                    Comment

                    • Toasty
                      Badcaps Legend
                      • Jul 2007
                      • 4171

                      #70
                      Re: Replacement caps for Antec SP-450?

                      Can you get a photo of the foil side. From above the slit for the opto all the way over to the PFC section. Well lighted so you can see the traces.

                      I am curious as to why the diode & resistor blew.

                      You have IC1 as the MOSFET and mounted to the heatsink? That looks odd...? It's not where IC1 is marked on my board. It's right next to the inboard end of IC3. Are you sure that's not Q5 you're talking about?

                      Top down with the mains caps to the right:
                      IC3 is the 8-pin DIP
                      IC1 sits directly above it
                      Q5 sits to the left on the heatsink

                      Your schematic needs adjustment of those designations.

                      T
                      veritas odium parit

                      Comment

                      • mattday
                        New Member
                        • Feb 2013
                        • 5
                        • UK

                        #71
                        Re: Replacement caps for Antec SP-450?

                        Toasty, you are right, those designations got a bit mixed up. An edited schematic is attached. IC1 was actually 1C1, and is presumably the capacitor next to IC3. The real IC1 is the opto.

                        Some more schematic attached: underlined means SMD

                        Trace side image attached: Marker pen and link wire are not original

                        EC5 had dried up and measured 0.04uF
                        Attached Files

                        Comment

                        • mattday
                          New Member
                          • Feb 2013
                          • 5
                          • UK

                          #72
                          Re: Replacement caps for Antec SP-450?

                          Any expert insight into why the resistor and zener could have gone?

                          I didn't get much out of tracing the extra part of the circuit connected to the failed cap EC5. I have very little experience of this kind of circuit, so it is difficult for me to see what is going on. It is clear that if ZD5 were to go short circuit, then R11 could dissipate excessive power, but I don't know if failed capacitors in other parts of the circuit could cause ZD5 to fail.

                          @Toasty: if you have C4, would you be kind enough to measure its value? (In circuit should be fine). I have managed to destroy my C4

                          Thanks.

                          Comment

                          • erdos
                            Member
                            • Jul 2012
                            • 14
                            • United States

                            #73
                            Re: Replacement caps for Antec SP-450?

                            my homebuilt PC with Antec Sonata case just died, it made loud noises and emit burning smell when i powered up the PC. it came with the same Antec Smart Power 450W, model SP-450 Power Supply described in this thread.

                            i figure it had to be the Power supply with bad caps, i wonder if i decided to replace the the caps, what safety precautions i should take to work with capacitors?

                            thanks

                            Comment

                            • stj
                              Great Sage 齊天大聖
                              • Dec 2009
                              • 31214
                              • Albion

                              #74
                              Re: Replacement caps for Antec SP-450?

                              open it and take lots of pictures.

                              Comment

                              • mockingbird
                                Badcaps Legend
                                • Dec 2008
                                • 5484
                                • -

                                #75
                                Re: Replacement caps for Antec SP-450?

                                Originally posted by erdos
                                what safety precautions i should take to work with capacitors?
                                thanks
                                Make sure the primary caps are fully discharged. Here are the list of caps:
                                Originally posted by mockingbird
                                EC3 - Fuhjyyu 50V 4.7uF "TN" 5x11
                                EC4 - Fuhjyyu 50V 4.7uF "TN" 5x11
                                EC5 - Fuhjyyu 50V 22uF "TN" 5x11
                                EC6 - Unpopulated
                                EC7 - Cannot locate - probably nonexistant
                                EC8 - Cannot locate - probably nonexistant
                                EC9 - Cannot locate - probably nonexistant
                                EC10 - Teapo 10V 1000uF "SEK" 8x15
                                EC11 - Teapo 10V 1000uF "SEK" 8x15
                                EC12 - Fuhjyyu 50V 47uF "TN" 6.3x11
                                EC13 - Fuhjyyu 50V 10uF "TN" 5x11
                                EC14 - Fuhjyyu 50V 1uF "TN" 5x11
                                EC15 - Fuhjyyu 50V 1uF "TN" 5x11
                                EC16 - Fuhjyyu 50V 1uF "TN" 5x11
                                EC17 - Fuhjyyu 50V 1uF "TN" 5x11
                                EC18 - Fuhjyyu 16V 220uF "TN" 6.3x11
                                EC19 - Fuhjyyu 16v 3300uF "TM" 10x35
                                EC20 - Teapo 16V 330uF "SC" 6.3x15
                                EC21 - Fuhjyyu 10V 1000uF "TM" 10x20
                                EC22 - Fuhjyyu 10V 2200uF "TM" 10x25
                                EC23 - Unpopulated
                                EC24 - Teapo 6.3V 4700uF "SC" 10x30 (In an 8mm marked spot)
                                EC25 - Teapo 6.3V 4700uF "SC" 10x30
                                EC26 - Fuhjyyu 50V 10uF "TN" 5x11
                                EC27 - Fuhjyyu 50V 0.1uF "TN" 5x11
                                R98 - Fuhjyyu 50V 0.22uF "TNR" 5x11 (Behind EC26 - negative lead oppoiste direction of EC26)
                                If you need to know where to find replacements, let me know.

                                Comment

                                • mockingbird
                                  Badcaps Legend
                                  • Dec 2008
                                  • 5484
                                  • -

                                  #76
                                  Re: Replacement caps for Antec SP-450?

                                  Well, this happened a few months ago, but my SP-450 bit the dust. Shut the computer down for the weekend, including the switch on the back of the PSU, came to turn it on afterwards, the system was stone dead. Motherboard tested OK (And was used to replace a defective Asus), but today I probed around on the connector a little to see what was going on. I'm now using a re-capped EA-500D instead for my main rig.

                                  Jumpered green to ground, hooked the DMM common lead to ground and I am getting this weird phenomenon of low voltage and then momentarily jumping to the correct voltage. So for example, 3.3 will be 1.5~ and then for a split second might show 3.3 and 12v will go 10v and then briefly show 12v.

                                  I have no idea what could have happened. I really ought to have meticulously picked away at the organic glue as I now routinely do in repairs, somethign might have shorted that way. Anyone have any ideas (Or maybe the PSU voltages are ok, but it's behaving that way because there's no load)?

                                  Comment

                                  • mattday
                                    New Member
                                    • Feb 2013
                                    • 5
                                    • UK

                                    #77
                                    Re: Replacement caps for Antec SP-450?

                                    So a couple of years have passed since I sorted out my SP450 (see my previous posts in this thread). I meant to wrap up back then, but better late than never. Unfortunately the motherboard in that system failed a couple of weeks after the PSU. A capacitor had clearly vented, but on closer inspection a number of capacitors on the board were badly bulging after it had been fed nasty power from the SP450. I replaced 8 capacitors on the board and it went back into service. Both the SP450 and the motherboard are still in service today!

                                    For the SP450 schematics that I started sketching out, I found I had made a mistake tracing the circuit in sheet 1. I'm afraid I'm not going to correct it now, as there may well be other mistakes (e.g. it seems like L1 should be inline with the supply, not across it). The transformer winding that feeds D10 and R11 actually supplies the power to the PFC IC, not the VSENSE input as pictured. VSENSE is then connected via a divider to the 325VDC as in the IC datasheet.

                                    Regarding R11, my burned out resistor, I found that 280 ohms was much too high for the PFC to work correctly and I ended up using 3.3ohm. For C4 I just guessed at a 10nF X7R ceramic. Most of the Fuhjjyus got replaced with Panasonic FRs.

                                    The PSU was working correctly without the PFC circuitry, as I suspect it had been for some time. After replacing the capacitors, the outputs looked clean on the scope, it just had a horrid power factor. With the PFC circuit working, PF was 0.99 with the system idling at ~100W. I don't know how accurate my power meter is, but interestingly the same system at idle with a Corsair CMPSU-400CX used 75W with a PF of 0.87.

                                    Anyhow, happy recapping!

                                    Comment

                                    • mockingbird
                                      Badcaps Legend
                                      • Dec 2008
                                      • 5484
                                      • -

                                      #78
                                      Re: Replacement caps for Antec SP-450?

                                      You've given me an idea. I might try replacing the small caps if there's a daughterboard, because the last time I played with it, it turned on and worked fine.

                                      Comment

                                      Related Topics

                                      Collapse

                                      Working...