Philips 42PFL3606H/58 Not powering on, no power indicator - PSU problem?

Collapse
X
 
  • Time
  • Show
Clear All
new posts
  • DrOetker
    Member
    • Sep 2020
    • 12
    • Croatia

    #1

    Philips 42PFL3606H/58 Not powering on, no power indicator - PSU problem?

    I'm trying to fix my grandpa's TV - Philips 42PFL3606H/58 (TPM6.1E). It was working normally up until now, he said that while he was watching the TV at first the display went off, and after around 30 minutes, he lost the sound also. He tried to turn it on, but it wouldn't turn on anymore.

    While plugged in it draws 9.7W, there is no red and green lights. While pressing the remote (power button, prog +-, etc.) or the buttons located on the device, it reacts and the red light blinks after the keypress. After pressing the power button, total power consumption falls to 0.1W, and after pressing it once again, it raises again to 9.7W.

    I checked the voltages on CN903 (both before and after pressing pwr button and then after disconnecting mainboard) they are as following:

    MB plugged in(9.7W) /// after pressing pwr btn(0.1W) /// MB disconnected (0.1W)
    ENA -- 5.10V /// 0.05V /// 0.00V
    DIM -- 2.68V /// 0.08V /// 0.00V
    12V -- 0.28V /// 0.00V /// 0.00V
    24V -- 0.00V /// 0.00V /// 0.00V
    S/B -- 3.26V /// 0.08V /// 0.00V
    5V -- 5.19V /// 4.71V /// 4.70V

    PSU: 715G4802-P01-H20-003H
    MB: 715G4609-M3A-000-005X

    I noticed a few things... While plugging in the power cable, i can see a tiny spark on SG902 for a moment. No clicking sounds, blue LED on the back of the PSU doesn't turn on at all. Diode D910 is shorted. Voltage on C946 is 8.19V, and on C907 315V. There is no excessive heat generated anywhere on the MB, processor is mildly warm on the touch.

    I'm trying to narrow down the fault.
    Any help would be greatly appreciated.
    Attached Files

    if you find these attachements useful please consider making a small donation to the site

    Last edited by DrOetker; 09-02-2020, 12:43 PM.
  • dick_barton
    Badcaps Legend
    • Aug 2015
    • 6643
    • Wales

    #2
    Re: Philips 42PFL3606H/58 Not powering on, no power indicator - PSU problem?

    Are you certain the diode is shorted. Have you measured it out of circuit?
    With the mainboard disconnected from the power supply use a 1K resistor between +5V and S/B then check the voltages again
    Willing to help but I'm no expert.

    Comment

    • DrOetker
      Member
      • Sep 2020
      • 12
      • Croatia

      #3
      Re: Philips 42PFL3606H/58 Not powering on, no power indicator - PSU problem?

      Originally posted by dick_barton
      Are you certain the diode is shorted. Have you measured it out of circuit?
      With the mainboard disconnected from the power supply use a 1K resistor between +5V and S/B then check the voltages again
      I measured it in the circuit. I'll do that, thanks for the help!

      Comment

      • dick_barton
        Badcaps Legend
        • Aug 2015
        • 6643
        • Wales

        #4
        Re: Philips 42PFL3606H/58 Not powering on, no power indicator - PSU problem?

        Is the top of Q902 blown off?
        C922 looks odd in your photo but it could just be a distortion in the photo.
        Last edited by dick_barton; 09-02-2020, 12:48 PM.
        Willing to help but I'm no expert.

        Comment

        • DrOetker
          Member
          • Sep 2020
          • 12
          • Croatia

          #5
          Re: Philips 42PFL3606H/58 Not powering on, no power indicator - PSU problem?

          Q902 looks fine. All caps look OK, there in no visible damage on any of the components.

          Top of C922 is also looking good.
          Last edited by DrOetker; 09-02-2020, 12:55 PM.

          Comment

          • budm
            Badcaps Legend
            • Feb 2010
            • 40746
            • USA

            #6
            Re: Philips 42PFL3606H/58 Not powering on, no power indicator - PSU problem?

            Check the DCV between the two legs of the main filter cap when TV is turned on to see if you do have 380 ~ 400VDC PFC Boosted Voltage or not.
            If not then you need to find out if the PFC IC has the switched VCC for it to run or not.
            Never stop learning
            Basic LCD TV and Monitor troubleshooting guides.
            http://www.badcaps.net/forum/showthr...956#post305956

            Voltage Regulator (LDO) testing:
            http://www.badcaps.net/forum/showthr...999#post300999

            Inverter testing using old CFL:
            http://www.badcaps.net/forum/showthr...er+testing+cfl

            Tear down pictures : Hit the ">" Show Albums and stories" on the left side
            http://s807.photobucket.com/user/budm/library/

            TV Factory reset codes listing:
            http://www.badcaps.net/forum/showthread.php?t=24809

            Comment

            • DrOetker
              Member
              • Sep 2020
              • 12
              • Croatia

              #7
              Re: Philips 42PFL3606H/58 Not powering on, no power indicator - PSU problem?

              Okay, so I connected +5V and S/B wire (PSon) via 1k resistor, and the voltage readings on CN903 connector are:

              Still no voltage on +12V and +24V rails.
              S/B voltage fluctuates; +4.7V and then gradually falls to +2.1V in 3-4 seconds, then rises back to +4.7V, stays still at +4.7V for a second or two, and then cycles again.
              +5V voltage fluctuates as S/B voltage, of course.

              I also connected +5V and ENA (BLon) with another 1k resistor, nothing changed.

              It seems to me that I wasn't able to start this PSU alone by simply connecting the standby voltage back to the S/B.

              Anyway, voltage on main filter cap (C907) is 312V.
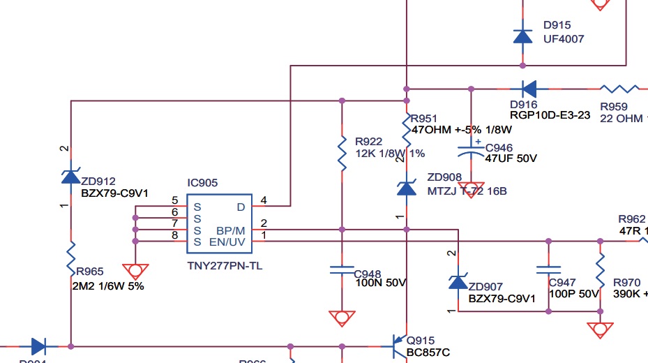
              I also measured VCC on IC901 (NCP1271D65R2G), VCC on IC902 (FAN6961SZ), voltage on pin 4 IC905 (TNY277PN-TL).

              VCC on pin 6 IC901 = 4.26V (MB connected), 0.38V (MB disconnected), 1.54V (5V-S/B bridge).
              VCC on pin 8 IC902 = 4.22V (mb connected), 0.38V (MB disconnected), 1.53V (5V-S/B bridge).
              Pin 4 IC905 = 289V (MB connected), 312V (5v-S/B bridge).

              Voltages on IC904 (EL817MA):
              pin 1 = 4.07V
              pin 2 = 5.20V
              pin 4 = 0.08-0.12V.

              D910 diode is fine, I desoldered and tested it.
              I also tested motherboard, both U7003 and u7005 give stable 3V3SB all the time MB is connected, so I don't think MB is an issue here.

              Please do note that I attached the diagram of PSU, I apologize for not doing it immediately.

              Diagram od MB: https://datasheetspdf.com/pdf-file/1...lips/TPM6.1E/1
              Attached Files

              if you find these attachements useful please consider making a small donation to the site

              Last edited by DrOetker; 09-03-2020, 11:09 AM.

              Comment

              • dick_barton
                Badcaps Legend
                • Aug 2015
                • 6643
                • Wales

                #8
                Re: Philips 42PFL3606H/58 Not powering on, no power indicator - PSU problem?

                So is +5VSB fluctuating or holding fast when disconnected from the mainboard and no jumper resistors in place?
                What voltage do you have on the 3 legs of Q907

                Voltages on IC904 (EL817MA):
                pin 1 = 4.07V
                pin 2 = 5.20V
                pin 4 = 0.08-0.12V.
                Do you have pins 1 & 2 crossed. I would expect pin 1 voltage to be higher than pin 2
                Last edited by dick_barton; 09-03-2020, 12:27 PM.
                Willing to help but I'm no expert.

                Comment

                • DrOetker
                  Member
                  • Sep 2020
                  • 12
                  • Croatia

                  #9
                  Re: Philips 42PFL3606H/58 Not powering on, no power indicator - PSU problem?

                  Originally posted by dick_barton
                  So is +5VSB fluctuating or holding fast when disconnected from the mainboard and no jumper resistors in place?
                  What voltage do you have on the 3 legs of Q907
                  +5VSB is holding fast and steady at +5.1V when MB is connectet, it's also holding fast at +4.7V when the MB is disconnected and no +5V-S/B jumper in place. It is fluctuating only when I plug in +5V-S/B jumper.

                  Q907 (BC857C) voltages:
                  1 pin (base) = +7.43V when MB is disconnected, when I place the jumper it fluctuates from +1.45V to +1.7V.
                  2 pin (emitter) = +7.43V when MB is disconnected, after placing the jumper it fluctuates from +2.09V to +2.40V.
                  3 pin (collector) = +0.39V (MB disconnected), after plugging jumper it's +1.56V.

                  Originally posted by dick_barton
                  Do you have pins 1 & 2 crossed. I would expect pin 1 voltage to be higher than pin 2
                  You are right, I made a mistake. Voltage on pin 1 is higher, I made a mistake regarding the pin order.
                  Last edited by DrOetker; 09-03-2020, 12:57 PM.

                  Comment

                  • dick_barton
                    Badcaps Legend
                    • Aug 2015
                    • 6643
                    • Wales

                    #10
                    Re: Philips 42PFL3606H/58 Not powering on, no power indicator - PSU problem?

                    You are using a 1K resistor (or close to that value) when you jump +5VSB to S/B
                    So you have the +5VSB so it looks like IC905 is working so it should be providing a decent voltage to the emitter of Q907 whicj currently is not the case

                    I would initially check R959, D916, C946, C915, C922
                    Last edited by dick_barton; 09-03-2020, 03:11 PM.
                    Willing to help but I'm no expert.

                    Comment

                    • DrOetker
                      Member
                      • Sep 2020
                      • 12
                      • Croatia

                      #11
                      Re: Philips 42PFL3606H/58 Not powering on, no power indicator - PSU problem?

                      Originally posted by dick_barton
                      You are using a 1K resistor (or close to that value) when you jump +5VSB to S/B
                      So you have the +5VSB so it looks like IC905 is working so it should be providing a decent voltage to the emitter of Q907 whicj currently is not the case

                      I would initially check R959, D916, C946, C915, C922
                      I am using 1k resistor when i jump +5VSB to S/B and this is when voltage start to fluctuate. I also tried to jump +5VSB to ENA (BLon?) via another 1k resistor, but this doesn't change anything.


                      Thank you for your suggestion, i tested those components.

                      R959 resistance is 22 ohms, tested in the circuit.
                      D916 diode - I tested it in diode mode in the circuit, readings are 0.52V and 2.98V. Then I desoldered it, tested it in diode mode agan, and this time values are 0.52V and OL, which should be fine I guess.
                      C946 cap - desoldered it and tested it, capacity is 50.8 uF.
                      C915 - in circuit when measuring resistance the values are 60k ohm on one side and 223k ohm on another. Voltage between pins is +1.53V. When checking continuity it isn't shorted. I haven't tested it outside the circuit, that would require heating gun which I don't have, but I can borrow one if it is required.
                      C922 - desoldered and tested it, measured capacity is 2.3 uF.

                      I also desoldered MOSFET Q802 (AOTF10N60) because when in circuit in continuity mode it beeps between drain and source in both directions. But out of the circuit, the readings both in diode and continuity mode were fine.
                      Last edited by DrOetker; 09-04-2020, 08:38 AM.

                      Comment

                      • dick_barton
                        Badcaps Legend
                        • Aug 2015
                        • 6643
                        • Wales

                        #12
                        Re: Philips 42PFL3606H/58 Not powering on, no power indicator - PSU problem?

                        Do a search for Trunks81 (using the search box at the top of the page) who was recently working on two power supplies similar if not identical to yours where you may find some useful information. If memories serves me, I think the problem may have been in the brown out circuit but I would have to read through the posts to be certain.
                        Last edited by dick_barton; 09-04-2020, 10:29 AM.
                        Willing to help but I'm no expert.

                        Comment

                        • trunks81
                          Badcaps Veteran
                          • May 2020
                          • 265
                          • Nederland

                          #13
                          Re: Philips 42PFL3606H/58 Not powering on, no power indicator - PSU problem?

                          Hello

                          You can see these topics

                          https://www.badcaps.net/forum/showthread.php?t=86564

                          https://www.badcaps.net/forum/showthread.php?t=85509

                          https://www.badcaps.net/forum/showthread.php?t=86061

                          Ive have still the working board for the 47 inch so i can measure allong ?

                          To disable the brown out you most remove R966 and Q906
                          Last edited by trunks81; 09-04-2020, 11:21 AM.

                          Comment

                          • DrOetker
                            Member
                            • Sep 2020
                            • 12
                            • Croatia

                            #14
                            Re: Philips 42PFL3606H/58 Not powering on, no power indicator - PSU problem?

                            Thank you for your input trunks 81 and dick barton.

                            I have indeed just read your threads and imho it seems that we have similar problems with our boards, although please do note that our boards are not the same (yours is chassis TPM7.1E for Phillips 37'' and 47'', mine is TPM6.1E for 32'' and 42''). There are components that are not the same, for example IC905 is a totally different chip (TOP264VG vs TNY277PN-TL).

                            I was reading about IC905 (TNY277PN-TL) and looking at the diagram, I'm very curious about BP/M pin and Zener (ZD907) attached to it. ZD908 should be connected with Q907. I will test these components tomorrow.


                            In order to work properly, higher voltage on C946 is needed. But there aren’t a lot of components in that part of the diagram, so it’s really not clear to me why the current is so weak, could it really be brown out circuit?

                            While moving the motherboard, a positive leg of C946 got loose, I was curious what would happen and I've done the measurments. When MB was disconnected (without 1k resistor jump +5VSB to S/B) the +5V current was stable at +4.7V. When I inserted 1k +5VSB to S/B jump, the current was stable at +2.16-.17V with very little fluctuation (+- 0.01V). As soon as I put the leg of C946 back to place (with 1k jump), it starts to constantly fluctuate as described earlier (from +2.1V to +4.7V). When desoldered, capacitance of C946 is 50.8 uF, unfortunately I do not possess an ESR meter to test it further.

                            More testing will be done tomorrow.
                            Attached Files

                            if you find these attachements useful please consider making a small donation to the site

                            Last edited by DrOetker; 09-04-2020, 04:42 PM.

                            Comment

                            • R_J
                              Badcaps Legend
                              • Jun 2012
                              • 9638
                              • Canada

                              #15
                              Re: Philips 42PFL3606H/58 Not powering on, no power indicator - PSU problem?

                              Q907 (BC857C) voltages:
                              1 pin (base) = +7.43V when MB is disconnected, when I place the jumper it fluctuates from +1.45V to +1.7V.
                              2 pin (emitter) = +7.43V when MB is disconnected, after placing the jumper it fluctuates from +2.09V to +2.40V.
                              3 pin (collector) = +0.39V (MB disconnected), after plugging jumper it's +1.56V.
                              If you are getting +7.43v on the E and next to nothing on the collector, you likely have either a shorted vcc on ic902, or ic901. D916/C946 are the vcc supply, Q907 is the vcc switch for the pfc and main ic's
                              If you were to isolate pin 6 on ic901 and the voltage on Q907-C comes up the ic901 is bad, Or you could isolate pin 8 on ic902 and see if the voltage comes up on Q907-C.
                              If ic901 is the problem, the pfc circuit should work giving +965 volts across C907
                              If ic902 is the problem, the main circuit should operate and give some voltage on the +24 & +12 volt lines. (likely +12v & +6v) but could be full 24&12 if not loaded
                              Last edited by R_J; 09-04-2020, 10:56 PM.

                              Comment

                              • DrOetker
                                Member
                                • Sep 2020
                                • 12
                                • Croatia

                                #16
                                Re: Philips 42PFL3606H/58 Not powering on, no power indicator - PSU problem?

                                Originally posted by R_J
                                If you are getting +7.43v on the E and next to nothing on the collector, you likely have either a shorted vcc on ic902, or ic901. D916/C946 are the vcc supply, Q907 is the vcc switch for the pfc and main ic's
                                If you were to isolate pin 6 on ic901 and the voltage on Q907-C comes up the ic901 is bad, Or you could isolate pin 8 on ic902 and see if the voltage comes up on Q907-C.
                                If ic901 is the problem, the pfc circuit should work giving +965 volts across C907
                                If ic902 is the problem, the main circuit should operate and give some voltage on the +24 & +12 volt lines. (likely +12v & +6v) but could be full 24&12 if not loaded
                                Thank you R_J for clarifying this.

                                I was searching for more information on some russian sites (since these Philips TVs were popular in eastern Europe) and found this video:
                                https://www.youtube.com/watch?v=OR-zpuNYXZ0

                                It was a 32pfl3606H/60 that won't turn on, with good +5VSB voltage and no current on +12V and +24V, exactly like mine. Turns out that IC801 (control chip for CCFL backlight) was defective, he said there was a short between pin 15 and 22, if I understood correctly (I don't speak Russian). After replacing IC801 the unit worked normally, it seems that functional IC801 is also vital in order to get the current on +12V and +24V rails.

                                That made me wonder about my CCFL control chip (IC801 - UBA2071AT) and I found out that there was very little resistance between pins 17 and 22 (only 3.6 ohms in both direction). Now I'm thinking that on my board a failed IC801 is the culprit and should be changed. I also desoldered and checked polymer capacitor C802, it's capacitance is 332 nF, this should be okay.

                                I zoomed in on IC801 part of the circuit and attached a picture below.
                                Attached Files

                                if you find these attachements useful please consider making a small donation to the site

                                Last edited by DrOetker; 09-05-2020, 06:52 AM.

                                Comment

                                • dick_barton
                                  Badcaps Legend
                                  • Aug 2015
                                  • 6643
                                  • Wales

                                  #17
                                  Re: Philips 42PFL3606H/58 Not powering on, no power indicator - PSU problem?

                                  If you lift Q802 and see if
                                  1) the low resistance is gone between the two pins, 17 & 22
                                  2) check the mosfet while out of circuit.
                                  Willing to help but I'm no expert.

                                  Comment

                                  • R_J
                                    Badcaps Legend
                                    • Jun 2012
                                    • 9638
                                    • Canada

                                    #18
                                    Re: Philips 42PFL3606H/58 Not powering on, no power indicator - PSU problem?

                                    Having a defective ic801 could kill the vcc coming from Q907's collector but if you want to be sure, isolate the emitter of Q806 which supplies ic801's vcc, Q806 is a 13v regulator for ic801 and is fed from Q907's collector
                                    Last edited by R_J; 09-05-2020, 09:05 AM.

                                    Comment

                                    • trunks81
                                      Badcaps Veteran
                                      • May 2020
                                      • 265
                                      • Nederland

                                      #19
                                      Re: Philips 42PFL3606H/58 Not powering on, no power indicator - PSU problem?

                                      when measuring between 17 and 22 iam getting high ohmage of ic801

                                      Comment

                                      • DrOetker
                                        Member
                                        • Sep 2020
                                        • 12
                                        • Croatia

                                        #20
                                        Re: Philips 42PFL3606H/58 Not powering on, no power indicator - PSU problem?

                                        Originally posted by dick_barton
                                        If you lift Q802 and see if
                                        1) the low resistance is gone between the two pins, 17 & 22
                                        2) check the mosfet while out of circuit.
                                        When I remove MOSFET Q802, low resistance across pins 17 and 22 remains the same (3.6 ohms), nothing changes. Q802 was indeed my first suspect so I tested it before, it is fine and working properly. I tested it again, just to make sure, and it is working properly both in off and on state.

                                        I realised that I did not test switch Q907 while the PSU is connected to the motherboard so I tested that now. I also tested IC901 and IC902 (while doing all the testing I used C907 leg as an negative; motherboard was plugged in and it was in working mode).

                                        Q907
                                        PIN 1 (Base) = +7.52V
                                        PIN 2 (Emmiter) = +8.18V
                                        PIN 3 (Collector) = +4.68V


                                        IC901
                                        PIN 1 +0.18V
                                        PIN 2 +2.69V
                                        PIN 3 0.00V
                                        PIN 4 0.00V
                                        PIN 5 0.00V
                                        PIN 6 +4.22
                                        PIN 7 N/A
                                        PIN 8 fluctuates, most of the time it's slowly climbing from +3.5V to +4.1V, it can raise up to +5.05V (rarely), but also I've seen it drop to 0.5V for a second.


                                        Pin function according to the datasheet: https://www.onsemi.com/pub/Collateral/NCP1271-D.PDF

                                        Pin No. Symbol Function Description

                                        1 Skip/latch Skip Adjust or Latchoff
                                        A resistor to ground provides the adjustable standby skip level. Additionally, if this pin is
                                        pulled higher than 8.0 V (typical), the controller latches off the drive.

                                        2 FB Feedback An optocoupler collector pulls this pin low during regulation. If this voltage is less than
                                        the Skip pin voltage, then the driver is pulled low and Soft−Skip mode is activated. If this
                                        pin is open (>3 V) for more than 130 ms, then the controller is placed in a fault mode.

                                        3 CS Current Sense This pin senses the primary current for PWM regulation. The maximum primary current
                                        is limited to 1.0 V / RCS where RCS is the current sense resistor. Additionally, a ramp
                                        resistor Rramp between the current sense node and this pin sets the compensation ramp
                                        for improved stability.

                                        4 Gnd IC Ground −

                                        5 Drv Driver Output The NCP1271's powerful output is capable of driving the gates of large Qg MOSFETs.

                                        6 VCC Supply Voltage This is the positive supply of the device. The operating range is between 10 V (min) and
                                        20 V (max) with a UVLO start threshold 12.6 V (typ).

                                        8 HV High Voltage This pin provides (1) Lossless startup sequence (2) Double hiccup fault mode (3)
                                        Memory for latch−off shutdown and (4) Device protection if VCC is shorted to GND.


                                        IC902
                                        PIN 1 +0.92V
                                        PIN 2 0.00V
                                        PIN 3 +0.01V
                                        PIN 4 0.00V
                                        PIN 5 0.00V
                                        PIN 6 0.00V
                                        PIN 7 0.00V
                                        PIN 8 +4.23V (stable)
                                        Last edited by DrOetker; 09-05-2020, 12:37 PM.

                                        Comment

                                        Related Topics

                                        Collapse

                                        • osman68i
                                          Philips Coffee Machine PHILIPS EP5441 1.9.30.330.0
                                          by osman68i
                                          Hi,

                                          I need some advice about mainboard of Philips Coffee Machine PHILIPS EP5441 with 1.9.30.330.0

                                          u2 is shorted. I can only read MX1 . cable goes to display panel....
                                          11-28-2025, 01:55 AM
                                        • ph445
                                          Philips 40PFH6510/88 not powering on
                                          by ph445
                                          Hello,

                                          I have a Philips 40PFH6510/88 TV which is not switching on. No no standby led, no nothing. There was no bang, no smoke, it was simply switched off and next day it did not switch on.

                                          I got the power PCB out and visually checked it, I did not see anything unusal on it, the fuse is OK and no cracked, burned components on either side, capacitors looks OK to me.

                                          Both big 450V capacitors are charging up to around 330V but on the secondary side I can't get any reasonal voltage on any output pins. Most are around 0.2-0.3 V. (not sure which one is standby,...
                                          10-23-2023, 08:00 AM
                                        • Protker
                                          Philips 47PFH4109 blinking 2 times when powering
                                          by Protker
                                          Hello!
                                          So i have a Philips 47PFH4109, and when i powering on the tv just blinks once, then after a 2 seconds blinks again, and does not turning on.
                                          I mean i measuring voltages such like 30V on the leds and the 12 volts on the other panels, which seems to be okay.
                                          I checked the backlight no issues with the leds.
                                          I checked every component such as all the mosfets, all the diodes, i dont see any bad capacitors (unfortunatelly i only can measure up to 200uF).
                                          I even took out the LD7591 chip and without it doing the same as before.
                                          Im just seeking for advice,...
                                          12-23-2021, 12:33 PM
                                        • jean luc ferre
                                          acer aspire v5 571p touching screen cracked led blue of power indicator blinks 1s lighted 3s off.
                                          by jean luc ferre
                                          Hello,
                                          on this laptop acer aspire v571p the led of the power indicator blinks blue for periods of 1s lighted and 3s off after switch on and this indefinitely.
                                          i tried the hard reset, cmos reset, changing the ram without results.
                                          in order to reach the cmos battery i disassembled the laptop and did several mesures with my multimeter.
                                          The 19v, 5v, 3v are well established after the chip 5v-3v. the following signals : 3d3v_aux_kbc (which supplies the sio chip) and 3d3_s5 are well established also.
                                          but the signals: 3dv3_s0, pw_slp_s3# and pw_slp_s4 oscillate at the same...
                                          11-22-2025, 03:54 PM
                                        • alro7779
                                          Philips 32PFL4901/F8 BA4GF0F0102 2 Not getting standby led
                                          by alro7779
                                          Hello, guys!

                                          The same 32" Philips TV I was having video issues, but now I don't have standby led at all. Someone here shared with me the schematic of the power supply, and checking the voltages, I see right after the resistor R604 I'm getting 1.6 v which is too low for enabling the Gate of the Q601 mosfet (the diagram says 4.2). On the R614 resistor I'm getting 181 V in and 117 V out, then through R603 I'm getting the same 117 V in and 59.9 V out, finally getting the latter voltage in the R604 BUT getting just 1.6 V out, which is the voltage that goes on to the Gate of the Q601...
                                          09-14-2025, 12:25 AM
                                        • Loading...
                                        • No more items.
                                        Working...