Philips 42PFL3606H/58 Not powering on, no power indicator - PSU problem?

Collapse
X
 
  • Time
  • Show
Clear All
new posts
  • dick_barton
    Badcaps Legend
    • Aug 2015
    • 6643
    • Wales

    #21
    Re: Philips 42PFL3606H/58 Not powering on, no power indicator - PSU problem?

    The voltage at the emitter should be around 12v to 15V. Trunks81 could give you the correct figure. So maybe something could be loading this supply.

    Can you meaure the resistance of IC902 between VCC (pin 8) and ground (pin 6)

    With Q907 lifted out of circuit what is the voltage across C946
    Willing to help but I'm no expert.

    Comment

    • trunks81
      Badcaps Veteran
      • May 2020
      • 265
      • Nederland

      #22
      Re: Philips 42PFL3606H/58 Not powering on, no power indicator - PSU problem?

      This my measurement from an other topic !
      Also at one of my boards Q906 was defective
      Attached Files
      Last edited by trunks81; 09-05-2020, 04:21 PM.

      Comment

      • R_J
        Badcaps Legend
        • Jun 2012
        • 9606
        • Canada

        #23
        Re: Philips 42PFL3606H/58 Not powering on, no power indicator - PSU problem?

        I would replace C946 for a start, it is likely bad even though the capacity is reading close

        Comment

        • DrOetker
          Member
          • Sep 2020
          • 12
          • Croatia

          #24
          Re: Philips 42PFL3606H/58 Not powering on, no power indicator - PSU problem?

          Originally posted by dick_barton
          The voltage at the emitter should be around 12v to 15V. Trunks81 could give you the correct figure. So maybe something could be loading this supply.

          Can you meaure the resistance of IC902 between VCC (pin 8) and ground (pin 6)


          With Q907 lifted out of circuit what is the voltage across C946
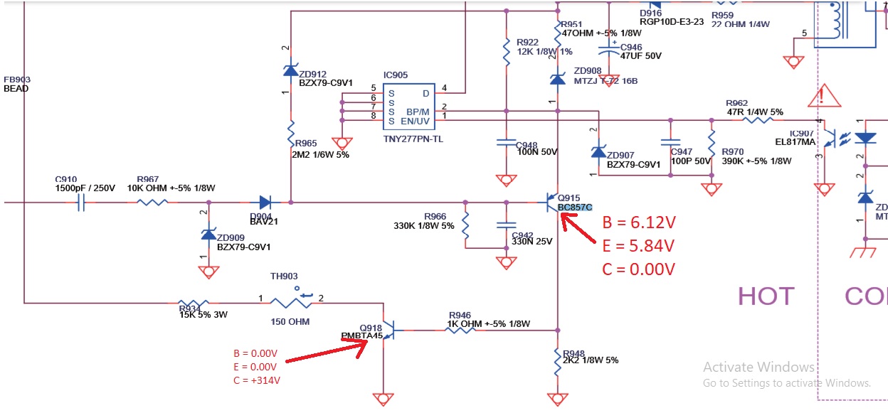
          Resistance between VCC (pin 8) and ground (pin 6) on IC902 is 233k ohms in both directions.

          I also measured voltage across Q915 (part of the brown out circuit, equivalent to Q906 on trunks81's board) anq Q918 while the mainboard was plugged in.

          Q915:
          B = +6.12V
          E = +5.84V
          C = 0.00V

          Q918:
          B = 0.00V
          E = 0.00V
          C = +314V

          That means that on my board the brown out circuit is active, is that correct?

          I'm sorry, I don't get it, do I need to fully lift Q907 or just one pin of it? What will be easier, to do it using a heath gun or with soldering iron?

          Originally posted by R_J
          I would replace C946 for a start, it is likely bad even though the capacity is reading close
          I will replace C946 tomorrow and post the results after.
          Attached Files
          Last edited by DrOetker; 09-06-2020, 01:44 PM.

          Comment

          • Davi.p
            Hobbist Tech
            • Sep 2009
            • 4498
            • Italy - Milan

            #25
            Re: Philips 42PFL3606H/58 Not powering on, no power indicator - PSU problem?

            change that ic801, it's obviously fault, but check q801 much probably is at.fault too.

            Comment

            • DrOetker
              Member
              • Sep 2020
              • 12
              • Croatia

              #26
              Re: Philips 42PFL3606H/58 Not powering on, no power indicator - PSU problem?

              Update: the TV is fixed!

              I was able to purchase a known good used power supply for 37 Euros (43 USD) and now the TV works properly.

              The faulty components on the original power supply were IC801 (UBA2071AT) and IC901 (NCP1271). I will try to obtain these two ICs and change them using soldering paste and heath gun. I'll report it once the original PSU is also fixed.

              Thank you all for your help!
              Attached Files
              Last edited by DrOetker; 11-10-2020, 01:05 PM.

              Comment

              • dick_barton
                Badcaps Legend
                • Aug 2015
                • 6643
                • Wales

                #27
                Re: Philips 42PFL3606H/58 Not powering on, no power indicator - PSU problem?

                Thanks for the follow up.
                Willing to help but I'm no expert.

                Comment

                Related Topics

                Collapse

                • ph445
                  Philips 40PFH6510/88 not powering on
                  by ph445
                  Hello,

                  I have a Philips 40PFH6510/88 TV which is not switching on. No no standby led, no nothing. There was no bang, no smoke, it was simply switched off and next day it did not switch on.

                  I got the power PCB out and visually checked it, I did not see anything unusal on it, the fuse is OK and no cracked, burned components on either side, capacitors looks OK to me.

                  Both big 450V capacitors are charging up to around 330V but on the secondary side I can't get any reasonal voltage on any output pins. Most are around 0.2-0.3 V. (not sure which one is standby,...
                  10-23-2023, 08:00 AM
                • Protker
                  Philips 47PFH4109 blinking 2 times when powering
                  by Protker
                  Hello!
                  So i have a Philips 47PFH4109, and when i powering on the tv just blinks once, then after a 2 seconds blinks again, and does not turning on.
                  I mean i measuring voltages such like 30V on the leds and the 12 volts on the other panels, which seems to be okay.
                  I checked the backlight no issues with the leds.
                  I checked every component such as all the mosfets, all the diodes, i dont see any bad capacitors (unfortunatelly i only can measure up to 200uF).
                  I even took out the LD7591 chip and without it doing the same as before.
                  Im just seeking for advice,...
                  12-23-2021, 12:33 PM
                • alro7779
                  Philips 32PFL4901/F8 BA4GF0F0102 2 Not getting standby led
                  by alro7779
                  Hello, guys!

                  The same 32" Philips TV I was having video issues, but now I don't have standby led at all. Someone here shared with me the schematic of the power supply, and checking the voltages, I see right after the resistor R604 I'm getting 1.6 v which is too low for enabling the Gate of the Q601 mosfet (the diagram says 4.2). On the R614 resistor I'm getting 181 V in and 117 V out, then through R603 I'm getting the same 117 V in and 59.9 V out, finally getting the latter voltage in the R604 BUT getting just 1.6 V out, which is the voltage that goes on to the Gate of the Q601...
                  09-14-2025, 12:25 AM
                • G33RT
                  Philips 8200 series 65PUS8204/12 stuck at Philips Logo
                  by G33RT
                  Philips 8200 series 65PUS8204/12 stuck at Philips Logo, it does not reboot it just stays on the logo.

                  It does power up when pressing the power button.

                  I already try the power button while plugin the plug with no result.
                  Also put the latest firmware autorun-TPM191E_R.001.004.100.000.upg on a MBR/FAT32 USB stick at USB port2 with no result either.

                  Could this be an PSU or eMMC issue ?
                  07-19-2025, 03:43 AM
                • double_DD
                  Philips curling iron - is this a common AC cable?
                  by double_DD
                  Hi all,

                  Wife has 2 Philips hair curling irons half defective - after learning how they're supposed to work and testing them, it turned out that both have defective power cables, and both on the same place; broken wires due to wire bending.
                  As they were both relatively easy to disassemble, and cables are plugged not soldered (as they can rotate in the handle), I was sure it would be easy to find replacements. But - NO! I'm unable to find anything similar on ebay or Aliexpress.

                  Not sure if this is something Philips proprietary, or a standard, but the cable plug...
                  08-18-2025, 10:04 AM
                • Loading...
                • No more items.
                Working...