Sony KDL-55EX620, no stand-by volts from one bad resistor?

Collapse
X
 
  • Time
  • Show
Clear All
new posts
  • DXseekerMO
    Badcaps Legend
    • Feb 2018
    • 1119
    • US

    #1

    Sony KDL-55EX620, no stand-by volts from one bad resistor?

    I bought this TV today with the complaint of appears dead, confirmed. I removed the back and tested the A/C in fuse which was OK. Main cap voltage at 165V. After further testing it looked to me like the whole secondary side of the board was dead with no 3.3V stand-by present.

    I pulled the PSU and had a look, nothing obvious showing, so I went to ShopJimmy and looked for a PSU repair kit which they had, here is the link: https://www.shopjimmy.com/sony-1-474...repair-kit.htm .

    I checked the components the kit called for. None of those transistors checked short ( I could not locate Q6123 and 6124) and all of the resistors were OK save for R6201 which checks open in one direction and very high resistance in the other.

    When I look at the trace it appears voltage comes from the main caps, goes through R6201 to what appears to be a 12V transformer. When I trace the circuits off of R6201's circuit it looks like they all wind up at that transformer.

    Based on what I see it looks like this single resistor being open will result in no voltage to the transformer down range and the secondary side of the board?

    Can someone have a look at the pix and see if you draw the same conclusion? I put arrows on R6201 to make it easier to see.

    Thanks everyone!
    Attached Files

    if you find these attachements useful please consider making a small donation to the site

    They call me......."threadkiller"
  • DXseekerMO
    Badcaps Legend
    • Feb 2018
    • 1119
    • US

    #2
    Re: Sony KDL-55EX620, no stand-by volts from one bad resistor?

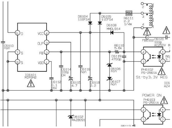
    It looks like part of this circuit ties in to the drain pin of IC6201 which ties in to the SB 3.3V regulator. Picture of pinouts and schematic for IC6201, number MIP2H2:
    Attached Files

    if you find these attachements useful please consider making a small donation to the site

    They call me......."threadkiller"

    Comment

    • budm
      Badcaps Legend
      • Feb 2010
      • 40746
      • USA

      #3
      Re: Sony KDL-55EX620, no stand-by volts from one bad resistor?

      It is fusible resistor, low Ohm, it will go open circuit if the SMPS circuit shorted out.
      Check the resistance between S and D pin of the SMPS IC to see if it shows low resistance reading.
      Never stop learning
      Basic LCD TV and Monitor troubleshooting guides.
      http://www.badcaps.net/forum/showthr...956#post305956

      Voltage Regulator (LDO) testing:
      http://www.badcaps.net/forum/showthr...999#post300999

      Inverter testing using old CFL:
      http://www.badcaps.net/forum/showthr...er+testing+cfl

      Tear down pictures : Hit the ">" Show Albums and stories" on the left side
      http://s807.photobucket.com/user/budm/library/

      TV Factory reset codes listing:
      http://www.badcaps.net/forum/showthread.php?t=24809

      Comment

      • budm
        Badcaps Legend
        • Feb 2010
        • 40746
        • USA

        #4
        Re: Sony KDL-55EX620, no stand-by volts from one bad resistor?

        Originally posted by budm
        It is fusible resistor, low Ohm, it will go open circuit if the SMPS circuit shorted out.
        Check the resistance between S and D pin of the SMPS IC to see if it shows low resistance reading.
        Chassis AZ2F
        Attached Files

        if you find these attachements useful please consider making a small donation to the site

        Never stop learning
        Basic LCD TV and Monitor troubleshooting guides.
        http://www.badcaps.net/forum/showthr...956#post305956

        Voltage Regulator (LDO) testing:
        http://www.badcaps.net/forum/showthr...999#post300999

        Inverter testing using old CFL:
        http://www.badcaps.net/forum/showthr...er+testing+cfl

        Tear down pictures : Hit the ">" Show Albums and stories" on the left side
        http://s807.photobucket.com/user/budm/library/

        TV Factory reset codes listing:
        http://www.badcaps.net/forum/showthread.php?t=24809

        Comment

        • DXseekerMO
          Badcaps Legend
          • Feb 2018
          • 1119
          • US

          #5
          Re: Sony KDL-55EX620, no stand-by volts from one bad resistor?

          The resistance across S and D is 170ohms. Seems low?
          They call me......."threadkiller"

          Comment

          • neilc6
            Badcaps Legend
            • Nov 2015
            • 1550
            • Canada

            #6
            Re: Sony KDL-55EX620, no stand-by volts from one bad resistor?

            Fixed the same model recently but it had standby voltage and was giving a 2-blink code. Shorted Q6101, Q6102 and blown R6540. May not apply if you don't have standby voltage.

            Comment

            • budm
              Badcaps Legend
              • Feb 2010
              • 40746
              • USA

              #7
              Re: Sony KDL-55EX620, no stand-by volts from one bad resistor?

              Originally posted by DXseekerMO
              The resistance across S and D is 170ohms. Seems low?
              That does not look good. I would replace that IC.
              Never stop learning
              Basic LCD TV and Monitor troubleshooting guides.
              http://www.badcaps.net/forum/showthr...956#post305956

              Voltage Regulator (LDO) testing:
              http://www.badcaps.net/forum/showthr...999#post300999

              Inverter testing using old CFL:
              http://www.badcaps.net/forum/showthr...er+testing+cfl

              Tear down pictures : Hit the ">" Show Albums and stories" on the left side
              http://s807.photobucket.com/user/budm/library/

              TV Factory reset codes listing:
              http://www.badcaps.net/forum/showthread.php?t=24809

              Comment

              • DXseekerMO
                Badcaps Legend
                • Feb 2018
                • 1119
                • US

                #8
                Re: Sony KDL-55EX620, no stand-by volts from one bad resistor?

                budm, do you think there could be more damage on circuits leading away from that IC? I suppose that IC could tap out on its own?

                EDIT: If I de-soldered that IC and tested resistance across the bare pads S and D with the same ohms value I'm guessing I need to look further?
                Last edited by DXseekerMO; 11-21-2018, 09:24 PM.
                They call me......."threadkiller"

                Comment

                • DXseekerMO
                  Badcaps Legend
                  • Feb 2018
                  • 1119
                  • US

                  #9
                  Re: Sony KDL-55EX620, no stand-by volts from one bad resistor?

                  Originally posted by neilc6
                  Fixed the same model recently but it had standby voltage and was giving a 2-blink code. Shorted Q6101, Q6102 and blown R6540. May not apply if you don't have standby voltage.
                  I checked those and none indicated directly shorted. I think the values seemed normal.
                  They call me......."threadkiller"

                  Comment

                  • budm
                    Badcaps Legend
                    • Feb 2010
                    • 40746
                    • USA

                    #10
                    Re: Sony KDL-55EX620, no stand-by volts from one bad resistor?

                    Originally posted by DXseekerMO
                    budm, do you think there could be more damage on circuits leading away from that IC? I suppose that IC could tap out on its own?

                    EDIT: If I de-soldered that IC and tested resistance across the bare pads S and D with the same ohms value I'm guessing I need to look further?
                    You can check the resistance of the two IC legs once you remove it from the board..
                    Never stop learning
                    Basic LCD TV and Monitor troubleshooting guides.
                    http://www.badcaps.net/forum/showthr...956#post305956

                    Voltage Regulator (LDO) testing:
                    http://www.badcaps.net/forum/showthr...999#post300999

                    Inverter testing using old CFL:
                    http://www.badcaps.net/forum/showthr...er+testing+cfl

                    Tear down pictures : Hit the ">" Show Albums and stories" on the left side
                    http://s807.photobucket.com/user/budm/library/

                    TV Factory reset codes listing:
                    http://www.badcaps.net/forum/showthread.php?t=24809

                    Comment

                    • DXseekerMO
                      Badcaps Legend
                      • Feb 2018
                      • 1119
                      • US

                      #11
                      Re: Sony KDL-55EX620, no stand-by volts from one bad resistor?

                      I thought I'd post this pic of a couple suspect items near the suspicious IC. In the red circle, at the top solder joint of this resistor? it looks more like a solder ball than a solder joint. Right next to it circled in yellow appears to be a capacitor with a scraggly looking solder joint on the bottom. Circled in orange, down and to the right there's a transistor that also looks like it has scraggly solder joints.

                      All of these are making me wonder if there was some kind of over-voltage event on the A/C side?

                      Does anyone have an opinion about these items?
                      Attached Files

                      if you find these attachements useful please consider making a small donation to the site

                      They call me......."threadkiller"

                      Comment

                      • DXseekerMO
                        Badcaps Legend
                        • Feb 2018
                        • 1119
                        • US

                        #12
                        Re: Sony KDL-55EX620, no stand-by volts from one bad resistor?

                        I successfully de-soldered IC6201. The low reading follows the chip. Testing across the pads on the board shows infinite. There's no shorted caps or resistors nearby, but the cap between pins 1 and 8 (VDD and SOURCE) tested short...until I removed IC6201. This short follows the IC as well.

                        Could the no stand-by issue simply be a bad IC6201 and the fusible resistor R6201?

                        Also, the transformer isn't 12V, it is for the 3.3V stand-by circuit?
                        Last edited by DXseekerMO; 11-25-2018, 06:18 PM.
                        They call me......."threadkiller"

                        Comment

                        • DXseekerMO
                          Badcaps Legend
                          • Feb 2018
                          • 1119
                          • US

                          #13
                          Re: Sony KDL-55EX620, no stand-by volts from one bad resistor?

                          bump
                          They call me......."threadkiller"

                          Comment

                          • R_J
                            Badcaps Legend
                            • Jun 2012
                            • 9623
                            • Canada

                            #14
                            Re: Sony KDL-55EX620, no stand-by volts from one bad resistor?

                            The ic is shorted, replace it and the open resistor

                            Whats with the BUMP on all your threads?
                            Last edited by R_J; 11-26-2018, 11:00 AM.

                            Comment

                            • DXseekerMO
                              Badcaps Legend
                              • Feb 2018
                              • 1119
                              • US

                              #15
                              Re: Sony KDL-55EX620, no stand-by volts from one bad resistor?

                              Originally posted by R_J
                              The ic is shorted, replace it and the open resistor
                              Thanks for the reply R_J, I'll be ordering the parts today.
                              They call me......."threadkiller"

                              Comment

                              • DXseekerMO
                                Badcaps Legend
                                • Feb 2018
                                • 1119
                                • US

                                #16
                                Re: Sony KDL-55EX620, no stand-by volts from one bad resistor?

                                Originally posted by R_J
                                Whats with the BUMP on all your threads?
                                Didn't see this question R_J, I'm trying to get a parts order together before I hit the sack tonight.

                                Used to be many folks would input on my threads, now just a few. I guess I'm wondering where I'm going wrong. Maybe someday I'll figure it out.

                                On R6201, what wattage of resistor is this, and how does one tell? It looks like the letter "J" must be the tolerance, best I can tell 5%. The only other letter printed on the thing is X.

                                If anyone would tell me I'd appreciate it. The service manual does not have component level info for the G8 board.
                                They call me......."threadkiller"

                                Comment

                                • R_J
                                  Badcaps Legend
                                  • Jun 2012
                                  • 9623
                                  • Canada

                                  #17
                                  Re: Sony KDL-55EX620, no stand-by volts from one bad resistor?

                                  It should be a 10Ω 1/2 watt fuseable flameproof
                                  Here is digikey page of a few https://www.digikey.ca/products/en/r...=1&pageSize=25
                                  If you check page 30 of the manual (post#4), it is listed as [R6202] as the diagram is slightly different
                                  Last edited by R_J; 11-27-2018, 10:37 AM.

                                  Comment

                                  • DXseekerMO
                                    Badcaps Legend
                                    • Feb 2018
                                    • 1119
                                    • US

                                    #18
                                    Re: Sony KDL-55EX620, no stand-by volts from one bad resistor?

                                    Thanks R_J, I appreciate it.
                                    They call me......."threadkiller"

                                    Comment

                                    • DXseekerMO
                                      Badcaps Legend
                                      • Feb 2018
                                      • 1119
                                      • US

                                      #19
                                      Re: Sony KDL-55EX620, no stand-by volts from one bad resistor?

                                      I ordered the control IC and fusible safety resistor this morning. It looks like they will be here sometime early next week. Soon as they make it they're going in there and the board is going back in!
                                      They call me......."threadkiller"

                                      Comment

                                      • DXseekerMO
                                        Badcaps Legend
                                        • Feb 2018
                                        • 1119
                                        • US

                                        #20
                                        Installed parts, occasional stand-by power restored

                                        The parts came in today so I installed them, put the PSU back in, flipped the on switch on my power strip and the TV came on....but just for a couple seconds. The backlights flashed and that was it. I checked for stand-by volts and it was there. The orange stand-by light was flashing two blinks, pause, two blinks and so on.

                                        I turned the power strip off, re-checked my work and found all to be OK so I flipped on the power strip and no stand-by volts were there. I checked for volts at the connector pin, pin 5 of the IC and on both sides of R6201 and no voltage was present. The orange stand-by light was not flashing or on.

                                        The next thing I know, all of a sudden the TV pops on by itself and stays on. I lifted the TV to look and see if a picture was present, it was. I tried lifting it a bit more to get a better look at the picture, then it shut off on its own.

                                        So I left the power strip turned off for about 10 minutes while I was writing this. For the halibut I turned the power strip on just now and whaddya know, the TV turned on and stayed on for a good 45 seconds. I was able to turn the TV off with the button and turn it back on. After that it shut itself off again with no stand-by light or signs of life.

                                        I'm waiting another 10 minutes now to see if it will come on again.

                                        It did come on, but this time I was ready with the meter. Stand-by voltage was present, but as soon as it disappeared the TV turned itself off.

                                        Apparently the stand-by circuit has another problem somewhere. Can anyone point me in the right direction? The screen has a real good picture when the TV does come on and I think I may be super close to getting this thing fixed!
                                        They call me......."threadkiller"

                                        Comment

                                        Related Topics

                                        Collapse

                                        • brithepi2k
                                          Sony KD-65XE8596 no standby light
                                          by brithepi2k
                                          Hi,

                                          I’ve got a Sony KD-65XE8596 here that has no standby light coming on. I’ve tested the power board with the test meter, the TV needs 3.4 for the standby but only getting 2.4. Anything that I can change/check on the board to get it working? Pictures of the board are included.

                                          cheers...
                                          09-06-2025, 02:22 PM
                                        • corrize
                                          Replacing resistor fuse in Sony DV charger
                                          by corrize
                                          Hello, I have 2 old chargers for Sony DV, and I found the same resistor fuse dead. Fuse is a crossing component : 0,47 Ohms (0,125W deduced because the lenght is 3mm). But I can’t find the same for buy.
                                          So, I want to replace by another like 0 Ohms, 1 Ohms 0,125W,

                                          It is the same please ? I guess it’s the same, the only change should be the time to burn ? Thanks...
                                          06-30-2025, 06:59 PM
                                        • x_orange90_x
                                          Sony Bravia KD-50X690E blown resistor
                                          by x_orange90_x
                                          I just picked up this tv yesterday and the previous owner said while watching tv he heard a loud a pop and then the screen went dark. I removed the back cover and found the source rather quickly; resistor R8601. A chunk of the ceramic had blown off exposing the inner wire. Due to the damage I cannot make out the colors of a couple bands. I likewise cannot find a datasheet for the power supply. I tried pulling up pictures of the same board online but the resistors have different colored bands which I half expected as I've had this happen before.

                                          The power supply is 715G8413-P01-001-0H2S...
                                          07-16-2024, 06:53 AM
                                        • rabbituk
                                          Sony HCD BX7700dbi CMT flashing standby
                                          by rabbituk
                                          I have got a Sony HCD-BX7700dbi that isn't worth a lot but I'm keen to learn how to repair and would appreciate some help with my train of thought. The protection circuit is kicking in and the standby light is blinking. It goes into protection mode within a second of powering it on.

                                          So far the relay on the power board that enables the main transformer clicks on and then off when powering on the unit. Looking at the schematics, the permanently enabled power rail called 'unreg sub' provides about 13.5VDC. Where the power comes into the main board on connector CN303, there is a diode...
                                          02-11-2025, 05:05 PM
                                        • jinu_j
                                          Dell 2209WA - power supply - Fusible Resistor replacement
                                          by jinu_j
                                          Hi

                                          I am trying to repair an ancient Dell 2209WA Monitor which suddenly shut off with a pop sound. On investigation found that one of the fusible resistors had blown. Further investigation identified multiple components as faulty because of which the fusible resistor blew. Please refer the attached circuit diagram showing the components that were found to be damaged.

                                          1. FR950 - blown fusible resistor - 0.2 Ohm 1W
                                          2. Q950 - shorted Q950 MOSFET - 650V 10A N Channel Mosfet
                                          3. R835 - Blown Resistor - 20KOhm SMD resistor
                                          4. D930 - Shorted Schottkey Diode...
                                          05-03-2025, 10:51 PM
                                        • Loading...
                                        • No more items.
                                        Working...