Customer says red light was coming on but when I plugged it in I got no red light. I'm getting the standby 3.3 volts and I'm also getting a Power on/off voltage of 3.3 volts but when I press the power button that voltage doesn't change. When I remove the cable going to the main board I still have my standby at 3.3 volts but the Power on/off voltage drops to 0 volts so I guess the main board is OK. Any help would be greatly appreciated. Thanx.
Sony KDL42EX440 no red light
Collapse
X
-
Re: Sony KDL42EX440 no red light
" I'm also getting a Power on/off voltage of 3.3 volts but when I press the power button that voltage doesn't change" That means the main board is not working, it should toggle HI and LO when power switch is activated on and off.
What DC voltage do you get at the main filter cap of the power supply board? You need to measure it right at the two legs of the cap.Never stop learning
Basic LCD TV and Monitor troubleshooting guides.
http://www.badcaps.net/forum/showthr...956#post305956
Voltage Regulator (LDO) testing:
http://www.badcaps.net/forum/showthr...999#post300999
Inverter testing using old CFL:
http://www.badcaps.net/forum/showthr...er+testing+cfl
Tear down pictures : Hit the ">" Show Albums and stories" on the left side
http://s807.photobucket.com/user/budm/library/
TV Factory reset codes listing:
http://www.badcaps.net/forum/showthread.php?t=24809 -
Re: Sony KDL42EX440 no red light
If you have PS_ON, then that should turn on the PFC Voltage booster circuit on the power supply board which voltage on the cap should rise up to 360~400VDC range.
Can we see the pictures of the boards and also the labels on the connectors to verify some voltages.Never stop learning
Basic LCD TV and Monitor troubleshooting guides.
http://www.badcaps.net/forum/showthr...956#post305956
Voltage Regulator (LDO) testing:
http://www.badcaps.net/forum/showthr...999#post300999
Inverter testing using old CFL:
http://www.badcaps.net/forum/showthr...er+testing+cfl
Tear down pictures : Hit the ">" Show Albums and stories" on the left side
http://s807.photobucket.com/user/budm/library/
TV Factory reset codes listing:
http://www.badcaps.net/forum/showthread.php?t=24809Comment
-
Re: Sony KDL42EX440 no red light
This is the best I can do right now. The panel voltage isn't indicated but the audio voltage should be 12 Volts and the VCC is also 12 volts and they all read 0 volts so I guess the power on/off voltage of 3.3 volts isn't firing those circuits.
I will try to take some better photos tomorrow. Thanx budm.
Last edited by geminidpr; 06-05-2014, 08:29 PM.Comment
-
Re: Sony KDL42EX440 no red light
Please remove my previous two posts with pictures. I read your post on how to add pictures and the images look better.Thanx.
Budm...I checked your link to photobucket and saw photos of this TV in your album so if you want we can use your links instead.
This is the link to your photos of this TV: http://s807.photobucket.com/user/bud...?sort=3&page=1
https://www.badcaps.net/forum/attach...1&d=1402096152
https://www.badcaps.net/forum/attach...1&d=1402096681Attached Filesif you find these attachements useful please consider making a small donation to the site
Last edited by geminidpr; 06-06-2014, 05:48 PM.Comment
-
Re: Sony KDL42EX440 no red light
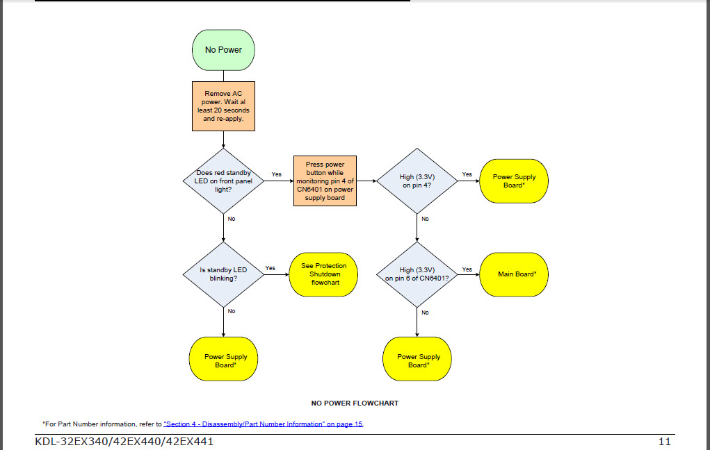
According to this flo-chart the problem is in the power supply but the service manual does not give you the schematic so I guess I'll have to order a new power supply. Thanx for your help.
https://www.badcaps.net/forum/attach...1&d=1402175870Attached Filesif you find these attachements useful please consider making a small donation to the site
Comment
-
Re: Sony KDL42EX440 no red light
I had similar issues with a sony ex tv. I checked everything!! last thing that was left was the sony chip at the back of the board and surrounding components. turns out a diode connected to the sony chip that controls most power functions on the board had shorted. SMD so could not tell what the diode was. tried a random smd diode and green light came on but no power. then anther random smd diode (both similar size) the set booted!Comment
-
Re: Sony KDL42EX440 no red light
Thanx holmzy for making me take a second look at it. All the diodes were fine but I decided to replace the 110 uf 450V main filter capacitor C6530 and it fired right up. It wasn't bulging but it would charge up to 400V when I plug it in and then slowly go down to 160V and then stay there. My thanx to budm also who asked me to check the voltage there.Last edited by geminidpr; 06-07-2014, 05:55 PM.Comment
-
Re: Sony KDL42EX440 no red light
I have the same problem. The set was hooked through power strip and TiVo also. Now both have no power. I went direct to outlet no power and no lights. No 3.3 voltage. No lights or clicking at all any suggestions. I saw the flow chart. Power supply but another tech tells me main board supply lies the voltage to power supply. Confused. How do I check the 450 volt cap. In or out of of circuit. I have a digital mm buy don't know which is capacitance. I want to buy possible supply and be wrong. Can some one help me. I do board replacement and am trying to get into component level. I can solder. I worked rework at compaq computer for 10 years. No oscilloscope either. What will I need to perform actions your are suggesting. And do you have divinely part number for 110Uf 450 volt cap? Email me at jamie_ ydr with reply it's quicker for me to diagnose. Thanks in advance JamieComment
-
Re: Sony KDL42EX440 no red light
Old thread revival.
Jamie, You should have 400 vDC across the cap leads.
I have the 400 VDC and the 3.3 standby voltage, but no 12v.
I have been searching for a power supply board to purchase with no luck.
Has anyone found a schematic for this?Comment
Related Topics
Collapse
-
by brithepi2kHi,
I’ve got a Sony KD-65XE8596 here that has no standby light coming on. I’ve tested the power board with the test meter, the TV needs 3.4 for the standby but only getting 2.4. Anything that I can change/check on the board to get it working? Pictures of the board are included.
cheers...5 Photos -
by IhandyrepairHi guys
strange one
I have a dead Sony 55X850D
when plug in, black screen, no front white or red LED, no back light no screen
Voltages I get
3.3v LD/power and main board
reg 12V
reg 19V
3.3v on power on pin
no Tcon on
no tcon 12v
no BL_on
I do get BL_ERR 2.0v
I tried to bypass it by ground it but still get same symptom
I did also found a possible shorted cap on main board as it is showing 10 ohms when measure with meter
or is possible the chip next to... -
by YasaChHello...
my tv almost 2 years not powerd on and when i turned it on nothing happened and only 3 red light keeps blinking
i opened the back cover no sign of damage on the powery suply or motherboard
when i plug in the power i hear the reley sound like tik first and another tik..after that only red keep blinking..
another thing is even after i unplugged the power, The tv keeps red blinking 3 times for 2 almost 2 munites2 Photos -
by u666saLaptop is HP Envy x360 13-bf0013dx, hp website link, it's an i7-1250U with 8 gig onboard ram.
Platform: ipa32 la-m024p rev 1b
Originally you'd plug power supply into it and it would take up to 1.2 amps and then drop to 200 milliamps and then go back up again to 1.2, staying all the while at 5 volts. Pressing power button would results in power LED blinking amber 3 times. 3.3 volt rail, 5.1 volt rail present, main power rail 8.8 volts. Power button test pads near EC chip 2.7 volts.
I found a short on the other side:
...10-04-2025, 05:03 PM -
by Superbee_dadHello Sharp TV experts
Our Sharp LC-80LE642U displays one short one long flash error code which is a backlight error. I went into service mode and there were 8 lamp error counts recorded. I reset the count to 0 and did a reset. The last monitor error cause was 16 B00014639:12. 16 is the code for backlight error. I tried to power the tv up but went back into error mode.
> I checked voltages on the power supply board and they all check out .. including 3.28 volts at the error pin.
> There is power to the cpu and T-CONN and no faults found there. The cpu has a flashing...01-24-2025, 11:51 PM - Loading...
- No more items.




Comment