Viewsonic n3260w No Power, no standby

Collapse
X
 
  • Time
  • Show
Clear All
new posts
  • Glitcher
    Badcaps Veteran
    • Mar 2013
    • 673
    • USa

    #1

    Viewsonic n3260w No Power, no standby

    Model: n3260w
    I got a Viewsonic shows no sign of power. I opened it up, checked the PSU fuse and it was bad. Mosfets checked out good, but I found that the bridge rectifier (US8K 80R) was shorted.

    Bought a new Fuse and new rectifier put it in, but it still doesn't power on and doesn't have the standby light. (Assuming it does have a standby light)

    Got a little buzz jolt from accidently touching the giant heatsinks on the primary side and found it measured -63V. In fact measuring a lot of the components on the primary I'm getting this -63V. (But I'm measuring with respect to ground)

    Largest Capacitor measures 170V
    Attached Files

    if you find these attachements useful please consider making a small donation to the site

    Last edited by Glitcher; 06-20-2013, 09:59 AM.
  • johnboy1313
    Badcaps Legend
    • Nov 2012
    • 1959
    • USA

    #2
    Re: Viewsonic n3260w No Power, no standby

    I recently fixed a N3251W. My problem was with the main board, but in my search, I found this.

    http://forum.eserviceinfo.com/viewtopic.php?p=161039

    "I just repaired an FSP 212-3F01 power supply in a Viewsonic N3250W. I have seen the same power supply listed for the N3235W. This one was totally dead with no 5V standby present. The problem was a shorted internal voltage regulator made up of Q7 and ZD4. The Q7 is a SOT23 size device and appears to be too small and over heats in the design. In this case it shorted from the over heating and that caused ZD4 to fail and shut down a 15V bias supply on the power supply board. I replaced Q7 with a 2N4401 to give it more power capability. Any small NPN transistor with a 25V or higher Vce rating will probably work. ZD4 is a 15V zener diode. Note that there appear to be two or three power supplies used in these TVs. This fix may also apply to similar FSP power supplies such as the FSP 228 but that has not been verified."

    Your PSU is different than this one, but at least it's something to check.
    Last edited by johnboy1313; 06-20-2013, 10:06 AM.

    Comment

    • Glitcher
      Badcaps Veteran
      • Mar 2013
      • 673
      • USa

      #3
      Re: Viewsonic n3260w No Power, no standby

      Been checking the ZDiodes they seem to be good, not sure how to test the little transistors though.

      I also found a schematic for my power supply. But theres still no labels for the pinouts of the outputs...
      Attached Files

      if you find these attachements useful please consider making a small donation to the site

      Comment

      • Glitcher
        Badcaps Veteran
        • Mar 2013
        • 673
        • USa

        #4
        Re: Viewsonic n3260w No Power, no standby

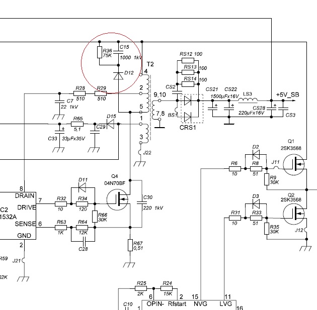
        Looks like I found the problem! Seems to be a shorted Diode on D12.

        labeled: BYV26EGP

        Anyone know the specs?
        Last edited by Glitcher; 06-20-2013, 10:48 AM.

        Comment

        • johnboy1313
          Badcaps Legend
          • Nov 2012
          • 1959
          • USA

          #5
          Re: Viewsonic n3260w No Power, no standby

          Awesome, make sure you let us know if the replacement diode fixes it.

          Comment

          • tom66
            EVs Rule
            • Apr 2011
            • 32560
            • UK

            #6
            Re: Viewsonic n3260w No Power, no standby

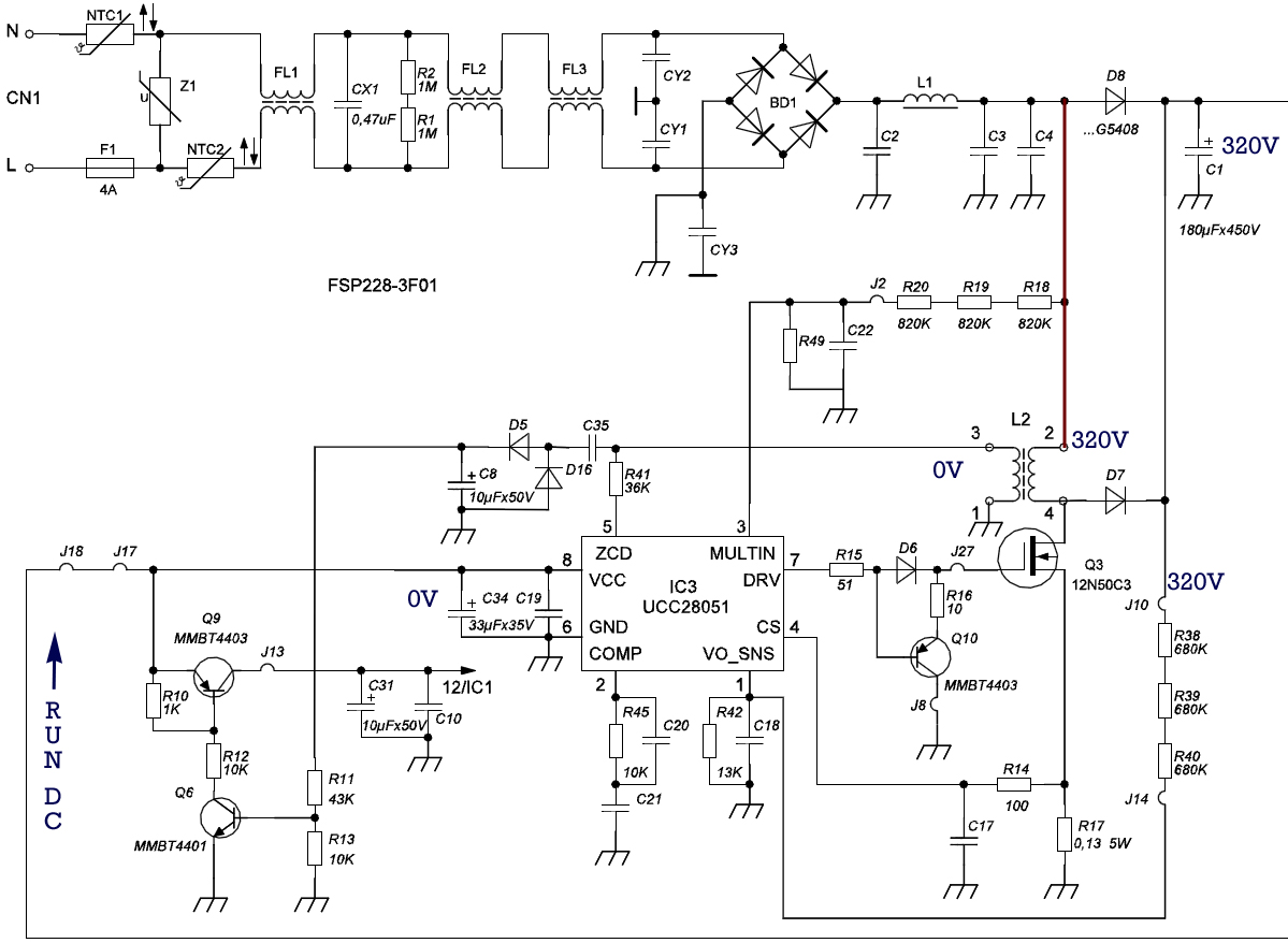
            Possibly more detailed schematic
            Please do not PM me with questions! Questions via PM will not be answered. Post on the forums instead!
            For service manual, schematic, boardview (board view), datasheet, cad - use our search.

            Comment

            • Glitcher
              Badcaps Veteran
              • Mar 2013
              • 673
              • USa

              #7
              Re: Viewsonic n3260w No Power, no standby

              I was able to find the exact diode from a salvaged board which tested good. I replaced it on the PSU but there's still no voltages on the secondary side...

              Comment

              • Glitcher
                Badcaps Veteran
                • Mar 2013
                • 673
                • USa

                #8
                Re: Viewsonic n3260w No Power, no standby

                So the diode didn't fix it..

                I noticed that there were burn marks on the frame of the panel under the PSU. I guess that kind of makes sense since the TV was said to be "dropped" and didn't turn on thereafter.

                Looking under the PSU the burn marks correspond around this area in the photos. I checked around there which is how I found the shorted diode.
                Attached Files

                if you find these attachements useful please consider making a small donation to the site

                Comment

                • Glitcher
                  Badcaps Veteran
                  • Mar 2013
                  • 673
                  • USa

                  #9
                  Re: Viewsonic n3260w No Power, no standby

                  Ok so still checking around the area I think I found an cap that is bad and is reading open circuit on my LCR meter. Its the blue cap in parallel with the resistor near D12 Diode C15. Would bad cap cause the no voltages on the secondary side of the psu?'

                  EDIT: Strike that, the cap is good, my meter was being crazy.
                  Attached Files

                  if you find these attachements useful please consider making a small donation to the site

                  Last edited by Glitcher; 06-20-2013, 12:57 PM.

                  Comment

                  • budm
                    Badcaps Legend
                    • Feb 2010
                    • 40746
                    • USA

                    #10
                    Re: Viewsonic n3260w No Power, no standby

                    Here is my fix:
                    http://s807.photobucket.com/user/bud...?sort=3&page=1
                    http://s807.photobucket.com/user/bud...?sort=3&page=1
                    By the way, when you work in the Primary side (HOT, Deadly side) of the circuit, the Negative leg of the large 450VDC cap is the Ground ref. point for voltage measurement, not the chassis ground. You should plug what ever you are working on into the GFCI outlet for protection.

                    Thanks for the diagram, Tom.
                    Last edited by budm; 06-20-2013, 01:03 PM.
                    Never stop learning
                    Basic LCD TV and Monitor troubleshooting guides.
                    http://www.badcaps.net/forum/showthr...956#post305956

                    Voltage Regulator (LDO) testing:
                    http://www.badcaps.net/forum/showthr...999#post300999

                    Inverter testing using old CFL:
                    http://www.badcaps.net/forum/showthr...er+testing+cfl

                    Tear down pictures : Hit the ">" Show Albums and stories" on the left side
                    http://s807.photobucket.com/user/budm/library/

                    TV Factory reset codes listing:
                    http://www.badcaps.net/forum/showthread.php?t=24809

                    Comment

                    • Glitcher
                      Badcaps Veteran
                      • Mar 2013
                      • 673
                      • USa

                      #11
                      Re: Viewsonic n3260w No Power, no standby

                      I guess I'll give it a shot. What are the specs of the transistor you used? I'll try replacing Q7.
                      Attached Files

                      if you find these attachements useful please consider making a small donation to the site

                      Last edited by Glitcher; 06-20-2013, 01:10 PM.

                      Comment

                      • budm
                        Badcaps Legend
                        • Feb 2010
                        • 40746
                        • USA

                        #12
                        Re: Viewsonic n3260w No Power, no standby

                        2N2222, or 2N3904 NPN transistor
                        Never stop learning
                        Basic LCD TV and Monitor troubleshooting guides.
                        http://www.badcaps.net/forum/showthr...956#post305956

                        Voltage Regulator (LDO) testing:
                        http://www.badcaps.net/forum/showthr...999#post300999

                        Inverter testing using old CFL:
                        http://www.badcaps.net/forum/showthr...er+testing+cfl

                        Tear down pictures : Hit the ">" Show Albums and stories" on the left side
                        http://s807.photobucket.com/user/budm/library/

                        TV Factory reset codes listing:
                        http://www.badcaps.net/forum/showthread.php?t=24809

                        Comment

                        • Glitcher
                          Badcaps Veteran
                          • Mar 2013
                          • 673
                          • USa

                          #13
                          Re: Viewsonic n3260w No Power, no standby

                          Replaced Q7 with a 2N4401 transistor but still no luck.... Made sure the emitter, base, collector were in the right spots as in Budm's photo.

                          So far what I've found since I've gotten this set, open main fuse, Shorted Bridge rectifier, shorted diode D12.

                          That shorted diode D12 and burn mark on the panel frame has me suspicious that something else in that area is shorted.

                          What would happen if IC2 went bad? (TEA1532A) what exactly is this IC?

                          Comment

                          • Glitcher
                            Badcaps Veteran
                            • Mar 2013
                            • 673
                            • USa

                            #14
                            Re: Viewsonic n3260w No Power, no standby

                            I'm still totally stumped on this one. Still no voltages on the secondary side of the psu.

                            Comment

                            • tom66
                              EVs Rule
                              • Apr 2011
                              • 32560
                              • UK

                              #15
                              Re: Viewsonic n3260w No Power, no standby

                              Check voltage across C32 while PSU is in operation (faulty).
                              Please do not PM me with questions! Questions via PM will not be answered. Post on the forums instead!
                              For service manual, schematic, boardview (board view), datasheet, cad - use our search.

                              Comment

                              • Glitcher
                                Badcaps Veteran
                                • Mar 2013
                                • 673
                                • USa

                                #16
                                Re: Viewsonic n3260w No Power, no standby

                                Measuring across the cap C32, I get a fluctuating voltage of 9.8V-10.1V

                                Comment

                                • Glitcher
                                  Badcaps Veteran
                                  • Mar 2013
                                  • 673
                                  • USa

                                  #17
                                  Re: Viewsonic n3260w No Power, no standby

                                  Is that a good reading? voltage seems to be going through that cap.

                                  Comment

                                  • Elysarian
                                    Badcaps Veteran
                                    • Mar 2013
                                    • 200
                                    • United Kingdom

                                    #18
                                    Re: Viewsonic n3260w No Power, no standby

                                    My opinion?

                                    Cascade failure of the PSU, unless you're doing the repair as a learning experience I'd look for a replacement board as it's likely that unless you replace all faulty components in one go (or have access to a variac) then any silicon you do replace is at risk of getting burned out again.

                                    Long experience of this kind of thing from back in the days of VCRs, if we couldn't source a replacement board it was usually dry testing (no power) of all silicon, replace anything short or open then onto the variac and slowly wind up the volts while monitoring the output volts and current draw (excessive current draw and it was back to looking for burned out components).

                                    I hated SMPS's for the longest time because of this failure mode though they generally seem to be better at shutting down safely in most cases these days.

                                    Comment

                                    • budm
                                      Badcaps Legend
                                      • Feb 2010
                                      • 40746
                                      • USA

                                      #19
                                      Re: Viewsonic n3260w No Power, no standby

                                      Do D8 and D7 which are for the PFC Voltage booster circuit check out OK? Since the board was shorted out to the chassis and took out the bride rectifier and D12, I would think the D7 and 8 will be damaged also since they are in series with the bridge output.
                                      By the way, that DC reading is too low, it should be around 14.4VDC range because the output is from the linear regulator transistor Q7 Emitter follower circuit, the Emitter will be 0.6V less than the 15V Zener at the Base of Q7.
                                      Since it is pulsing, you should be able to see small pulsing at the 5V output also because the transformer is being driven on and off.
                                      Also check the capacitance value of C33 and C32
                                      Last edited by budm; 06-26-2013, 08:12 PM.
                                      Never stop learning
                                      Basic LCD TV and Monitor troubleshooting guides.
                                      http://www.badcaps.net/forum/showthr...956#post305956

                                      Voltage Regulator (LDO) testing:
                                      http://www.badcaps.net/forum/showthr...999#post300999

                                      Inverter testing using old CFL:
                                      http://www.badcaps.net/forum/showthr...er+testing+cfl

                                      Tear down pictures : Hit the ">" Show Albums and stories" on the left side
                                      http://s807.photobucket.com/user/budm/library/

                                      TV Factory reset codes listing:
                                      http://www.badcaps.net/forum/showthread.php?t=24809

                                      Comment

                                      • Glitcher
                                        Badcaps Veteran
                                        • Mar 2013
                                        • 673
                                        • USa

                                        #20
                                        Re: Viewsonic n3260w No Power, no standby

                                        D8 was the few things I checked first and it was good. For some reason I can't seem to find D7 anywhere though.

                                        I'm not sure which is the 5V output since it doesn't have any labels on the outputs, but measuring each the voltage is near zero.

                                        Checking C32 and C33 has capacitance of about 32uf with esr less than 0.5 ohms.
                                        Attached Files

                                        if you find these attachements useful please consider making a small donation to the site

                                        Comment

                                        Related Topics

                                        Collapse

                                        • GLISIT
                                          Asus Probook P5440UF-XB74 power issue
                                          by GLISIT
                                          Hi all,

                                          TL;DR - this laptop is driving me nuts with the oddball power-related behaviors. Appreciate any insight you can provide!


                                          I'm experiencing a power issue on an Asus Probook P5440UF-XB74. Although I've worked with electronics and computers for decades, this is my first attempt at getting into motherboard-level component troubleshooting. Any help the community can provide is greatly appreciated!

                                          A few weeks ago I was using the laptop (on battery power) for a Zoom meeting. The battery was running very low (long meeting) but I wasn't worried about...
                                          01-16-2025, 02:29 PM
                                        • sam_sam_sam
                                          Desoldering gun station modified to use a 18 volt @ 20 amp switching power supply
                                          by sam_sam_sam
                                          I have wanting to do this project for quite sometime now and I finally found a switching power supply that will work on this desoldering gun station ZD-915 that the original switching power supply took a shit and just was not worth trying to fix it because this switching power is not quite big enough to handle the heater element and the vacuum pump

                                          One note when I tested the switching power supply and the voltage control board I noticed that this desoldering gun heat up much faster than the original switching power supply which I was really surprised by to the point that I might buy...
                                          03-31-2024, 02:12 PM
                                        • SkishyIshy
                                          Sony Bravia XBR-65x900f: No Power, No Standby-light - however 3.3v STBY is present
                                          by SkishyIshy
                                          Hey All,

                                          I have a Sony 65x900f that I purchased cheap because of a no-power issue.
                                          I assumed that because there is no standby light visible, it would be an easy fix - however upon opening up of the unit I can confirm that the 3v3 standby voltage is making it's way from the power supply to the main board. I'm a little confused as to why there is no standby light.

                                          I am firstly wondering if anyone has this model of TV, or has worked on one and can give me some insight. I have tried to find a service manual for this model, to no avail - and would really appreciate...
                                          03-17-2021, 11:44 AM
                                        • AleMonti
                                          LG 55EG910V - no power and no standby light
                                          by AleMonti
                                          Hi everyone,
                                          I'm trying to troubleshoot and repair this old LG OLED curved TV, model 55EG910V.
                                          I did some basic troubleshooting and reviewed most related posts here, but I wasn't able to isolate the issue.

                                          The TV shut itself off during playback and never came back to life - the standby light remains off. My dad claims that it has happened a few times in the past but the issue resolved itself after some time. Not this one.

                                          After checking the basics I did the following:
                                          • I measured all voltages and as expected the only active supply is the 3.5V standby. It
                                          ...
                                          11-04-2024, 05:02 PM
                                        • redbaron1007
                                          Yamaha HTR-3065 No power/No Standby
                                          by redbaron1007
                                          I got a Yamaha HTR-3065 on the bench currently that's got a no power/ no standby issue.When I plug it in it draws 0.01A from the wall, the relay for the ac transformer never clicks, there are no standby lights on the front, and pressing the power button does nothing. The fuse was not blown but upon measuring the voltages on the power low voltage power supply board (labeled operation 3 pg 89 in the schematic) they do not match what the schematic says they should be.
                                          S9 13.7V

                                          Pwr Ry 0V
                                          AC Det 9.1V
                                          Mgnd 0V GND

                                          The two pins on the transformer for the operation...
                                          09-12-2024, 03:04 PM
                                        • Loading...
                                        • No more items.
                                        Working...