"easy" PSU repair

Collapse
X
 
  • Time
  • Show
Clear All
new posts
  • ktmmotocross
    Boardkiller
    • Feb 2014
    • 3622
    • slovakia

    #21
    Re: "easy" PSU repair

    must be this led lid when i have lower output voltage than 12V so it dont need to reduce duty cycle?

    and why is this duty cycle so low that it even not reach 12V output?

    i attach another pictures for u
    Attached Files

    Comment

    • R_J
      Badcaps Legend
      • Jun 2012
      • 9591
      • Canada

      #22
      Re: "easy" PSU repair

      If you loose the feedback you want the voltage to go low, If there was a problem with the feedback circuit and the voltage went high, it could reach 20-30 volts which would not be good.

      Comment

      • ktmmotocross
        Boardkiller
        • Feb 2014
        • 3622
        • slovakia

        #23
        Re: "easy" PSU repair

        so what can be checked next? as i check optocoupler so there must be something bad elsewhere

        Comment

        • R_J
          Badcaps Legend
          • Jun 2012
          • 9591
          • Canada

          #24
          Re: "easy" PSU repair

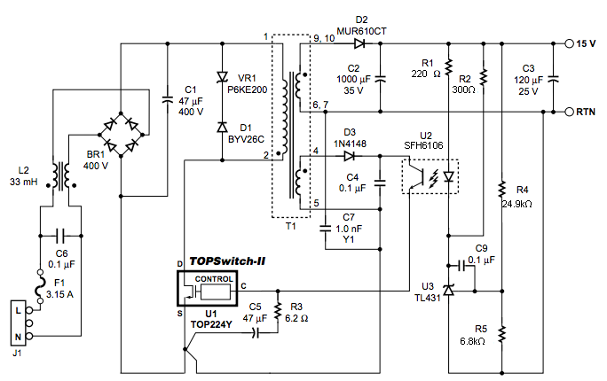
          This seems to be how the feedback is connected, Are the resistors ok ?
          There is a diode across the output, Is this a zener diode?
          when i measure components on this PSU i see that this two diode was shorted, so i replace it with two normal diodes.
          how can i know the value of that zener diode when i dont have original diode
          This could also be your problem, they are not regular diodes. one is a tvs diode (P6KE200 or similar) That could be killing the primary waveform, You could try replacing the tvs diode with the resistor/capacitor shown in the top224 datasheet temporarily to see if the output comes up to 12 volts.
          Attached Files
          Last edited by R_J; 01-26-2019, 12:02 PM.

          Comment

          • ktmmotocross
            Boardkiller
            • Feb 2014
            • 3622
            • slovakia

            #25
            Re: "easy" PSU repair

            all resistors chcecked outside of board and is ok

            that P6KE200 diode is a zener diode that i replace earlier for just diode that it meant to be

            That diode on output is 1A shotky barier diode

            across output diode i found broken capacitor. dont have its parameters so i just throw in some capacitor laying around without know its capacity,is it a problem?
            Last edited by ktmmotocross; 01-26-2019, 12:17 PM.

            Comment

            • R_J
              Badcaps Legend
              • Jun 2012
              • 9591
              • Canada

              #26
              Re: "easy" PSU repair

              This diode is a 1 amp shottky diode? This should be a Zener diode.
              And you replaced the P6KE200 with the proper tvs diode, correct?
              Do you mean that chip cap across the output diode? just remove it for now and see if the voltage comes up.
              Attached Files
              Last edited by R_J; 01-26-2019, 12:43 PM.

              Comment

              • ktmmotocross
                Boardkiller
                • Feb 2014
                • 3622
                • slovakia

                #27
                Re: "easy" PSU repair

                yes that diode is 1A shotky, looks like it was nor replaced


                that big diode have on it P6KE200A 4702

                removed that capacitor but voltage not rises
                Attached Files
                Last edited by ktmmotocross; 01-26-2019, 12:51 PM.

                Comment

                • R_J
                  Badcaps Legend
                  • Jun 2012
                  • 9591
                  • Canada

                  #28
                  Re: "easy" PSU repair

                  You can't have a regular diode across the 12 volt output (My picture post#26)

                  I see the diode you replaced in your picture above(post#27) Which diode are you replacing? If you look at the schematic, is it VR1 or D1 ?
                  That diode you are using to replace VR1 is a p6ke200a that should be ok
                  Last edited by R_J; 01-26-2019, 01:01 PM.

                  Comment

                  • ktmmotocross
                    Boardkiller
                    • Feb 2014
                    • 3622
                    • slovakia

                    #29
                    Re: "easy" PSU repair

                    i replaced both diodes VR1 and D1. VR1 is that P6KE200A and D1 i just throw some diode laying around. i check it now and its B360A 3A shotky diode. it's rating is only 60V but it dont blow so it is good :-)

                    when i remove that 1A shotky diode nothing changes
                    Last edited by ktmmotocross; 01-26-2019, 01:10 PM.

                    Comment

                    • R_J
                      Badcaps Legend
                      • Jun 2012
                      • 9591
                      • Canada

                      #30
                      Re: "easy" PSU repair

                      What about the diode across the 12 volt output? what is the number on it? I asked about it in post #26 (the one in the yellow box)

                      Comment

                      • ktmmotocross
                        Boardkiller
                        • Feb 2014
                        • 3622
                        • slovakia

                        #31
                        Re: "easy" PSU repair

                        thats that 1A shotky diode 1N5819

                        Comment

                        • R_J
                          Badcaps Legend
                          • Jun 2012
                          • 9591
                          • Canada

                          #32
                          Re: "easy" PSU repair

                          Have you tried removing it to see if the voltage will come up? It could be breaking down when there is voltage on it.

                          Comment

                          • ktmmotocross
                            Boardkiller
                            • Feb 2014
                            • 3622
                            • slovakia

                            #33
                            Re: "easy" PSU repair

                            try to remove it but nothing changed

                            if it is connected in blocking way to plus it can stay there

                            Comment

                            • stj
                              Great Sage 齊天大聖
                              • Dec 2009
                              • 31214
                              • Albion

                              #34
                              Re: "easy" PSU repair

                              before this goes any further,
                              you blew the fuse - did you find what blew it yet?
                              because that's not related to output voltage.

                              do you know the current it's drawing from the mains?

                              Comment

                              • ktmmotocross
                                Boardkiller
                                • Feb 2014
                                • 3622
                                • slovakia

                                #35
                                Re: "easy" PSU repair

                                it does matter?

                                nothing gets hot so it will be miliamps

                                Comment

                                • R_J
                                  Badcaps Legend
                                  • Jun 2012
                                  • 9591
                                  • Canada

                                  #36
                                  Re: "easy" PSU repair

                                  It could be that the top224 is damaged, if everything else seems to check ok

                                  Comment

                                  • stj
                                    Great Sage 齊天大聖
                                    • Dec 2009
                                    • 31214
                                    • Albion

                                    #37
                                    Re: "easy" PSU repair

                                    transformer with a short in the primary will still work but draw more current (reduced resistance)

                                    Comment

                                    • ktmmotocross
                                      Boardkiller
                                      • Feb 2014
                                      • 3622
                                      • slovakia

                                      #38
                                      Re: "easy" PSU repair

                                      it draws less than 0.1 mA. literraly i cannot even measure it because my multimeter dont have that low scale

                                      Comment

                                      • R_J
                                        Badcaps Legend
                                        • Jun 2012
                                        • 9591
                                        • Canada

                                        #39
                                        Re: "easy" PSU repair

                                        Using the bridge (-) as ground, what voltage to you measure on the pins of the top244?
                                        You repaired the trace from the control pin to the capacitor, BUT is the trace from the control pin to the optocoupler ok?
                                        Attached Files
                                        Last edited by R_J; 01-26-2019, 04:37 PM.

                                        Comment

                                        • budm
                                          Badcaps Legend
                                          • Feb 2010
                                          • 40746
                                          • USA

                                          #40
                                          Re: "easy" PSU repair

                                          Originally posted by R_J
                                          It could be that the top224 is damaged, if everything else seems to check ok
                                          I would expect the MOSFET inside the SMPS to be damaged since the snubber diodes shorted out and also blew the fuse. The strange part is that OP is indicating output Voltage on the cold side so something is switching in the HOT side, at this point I would suggest to replace the IC and the OPTO. It is also strange to have BOTH snubber diodes shorted out.
                                          Last edited by budm; 01-26-2019, 05:21 PM.
                                          Never stop learning
                                          Basic LCD TV and Monitor troubleshooting guides.
                                          http://www.badcaps.net/forum/showthr...956#post305956

                                          Voltage Regulator (LDO) testing:
                                          http://www.badcaps.net/forum/showthr...999#post300999

                                          Inverter testing using old CFL:
                                          http://www.badcaps.net/forum/showthr...er+testing+cfl

                                          Tear down pictures : Hit the ">" Show Albums and stories" on the left side
                                          http://s807.photobucket.com/user/budm/library/

                                          TV Factory reset codes listing:
                                          http://www.badcaps.net/forum/showthread.php?t=24809

                                          Comment

                                          Related Topics

                                          Collapse

                                          • eliasseverholt
                                            Looking to learn about troubleshooting my Lenovo L14 Gen 1
                                            by eliasseverholt
                                            Hello!

                                            Unfortunately my Lenovo L14 Gen 1 (motherboard NM-C741) was involved in a terrible mishap. At first, one of my friends accidentally spilled coffee on it which made some of the ports stop working but the computer worked fine otherwise. After that I stupidly opended it and forgot to disconnect the battery... One thing leads to another and I accidentally short it between two components (unfortunately I do not remember which components). After that I get nothing, no charging indication, no boot indication, no fan spin, nothing.

                                            So I'd love to learn my mistakes and...
                                            12-19-2023, 06:13 PM
                                          • Document Archive
                                            Packard Bell Easy Note EN TE11BZ Q5WT6 Laptop Schematic
                                            by Document Archive
                                            Packard Bell Easy Note EN TE11BZ Q5WT6 Laptop Schematic
                                            LA-8531P Rev 0.3...
                                            11-06-2024, 06:29 AM
                                          • SarcasticOP
                                            Seeking Guidance on Motherboard Diagnostics
                                            by SarcasticOP
                                            Hello everyone!

                                            I hope this is the correct place to post this, if not please let me know and I will post in the appropriate location.

                                            I'm venturing into the intricate world of board repair within electronics, and I'm reaching out to this community for some guidance and shared wisdom. I have tried to do some research myself and find this information on my own, but I don't know what I don't know, and that is really starting to become an insurmountable issue that I cannot overcome. The only person I had nearby that I could turn to passed away recently so I do not have anyone...
                                            01-10-2024, 03:35 PM
                                          • user392097
                                            Easy dmi transfer on hp bios
                                            by user392097
                                            Hello. Just want to share my experience of easy DMI Data transfer on HP Laptop with corrupted BIOS.

                                            Open the backup image with UEFIToolWithReplace, go to Intel image / BIOS Region, extract first Padding area, replace it in a new clean factory BIOS using the same UEFIToolWithReplace. That's all ...
                                            10-31-2023, 04:19 AM
                                          • Document Archive
                                            Samsung N145 Plus Netbook Specification for Upgrade or Repair
                                            by Document Archive
                                            This specification for the Samsung N145 Plus Netbook can be useful for upgrading or repairing a laptop that is not working. As a community we are working through our specifications to add valuable data like the N145 Plus boardview and N145 Plus schematic. Our users have donated over 1 million documents which are being added to the site. This page will be updated soon with additional information. Alternatively you can request additional help from our users directly on the relevant badcaps forum. Please note that we offer no warranties that any specification, datasheet, or download for Samsung N145...
                                            09-06-2024, 05:27 AM
                                          • Loading...
                                          • No more items.
                                          Working...