Hi all.
Receive a warm greeting.
I am writing for the following.
I have a power source for CCTV system.
The plate indicates model: FDPS-100N-R5
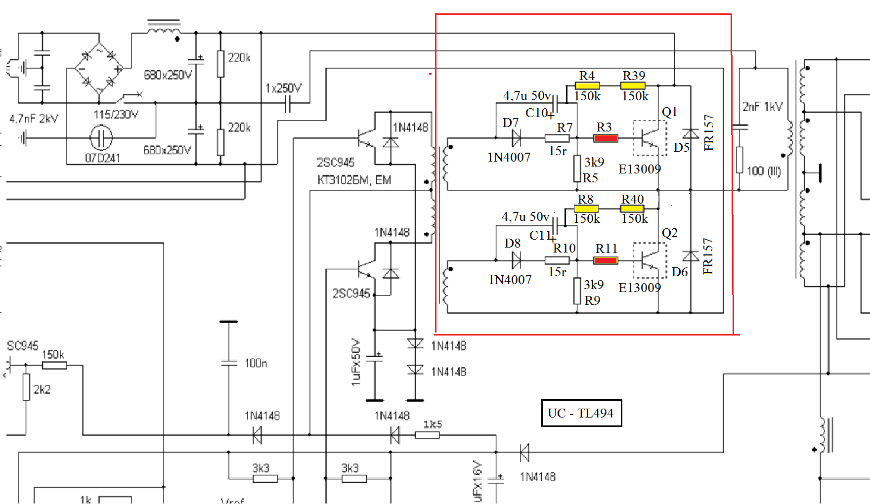
They delivered it to me without igniting, I checked the fuse and it was well, visibly two condensers in the exit bulky.
It has an area near the integrated TL494 obscured on the PCB.
Initially look for components in short circuit or open and I did not find them (Photo with green marks these components are verified)
I connected power through the 100W series and the bulb did not turn on. The dead source, check if there is voltage to the IC and it does not.
I check the high voltage part and I have 155vdc at the output of capacitors C5 and C6.
But at the exit of T2, I have nothing, I dismantle it to verify continuity in the coils and they are fine, the transistors Q1 and Q2 are heated.
I remove the PCB Q1 and Q2, I measure them and I find one of them in flight. replace the two.
I connect the source and it starts but the transformer T1 starts zoning as if it had a relet inside (RRRRRrrrrrRRRRrrrrRRR)
At the output of the source I have 10vdc, but in the pins 12 vcc and 7 GND of IC1 I have no voltage, in all that sector there are 0.40 to 0.63vdc.
Please can you give me some ideas of what else to review or if someone has an outline of this source.
Annex photos with the mediated obtained from voltages
Thanks in advance.
Receive a warm greeting.
I am writing for the following.
I have a power source for CCTV system.
The plate indicates model: FDPS-100N-R5
They delivered it to me without igniting, I checked the fuse and it was well, visibly two condensers in the exit bulky.
It has an area near the integrated TL494 obscured on the PCB.
Initially look for components in short circuit or open and I did not find them (Photo with green marks these components are verified)
I connected power through the 100W series and the bulb did not turn on. The dead source, check if there is voltage to the IC and it does not.
I check the high voltage part and I have 155vdc at the output of capacitors C5 and C6.
But at the exit of T2, I have nothing, I dismantle it to verify continuity in the coils and they are fine, the transistors Q1 and Q2 are heated.
I remove the PCB Q1 and Q2, I measure them and I find one of them in flight. replace the two.
I connect the source and it starts but the transformer T1 starts zoning as if it had a relet inside (RRRRRrrrrrRRRRrrrrRRR)
At the output of the source I have 10vdc, but in the pins 12 vcc and 7 GND of IC1 I have no voltage, in all that sector there are 0.40 to 0.63vdc.
Please can you give me some ideas of what else to review or if someone has an outline of this source.
Annex photos with the mediated obtained from voltages
Thanks in advance.


Comment