Truepower 2.0 recap and repair

Collapse
X
 
  • Time
  • Show
Clear All
new posts
  • 999999999
    Badcaps Veteran
    • Sep 2006
    • 774
    • USA

    #41
    Re: Truepower 2.0 recap and repair

    5V Standby is present at the point after the small transformer, where it's output goes through a larger tombstoned diode next to it (immediately to the left of small transformer if the PCB is turned so the small transformer is closest to you, then a capacitor (appears to have one), then inductor and another cap. It won't be 5VDC until that last inductor-cap point in the circuit, which for most purposes (unless the wire is damaged) means if you're expecting 5V you might as well take the 5VSB reading at the ATX connector pin.

    Comment

    • 999999999
      Badcaps Veteran
      • Sep 2006
      • 774
      • USA

      #42
      Re: Truepower 2.0 recap and repair

      Originally posted by Kaine
      thanks for the hasty reply 9s.

      I'll probably take your advice on insulating my probes that little bit more. They've taken only superficial damage this time but i think i'll grab another set all the same.

      I tried taking readings on both AC and DC settings and got nothing. I was fully expecting to blow the fuse in my meter at the very least. I had the power-on pin shorted and all.
      I read what you wrote to mean that you touched the side of a probe you were measuring with, to common or ground. If that's the case the current wasn't flowing through the meter, just the probe tip... and depending on how bad it is you may just need to take some metal polish and get any residue off.

      You don't need the PS-On pin shorted to measure the incoming AC at any particular point, at least not if this design is as I expect then you should be able to measure the ~ 340V or so at the cap after the bridge rectifier. If that voltage isn't present then trace backwards.

      Beginning to think the input circuit may need a look at. It's pretty simple but i have to de-solder it from the power socket to get a good look at it. The short seemed to only have blown a bit of solder off, it wasn't in immediate vicinity to any sensitive components anyway.
      Isn't it annoying when the build them like that, where you can't pull the PCB out without desoldering first? If the wires give you a little slack you might be able to just rotate, flip the PCB up enough to take some continuity/resistance measurements, no need to have the unit powered, don't even have the AC cord plugged in for these readings.

      Actually unless the bridge rectifier's leads are cut really short you don't even have to pull the PCB out, instead try measuring resistance bewtween AC hot and both legs in the center of the bridge rectifier, then AC common and both legs in the center of the bridge rectifier. Resistance (from either AC input) should be at least several hundred KOhms, probably 1MOhm or more to one bridge rectifier leg, and close to 0Ohms for one of the AC contacts and maybe a little under 10Ohms for the other one (due to the inline current limiting).

      If you don't have nearly 0 Ohms and under 10 Ohms from the AC input to these corresponding points on the AC-input side of the bridge rectifier, then trace back from the bridge rectifier towards the AC socket. There's not a lot that's likely to go bad there, like the fuse and the thermistor, both of which you may also be able to measure while the board is still fully installed in the casing, with the fuse of course being near 0 Ohm across it and the thermistor being under 10 Ohm. Due to the thermistor's thermal expansion when powered, it is not entirely comprehensive to test it when it isn't running but to find it open circuit while off is already an indication of a problem without having to pull the board out yet.

      Comment

      • Kaine
        Senior Member
        • Mar 2007
        • 55

        #43
        Re: Truepower 2.0 recap and repair

        you can see here where the two probe points contacted the PCB. the tips of both my probes look like abused soldering iron tips I've cleaned them up with some flux and removed the solder that was baked on.

        You can see there the ends of the power cable I butchered to run a nice long ~1m length from the input circuitry to the actual PSU PCB, so i don't have to keep the board in the case if i want to do live testing (which i really don't). I'll get stuck back into it tonight i think, first order of business is to replace the solder I've burnt there.
        Attached Files

        Comment

        • Brian C
          Senior Member
          • Dec 2006
          • 156

          #44
          Re: Truepower 2.0 recap and repair

          huh... dealing with AC mains can be very dangerous !
          well, Kane... here are some advices from me.

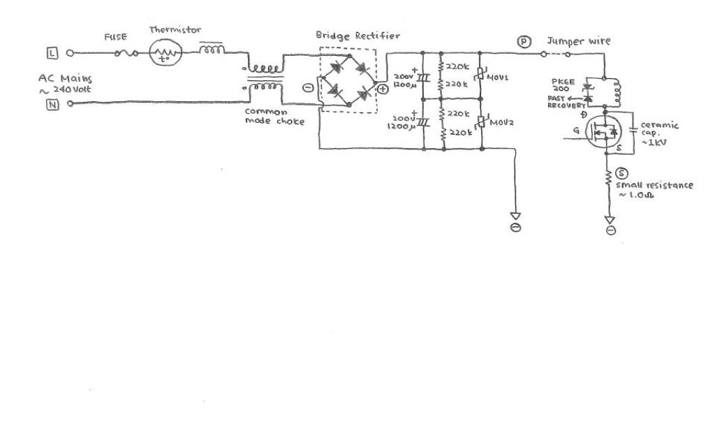
          (1) The purple color wire on the 20-pin / 24-pin connector carries standby 5V voltage.


          From ur pictures, point (P) is connected to (+) by black color wire on the top side. Point (P) which is the the (+) from bridge rectifier is connected to the transformer winding (Q)(R). Point (R) goes to the Drain of MOSFET (C). The Source of MOSFET (C) connect to (-) via a small resistance (S).
          Pls refer to the attached pictures.



          Now, could u pls check the resistance of few points (in the absent of AC mains).
          (1) Fuse - make sure not blown
          (2) Thermistor - should give low resistance reading
          (3) Transformer winding (Q)(R) - should read few ohms (not open circuit)
          (4) Resistor (S) - Pls check the color code, should be ~1 Ohm (not open circuit)
          (5) MOVs - make sure both MOVs are not short-circuit.

          To check MOSFET (C), u do not need to remove the transistor. U can use solder wick to clean the solder so that the pin is disconnected from the copper pad. Pls see below pic.


          (6) MOSFET (C) - diode test between Drain and Source. make sure not short circuit, and the built-in protection diode is OK. Check Drain-Gate and Gate-Source as well. Datasheet for 4N60B:
          Attached Files

          Comment

          • Per Hansson
            Super Moderator
            • Jul 2005
            • 5895
            • Sweden

            #45
            Re: Truepower 2.0 recap and repair

            Wow, sorry to go off topic but what desolder braid did you use?

            The ones I've tried never do a thing, that's a really clean desolder job!
            "The one who says it cannot be done should never interrupt the one who is doing it."

            Comment

            • 999999999
              Badcaps Veteran
              • Sep 2006
              • 774
              • USA

              #46
              Re: Truepower 2.0 recap and repair

              Originally posted by Per Hansson
              Wow, sorry to go off topic but what desolder braid did you use?

              The ones I've tried never do a thing, that's a really clean desolder job!
              See the flux left behind in that picture, if your desoldering braid won't pick up the solder very well, try putting some flux on it first, it can help a lot. If that doesn't help enough you may need a hotter iron or cleaner tip.

              Comment

              • Brian C
                Senior Member
                • Dec 2006
                • 156

                #47
                Re: Truepower 2.0 recap and repair

                Originally posted by Per Hansson
                Wow, sorry to go off topic but what desolder braid did you use?

                The ones I've tried never do a thing, that's a really clean desolder job!
                It is "Solder Wick" from Chemtronics USA (the right most picture).
                Last edited by Brian C; 12-05-2007, 06:24 PM.

                Comment

                • Per Hansson
                  Super Moderator
                  • Jul 2005
                  • 5895
                  • Sweden

                  #48
                  Re: Truepower 2.0 recap and repair

                  Ok, thnx, this is the thing I've been trying without much success

                  Guess I'm just doing it wrong
                  Attached Files
                  "The one who says it cannot be done should never interrupt the one who is doing it."

                  Comment

                  • Brian C
                    Senior Member
                    • Dec 2006
                    • 156

                    #49
                    Re: Truepower 2.0 recap and repair

                    Hmm... yours is SOLDER WICK - no clean SD
                    http://www.chemtronics.com/products/product.asp?id=230

                    I am using SOLDER WICK - ROSIN SD
                    http://www.chemtronics.com/products/product.asp?id=233

                    This one performs much better as it has rosin flux... U can try it out.

                    Comment

                    • Kaine
                      Senior Member
                      • Mar 2007
                      • 55

                      #50
                      Re: Truepower 2.0 recap and repair

                      i was having real trouble with solder wick until i bought a slightly bigger tip (2mm chisel from a 1mm needle) which helped a lot. then i bought a better brand wick (goot) which was a big improvement. Finally i added a flux pen to my kit and now i can suck that solder off no problems at all. at 400C i can move solder very quickly without heating up components barely at all (only just warm to the touch). It makes heavy PCB work so much less frustrating.

                      Comment

                      • PCBONEZ
                        Grumpy Old Fart
                        • Aug 2005
                        • 10661
                        • USA

                        #51
                        Re: Truepower 2.0 recap and repair

                        Kaine (or anyone)
                        Were you able to see what this cap is?
                        Mann-Made Global Warming.
                        - We should be more concerned about the Intellectual Climate.

                        -
                        Be who you are and say what you feel, because those who mind don't matter and those who matter don't mind.

                        - Dr Seuss
                        -
                        You can teach a man to fish and feed him for life, but if he can't handle sushi you must also teach him to cook.
                        -

                        Comment

                        • PCBONEZ
                          Grumpy Old Fart
                          • Aug 2005
                          • 10661
                          • USA

                          #52
                          Re: Truepower 2.0 recap and repair

                          This cap.
                          Attachment didn't stick last time.
                          Attached Files
                          Mann-Made Global Warming.
                          - We should be more concerned about the Intellectual Climate.

                          -
                          Be who you are and say what you feel, because those who mind don't matter and those who matter don't mind.

                          - Dr Seuss
                          -
                          You can teach a man to fish and feed him for life, but if he can't handle sushi you must also teach him to cook.
                          -

                          Comment

                          • Kaine
                            Senior Member
                            • Mar 2007
                            • 55

                            #53
                            Re: Truepower 2.0 recap and repair

                            Originally posted by PCBONEZ
                            This cap.
                            Attachment didn't stick last time.
                            47uF 35V if i'm reading it correctly. Replaced Koshin with a Rubycon YXF.

                            In hindsight i should've only replaced the bulged cap and blown diode, then tested the psu instead of going the whole hog before testing. oh well. Serious lack of motivation on this atm.
                            Last edited by Kaine; 12-22-2007, 10:37 AM.

                            Comment

                            • Kaine
                              Senior Member
                              • Mar 2007
                              • 55

                              #54
                              Re: Truepower 2.0 recap and repair

                              (B) is closed circuit on in->out pins, no connection from COM to in or out.
                              (C) doesn't have continuity between any pins.

                              Resistor (S) reads as 2.2ohm (too color blind to read the code in place, removed and tested with multi)

                              Transformer winding QR reads 1.8ohm

                              Neither MOVs are closed circuit. Here's hoping they aren't polarized, I can't be sure I put them back in the same way I took em out. Had to remove a primary cap to get at the little buggers too.

                              Comment

                              • PCBONEZ
                                Grumpy Old Fart
                                • Aug 2005
                                • 10661
                                • USA

                                #55
                                Re: Truepower 2.0 recap and repair

                                Thank you Kaine.
                                I would have to pull that one just to read it and I prefer to have the parts here before I disassemble anything when I can.
                                Mann-Made Global Warming.
                                - We should be more concerned about the Intellectual Climate.

                                -
                                Be who you are and say what you feel, because those who mind don't matter and those who matter don't mind.

                                - Dr Seuss
                                -
                                You can teach a man to fish and feed him for life, but if he can't handle sushi you must also teach him to cook.
                                -

                                Comment

                                • Kaine
                                  Senior Member
                                  • Mar 2007
                                  • 55

                                  #56
                                  Re: Truepower 2.0 recap and repair

                                  OK Quick update, (C) is positive VRM L7812CV

                                  Here's a quick diagram I did that illustrates the results of the continuity tests I did. Can someone tell me if this is right? I can't really glean from the datasheet what the results should look like.
                                  Attached Files

                                  Comment

                                  • PCBONEZ
                                    Grumpy Old Fart
                                    • Aug 2005
                                    • 10661
                                    • USA

                                    #57
                                    Re: Truepower 2.0 recap and repair

                                    Yes that's right.
                                    It's shown on page 3 of that data sheet you linked to.
                                    Mann-Made Global Warming.
                                    - We should be more concerned about the Intellectual Climate.

                                    -
                                    Be who you are and say what you feel, because those who mind don't matter and those who matter don't mind.

                                    - Dr Seuss
                                    -
                                    You can teach a man to fish and feed him for life, but if he can't handle sushi you must also teach him to cook.
                                    -

                                    Comment

                                    • Kaine
                                      Senior Member
                                      • Mar 2007
                                      • 55

                                      #58
                                      Re: Truepower 2.0 recap and repair

                                      what i'm actually looking for is confirmation that the diode effect between the pins is as i've described. All the other VR modules i've tested are different. Trying to get my hands on another TPII atm so i can compare.

                                      Comment

                                      • Brian C
                                        Senior Member
                                        • Dec 2006
                                        • 156

                                        #59
                                        Re: Truepower 2.0 recap and repair

                                        Originally posted by Kaine
                                        what i'm actually looking for is confirmation that the diode effect between the pins is as i've described. All the other VR modules i've tested are different. Trying to get my hands on another TPII atm so i can compare.
                                        The diode test as descrided is correct. To confirm the VR, u can apply 25Vdc to INPUT pin and measure the OUTPUT pin. U should get 12V if it is 7812.

                                        Comment

                                        • Kaine
                                          Senior Member
                                          • Mar 2007
                                          • 55

                                          #60
                                          Re: Truepower 2.0 recap and repair

                                          damnit. back to square one -.-

                                          Comment

                                          Related Topics

                                          Collapse

                                          • asr
                                            Finding replacement diode iPad Pro 3rd gen A1701
                                            by asr
                                            Hello, I am looking for help to replace a damaged diode. The tristar was replaced and a diode was damaged in the process. I have a picture of the diode but dont have an exact donor. I mostly have macbooks for donors and only a few ipad and iphone boards. Diode part number: DSF01S30SCAP
                                            Im not sure where to find the ipad board number. Anybody have an idea where else this diode is used on other boards? Thanks....
                                            07-09-2024, 06:24 PM
                                          • unimatrix93
                                            TV backlight zener diode
                                            by unimatrix93
                                            Hello everyone, I'm repairing an LG TV backlight and I noticed some strange behavior when I touching the backlight strip with a missing Zener diode.

                                            So I replaced the leds on the strips and they seemingly working fine, but soon as I touch the strip which has a missing Zener diode the whole backlight turns off for a few seconds and then turns back on.

                                            Is this caused by the missing diode? If so what kind of zener diode should I use to replace it?.
                                            ​​​​
                                            The led strips has 9 6V leds.


                                            ​​​
                                            02-10-2025, 12:13 PM
                                          • Baste
                                            MBR3045CT and SR3045LCT Schottky diode testing help.
                                            by Baste
                                            Hello experts,
                                            Can anyone educate me on how to test MBR3045CT and SR3045LCT Schottky diodes? I'm totally a newbie in electronics, so forgive me if I have cheap tools. In my effort to repair a Gigabyte PSU, I stumbled upon the two diodes, which I suspect are leaky. I tested this with my two cheap multimeters and the newly bought LCR-T4 MC328, and I got confusing results. Below are my test results.

                                            Aneng ST182 Meter.

                                            Diode mode.
                                            MBR3045CT:
                                            Diode mode
                                            Pin 2-1 - 0.150v
                                            Pin 2-3 - 0.150v ...
                                            10-21-2025, 06:14 AM
                                          • NicRac
                                            monowheel repair,Is the diode the problem?
                                            by NicRac
                                            Hello everybody☺️ I am glad to be here and looking forward to a good discussion.

                                            First of all, I am new here. Therefore I will shortly introduce myself.
                                            I am Nico and currently I study Physics.
                                            In my freetime I like to build and repair stuff. Especially big battery's.

                                            A few years ago I got myself an electric unicycle, monowheel or however you call that.
                                            The battery bms was broken so I replaced and resolder that. Nothing big.
                                            I used this thing for some years and had a lot of fun. Unfortunately I used it last time in heavy rain. Usually everything...
                                            07-26-2024, 06:13 AM
                                          • Topcat
                                            4700uF 6.3v and 3300uF 16v in a 10mm Diameter
                                            by Topcat
                                            Where can I get them these days? My usual sources are a no go in a 10mm, 12.5mm is too big. I'm recapping an old Antec rackmount PSU for a client (SmartPower SP2-450SXR) with a bunch of spooged Fuhjyyu crap caps, and he's insisting it be repaired....which is fine by me, I make more on it that way.....but I need to find these illusive caps....it's been a long time since I've needed these values....and now I can't find them. Odds are I could get away with 3300uf in place of the 4700uF, I've done it before...but if there's a source for them in 10mm, I'll try to stay original.
                                            10-14-2020, 06:35 PM
                                          • Loading...
                                          • No more items.
                                          Working...