Dell NPS-250KB caps

Collapse
X
 
  • Time
  • Show
Clear All
new posts
  • stevo1210
    Badcaps Legend
    • Oct 2006
    • 4156
    • Australia

    #1

    Dell NPS-250KB caps

    Hello Everyone,

    I have a Dell NPS-250KB PSU with a 200V 560uf cap that has been squashed from an impact with something. The cap is a Nichicon LU(M) series. I have unsoldered the cap, only to find that I haven't got any caps close to 560uf.
    The only caps I have are Nippon Chemicon 470uf 200V and Tosin 200V 470uf.
    Both of these caps are from dead PSUs. Will they be suitable as a replacement for the 560uf cap or will I expect an explosion if I tried??

    Is this Nichicon a General purpose cap or a Low-ESR cap?? I have no idea why that cap has tape wrapped around the bottom of it....

    All the other caps in the PSU are Ltec and still look fine so I'll leave them alone. I think there is one Nichicon 1000uf 16V though.

    Thanks.
    Attached Files

    if you find these attachements useful please consider making a small donation to the site

    Last edited by stevo1210; 07-02-2007, 09:59 PM.
    Don't find love, let love find you. That's why its called falling in love, because you don't force yourself to fall, you just fall. - Anonymous
  • Rainbow
    Badcaps Legend
    • Aug 2005
    • 1375

    #2
    Re: Dell NPS-250KB caps

    The 470uF caps should work. Replace both original caps!

    Comment

    • stevo1210
      Badcaps Legend
      • Oct 2006
      • 4156
      • Australia

      #3
      Re: Dell NPS-250KB caps

      Originally posted by Rainbow
      The 470uF caps should work. Replace both original caps!
      What do you mean by replace both original caps?? The second Nichicon cap is undamaged.... or is it better to replace both because the 560uf cap won't like the 470uf cap and create some form of an explosion??

      Thanks.
      Don't find love, let love find you. That's why its called falling in love, because you don't force yourself to fall, you just fall. - Anonymous

      Comment

      • gonzo0815
        Badcaps Legend
        • Feb 2006
        • 1600

        #4
        Re: Dell NPS-250KB caps

        Depending on the mains voltage, both caps could be wired in series, to make a virtual 200uF /400v capacitor (if switch is in 220v position).
        But this is not a preferred operation mode of electrolytic caps.
        So it is strongly recommended, to use caps with the closest difference in spec, usually from the same batch to avoid early degeneration.
        I do not know, if this is an issue at 110v mains, but even there it is not good to have unbalanced caps, as this would limit the voltage double.

        Comment

        • starfury1
          Badcaps Legend
          • May 2006
          • 1256

          #5
          Re: Dell NPS-250KB caps

          We are 240V AC here Gonzo so it would be in the 220 Volt position
          (side point and not sure I think they have changed us to 230 VAC inline with the rest of the world)

          If the caps are in series and are just hung across the rectified mains DC
          Is what your saying Gonzo,
          different caps will have different specs and one may tend to do more work then the other?

          so the advice is,
          to use two caps which come from the same batch so the specs will be a lot closer and they will share the work load more evenly ?

          Agree replace both caps with same type dont use two odd balls

          I think thats what you mean.

          There is a question in my mind about the switch setup 110/220...thats bugging me
          You step into the Road, and if you don't keep your feet, there is no knowing where you may be swept off to." Bilbo Baggins ...

          Comment

          • starfury1
            Badcaps Legend
            • May 2006
            • 1256

            #6
            Re: Dell NPS-250KB caps

            I am not familiar with the supply you are posting on but to add my first post

            To your original question yes 470 uf would work (slightly degraded specs)

            Just not really a good idea to mix the capacitors used here
            for the reasons pointed out by Gonzo

            There is a method of forcing more even sharing by using to same value resistors in series (known as a voltage divider) then in parallel with the caps.
            (basically you end up with same value resistors in parallel with each cap)
            but they must be suitable to this application voltage wise.
            (I think and not totally sure they would be like 270K 1 Watt types)

            You may find 2 resistors doing this job or possibly unfilled positions for them if memory serves me.

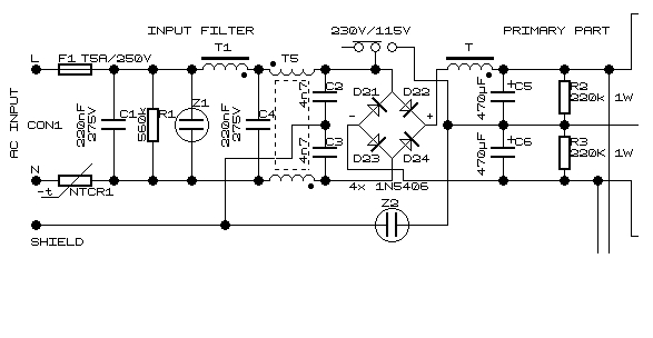
            Anyway to expend on the above, here is the circuit

            Original page source Notes on the Troubleshooting and Repair of Small Switchmode Power Supplies

            Notes on the Troubleshooting and Repair of
            Small Switchmode Power Supplies
            Version 2.84 (11-Feb-07)
            Copyright © 1994-2007
            Samuel M. Goldwasser
            --- All Rights Reserved ---

            For contact info, please see the Sci.Electronics.Repair FAQ Email Links Page.

            Reproduction of this document in whole or in part is permitted if both of the following conditions are satisfied:

            1. This notice is included in its entirety at the beginning.
            2. There is no charge except to cover the costs of copying.
            just to keep them happy

            Please note this only applies to older PSU's that have a Voltage selector switch on the PSU for 115V / 230V



            Gif image Here

            Assuming it is not a wide compliance 'universal type', a common way to do this is with a jumper (or switch) in the line input circuitry below

            With the jumper, J1, installed, the circuit is a voltage doubler for use on 115 VAC. (D3 and D4 never actually conduct because they are always reverse biased.)

            With the jumper, J1, removed, the circuit is a simple bridge rectifier for use on 230 VAC.
            As a Voltage doubler



            As a bridge rectifier circuit



            So the Total original capacitance would have been more like 280 uf @ 400V

            With 470 uf in series it would be 235 uf @ 400V

            Here's a page on Voltage Multipliers

            I should add that these type of caps aren't that cheap to buy so can understand why you want to use the 2 you got to hand

            Its up to you but not recommended

            HTH

            Cheers
            Attached Files

            if you find these attachements useful please consider making a small donation to the site

            Last edited by starfury1; 07-04-2007, 12:11 AM.
            You step into the Road, and if you don't keep your feet, there is no knowing where you may be swept off to." Bilbo Baggins ...

            Comment

            • starfury1
              Badcaps Legend
              • May 2006
              • 1256

              #7
              Re: Dell NPS-250KB caps

              Just to add a bit further to this

              (had to find PeteS post)

              1. Description of PSU Sections

              Rectifier & Filter
              The rectifier and filter convert the AC input voltage to DC. The input voltage selector switch is part of this circuit. In the “115V” position, the rectifier circuit is configured as a voltage doubler. In the “230V” position, the rectifier circuit is configured as a full wave bridge. In either case, the unregulated high voltage bus is about 300VDC. If the switch is in the “115V” position in Europe, the metal oxide varistors (MOVs) in parallel with the two input electrolytic capacitors will fire, blowing the fuse. If the MOVs fail (usually blowing up) before the fuse blows, the two input electrolytic capacitors, usually rated 250V, will vent. If the P/S is operated in the US with the switch in the “230V” position, the P/S may seem to operate OK in a system that isn't fully loaded. In a fully loaded system the P/S may not operate, or it may perform erratically. Either way, the P/S will run hotter and its life may be reduced
              .

              Here is a photo of a blown cap in a junk supply...notice how anything that maybe used for safety etc has been mostly not used or probably cheap or sub standard.
              and there is worse then this out there.
              Think this was set as a 240 Volt only model
              (thats if J1 is the J1) Will check that

              ( you will find this supply in the picture thread page 7 )

              Anyway that should be more then enough info on whats happening at the front end of these psu's ...well the ones with 115/230V type switches

              Cheers

              Look at whats not there between the caps to start with
              Attached Files

              if you find these attachements useful please consider making a small donation to the site

              Last edited by starfury1; 07-05-2007, 01:53 AM.
              You step into the Road, and if you don't keep your feet, there is no knowing where you may be swept off to." Bilbo Baggins ...

              Comment

              • stevo1210
                Badcaps Legend
                • Oct 2006
                • 4156
                • Australia

                #8
                Re: Dell NPS-250KB caps

                Thanks for the information on the PSUs starfury1, gonzo0815 and Rainbow,

                Since 470uf caps will work with degraded specs of course, I guess I'll have to use what I've got here since I cannot find 560uf 200V caps that are the correct size. The diameter of the current caps is 20mm wide. The ones that are stocked at the electronics store is 25mm wide.... another problem is that they are quite expensive.... the PSu only costed me $7. A 200V cap is around $5-6AUD by my estimates.
                So I'll just use the 470uf 200V Tosin caps in my dead 200W Delta PSU. After the recap, hopefully the PSU will turn on properly and not create some kind of deadly explosion.

                Thanks.
                Don't find love, let love find you. That's why its called falling in love, because you don't force yourself to fall, you just fall. - Anonymous

                Comment

                • Rainbow
                  Badcaps Legend
                  • Aug 2005
                  • 1375

                  #9
                  Re: Dell NPS-250KB caps

                  Check that two resistors (that are connected in parallel with the caps) too. At least one of them is probably open. Once I repaired a Compaq PSU with one cap blown and that resistors had different values (different color codes)! Don't know if it was a mistake (design/manufacture?) or was it intentional? Anyway, replaced both caps and resistors (with equal value) and it worked.

                  Comment

                  • starfury1
                    Badcaps Legend
                    • May 2006
                    • 1256

                    #10
                    Re: Dell NPS-250KB caps

                    Was it working when you got it and then failed or did you buy it failed ?
                    Replacing those caps it will probably fire up

                    Do check the bridge diodes fuse etc Thought if you haven't ready.

                    Remember it hangs across the mains so be careful and double check your work.

                    Did you look to see if there were positions for those resistors I was talking about above ?
                    or if they were fitted
                    since your using used caps(not really a good idea but understand why)
                    if there are resistors, they should make the series capacitor arrangement less at the wim of the caps specs and real condition by forcing equal voltage across them

                    Anyway thats the theory....

                    Here is what that stage should really have in it...well mostly



                    Resistor R2 R3 at the end
                    Bit on "Voltage sharing" half way down this page
                    A pdf see here page 4

                    Anyway Not the guru here hopefully someone will offer their advice on this

                    Someone DID thanks Rainbow


                    As to the Tape on them ...no idea maybe as a little extra insulation to keep the cans better spaced?
                    it seems to be used a lot on the smaller dia caps ????
                    Anyone know for sure?

                    As to ESR not really overly important with the mains filter Caps
                    ripple maybe a more important spec to worry about
                    At this point it behaves as an unregulated DC supply
                    with a voltage of 1.414 X 240Vac = 340 Volts DC
                    (rounding a bit and barring any losses)


                    I couldn't find 560uf 200v at RS or or Farnells...470uf or 680uf 200V was about it (here's a possible 470 uf 22mm dia)

                    Anyway good luck with it and again be careful
                    Attached Files

                    if you find these attachements useful please consider making a small donation to the site

                    Last edited by starfury1; 07-05-2007, 09:31 AM.
                    You step into the Road, and if you don't keep your feet, there is no knowing where you may be swept off to." Bilbo Baggins ...

                    Comment

                    • starfury1
                      Badcaps Legend
                      • May 2006
                      • 1256

                      #11
                      Re: Dell NPS-250KB caps

                      There is a fair chance what Rainbow said is the case

                      if you have a look at my photo of the stuffed psu you will note no R2 but possibly R3
                      I have yet to look a the photos I took to confirm these are in fact those resistor positions on it.

                      I'll post back when I know

                      BTW I was in the middle of doing the above post when rainbow must have posted
                      So I didn't see his till I posted mine but had time to edit mine with a thank you

                      Cheers
                      You step into the Road, and if you don't keep your feet, there is no knowing where you may be swept off to." Bilbo Baggins ...

                      Comment

                      • starfury1
                        Badcaps Legend
                        • May 2006
                        • 1256

                        #12
                        Re: Dell NPS-250KB caps

                        Ok I checked
                        from the photos, most definitely check (replace) those resistors

                        No R2 which should have been across stuffed cap
                        R3 is there (right next to the heat sink) was across the OK cap

                        So when they build that supply it got left out
                        (along with a lot of other things)
                        and thats why that ruby failed most likely


                        let us know what you find

                        Cheers
                        Last edited by starfury1; 07-05-2007, 10:23 AM.
                        You step into the Road, and if you don't keep your feet, there is no knowing where you may be swept off to." Bilbo Baggins ...

                        Comment

                        • stevo1210
                          Badcaps Legend
                          • Oct 2006
                          • 4156
                          • Australia

                          #13
                          Re: Dell NPS-250KB caps

                          Originally posted by starfury1
                          Was it working when you got it and then failed or did you buy it failed ?
                          Replacing those caps it will probably fire up
                          I didnt even test it when i bought it home. It was like that when I bought it. The PSU was against something and dented the casing of the PSU, taking with it an internal capacitor. It worked well before the corner of the PSU was crushed, but ever since that, I'm too scared to turn it on.

                          Thanks.
                          Last edited by stevo1210; 07-06-2007, 02:19 AM.
                          Don't find love, let love find you. That's why its called falling in love, because you don't force yourself to fall, you just fall. - Anonymous

                          Comment

                          • starfury1
                            Badcaps Legend
                            • May 2006
                            • 1256

                            #14
                            Re: Dell NPS-250KB caps

                            Well not being able to see the damage and from the photo of the cap, to me anyway ....that looks like "use" type damage...but I could be wrong


                            I would give the whole thing a good visual look over looking for any cracks etc in the pcb if it has been hit with something

                            I should have added that in this case.......Disclaimer first

                            General Disclaimer follows;
                            Please Bear in mind you are working with Mains Rated Voltages here and they are deadly so if you are unsure of your abilities or the legalities in this area please seek the services of a suitably trades qualified person
                            Disclaimer: ...In some states or countries it my be illegal for a non qualified persons to work on Electrical Mains or mains rated equipment


                            Generaly speaking ;

                            In short, You kill yourself don't blame me you have been warned!!!

                            Since you are replacing mains side components

                            The series light bulb trick (link)

                            It might be an idea to use the tV tec's trick of a lamp in series with the mains side if the psu.
                            (this trick does not work in all cases see link above)


                            What this mean is you put a 240 Volt 40W lamp in the active line to the psu
                            (you literally cut the active line and put one side of the lamp to the power point and the other to the psu)

                            Active---------------lamp------------PSU Active (Brown)

                            Neutral------------------------------psu Neutral (Blue)

                            Earth -------------------------------psu Earth (Green yellow)

                            The lamp acts like a big power resistor and if you supply does have a short (Active to nuetral or earth) on the mains side anywhere the lamp will light up and stay lite up.
                            This should limit current and hopefully save the psu from self destruction.

                            I would put a light load on the 5 volt DC rail of the psu with the lamp as above
                            (old HDD whatever you have that will load the psu a bit)

                            What should happen is if all is well,
                            it will briefly light up and go out or be very dim
                            as the mains caps charge up..
                            then if thats the case check the DC voltages on the supply

                            If all the voltages checks out ok you are probably up for a test run in the box.
                            (or further load testing if you like)

                            As I said, this side is lethal so do be careful OK

                            HTH

                            Cheers
                            Last edited by starfury1; 07-06-2007, 05:16 AM.
                            You step into the Road, and if you don't keep your feet, there is no knowing where you may be swept off to." Bilbo Baggins ...

                            Comment

                            • starfury1
                              Badcaps Legend
                              • May 2006
                              • 1256

                              #15
                              Re: Dell NPS-250KB caps

                              Should add its also a good idea to have a 1:1 (240V / 240V) transformer as well
                              but these are not commonly available from what I am aware of

                              If you don't understand whats written here and above the best option is leave it alone
                              Get it done by a professional service Centre
                              Last edited by starfury1; 07-06-2007, 05:29 AM.
                              You step into the Road, and if you don't keep your feet, there is no knowing where you may be swept off to." Bilbo Baggins ...

                              Comment

                              • stevo1210
                                Badcaps Legend
                                • Oct 2006
                                • 4156
                                • Australia

                                #16
                                Re: Dell NPS-250KB caps

                                Well, since this is quite Risky, i'd better just trash this PSU and buy a new one. The casing on this one even needs a respray because it is rusted in some parts.
                                I wish they still sold FSP PSUs here. I had one the other day and traded it for a Jetway motherboard + AMD Duron 750.
                                Don't find love, let love find you. That's why its called falling in love, because you don't force yourself to fall, you just fall. - Anonymous

                                Comment

                                • starfury1
                                  Badcaps Legend
                                  • May 2006
                                  • 1256

                                  #17
                                  Re: Dell NPS-250KB caps

                                  Well really just pointing out that anything that hangs off the mains directly does carry a potential for electrocution.

                                  It should be treat with caution and the up most respect

                                  So really the warnings are to emphasize the potential risks involved
                                  (for the forums protection, forum members and casual readers of this post)

                                  Also there are possible legal issues depending on where you are,
                                  So you would have to check your state, country regulations in regards to this.

                                  Like in QLD I think anything now to do with mains (even if on a 3 pin plug top) is the domain of lic sparks
                                  There was a big thing on this in our last standing hobbyist mag SC on this issue
                                  (more so with kit construction and mains side of this with wiring mains transformers etc)

                                  The fact it has sustain some sort of physical damage is of concern too.
                                  (since I cant see it to evaluate it)

                                  If you got a mate thats an Electrician they should be able to help you with this.
                                  As the chances are its reparable.
                                  You step into the Road, and if you don't keep your feet, there is no knowing where you may be swept off to." Bilbo Baggins ...

                                  Comment

                                  • PeteS in CA
                                    Badcaps Legend
                                    • Aug 2005
                                    • 3586
                                    • USA, Unsure of Planet

                                    #18
                                    Re: Dell NPS-250KB caps

                                    That power supply was made by a division of Delta Products, so it may be worth some effort.
                                    PeteS in CA

                                    Power Supplies should be boring: No loud noises, no bright flashes, and no bad smells.
                                    ****************************
                                    To kill personal responsibility, initiative or success, punish it by taxing it. To encourage irresponsibility, improvidence, dependence and failure, reward it by subsidizing it.
                                    ****************************

                                    Comment

                                    • Spacedye69
                                      Badcaps Veteran
                                      • Nov 2005
                                      • 698
                                      • US

                                      #19
                                      Re: Dell NPS-250KB caps

                                      Or I could sell you a used FSP or two.

                                      Comment

                                      • stevo1210
                                        Badcaps Legend
                                        • Oct 2006
                                        • 4156
                                        • Australia

                                        #20
                                        Re: Dell NPS-250KB caps

                                        Originally posted by starfury1
                                        If you got a mate thats an Electrician they should be able to help you with this.
                                        As the chances are its reparable.
                                        I talked to my father, who is a qualified electrician, but when I showed him the PSU.... he had no idea what I was on about....
                                        But he did say that the resistor next to the cap cant be damaged if the cap was physically damaged while there was no power....

                                        Well, I thought i'd include some images of the damage to the PSU.... In the first picture, you can see where the damage took place.... theres a deep dent on the casing.
                                        Attached Files

                                        if you find these attachements useful please consider making a small donation to the site

                                        Last edited by stevo1210; 07-13-2007, 01:21 AM.
                                        Don't find love, let love find you. That's why its called falling in love, because you don't force yourself to fall, you just fall. - Anonymous

                                        Comment

                                        Related Topics

                                        Collapse

                                        • nick3092
                                          Mid/late 80's Nichicon Yellow Caps
                                          by nick3092
                                          I recently acquired a set of Bose Roomate speakers from the mid to late 80's. Basically the right speaker cabinet is completely passive, and the left one has the power transformer and amplifier circuit in it. Out of curiosity, I opened it up to see what the circuit looked like. Looks like they used all Nichicon VX (2x 4700uF/16v for smoothing off the bridge rectifier), a couple random Nichicon SE series sprinkled on the board, and what really caught my eye - 2 yellow sleeved Nichicon caps (both 1uF/50v with no real series marking. Below are pictures of the caps. The only thing not shown in these...
                                          08-28-2022, 03:56 PM
                                        • Bowline
                                          Dell E6400 PT434 type Battery Charging Stuck at 1%. Battery Pinouts?
                                          by Bowline
                                          My question pertains to understanding the control circuity inside a Dell PT434 type battery used in Dell E6400, E6410 and other Dell notebooks?

                                          Does anyone have a circuit diagram for the inside of a Dell PT434 battery and/or a description of how the control lines work to control this battery?

                                          My reason for asking is I have a battery which I cannot get to charge beyond 1% in a Dell E6410 or E6400.
                                          The LED bar graph charge indicator on the battery shows one LED lighted when the info button is pressed.
                                          I have tried multiple different Dell power adapters. My Dell...
                                          06-11-2025, 10:13 AM
                                        • momaka
                                          Seasonic B12 BC-550 – barely 2 years old and with BAD CAPS already!
                                          by momaka
                                          I know I've been a little scarce lately (like the last 2-3 years), but I'm still here and still doing my thing with fixing PSUs.

                                          For today's considerations, I have a Seasonic B12 BC-550 [A551bcafh] 550 Watt ATX power supply for you (click on links for full size images).

                                          https://www.badcaps.net/filedata/fetch?id=3591771


                                          https://www.badcaps.net/filedata/fetch?id=3591772

                                          It's a modern ATX unit with fixed (non-modular) cables and an 80-plus bronze certificate. Here's the label:

                                          https://www.badcaps.net/filedata/fetch?id=359177...
                                          03-12-2025, 03:42 PM
                                        • huzo
                                          DELL Latitude 3500 no image, fan max speed, caps lock frozen
                                          by huzo
                                          Dell latitude 3500
                                          Board BOLT-L UMA MB
                                          17938-1
                                          FW8G6$LA

                                          when i press the power, fan goes full speed, power button lights up , and caps lock light is on, the screen polarises, goes dark,no backlight...All voltages present, except PL4701, but that's probably for GPU power later....

                                          I've tried a few dumps from posts, it always acts the same, so i thin it's not a bios issue...

                                          No shorts found on the board...

                                          What should i try next?
                                          10-06-2024, 02:15 AM
                                        • Akhlz001
                                          Dell Pro 13 Plus PB13250 Bios Unlock
                                          by Akhlz001
                                          Hi,

                                          Could someone help trying to unlock this BIOS, seems that Dell have changed the layout of new Dell Pro 8FC8 bioses from checking HXD - 4000 bits do not need changing, only 2000. However after FF the section starting from '01000' upto 2000 bits and then soldering the chip back it seems that the microchip on the motherboard is recovering the bios back to original settings after first boot. Has anyone found a way to crack this extra layer of security Dell have implemented? Seems both HP and Dell have upped bios security to match Lenovo by implementing extra measures on a separate...
                                          09-20-2025, 07:15 PM
                                        • Loading...
                                        • No more items.
                                        Working...