trying to fix a 6V 0.5A T1 (Transformer) AD050120T2 power supply

Collapse
X
 
  • Time
  • Show
Clear All
new posts
  • R_J
    Badcaps Legend
    • Jun 2012
    • 9623
    • Canada

    #21
    Re: trying to fix a 6V 0.5A T1 (Transformer) AD050120T2 power supply

    You are just picking up stray ac, by using only one probe. What voltage do you measure on the AC input? You won't measure any DC voltage with F1 10Ω resistor open, which it is.
    F1 is supposed to be 1W 10R and it measures open circuit
    Last edited by SMDFlea; 09-18-2023, 02:53 PM. Reason: 0.5A

    Comment

    • Tarot Superstars
      Senior Member
      • Aug 2023
      • 60
      • United Kingdom

      #22
      Re: trying to fix a 6V 0.5A T1 (Transformer) AD050120T2 power supply

      I just checked D1, D2, D3, D4 in circuit on the diode setting.
      None are shorted and they all read ~0.5V one way and 0V the other way.
      Anyway, I have ordered F1. Maybe replacing that would have fixed it.

      There is a fast recovering diode D8 too. Marking RS1M.
      Last edited by SMDFlea; 09-18-2023, 02:54 PM. Reason: 0.5A

      Comment

      • stj
        Great Sage 齊天大聖
        • Dec 2009
        • 31283
        • Albion

        #23
        Re: trying to fix a 6V 0.5A T1 (Transformer) AD050120T2 power supply

        are any of the pins shorted together on the chip?
        Last edited by SMDFlea; 09-18-2023, 02:54 PM. Reason: 0.5A

        Comment

        • Tarot Superstars
          Senior Member
          • Aug 2023
          • 60
          • United Kingdom

          #24
          Re: trying to fix a 6V 0.5A T1 (Transformer) AD050120T2 power supply

          In circuit shorts read with multi-meter set on continuity are:

          4 to 1
          4 to 3
          1 to 3

          These all read continuity and beep.

          Oh, yes, the title is wrong. It's 6V 0.5A.

          There has been a burning smell since I opened the adaptor too. I was hoping it was just one of the capacitors that I changed.
          Attached Files

          if you find these attachements useful please consider making a small donation to the site

          Last edited by SMDFlea; 09-18-2023, 02:54 PM. Reason: 0.5A

          Comment

          • R_J
            Badcaps Legend
            • Jun 2012
            • 9623
            • Canada

            #25
            Re: trying to fix a 6V 0.5A T1 (Transformer) AD050120T2 power supply

            How much resistance is in a BEEP?
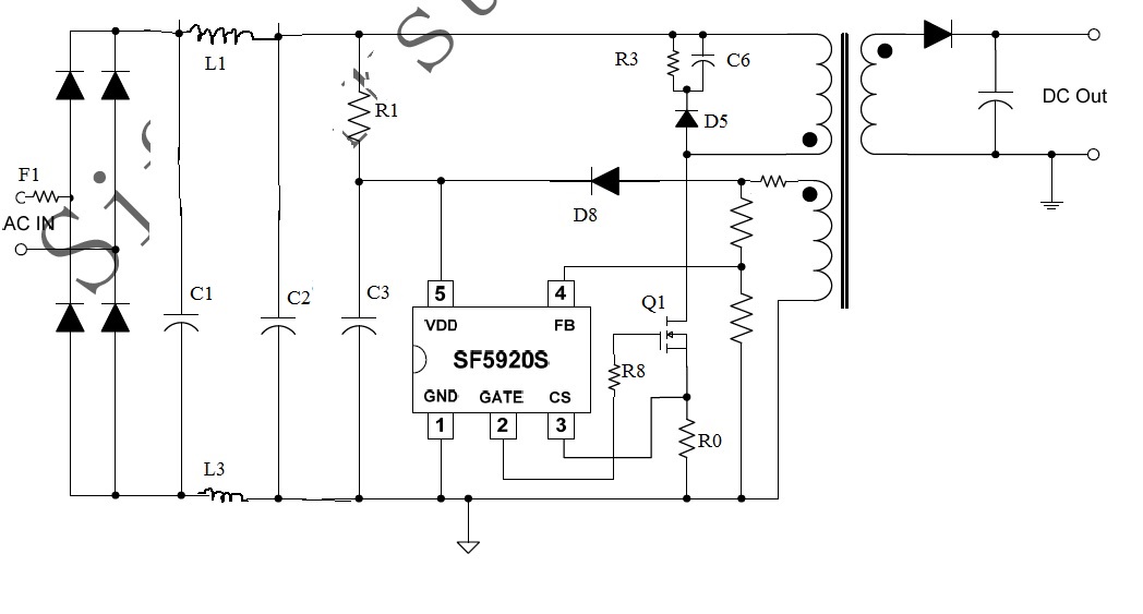
            Pin 1= ground
            Pin2 = gate drive
            Pin3 = Current Sense
            Pin4 = Voltage sense
            Pin 5 = Vcc
            Last edited by SMDFlea; 09-18-2023, 02:55 PM. Reason: 0.5A

            Comment

            • Tarot Superstars
              Senior Member
              • Aug 2023
              • 60
              • United Kingdom

              #26
              Re: trying to fix a 6V 0.5A T1 (Transformer) AD050120T2 power supply

              If you mean AC input is the primary winding then.
              Transformer Winding A:
              AC: With one probe about 5V
              but both probes: 0.23 V negligible.
              DC: 0V.

              Other wise I haven't measured the AC input or AC input stage.

              IC Resistances

              4 to 1 ~ 42.8 R
              4 to 3 ~ 42.2 R
              1 to 3 ~ 3.0 R
              Last edited by SMDFlea; 09-18-2023, 02:55 PM. Reason: 0.5A

              Comment

              • R_J
                Badcaps Legend
                • Jun 2012
                • 9623
                • Canada

                #27
                Re: trying to fix a 6V 0.5A T1 (Transformer) AD050120T2 power supply

                You are not measuring the ic, you are measuring the external resistors, for example Pin1 is hot ground, pin3 is the current sense pin, and R0 2.7Ω is across those pins, R0 is the source resistor for the mosfet.
                Are you sure pin 4 to 1 is 42.8Ω and not 42.8KΩ
                Last edited by SMDFlea; 09-18-2023, 02:55 PM. Reason: 0.5A

                Comment

                • lotas
                  Badcaps Legend
                  • Jan 2016
                  • 4839
                  • Russia

                  #28
                  Re: trying to fix a 6V 0.5A T1 (Transformer) AD050120T2 power supply

                  0S429 - 0Sxxx - SF5920S
                  Attached Files

                  if you find these attachements useful please consider making a small donation to the site

                  Last edited by SMDFlea; 09-18-2023, 02:56 PM. Reason: 0.5A

                  Comment

                  • Tarot Superstars
                    Senior Member
                    • Aug 2023
                    • 60
                    • United Kingdom

                    #29
                    Re: trying to fix a 6V 0.5A T1 (Transformer) AD050120T2 power supply

                    I checked the resistance on the continuity/200 ohm setting and yes that is the value.
                    Thanks for the data sheet. I see there are other pathways from the wires and that's where the readings are from.
                    Last edited by SMDFlea; 09-18-2023, 02:56 PM. Reason: 0.5A

                    Comment

                    • Tarot Superstars
                      Senior Member
                      • Aug 2023
                      • 60
                      • United Kingdom

                      #30
                      Re: trying to fix a 6V 0.5A T1 (Transformer) AD050120T2 power supply

                      I changed F1 today and there was 0V coming out of the jack so that didn't fix it.
                      However, capacitors C1 and C2 are charging now, and they weren't before.
                      F1 was not broken after the tests and measures ~ 10 R now.

                      I tested the fast recovering diode in circuit, marking RS1M.
                      It tested ~ 0.5 V one way.
                      The other way, was 1.9V for a split second then 0V.
                      I'm not sure if this behaviour is from a nearby capacitor, another component or the diode.
                      Last edited by SMDFlea; 09-18-2023, 02:56 PM. Reason: 0.5A

                      Comment

                      • redwire
                        Badcaps Legend
                        • Dec 2010
                        • 3912
                        • Canada

                        #31
                        Re: trying to fix a 6V 0.5A T1 (Transformer) AD050120T2 power supply

                        Can you check the resistor R0 2.7Ω current-sense is not open-circuit. It looks a bit dodgy.
                        I don't think I've ever encountered a small TO-92 HV mosfet before. What is it's part number?

                        Also, note this PSU does not have an opto-coupler so it must be using the aux winding for voltage feedback.
                        Last edited by SMDFlea; 09-18-2023, 02:57 PM. Reason: 0.5A

                        Comment

                        • R_J
                          Badcaps Legend
                          • Jun 2012
                          • 9623
                          • Canada

                          #32
                          Re: trying to fix a 6V 0.5A T1 (Transformer) AD050120T2 power supply

                          Based on post #26 I suspect the R0 resistor is ok. The mosfet is a 1N65T

                          C1 and C2 must be the two 4.7µf/400v capacitors, What is the voltage across each of them? (it should be around 300vdc). What is the voltage across C3 (it should be around 20vdc) and the voltage across C3 is important as it will tell us the state of the ic.
                          Best I can do with Paint
                          Attached Files

                          if you find these attachements useful please consider making a small donation to the site

                          Last edited by SMDFlea; 09-18-2023, 02:57 PM. Reason: 0.5A

                          Comment

                          • redwire
                            Badcaps Legend
                            • Dec 2010
                            • 3912
                            • Canada

                            #33
                            Re: trying to fix a 6V 0.5A T1 (Transformer) AD050120T2 power supply

                            The fusible resistor blew due to a short or overload on the primary side.
                            That would be a bad rectifier diode, or shorted mosfet and that fault current ends up going through the sense resistor who usually loses.
                            So far I don't see the cause of the overload, although OP slipped with probes and shorted something out.

                            Rectifiers test OK, mosfet tests OK- so something isn't making sense here.
                            Last edited by SMDFlea; 09-18-2023, 02:57 PM. Reason: 0.5A

                            Comment

                            • Tarot Superstars
                              Senior Member
                              • Aug 2023
                              • 60
                              • United Kingdom

                              #34
                              Re: trying to fix a 6V 0.5A T1 (Transformer) AD050120T2 power supply

                              Thanks.
                              R0 measures 3 ohms in circuit.
                              The mosfet is not small. It's the size of a normal through hole transistor.
                              Last edited by SMDFlea; 09-18-2023, 02:58 PM. Reason: 0.5A

                              Comment

                              • redwire
                                Badcaps Legend
                                • Dec 2010
                                • 3912
                                • Canada

                                #35
                                Re: trying to fix a 6V 0.5A T1 (Transformer) AD050120T2 power supply

                                So far only the fusible resistor was bad, everything else you have checked is OK. Seems a bit odd. To me that happens when I've glossed over and missed testing a part, or I tested it wrong etc. so I will back up and recheck the top suspects.

                                Can you measure (carefully without slipping with the probes and shorting things) the voltage across C3 (same as empty "C1" on the board's backside). That is power for the IC. It might be pulsing or hiccuping. RJ also asked for this.
                                The SF5920S IC needs over ~15.5VDC to startup, ~9.5V it goes to UVLO shutdown, and ~33V is OVP shutdown.
                                Last edited by SMDFlea; 09-18-2023, 02:58 PM. Reason: 0.5A

                                Comment

                                • petehall347
                                  Badcaps Legend
                                  • Jan 2015
                                  • 4448
                                  • United Kingdom

                                  #36
                                  Re: trying to fix a 6V 0.5A T1 (Transformer) AD050120T2 power supply

                                  i would start with q1 voltages and see what's not right there . then go backwards towards the beginning .
                                  Last edited by SMDFlea; 09-18-2023, 02:58 PM. Reason: 0.5A

                                  Comment

                                  • stj
                                    Great Sage 齊天大聖
                                    • Dec 2009
                                    • 31283
                                    • Albion

                                    #37
                                    Re: trying to fix a 6V 0.5A T1 (Transformer) AD050120T2 power supply

                                    if you cant see anything wrong, check R1 and replace c3 with something decent
                                    Last edited by SMDFlea; 09-18-2023, 02:59 PM. Reason: 0.5A

                                    Comment

                                    • Tarot Superstars
                                      Senior Member
                                      • Aug 2023
                                      • 60
                                      • United Kingdom

                                      #38
                                      Re: trying to fix a 6V 0.5A T1 (Transformer) AD050120T2 power supply

                                      Thank you.
                                      I am focussing on assembling the current limiter first. So, any more measurements will have to wait until I that is finished.

                                      Also, I have another 6V adaptor but the wrong size jack and I might just swap the jack lead and rewire the faulty adaptor mains input lead with longer wires so that it is easier to work on. Atm those wires are falling off due to strain from the mains plug hanging onto it. I had to re-solder them twice already.

                                      I was also thinking of wiring up my oscilloscope to the ouput of U1 and to the it's ground to see if there is a signal coming out.

                                      No-one said anything when I mentioned that the fast acting resistor temporarily measures a voltage in the reverse bias in circuit. Should I assume that's coming from the circuit?

                                      An advice is appreciated.
                                      Last edited by SMDFlea; 09-18-2023, 02:59 PM. Reason: 0.5A

                                      Comment

                                      • R_J
                                        Badcaps Legend
                                        • Jun 2012
                                        • 9623
                                        • Canada

                                        #39
                                        Re: trying to fix a 6V 0.5A T1 (Transformer) AD050120T2 power supply

                                        If this is a mains powered (not battery powered) oscilloscope DO NOT connect it to the primary side of this adaptor without an isolation transformer, you will blow up the bridge diodes at a minimum.
                                        Last edited by SMDFlea; 09-18-2023, 03:00 PM. Reason: 0.5A

                                        Comment

                                        • Tarot Superstars
                                          Senior Member
                                          • Aug 2023
                                          • 60
                                          • United Kingdom

                                          #40
                                          Re: trying to fix a 6V 0.5A T1 (Transformer) AD050120T2 power supply

                                          Thanks. I thought if I test it first using a multi-meter and only connect the scope to ground or remove the ground it would be ok. Or only test things that have a capacitor between them and negative or postive. 400 V does sound too high. I will take your advice and not use the scope.

                                          I am starting to think that it might be the IC that is faulty. Since you don't advise using a scope to test it,
                                          does anyone have any ideas on how to test the IC to verify if it is shorted?

                                          Less than 50% of the wires showed continuity and there are other paths to that, so that test was inconclusive.
                                          I know other measurements on capacitors have been suggested, but if they go ok, I think I am likely to end up testing the IC anyway.

                                          There seems to be a problem ordering them, since though I have the data sheet, the only company that I have found that sells them is in China and I doubt they accept small orders and they don't even have an ordering system.

                                          Since I have started working on this adaptor, I noticed a smell that I think is similar to the smell when an transistor or a diode is burnt. I don't know what a burnt capacitor smells like. Since I don't seem to have found any other shorted semi-conductors by testing in circuit I suspect the smell came from the IC.
                                          Though the fast acting diode did seem to conduct for a split second in the reverse direction.

                                          If the IC is faulty and I can't find a replacement then I have to end this project as it can't be fixed.
                                          Last edited by Tarot Superstars; 09-18-2023, 04:55 PM.

                                          Comment

                                          Related Topics

                                          Collapse

                                          • KYBOSH
                                            Tektronix 422 with No Power
                                            by KYBOSH
                                            Picked up a Tektronix type 422 oscilloscope locally for a few bucks last year.
                                            It wouldnt power on at all so I stowed it away under my bench for later testing.
                                            Today I remembered it was down there and pulled it out to see what was what.

                                            I checked for continuity and everything checked out.
                                            There was a burned smell and a resistor was replaced with a temporary replacement (see yellow box in picture).
                                            The burned smell is very pungent/acidic and I am not familiar with these vintage electronics to know whether I am smelling the remains of the replaced resistor or...
                                            02-03-2024, 07:56 PM
                                          • tvguy12012012120
                                            Zombie Samsung UN55NU6900F dead / no standby voltage - randomly came to life after hours of troubleshooting then died
                                            by tvguy12012012120
                                            This is my first attempt at troubleshooting a board like this, I know I could just buy a new board but I'm curious to figure out how this works. I've been testing different components in the evenings this week and I think the problem is with the IC failing to start up for some reason. When the board is plugged in there is no standby voltage.

                                            Then today it randomly sprung to life like a zombie but shortly died thereafter. I have no idea why it would have done that and its the first time I've seen it running. I discharged capacitors on the board last night, then it was sitting today....
                                            02-07-2025, 05:13 PM
                                          • privato89
                                            Nintendo Switch Oled HEG-001: Second-Stage Boot Failure
                                            by privato89
                                            Hello everyone,

                                            I'm facing an issue with a HEG-001 motherboard that is unable to complete the Second-Stage Boot. I'd like to start directly with my conclusion, which is the decision to replace the MAX77621AEWI chip, and understand if it could be a correct evaluation.

                                            Before I dive into the process that led me to this decision, I want to mention that I have a fully equipped lab where I can perform any kind of tests.

                                            Let's begin:

                                            Following some guides online, I tried to understand how the Boot phase of the Nintendo Switch works, and what are the...
                                            03-26-2024, 06:37 AM
                                          • Astonished
                                            Fixing the Charge Circuit of the Batteries of the DC Motor
                                            by Astonished
                                            Hi friends of electronics

                                            What you see in the video and pictures attached is the circuit for charging the batteries of a DC motor.

                                            The problem is that this circuit cannot charge the batteries (3 1800mAH NiMH batteries) any more. When the circuit was OK, its green LEDs lit up one at a time to show that the batteries have charged more. But now that the circuit is flawed, LEDs light up as you see in the video and at the same time successive beeps are heard.

                                            Please help me fix this circuit.

                                            (the datasheet of the IC: https://pdf.datasheet.live/28...
                                            01-28-2025, 06:24 AM
                                          • mikey5791
                                            Tiny Tech ATX480W output power ticking
                                            by mikey5791
                                            Hi to all forum members,

                                            ​​​​​​This psu (Tiny Tech model ATX 480W) had been installed in a very old Windows XP PC but recently i pulled it out as the pc cannot start. To test it, i jumped the green wire and black wire on the 24 pin connector. The psu fan jerk a bit but not spinning. I used my dmm to check dc voltage on output connector wire, the 5v red wire keeps ticking a bit at around dc1v....then drops and ticking again around 1v. It is the same situation with the 12v yellow wire.

                                            Fyi, i desoldered the secondary side electrolytic cap those over 1000uf...
                                            02-20-2025, 01:11 AM
                                          • Loading...
                                          • No more items.
                                          Working...