Re: Samsung SyncMaster 226BW
Successfully fixed my monitor thanks to the advice in this thread after coming across it with a google search, my thanks to all!
Successfully fixed my monitor thanks to the advice in this thread after coming across it with a google search, my thanks to all!
)
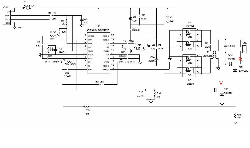
At one point during my hour of measuring seemingly random voltages, the lamps stayed on for about 6 seconds!!! Instead of the usual 1/2 second. I happened to be measuring V3 at the time and got a whopping ~660mV! Though I could never repeat that happening
Comment