Denon 3808 - No Display / Audio Output

Collapse
X
 
  • Time
  • Show
Clear All
new posts
  • crashp3
    Senior Member
    • Mar 2011
    • 81

    #1

    Denon 3808 - No Display / Audio Output

    Hey Guys:

    Got an interesting one the other day off of Craigslist. Picked up a Denon AVR-3808CI off of Craigslist the other day. I currently use the same model for my home theater system.

    In anycase, he stated it was dropped during a move, and since then, the front display wouldn't light up and it wouldn't output sound.

    Took it home and tore it apart, was dropped on the front left of the reciver (by function knob and transformer), there was a small crack to the function knob PCB and knob selector was damaged, repaired the knob and verified all traces were in tact on the PCB, all was well!

    Powerd on the unit again, there is no display and it doens't output any sound through any of the terminal connectors, in fact, the main transformer doesn't seem to kick in at all.

    The unit otherwise works flawlessly, it comes online on my network, I can adjust any of the settings via the webGUI (input, etc.) and it does output video, so it appears all the main circuitry is working fine.

    Looking at the service manual, the front display is also powered by the main transformer, not one of (2) secondary (smaller) ones.

    Is there any easy way to test a transformer other than tearing it apart? Any suggestions?

    Thanks!
  • selldoor
    Slow Learner
    • Dec 2010
    • 7870

    #2
    Re: Denon 3808 - No Display / Audio Output

    Pictures might help I for instance have no idea what a Denon3808 looks like on the outside never mind the inside.
    Any fuses to check? Transformers can be quite heavy has the fall cracked the
    solder joints?

    Can you update your profile with country and mains voltage.
    Please upload pictures using attachment function when ask for help on the repair
    http://www.badcaps.net/forum/showthread.php?t=39740

    Comment

    • crashp3
      Senior Member
      • Mar 2011
      • 81

      #3
      Re: Denon 3808 - No Display / Audio Output

      Updated my profile. Sorry for the poor pictures, my good DSLR is at the shop currently for repair, so I had to use my Android phone.

      I can upload more photos if required, and also have the service manual/schematics if it'd be of any assistance.

      The drop was significant enough to slightly bend the chassis on the front left, the main transformer sits about 6" behind where the chassis bend occured. The receiver weighs a good 50 lbs, majority of the weight is on the left side (where the transformer is), so I wasn't surprised it bent the chassis.

      All fuses were checked, and all tested good.

      Picture 1: Main Transformer. Wire leads on left of picture go to front panel
      Picture 2: Power board to upper left - Amp section in middle
      Picture 3: Picture of power board. Lower left is where the main transformer get's its power (red/black cable). Fuse is missing as I tested, and didn't put back in for photos.

      Picture 4: Close up of power board. Main transformer plugs into white plug on upper right of picture

      Picture 5: Another angle of power board
      Picture 6: Another view of transformer
      Attached Files

      Comment

      • tom66
        EVs Rule
        • Apr 2011
        • 32560
        • UK

        #4
        Re: Denon 3808 - No Display / Audio Output

        More than likely there will be a relay and a circuit to switch on power to the main transformer. See if you can bypass this temporarily to get it to work.
        Please do not PM me with questions! Questions via PM will not be answered. Post on the forums instead!
        For service manual, schematic, boardview (board view), datasheet, cad - use our search.

        Comment

        • crashp3
          Senior Member
          • Mar 2011
          • 81

          #5
          Re: Denon 3808 - No Display / Audio Output

          Thanks Tom! Not sure if you remember me, but I was helping you with service manuals there for a while. Life got in the way of things and I had to put a ton of stuff on hold! If you need any service manuals, let me know... I'm back in the game

          I still had the logon to your service manual site, so I am uploading the 3808 service manual, and 4308 (bigger brother) to it now


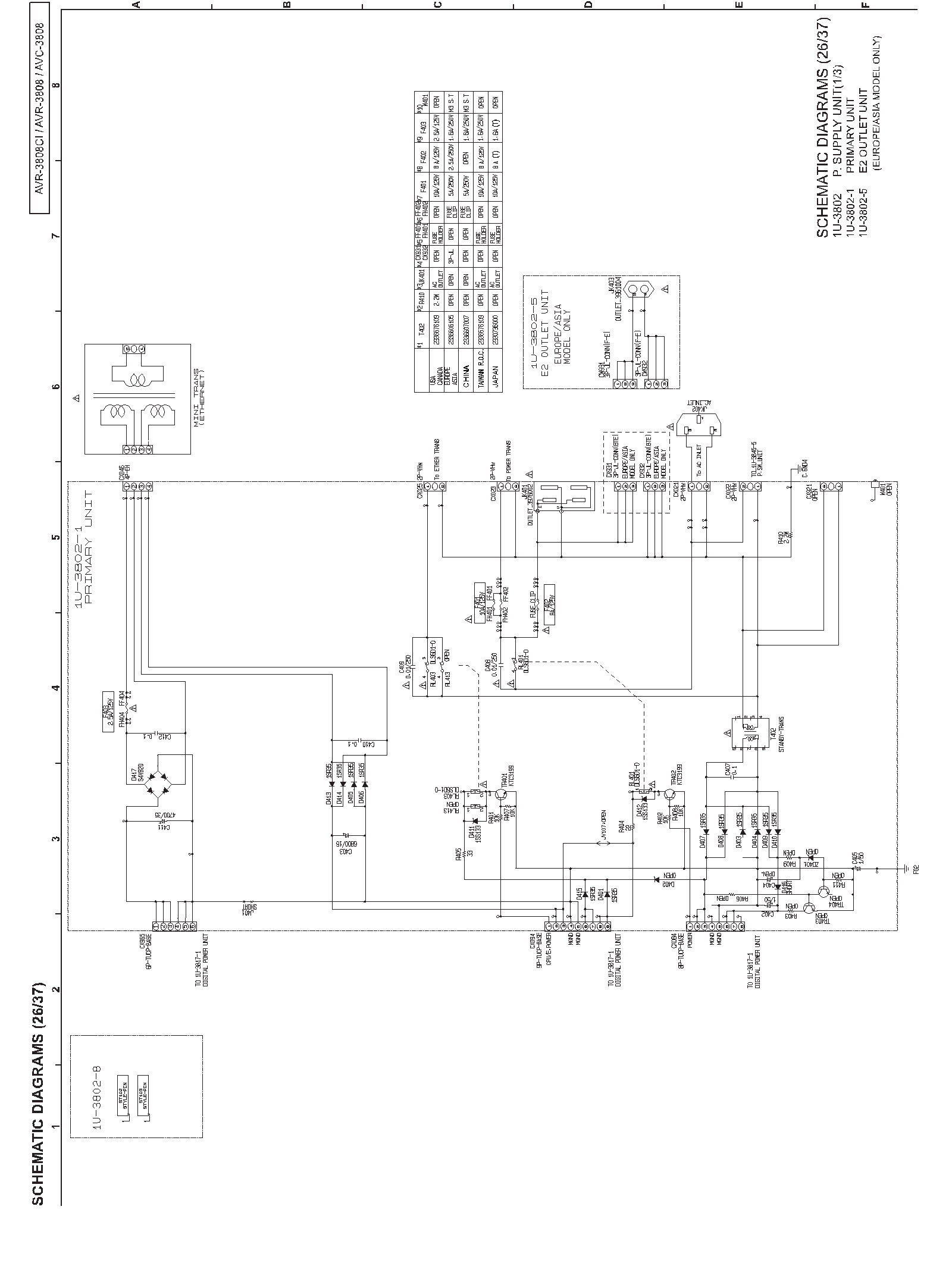
          In any event, I'm likely over my head with your suggestion, attached is the powerboard schematic from the service manual. Are you able to assist in your recommendation?

          CX023 is the wire lead (red/black) that goes to the main transformer that isn't powering on.

          To note, the secondary transformer (CX025) does properly power on.
          Attached Files
          Last edited by crashp3; 01-12-2013, 12:30 PM.

          Comment

          • tom66
            EVs Rule
            • Apr 2011
            • 32560
            • UK

            #6
            Re: Denon 3808 - No Display / Audio Output

            Hi Crash, yeah, I thought I recognised the name RL401 is probably the main relay.

            If you have any Panasonic service manuals, I'm interested -- I managed to get a few hundred off Panasonic's Chinese service site due to a leaked log in, but I haven't got some of the newer ones for the X/S/GT/ST/VT(30|50) plasmas etc.
            Please do not PM me with questions! Questions via PM will not be answered. Post on the forums instead!
            For service manual, schematic, boardview (board view), datasheet, cad - use our search.

            Comment

            • crashp3
              Senior Member
              • Mar 2011
              • 81

              #7
              Re: Denon 3808 - No Display / Audio Output

              Thanks Tom, I'll work on pulling this board out to bypass it, this is unit is packed like sardines and removing anything is a pain.

              For reference, the relay is as follows:
              DLS1U (model series)
              6VDC 0.25w
              TV-8 (model #)
              5A/100A
              3A/120A
              250v
              DEC (manufacturer)

              Was trying to figure out a way to test the transformer out of circuit (by itself), but failed at figuring that out. Figured if I could atleast see if it powers on, I could trace back from there.

              Quick google search didn't show any results, other than MCM Electronics' replacement part (Denon's replacement part supplier).

              I'll work on those service manuals for you

              Comment

              • tom66
                EVs Rule
                • Apr 2011
                • 32560
                • UK

                #8
                Re: Denon 3808 - No Display / Audio Output

                You can upload them to a Dropbox account to make it easier -- that uploader is still limited to about 7~8MB.
                Please do not PM me with questions! Questions via PM will not be answered. Post on the forums instead!
                For service manual, schematic, boardview (board view), datasheet, cad - use our search.

                Comment

                • selldoor
                  Slow Learner
                  • Dec 2010
                  • 7870

                  #9
                  Re: Denon 3808 - No Display / Audio Output

                  Are you getting 120 volts on the outlet CX023 and on the other end of the cable?
                  Please upload pictures using attachment function when ask for help on the repair
                  http://www.badcaps.net/forum/showthread.php?t=39740

                  Comment

                  • crashp3
                    Senior Member
                    • Mar 2011
                    • 81

                    #10
                    Re: Denon 3808 - No Display / Audio Output

                    Originally posted by selldoor
                    Are you getting 120 volts on the outlet CX023 and on the other end of the cable?
                    Thanks for the reply! Luckily I saw it before I tore the board out!

                    With CX023 (main transformer lead) plugged in, I do not get any voltage reading in standby or on "power on" mode - thankfully there was enough spacing in the socket to insert my probes.

                    However, when the transformer (cx023 wire lead) is NOT plugged in, and I connect my probes directly to the power supply pins (cx023), I DO get a steady 119/120VAC while in standby and power on mode.

                    So, in a nutshell, transformer plugged into power board = no VAC on the cx023. When transformer unplugged, probed directly to powerboard = 120vac.

                    Without tearing the transformer out and apart, there's no (easy) way to get my probes on the end of the lines that go into the transformer to measure for voltage. If this is necessary, I'll try to figure out a way.

                    Assuming this points towards the main transformer?
                    Last edited by crashp3; 01-12-2013, 03:30 PM.

                    Comment

                    • selldoor
                      Slow Learner
                      • Dec 2010
                      • 7870

                      #11
                      Re: Denon 3808 - No Display / Audio Output

                      Looking probable - your sure it hasnt moved in the fall?
                      Does it have any soldered contacts direct onto any board or just via wires.
                      Can you post the part of the schematic with the main transformer on it.
                      Please upload pictures using attachment function when ask for help on the repair
                      http://www.badcaps.net/forum/showthread.php?t=39740

                      Comment

                      • crashp3
                        Senior Member
                        • Mar 2011
                        • 81

                        #12
                        Re: Denon 3808 - No Display / Audio Output

                        Originally posted by selldoor
                        Looking probable - your sure it hasnt moved in the fall?
                        Does it have any soldered contacts direct onto any board or just via wires.
                        Can you post the part of the schematic with the main transformer on it.
                        The transformer has 4 mounting points to the bottom of the chassis, all of these appear to be very tight and and have no visible signs of movement. The chassis, however about 2 inches in front of the transformer (ref pic #1, upper left) does have signs of bending, but does not appear to have impacted the transformers mounting to the chassis.

                        The main transformer itself is all wire leads, and the leads connect to secondary boards via socket connectors. Based on reading this, I disconnected EVERYTHING that gets power from the main transformer (amplifier boards, front panel display), excluding cx032 (trans voltage input) and the transformer still does not power on, and does not show any voltage readings at cx032 when plugged in.

                        Unfortunately, Denon doesn't list any schematics for the transformers itself. The individual boards that connect to it show the connects "to power trans" (ie cx023 on the schem. i posted) but there's no diagram what so ever of any of the transformers.

                        If it helps, I uploaded the full service manual here:

                        Comment

                        • tom66
                          EVs Rule
                          • Apr 2011
                          • 32560
                          • UK

                          #13
                          Re: Denon 3808 - No Display / Audio Output

                          This may be normal. The relay only interrupts one terminal, usually the live, but sometimes the neutral. Often the neutral is floating just a few volts relative to earth, but the live is usually much greater relative to earth and will easily pick up 120VAC (of course with very high impedance), even though the relay is off. Try a lightbulb across the 120VAC and see if it lights up.

                          A transformer is a coil of wire wrapped around an iron core. It's pretty rare for it to fail, and if it did, I'd expect a short between windings -- leading to a blown fuse -- or an open winding -- leading to no output, but with good 120VAC input.
                          Last edited by tom66; 01-12-2013, 04:05 PM.
                          Please do not PM me with questions! Questions via PM will not be answered. Post on the forums instead!
                          For service manual, schematic, boardview (board view), datasheet, cad - use our search.

                          Comment

                          • selldoor
                            Slow Learner
                            • Dec 2010
                            • 7870

                            #14
                            Re: Denon 3808 - No Display / Audio Output

                            With the power off can you test the primary on the transformer - start with meter on ohms
                            20000 and work up or down depending on what you find - what I am struggling with is when you connect it, it shuts down the input? yes? I would have thought that at 120v
                            if it was shorted it would blow the fuse? If it was open why would the power shut down?
                            Unless - what is that fl401? resettable fuse??


                            EDIT May not now be relevant - watching tv and forgot to press enter LOL
                            Please upload pictures using attachment function when ask for help on the repair
                            http://www.badcaps.net/forum/showthread.php?t=39740

                            Comment

                            • crashp3
                              Senior Member
                              • Mar 2011
                              • 81

                              #15
                              Re: Denon 3808 - No Display / Audio Output

                              F401 is a typical cylinder fuse rated 10a/120v. The weird thing with this fuse, I suspected it to be bad at first as it is very smokey (not see through like all the other ones), but tested with a meter and does show continuity. Also ruled this out when I am getting 120v at cx023 when nothing is connected, am I mistaken to think that?

                              Tried hooking up a light bulb to cx023, light did not illuminate. Lightbulb + meter = no voltage. Removed the lightbulb, and tested the pins again, which still show 120v when nothing is connected.

                              Not quite sure I understand how to test the transformer? What's considered the primary side? Where do the probes go?

                              Tom: Figured transformers rarely go, but could a drop situation, significant enough to bend the chassis by the transformer, be a contributing factor in a short lived transformer?

                              The main trans is $114 (http://www.mcmelectronics.com/produc...09-/2330737009) and I'd hate to spend that without being certain
                              Last edited by crashp3; 01-12-2013, 04:39 PM.

                              Comment

                              • selldoor
                                Slow Learner
                                • Dec 2010
                                • 7870

                                #16
                                Re: Denon 3808 - No Display / Audio Output

                                I dont mean F401 Imean FL401 at least i think that is what it says.
                                On the schematic extract you posted it is below and between the two
                                fuse holders. The primary side (winding) is where the mains goes in (in this case)
                                You are probing the same contacts as when you tried to measure the voltage.
                                REMEMBER POWER OFF.
                                Please upload pictures using attachment function when ask for help on the repair
                                http://www.badcaps.net/forum/showthread.php?t=39740

                                Comment

                                • tom66
                                  EVs Rule
                                  • Apr 2011
                                  • 32560
                                  • UK

                                  #17
                                  Re: Denon 3808 - No Display / Audio Output

                                  The fact that the lightbulb didn't come on tells you whilst there may be voltage, it can drive very little current (in other words, it is high impedance.)

                                  It's not a bad transformer. You'd have a blown fuse, or 120VAC on the primary and no output. But even that would be very rare.

                                  So, for some reason the relay isn't coming on.... and I don't yet know why, but bypassing it may show the rest, including the transformer, is working.
                                  Please do not PM me with questions! Questions via PM will not be answered. Post on the forums instead!
                                  For service manual, schematic, boardview (board view), datasheet, cad - use our search.

                                  Comment

                                  • crashp3
                                    Senior Member
                                    • Mar 2011
                                    • 81

                                    #18
                                    Re: Denon 3808 - No Display / Audio Output

                                    Originally posted by selldoor
                                    I dont mean F401 Imean FL401 at least i think that is what it says.
                                    On the schematic extract you posted it is below and between the two
                                    fuse holders. The primary side (winding) is where the mains goes in (in this case)
                                    You are probing the same contacts as when you tried to measure the voltage.
                                    REMEMBER POWER OFF.
                                    FL(ActuallyRL)401 is the relay Tom was mentioning above.

                                    Probes on the primary winding, meter set to OHMs, all meter readings show a value of "0", except on the 200 and 200M scale, which fluctuates between 0.8 and 1.0 value

                                    Comment

                                    • crashp3
                                      Senior Member
                                      • Mar 2011
                                      • 81

                                      #19
                                      Re: Denon 3808 - No Display / Audio Output

                                      Originally posted by tom66
                                      The fact that the lightbulb didn't come on tells you whilst there may be voltage, it can drive very little current (in other words, it is high impedance.)

                                      It's not a bad transformer. You'd have a blown fuse, or 120VAC on the primary and no output. But even that would be very rare.

                                      So, for some reason the relay isn't coming on.... and I don't yet know why, but bypassing it may show the rest, including the transformer, is working.
                                      Thanks Tom, I'm going to work on pulling out the powerboard. There's a ton of wires, and (3) boards that need to be removed to pull the part out to bypass it.

                                      Since that fuse passed continuity tests, despite being very "smokey", should that be an area of concern at this point? Every other fuse in the receiver is nice and clear where you can see the filiment.
                                      Attached Files
                                      Last edited by crashp3; 01-12-2013, 04:56 PM.

                                      Comment

                                      • tom66
                                        EVs Rule
                                        • Apr 2011
                                        • 32560
                                        • UK

                                        #20
                                        Re: Denon 3808 - No Display / Audio Output

                                        Could just be dust. Also be wary of some meters with continuity. Often show it for far higher than you expect. Retiredcaps says some do it at up to 1,800 ohms!
                                        Please do not PM me with questions! Questions via PM will not be answered. Post on the forums instead!
                                        For service manual, schematic, boardview (board view), datasheet, cad - use our search.

                                        Comment

                                        Related Topics

                                        Collapse

                                        • Z2yzx
                                          Denon AVR S720W Main Speaker no output.
                                          by Z2yzx
                                          Hi everyone!

                                          Does anyone out there have any insight as to why my AVR will not output sound through main speakers or head phones?

                                          Here is the info:
                                          Unit powers up normal
                                          Relays click
                                          Zone 2 works fine 100% of the time.
                                          Main Zone sometimes works fine like .05% of the time.
                                          Sometimes I can plug headphones and hear scratching sound via the headphones. Once that happens I can unplug the headphones and the main speaker zone works fine.

                                          is there something I can inspect?

                                          I have somewhat moderate skills with electronics....
                                          12-19-2023, 01:34 PM
                                        • bauto601
                                          KDM 480W PSU upgrade succes! (opinions?)
                                          by bauto601
                                          Back in 2020 i bought a (2nd hand) compact ATX psu to replace my current one. My PC case only fits very short ATX power supplies so i didn't really have the choice of buying a decent 80Plus unit. The current unit is a modded YoungYear unit that i made a thread about a while ago:
                                          A "nice" YoungYear unit? - Badcaps

                                          The "new" unit is a KDM-M6480 480W psu, the 480W number is a typical KDM bullshit claim of course, but the 24A rating on the 12V rail seemed reasonable and the "Active PFC" claim gave me a bit of hope that this was going to be decent-ish....
                                          12-26-2023, 03:05 PM
                                        • momaka
                                          KingWin ABT-650MM 650 Watt ATX PSU [PCB: SW8835REV:A]
                                          by momaka
                                          For today's thread, I have a KingWin ABT-650MM ATX PSU. Official web page with the PSU specs is still up and can be found here:
                                          http://www.rmac.kingwin.com/products.../abt_650MM.asp

                                          I just can't help it when I see a broken / for parts PSU on eBay that's listed for cheap and looks at least somewhat interesting. Well, OK, I won't lie – on the outside, this PSU looks anything but interesting. It's a plain gray box with colorful “spaghetti cables”.




                                          What mostly drew me into buying it is its 2x PCI-E power connectors...
                                          03-29-2022, 11:34 PM
                                        • Puuhis79
                                          Ps5 adp-400fr main transformer
                                          by Puuhis79
                                          Tried to search delta mp-130r transformer, specs and replacement part, but no luck.
                                          problem is cracked transformer, it cant be fixed safely
                                          08-26-2024, 10:15 AM
                                        • ClockChip
                                          Advice sought - Selector switch knob repair
                                          by ClockChip
                                          Hello Everyone,

                                          I am seeking to repair a knob on an old (circa 1971) Panasonic clock radio (a model RC-6900). The good news is that I have the small, easily lost knob. The bad news is that the knob has come off a slotted post and I need to re-attach it in such a way that I won't have to worry about it coming loose again.

                                          Here is a picture of the bare slotted post (if I have the term right) the knob should be attached to:



                                          As you can see, this is an Old School selector switch, which means it's pretty stiff. Put another way: the knob has to fit...
                                          07-20-2024, 04:52 PM
                                        • Loading...
                                        • No more items.
                                        Working...