Re: Cheaper ESR meter
Anyone have pcb size for esr TL084???
Cheaper ESR meter
Collapse
X
-
Re: Cheaper ESR meter
parts list creative electronics esr meter ,THANKSLeave a comment:
-
Re: Cheaper ESR meter
I've build the ESR meter from here and can't seem to get it to work. I would appreciate a few pointers.
IC1A is generating a square wave. The collector is TR1 is shown here
and the collector of TR2 is here
If I short the cap out the RED should come on but it doesn't. The pins 5 and 6 of IC1 are both 0V
Any tips of where I could be going wrong. Any more scope screenshots of points would be helpfull.
i have built this one too,, but i make any change for transistor just 2..i remove that transistor have collector is connected to transistor bc557.. and use small vu meter.. and i think that my project is success... make sense that bold line is not a ground but it is connected to pin 1 IC tl 084.. first i think is like you that i think this circuit is not function,, but about two to three times trial and error i find that it functional esr meter and cheap one also...
maybe u can use this schematic that i think more useful with any change...Attached Filesif you find these attachements useful please consider making a small donation to the site
Leave a comment:
-
Re: Cheaper ESR meter
Found that I connected pin 10 instead of pin 9. Fixed now.I built it based on this site: http://www.qsl.net/iz7ath/web/02_bre..._esr/index.htm and I am using a DMM to measure the current. It always shows maximum current flow. Some issue I find many others share with building based on this design. I wonder what it must be, and what rectifies the issue.
Leave a comment:
-
Re: Cheaper ESR meter
Hmmm, it seems that page www.qsl.net/iz7ath/web/02_brew/15_lab/06_esr/ is down now. I found the google cached page but it does not show the graphics which are the most important part. Maybe it will come online again soon.
At any rate, here is my version as it stands now. Still a work in progress though. Notice some values are not final yet and some labels are not consecutive etc. But I will answer any questions.
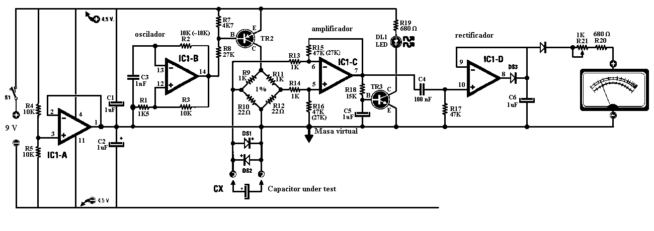
The ESR meter has two test probes to connect it to the capacitor under test without removing it from the circuit. This injects a signal of about 100 Khz and under 100 mv(pp). This low level signal will not be enough to trigger semiconductors in parallel with the capacitor and most components one can expect would have higher resistance and would not interfere with the measurement.
The circuit is a bridge of four resistors which is normally balanced and the capacitor is placed in parallel with one of the legs which introduces an imbalance which is amplified by an OpAmp. The lower the ESR, the greater the imbalance and the higher the reading.
OpAmp A, first from the left, divides the 9V power supply into two halves so we have +4.5 and -4.5 with respect to the center point which becomes our virtual ground. This symmetrical power supply is required by the opamps which follow.
Second opamp, B, is the basis for the 100 Khz oscillator. In practice I have noticed that the frequency tends to be not close to 100Khz, probably due to component tolerance values, so it is best to check it and trim values to bring the frequency close to 100 Khz. While this is not essential, it permits better comparisons between units built. At the output of this opamp we should have a square wave between -4 and +4 V pp.
The transistor which follows serves several purposes. It shifts the level of the signal so it is always positive, between 0 and +4 and it isolates the load that follows from the output of the opamp which does not have a low enough output impedance to drive the bridge directly.
At the collector of the transistor we find the bridge which is the central part of the unit. The two upper resistors are much larger in value than the two lower ones so that the voltage which is put to the capacitor under test is a small fraction of the output of the transistor. Any imbalance in this bridge is amplified by the next opamp, C. Let us analyze the different cases carefully.
1- When the leads are open, not connected to anything, the bridge is balanced and the output of the opamp will be a constant zero volts.
2- When we connect a good capacitor we are shorting one branch of the bridge to ground in AC only, not in DC. Therefore the output will be an AC waveform with no DC component, i.e. it will be centered at 0 V and swing up and down from 0V.
3- When we further short the capacitor, then the branch of the bridge is shorted to ground in DC also and the output of the opamp will be shifted upwards so that it has a positive DC component. Now the entire waveform will be above 0 V.
At the output of the opamp we separate the AC and the DC components. First we see a low pass filter, composed by a resistor and capacitor, which allows the DC component to drive the base of the transistor which controls an LED. This LED will light if the capacitor under test is shorted or has high leakage current.
The AC is allowed through a high pass filter, formed by a capacitor (which blocks the DC component) and a resistor, into the input of the last opamp which is a rectifier. The lesser the ESR of the capacitor under test, the greater the rectified voltage will be. I adjust the circuit so that the maximum voltage out of the rectifier is about 1 volt. Then I have inserted a diode in series with the instrument. The purpose of this is to expand the range of the instrument in the low ESR values and compress it in the higher ones. As the voltage rises, at first the needle hardly moves, but as the voltage passes 0.6 volts, the needle moves faster. This means the lower 0.6 volts hardly move the needle and the upper 0.4 volts are expanded to almost the entire range of the instrument.
By adjusting the output to less than 1 V we could make the instrument even more sensitive.
I have built a couple of prototypes using cheap galvanometers I had in my junk box. I have considered modifying the design to use a bar of LEDs but I decided not to do this for two main reasons. One is that a galvanometer can usually be found cheaper and gives more resolution than a bar of, say, 10 LEDs. Another is that a galvanometer will use much less battery power which is an important consideration when using 9 volt batteries.
I am still considering adding a circuit which will make the LED flash briefly at intervals as long as the instrument is turned on. This will remind us to switch it off and therefore save batteries.I made a small PCB but this design does not exactly match the schematic because I have introduced changes. The resistors in series with the ammeter depend on the particular instrument. As I say, I have made several but no two exactly alike. I am trying to make some final improvements and then give it final form. The you have to assemble several to make sure they all work well and within tolerance in spite of component variation etc.
I thnk this could be cheaply manufactured in China and sold at a low price. Similar to those analogue (or even digital!) multimeters that cost $2.
One of the guys at the other forum built the PCB to fit inside one of those meters and transformed it from multimeter to ESR meter.I built it based on this site: http://www.qsl.net/iz7ath/web/02_bre..._esr/index.htm and I am using a DMM to measure the current. It always shows maximum current flow. Some issue I find many others share with building based on this design. I wonder what it must be, and what rectifies the issue.So, I built the meter as per link on post #1, prototyped on a breadboard using 1% 1/4w resistors throughout and a VU meter.
Supply voltage is provided by a 9v dc mains adapter.
+4.5v and -4.5v confirmed at IC TL084 Pins 4 and 11 measured across Pin 1.
With probes open, no LED and no movement on the meter.
When probes shorted the LED illuminates as expected and full deflection on the meter is achieved by adjusting the pot.
Issues I'm having:
When connecting a cap to test probes the deflection on the meter is more than full deflection (when probes shorted).
This may be correct but my logical thinking thinks otherwise.
I would like to confirm 100khz at the probes, I do have an oscilloscope (S51B) with probe but unsure how to use it.
Leave a comment:
-
Re: Cheaper ESR meter
You need sensitive meter such as 50uA or 100uA which needs less current to drive it full scale, so if yoy use 1mA (1000uA!) you will need the circuit that can drive 1mA to get to to show full scale.Leave a comment:
-
Re: Cheaper ESR meter
Ok shall try those, I have 1n4148's, shall see what else I can use in place of the others.Leave a comment:
-
Re: Cheaper ESR meter
Ok I shall try and source a more suitable meter and report back.
I have also built this on a breadboard but what diodes are used on the 555 timer esr circuit?Leave a comment:
-
Re: Cheaper ESR meter
I will doubt that VU meter from TASCAM is sensitive enough, I did try using some of those VU meters and they did not work well, I had to drive them harder to get full scale. The 50micro-Amp works well for me to see 1 Ohm range at 1/4 of the scale.
http://s807.photobucket.com/albums/y...t=DSC00980.jpgLeave a comment:
-
Re: Cheaper ESR meter
Tascam 38 reel to reel tape recorder vu meter
Part no. 5296003300
Not been able to find out mA rating.
I have 2 of them and both are the same.
I do have another analog meter from a Precision 10
Analyser (car diagnostic meter) with volts, amps, dwell etc... Shall try this
one out later.Leave a comment:
-
Re: Cheaper ESR meter
It looks like it does not have fine resolution to show anything well at 1 Ohm. What is this meter? 50uA, 100uA, 200uA?Leave a comment:
-
Re: Cheaper ESR meter
Hi I have known 5.1 and 10ohm 1% resistors and also a 2 ohm possibly 1w resistor.
The results are as illustrated which appear to be proportionate according to the resistance ranges.
Pic 1 - Probes shorted
Pic 2 - 2 ohm
Pic 3 - 5.1 ohm
Pic 4 - 10 ohmAttached Filesif you find these attachements useful please consider making a small donation to the site
Last edited by notallbad; 11-05-2012, 08:20 PM.Leave a comment:
-
Re: Cheaper ESR meter
Do you have 1 Ohm, 5 Ohms, 10 Ohms resistors to use and see what reading you will get?Leave a comment:
-
Re: Cheaper ESR meter
Thanks for getting back to me.
All electrolytic and new caps.
Axial 22uF 25V SU
Radial 47uF 35V Cosonic
Radial 1000uF 6.3v NHG
Radial 220uF 6.3v Samhwa
Radial 47uF 10v RubyconLeave a comment:
-
Re: Cheaper ESR meter
So, I built the meter as per link on post #1, prototyped on a breadboard using 1% 1/4w resistors throughout and a VU meter.
Supply voltage is provided by a 9v dc mains adapter.
+4.5v and -4.5v confirmed at IC TL084 Pins 4 and 11 measured across Pin 1.
With probes open, no LED and no movement on the meter.
When probes shorted the LED illuminates as expected and full deflection on the meter is achieved by adjusting the pot.
Issues I'm having:
When connecting a cap to test probes the deflection on the meter is more than full deflection (when probes shorted).
This may be correct but my logical thinking thinks otherwise.
I would like to confirm 100khz at the probes, I do have an oscilloscope (S51B) with probe but unsure how to use it.Leave a comment:
-
Re: Cheaper ESR meter
That C5 you are using, is it ceramic X7R, Y5U, NPO, ETC? You should look and see if the freq changes with temperature.Leave a comment:
Related Topics
Collapse
-
by chth96I read EBOOK of Testing Electronic Component and found that
"In order to test the small blue resin coated ceramic disk capacitor which has 104 50v specification,it is possible to test this small ceramic capacitor by making use of analogue meter.
Set to times 10Kohm that has 12v output from the probe to check disorder of ceramic capacitor.
It is not uncommon that testing result of digital capacitance meter is okay,But It show shorted reading when you check it with analogue meter."
Is it really possible to test small ceramic disc capacitor with analogue...-
Channel: General Capacitor Questions & Issues
-
-
by sam_sam_samI have had with regular AA batteries that leak this meter is expensive new I already replaced the battery battery clips once and the same thing happened again and I am tried of so it is getting modified to accommodate lithium ion batteries that are the same size excluding the positive terminal and removing the battery clips I will have enough room for the BMS protection board
I going to put 3 lithium ion battery in parallel with the BMS protection board and a way to charge the battery externally and heat shrink the battery pack and use a JST connector so I easily remove the battery... -
by jorpecHi
I want to change the scale of an analog meter, to monitor the charge of an li-ion single cell, so the needle at the end would point 4.2 volts and the 0 on the meter would point 2.5 volts or so, i tried to add diodes or a zener in series with the meter but the changes of the ambient temperature also changes the voltage value on the meter
I wonder how i can accomplish this so the meter would be precise at any temperature ?
Thnaks -
by sam_sam_samAbout a month ago we had a transformer jumper wire that burned in two different places between two transformers caused over $200 thousand dollars worth of damage to VFD drives at least 10 of them and a memory card and quite a few power supply as well
Now we have most of the equipment that got damaged back up and running except a feeder that has issues and we are waiting for some parts for
Now we also have another piece of equipment that was blowing fuses on the 110 volt controller switch circuit with the āEā stops and one switching power (24 volt) supply and a transformer... -
Greetings, new guy here but always interested in the crazy universe of modding
We just finished construction of around 25 vacation houses, all inside the same private area.
Each house has 3phase power , and we bought an atlas MK10 meter for each house (25 meters total ! )
The metering on a per-house basis is done privately. Its not done by a utility company. The utility company will only charge us for the total consumption of all 25 houses together.
Id like to do a small modification on the firmware of our MK10 to make it easier identify each house's...05-20-2025, 09:09 AM - Loading...
- No more items.
Leave a comment: