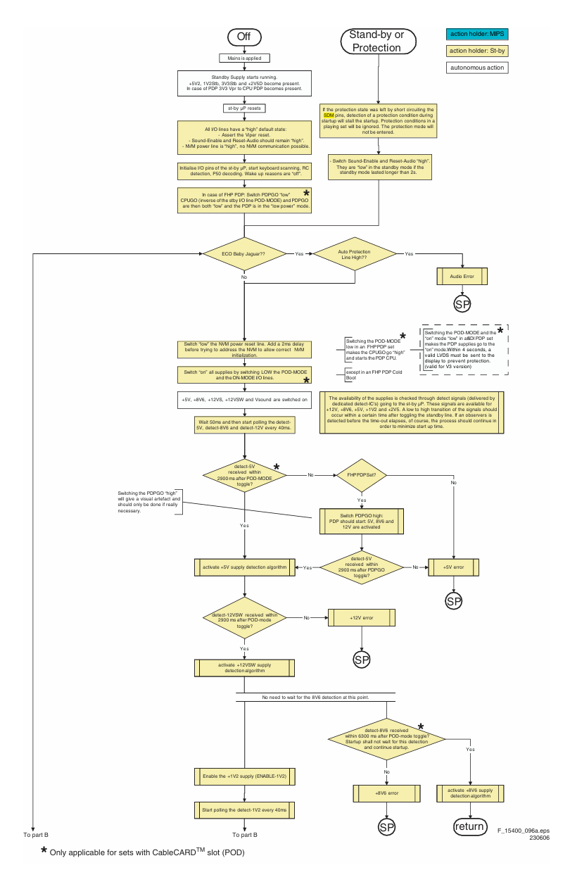
Dear Members 
I have a Philips TV that would not turn on and enter protection mode with error led with 8 blinks, This indicated no 1.2v present.
After long searching I have found that the Logic board has a DC-DC from 12v to 3.3 and 12v to 1.2v. I did some quick probing to find that the 1.2v inductor had lower resistance to ground than the other 3.3v rail, the other inductor would measure over 1k ohm and this one only 28ohms i thought there might be a short somewhere, but injected 1.2v into it and it doesn't seem to be shorting, seems to be taking it up at 1.2v and 300-400ma.
Anyways Ive removed the Dual mosfet package (high and low) and tried to test it, the low side seems to be working fine but the high side doesnt seem to be working, (current not flowing from s to d after powering gate).
What should i do at this point? should i look at anything else before replacing this mosfet? i have the circuit diagram but not every component is marked on the PCB.
					I have a Philips TV that would not turn on and enter protection mode with error led with 8 blinks, This indicated no 1.2v present.
After long searching I have found that the Logic board has a DC-DC from 12v to 3.3 and 12v to 1.2v. I did some quick probing to find that the 1.2v inductor had lower resistance to ground than the other 3.3v rail, the other inductor would measure over 1k ohm and this one only 28ohms i thought there might be a short somewhere, but injected 1.2v into it and it doesn't seem to be shorting, seems to be taking it up at 1.2v and 300-400ma.
Anyways Ive removed the Dual mosfet package (high and low) and tried to test it, the low side seems to be working fine but the high side doesnt seem to be working, (current not flowing from s to d after powering gate).
What should i do at this point? should i look at anything else before replacing this mosfet? i have the circuit diagram but not every component is marked on the PCB.
 
							
						 
		 
							
						 
							
						 ) I have a Corsair CX750M (Model 75-002019) that I picked up for free about 4 years ago. This is the PSU:
 ) I have a Corsair CX750M (Model 75-002019) that I picked up for free about 4 years ago. This is the PSU:
Comment