LG 32LH500B - No power, no standby

Collapse
X
 
  • Time
  • Show
Clear All
new posts
  • budm
    Badcaps Legend
    • Feb 2010
    • 40746
    • USA

    #41
    Re: LG 32LH500B - No power, no standby

    Originally posted by JeffJ
    Alright, this i will have to do tomorrow I only have a TS100 at home and my air station is at work, and i feel like i should get this back together properly so we can meter Q0D1 out properly to give us answers.


    Ill touch up Z0D6 as well

    Should i resemble everything or just R2D9?
    I do not quite understand what resemble everything is?
    English is my second language and I am still learning.
    Never stop learning
    Basic LCD TV and Monitor troubleshooting guides.
    http://www.badcaps.net/forum/showthr...956#post305956

    Voltage Regulator (LDO) testing:
    http://www.badcaps.net/forum/showthr...999#post300999

    Inverter testing using old CFL:
    http://www.badcaps.net/forum/showthr...er+testing+cfl

    Tear down pictures : Hit the ">" Show Albums and stories" on the left side
    http://s807.photobucket.com/user/budm/library/

    TV Factory reset codes listing:
    http://www.badcaps.net/forum/showthread.php?t=24809

    Comment

    • JeffJ
      Senior Member
      • Apr 2012
      • 189
      • Canada

      #42
      Re: LG 32LH500B - No power, no standby

      Originally posted by budm
      I do not quite understand what resemble everything is?
      English is my second language and I am still learning.
      I meant Reassemble replace R0D9 R2D9 and Z0D5.

      English is my first language, and I am not good at spelling or proof reading it seems lol

      Comment

      • budm
        Badcaps Legend
        • Feb 2010
        • 40746
        • USA

        #43
        Re: LG 32LH500B - No power, no standby

        You can leave R2D9 out for now since it is for protection not for the circuit to function, every thing else can be put back in place.
        More likely that Q0D1 is on right now which it should not be on since AC Voltage is fine..
        Last edited by budm; 08-12-2020, 08:01 PM.
        Never stop learning
        Basic LCD TV and Monitor troubleshooting guides.
        http://www.badcaps.net/forum/showthr...956#post305956

        Voltage Regulator (LDO) testing:
        http://www.badcaps.net/forum/showthr...999#post300999

        Inverter testing using old CFL:
        http://www.badcaps.net/forum/showthr...er+testing+cfl

        Tear down pictures : Hit the ">" Show Albums and stories" on the left side
        http://s807.photobucket.com/user/budm/library/

        TV Factory reset codes listing:
        http://www.badcaps.net/forum/showthread.php?t=24809

        Comment

        • JeffJ
          Senior Member
          • Apr 2012
          • 189
          • Canada

          #44
          Re: LG 32LH500B - No power, no standby

          IT looks like
          E-C .36v dc 2.5v ac
          B-E .3v dc 2.5v ac
          Last edited by JeffJ; 08-12-2020, 08:14 PM.

          Comment

          • budm
            Badcaps Legend
            • Feb 2010
            • 40746
            • USA

            #45
            Re: LG 32LH500B - No power, no standby

            Originally posted by JeffJ
            IT looks like
            E-C .36v dc 2.5v ac
            B-E .3v dc 2.5v ac
            That Transistor should not be on right now, it should not be showing E-C of 0.36V
            What Voltage do you have on Z0D6?
            You should test that Transistor.
            Never stop learning
            Basic LCD TV and Monitor troubleshooting guides.
            http://www.badcaps.net/forum/showthr...956#post305956

            Voltage Regulator (LDO) testing:
            http://www.badcaps.net/forum/showthr...999#post300999

            Inverter testing using old CFL:
            http://www.badcaps.net/forum/showthr...er+testing+cfl

            Tear down pictures : Hit the ">" Show Albums and stories" on the left side
            http://s807.photobucket.com/user/budm/library/

            TV Factory reset codes listing:
            http://www.badcaps.net/forum/showthread.php?t=24809

            Comment

            • JeffJ
              Senior Member
              • Apr 2012
              • 189
              • Canada

              #46
              Re: LG 32LH500B - No power, no standby

              Originally posted by budm
              That Transistor should not be on right now, it should not be showing E-C of 0.36V
              What Voltage do you have on Z0D6?
              You should test that Transistor.
              Z0D6 the anode goes to the negative terminal of C0D1

              across it i get .7 Vac

              Comment

              • budm
                Badcaps Legend
                • Feb 2010
                • 40746
                • USA

                #47
                Re: LG 32LH500B - No power, no standby

                Is the Collector of QOD1 also connected to the Anode of Z0D6?
                What is the DC Voltage on Z0D46?
                Negative leg of C0D1/COD4 (connected in parallel) is the hot side circuit Ground.
                I am trying to draw up the schematic of this sensing circuit.
                Last edited by budm; 08-12-2020, 09:16 PM.
                Never stop learning
                Basic LCD TV and Monitor troubleshooting guides.
                http://www.badcaps.net/forum/showthr...956#post305956

                Voltage Regulator (LDO) testing:
                http://www.badcaps.net/forum/showthr...999#post300999

                Inverter testing using old CFL:
                http://www.badcaps.net/forum/showthr...er+testing+cfl

                Tear down pictures : Hit the ">" Show Albums and stories" on the left side
                http://s807.photobucket.com/user/budm/library/

                TV Factory reset codes listing:
                http://www.badcaps.net/forum/showthread.php?t=24809

                Comment

                • JeffJ
                  Senior Member
                  • Apr 2012
                  • 189
                  • Canada

                  #48
                  Re: LG 32LH500B - No power, no standby

                  Originally posted by budm
                  Is the Collector of QOD1 also connected to the Anode of Z0D6?
                  What is the DC Voltage on Z0D46?
                  Negative leg of C0D1/COD4 (connected in parallel) is the hot side circuit Ground.
                  I am trying to draw up the schematic of this sensing circuit.
                  Collector of Q0D1 is attached to the annode of Z0D6 DCV is .54v across Z0D6

                  Comment

                  • JeffJ
                    Senior Member
                    • Apr 2012
                    • 189
                    • Canada

                    #49
                    Re: LG 32LH500B - No power, no standby

                    Here is another photo to show traces hope it helps
                    Attached Files

                    Comment

                    • budm
                      Badcaps Legend
                      • Feb 2010
                      • 40746
                      • USA

                      #50
                      Re: LG 32LH500B - No power, no standby

                      Originally posted by JeffJ
                      Collector of Q0D1 is attached to the annode of Z0D6 DCV is .54v across Z0D6
                      That is bad, I expect 6V or more on that ZOD6.
                      What resistance do you get in both direction of that ZOD6?
                      It has R0D5 (394) and COD5 connected in parallel with it.
                      Last edited by budm; 08-12-2020, 10:03 PM.
                      Never stop learning
                      Basic LCD TV and Monitor troubleshooting guides.
                      http://www.badcaps.net/forum/showthr...956#post305956

                      Voltage Regulator (LDO) testing:
                      http://www.badcaps.net/forum/showthr...999#post300999

                      Inverter testing using old CFL:
                      http://www.badcaps.net/forum/showthr...er+testing+cfl

                      Tear down pictures : Hit the ">" Show Albums and stories" on the left side
                      http://s807.photobucket.com/user/budm/library/

                      TV Factory reset codes listing:
                      http://www.badcaps.net/forum/showthread.php?t=24809

                      Comment

                      • JeffJ
                        Senior Member
                        • Apr 2012
                        • 189
                        • Canada

                        #51
                        Re: LG 32LH500B - No power, no standby

                        Originally posted by budm
                        That is bad, I expect 6V or more on that ZOD6.
                        What resistance do you get in both direction of that ZOD6?
                        It has R0D5 (394) and COD5 connected in parallel with it.
                        17K i in one direction on Z0D6 (Positive probe on anode) and 22k in the other (negitive probe on anode)

                        17k on both R0D5 and COD5.

                        ZOD6 and Q0D1 were measured with out R2D9 in circuit, just so you know.
                        Last edited by JeffJ; 08-12-2020, 10:11 PM.

                        Comment

                        • budm
                          Badcaps Legend
                          • Feb 2010
                          • 40746
                          • USA

                          #52
                          Re: LG 32LH500B - No power, no standby

                          Originally posted by JeffJ
                          17K i in one direction on Z0D6 (Positive probe on anode) and 22k in the other (negitive probe on anode)

                          17k on both R0D5 and COD5.

                          ZOD6 and Q0D1 were measured with out R2D9 in circuit, just so you know.
                          That does not sound right.
                          Here is the schematic that I reverse engineer based on what I can see in the pictures.
                          You should verify it if you can.
                          Attached Files
                          Never stop learning
                          Basic LCD TV and Monitor troubleshooting guides.
                          http://www.badcaps.net/forum/showthr...956#post305956

                          Voltage Regulator (LDO) testing:
                          http://www.badcaps.net/forum/showthr...999#post300999

                          Inverter testing using old CFL:
                          http://www.badcaps.net/forum/showthr...er+testing+cfl

                          Tear down pictures : Hit the ">" Show Albums and stories" on the left side
                          http://s807.photobucket.com/user/budm/library/

                          TV Factory reset codes listing:
                          http://www.badcaps.net/forum/showthread.php?t=24809

                          Comment

                          • JeffJ
                            Senior Member
                            • Apr 2012
                            • 189
                            • Canada

                            #53
                            Re: LG 32LH500B - No power, no standby

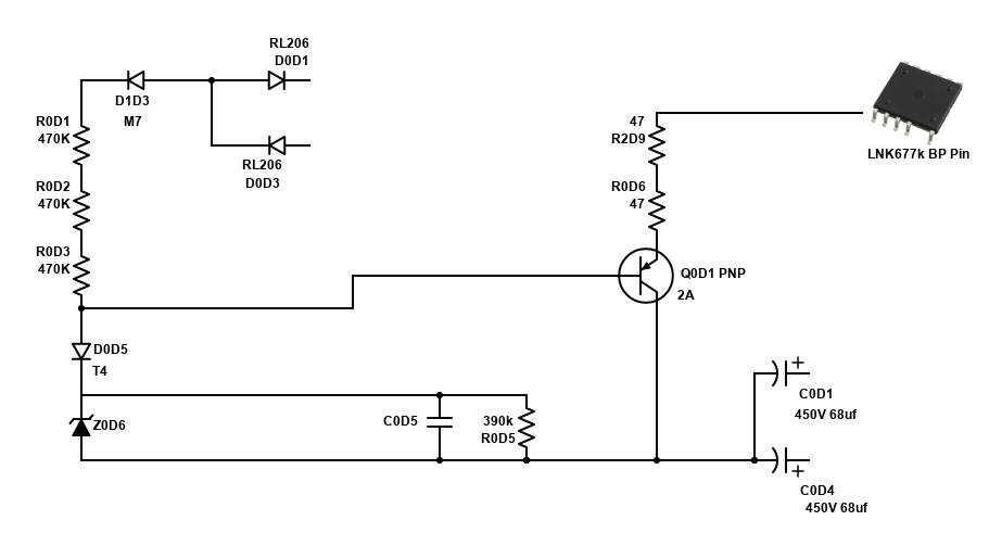
                            R0D6 is connected to the emitter of Q0D1 and from R0D6 it goes to R2D9 so they are in series So Q0D1 Emitter -> R0D6 -> R2D9 -> BP

                            D1D2 you have labeled is actually labeled D1D3 (Markings "M7" on the diode) And its Anode is connected to the Anode of D0D1 in the rectification diodes.

                            The Main Filter cap - terminal the circuit actually goes to is C0D4 but thats labeling because the filter caps negative sides are tied together.

                            SO its all basically correct and I do not get 390K across Z0D5 C0D5 and R0D5 Id expect i should so something there is low and its pulling the circuit down. I get 22k Which is super low.

                            Also i dont have any 3k resistors can i replace R0D9 with a 3.3k one? i assume this should be alright since figure 11 shows R9 for the LNK6777K as 4.7K which i do have as well.
                            Attached Files
                            Last edited by JeffJ; 08-13-2020, 08:51 AM.

                            Comment

                            • JeffJ
                              Senior Member
                              • Apr 2012
                              • 189
                              • Canada

                              #54
                              Re: LG 32LH500B - No power, no standby

                              Here is a quick draw up with the corrections i made to yours, feel free to suggest if something is wrong.

                              Edit: Ive removed ZD06 ans its 22K across it, now 389K across R0D5 and C0D5 as expected. So its safe to say this is the failed part... I have no idea its Value is it safe to leave it out?
                              Attached Files
                              Last edited by JeffJ; 08-13-2020, 09:49 AM.

                              Comment

                              • JeffJ
                                Senior Member
                                • Apr 2012
                                • 189
                                • Canada

                                #55
                                Re: LG 32LH500B - No power, no standby

                                Ok sorry for the rapid posting, I replaced R0D9 with a 4.7K SMD because thats what i had and the Diagram for LMK677K suggested this was a valid option.

                                I removed ZD06 IT was shorted, well it was 22K which was very low.

                                I put it all back together with out ZD06, everything else is populated on the board as it should be (put R2D9 and R0D9 back on the board)

                                Now i get 12vdc at the Base of the PNP transistor and BP now reads 7VDC suggesting its no longer running on its internal regulator and is running on the aux winding.

                                The tv powers up and works perfect now.

                                SO is it safe to just leave out the Zeener i removed? If not how do we tell the value of what should be there.

                                I know the back is labled 120v 1.2A but this TV is only pulling 25W according to my battery backup. Just as an observation.

                                I would call this TV fixed as long as their is no Health/fire hazard leaving it as it is.
                                Attached Files
                                Last edited by JeffJ; 08-13-2020, 11:13 AM.

                                Comment

                                • budm
                                  Badcaps Legend
                                  • Feb 2010
                                  • 40746
                                  • USA

                                  #56
                                  Re: LG 32LH500B - No power, no standby

                                  So if the BP is 7V then the Zener Didoe has to be higher than 7V to keep the Transistor off and since typical E-B reverse bias Voltage it can handle is about 5V, right now we are at about 5V without Zener in place because you have 12V at the Base, I would suggest 9.1V Zener so the Transistor will not be damaged.
                                  I am glad we finally fix the problem, thanks to your good clear pictures and your knowledge that I did have to do too much to point you to the right direction.
                                  BTW, you should add 'K' to those 470K resistors.
                                  This thread should help other people with the same model in the future as well.
                                  Last edited by budm; 08-13-2020, 12:24 PM.
                                  Never stop learning
                                  Basic LCD TV and Monitor troubleshooting guides.
                                  http://www.badcaps.net/forum/showthr...956#post305956

                                  Voltage Regulator (LDO) testing:
                                  http://www.badcaps.net/forum/showthr...999#post300999

                                  Inverter testing using old CFL:
                                  http://www.badcaps.net/forum/showthr...er+testing+cfl

                                  Tear down pictures : Hit the ">" Show Albums and stories" on the left side
                                  http://s807.photobucket.com/user/budm/library/

                                  TV Factory reset codes listing:
                                  http://www.badcaps.net/forum/showthread.php?t=24809

                                  Comment

                                  • JeffJ
                                    Senior Member
                                    • Apr 2012
                                    • 189
                                    • Canada

                                    #57
                                    Re: LG 32LH500B - No power, no standby

                                    Originally posted by budm
                                    So if the BP is 7V then the Zener Didoe has to be higher than 7V to keep the Transistor off and since typical E-B reverse bias Voltage it can handle is about 5V, right we are at about 5V without Zener in place because you have 12V at the Base, I would suggest 9.1V Zener
                                    I am glad we finally fix the problem, thanks to your good clear pictures and your knowledge that I did have to do too much to point you to the right direction.
                                    BTW, you should add 'K' to those 470K resistors.
                                    This thread should help other people with the same model in the future as well.
                                    Will do, and the effects if i do no replace the Zeener? can it be ran like this until my next digi order?

                                    Comment

                                    • budm
                                      Badcaps Legend
                                      • Feb 2010
                                      • 40746
                                      • USA

                                      #58
                                      Re: LG 32LH500B - No power, no standby

                                      The Transistor may fail if AC Voltage goes higer since we are at the 5V limit already.
                                      Never stop learning
                                      Basic LCD TV and Monitor troubleshooting guides.
                                      http://www.badcaps.net/forum/showthr...956#post305956

                                      Voltage Regulator (LDO) testing:
                                      http://www.badcaps.net/forum/showthr...999#post300999

                                      Inverter testing using old CFL:
                                      http://www.badcaps.net/forum/showthr...er+testing+cfl

                                      Tear down pictures : Hit the ">" Show Albums and stories" on the left side
                                      http://s807.photobucket.com/user/budm/library/

                                      TV Factory reset codes listing:
                                      http://www.badcaps.net/forum/showthread.php?t=24809

                                      Comment

                                      • JeffJ
                                        Senior Member
                                        • Apr 2012
                                        • 189
                                        • Canada

                                        #59
                                        Re: LG 32LH500B - No power, no standby

                                        Originally posted by budm
                                        The Transistor may fail if AC Voltage goes higer since we are at the 5V limit already.
                                        Thanks for the help, i have it running right now i suppose i should shut it off until i get the new diode

                                        Attached is the finished schematic with the 470K resistors labeled as such.
                                        Attached Files

                                        Comment

                                        • JeffJ
                                          Senior Member
                                          • Apr 2012
                                          • 189
                                          • Canada

                                          #60
                                          Re: LG 32LH500B - No power, no standby

                                          Originally posted by budm
                                          So if the BP is 7V then the Zener Didoe has to be higher than 7V to keep the Transistor off and since typical E-B reverse bias Voltage it can handle is about 5V, right now we are at about 5V without Zener in place because you have 12V at the Base, I would suggest 9.1V Zener so the Transistor will not be damaged.
                                          I am glad we finally fix the problem, thanks to your good clear pictures and your knowledge that I did have to do too much to point you to the right direction.
                                          BTW, you should add 'K' to those 470K resistors.
                                          This thread should help other people with the same model in the future as well.
                                          Woudl this be a suitable one?

                                          https://www.digikey.ca/en/products/d...1-GS08/4934142

                                          Edit, I just put fresh batteries in my meter and retested the voltage on BP to be sure, and its consistently 6.4VDC, 12.5VDC on the Base of Q0D1.

                                          Is a 9.1 VZ for D0D6 still acceptable?
                                          Last edited by JeffJ; 08-13-2020, 01:24 PM.

                                          Comment

                                          Related Topics

                                          Collapse

                                          • GLISIT
                                            Asus Probook P5440UF-XB74 power issue
                                            by GLISIT
                                            Hi all,

                                            TL;DR - this laptop is driving me nuts with the oddball power-related behaviors. Appreciate any insight you can provide!


                                            I'm experiencing a power issue on an Asus Probook P5440UF-XB74. Although I've worked with electronics and computers for decades, this is my first attempt at getting into motherboard-level component troubleshooting. Any help the community can provide is greatly appreciated!

                                            A few weeks ago I was using the laptop (on battery power) for a Zoom meeting. The battery was running very low (long meeting) but I wasn't worried about...
                                            01-16-2025, 02:29 PM
                                          • SkishyIshy
                                            Sony Bravia XBR-65x900f: No Power, No Standby-light - however 3.3v STBY is present
                                            by SkishyIshy
                                            Hey All,

                                            I have a Sony 65x900f that I purchased cheap because of a no-power issue.
                                            I assumed that because there is no standby light visible, it would be an easy fix - however upon opening up of the unit I can confirm that the 3v3 standby voltage is making it's way from the power supply to the main board. I'm a little confused as to why there is no standby light.

                                            I am firstly wondering if anyone has this model of TV, or has worked on one and can give me some insight. I have tried to find a service manual for this model, to no avail - and would really appreciate...
                                            03-17-2021, 11:44 AM
                                          • AleMonti
                                            LG 55EG910V - no power and no standby light
                                            by AleMonti
                                            Hi everyone,
                                            I'm trying to troubleshoot and repair this old LG OLED curved TV, model 55EG910V.
                                            I did some basic troubleshooting and reviewed most related posts here, but I wasn't able to isolate the issue.

                                            The TV shut itself off during playback and never came back to life - the standby light remains off. My dad claims that it has happened a few times in the past but the issue resolved itself after some time. Not this one.

                                            After checking the basics I did the following:
                                            • I measured all voltages and as expected the only active supply is the 3.5V standby. It
                                            ...
                                            11-04-2024, 05:02 PM
                                          • Vahalaru
                                            Visio E600i-B3 will not power on.
                                            by Vahalaru
                                            [B]Background[/B]
                                            I recently fixed our Samsung black screen of death by watching YouTube videos and reading through previous threads. Removed a few ceramic capacitors and fixed a short on the back side of the tcon board. So my father and law asked me if I could try to fix his visio. He said that it wouldn't power on. When he first brought it to me I plugged it in and there was a standby light. When I hit the power button the TV booted up and everything worked. I hit the power button again and then I saw what he ment. Since then I have not been able to get it to power on or have a standby...
                                            08-24-2021, 07:23 PM
                                          • noinimod
                                            Sony 55X900E no standby light, no power. Replaced mainboard already
                                            by noinimod
                                            No standby red light, nothing
                                            This Sony has a separate AC->DC power adapter supplying 19.5V to the TV power board (JK3)



                                            Disconnected JK3 power board from main board, checked voltages on all the pin outs

                                            At a few pins I can see the power supply providing 19.5V to the main board



                                            Based on the service manual triage.. it seems to be pointing towards the power board (JK3) being the most possible culprit


                                            LED light turns on when I disconnect LED driver board ribbon from mainboard (so i thought it is the mainboard,...
                                            12-22-2021, 12:58 AM
                                          • Loading...
                                          • No more items.
                                          Working...