Re: Philips 47PFL4606 No Power Fuse Keeps Blowing
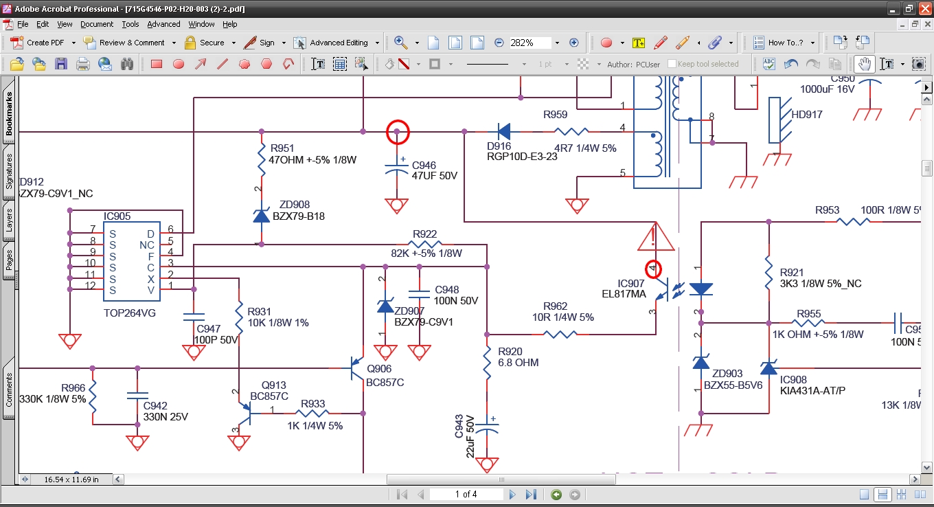
Those readings as in all the readings given today do not show any obvious fault.
I have to bow out at this point since with all the checks made the fault has still not been found.
Perhaps others can spot something I've mssed.
Those readings as in all the readings given today do not show any obvious fault.
I have to bow out at this point since with all the checks made the fault has still not been found.
Perhaps others can spot something I've mssed.

Comment