Tv Grundig Vision 2 22-2920 turn off after 2 secs

Collapse
X
 
  • Time
  • Show
Clear All
new posts
  • dick_barton
    Badcaps Legend
    • Aug 2015
    • 6643
    • Wales

    #41
    Re: Tv Grundig Vision 2 22-2920 turn off after 2 secs

    From 3 lamps i measure ~2v, and from 1 lamp i measure ~0.2v.
    Where do you measure the above. At what testpoint do you measure 0.2V?
    The readings you have given are as in the jpeg shown in blue.
    Attached Files

    if you find these attachements useful please consider making a small donation to the site

    Last edited by dick_barton; 04-30-2020, 04:02 AM.
    Willing to help but I'm no expert.

    Comment

    • nomoresonys
      Badcaps Legend
      • Jan 2013
      • 12330
      • U.S.

      #42
      Re: Tv Grundig Vision 2 22-2920 turn off after 2 secs

      Originally posted by stomanata
      ???? i can`t understand this...
      It means I would change those four blue caps with new ones.

      Comment

      • stomanata
        Senior Member
        • Apr 2016
        • 82
        • Bulgaria

        #43
        Re: Tv Grundig Vision 2 22-2920 turn off after 2 secs

        Originally posted by dick_barton
        Where do you measure the above. At what testpoint do you measure 0.2V?
        The readings you have given are as in the jpeg shown in blue.
        Sorry, my mistake.
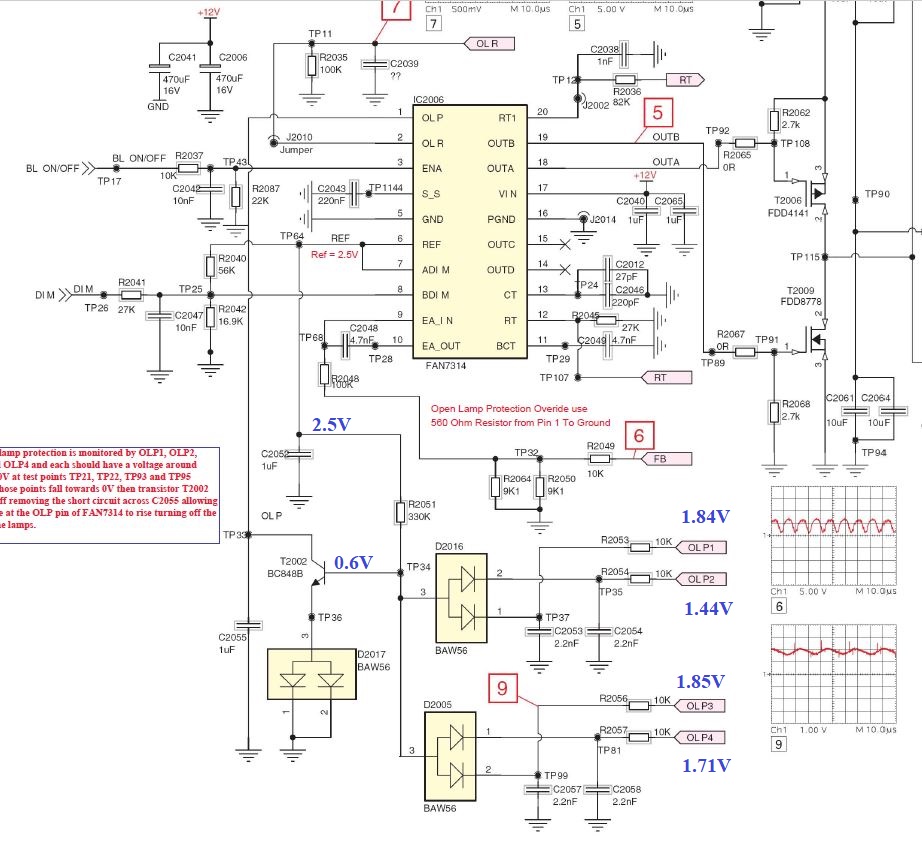
        Over 4 lamps i measure:
        TP93=1.96, but after some secs it drop to ~1.85-1.9
        Tp95= 1.71-1.75
        TP21=1.84
        TP22=1.44
        This TP22 is too low.

        Originally posted by nomoresonys
        It means I would change those four blue caps with new ones.
        Oh, that sound better. I`ll check is there option to find new caps near me.

        Comment

        • nomoresonys
          Badcaps Legend
          • Jan 2013
          • 12330
          • U.S.

          #44
          Re: Tv Grundig Vision 2 22-2920 turn off after 2 secs

          I think you can substitute electrolytic caps for the blue ones, same uf, I'd go up a bit in voltage maybe, don't know if that's the problem but worth a shot.
          Last edited by nomoresonys; 04-30-2020, 06:56 AM.

          Comment

          • dick_barton
            Badcaps Legend
            • Aug 2015
            • 6643
            • Wales

            #45
            Re: Tv Grundig Vision 2 22-2920 turn off after 2 secs

            The 1.44V for TP22 is certainly out of range compared to the other 3 test points.
            Willing to help but I'm no expert.

            Comment

            • stomanata
              Senior Member
              • Apr 2016
              • 82
              • Bulgaria

              #46
              Re: Tv Grundig Vision 2 22-2920 turn off after 2 secs

              Originally posted by dick_barton
              The 1.44V for TP22 is certainly out of range compared to the other 3 test points.
              Yes, but why? What cause this low voltage?!?!?

              Comment

              • dick_barton
                Badcaps Legend
                • Aug 2015
                • 6643
                • Wales

                #47
                Re: Tv Grundig Vision 2 22-2920 turn off after 2 secs

                Maybe the lamp is starting to fail. I really don't know.
                Willing to help but I'm no expert.

                Comment

                • stomanata
                  Senior Member
                  • Apr 2016
                  • 82
                  • Bulgaria

                  #48
                  Re: Tv Grundig Vision 2 22-2920 turn off after 2 secs

                  I buy led conversion kit.
                  What is the best to do?
                  1. To remove both mosfets (T2006 and T2009) that
                  drive transformer.
                  2. To use 560ohm resistor to ignore OLP
                  3. To solder wire to #8 of FAN7314 for ADJ
                  or other way?

                  Comment

                  • nomoresonys
                    Badcaps Legend
                    • Jan 2013
                    • 12330
                    • U.S.

                    #49
                    Re: Tv Grundig Vision 2 22-2920 turn off after 2 secs

                    Did you locate a conversion kit??

                    Comment

                    • stomanata
                      Senior Member
                      • Apr 2016
                      • 82
                      • Bulgaria

                      #50
                      Re: Tv Grundig Vision 2 22-2920 turn off after 2 secs

                      What do you mean?
                      I buy it. I have it already.
                      Or you ask me for something else?

                      Comment

                      • nomoresonys
                        Badcaps Legend
                        • Jan 2013
                        • 12330
                        • U.S.

                        #51
                        Re: Tv Grundig Vision 2 22-2920 turn off after 2 secs

                        Yes, do you have it? I didn't see any in my brief look around.

                        Comment

                        • stomanata
                          Senior Member
                          • Apr 2016
                          • 82
                          • Bulgaria

                          #52
                          Re: Tv Grundig Vision 2 22-2920 turn off after 2 secs

                          Yes, i got it.
                          It cost me ~$15, while in China it is less than $5.

                          Comment

                          • nomoresonys
                            Badcaps Legend
                            • Jan 2013
                            • 12330
                            • U.S.

                            #53
                            Re: Tv Grundig Vision 2 22-2920 turn off after 2 secs

                            Post some pictures of it, lets see what we're dealing with.

                            Comment

                            • stomanata
                              Senior Member
                              • Apr 2016
                              • 82
                              • Bulgaria

                              #54
                              Re: Tv Grundig Vision 2 22-2920 turn off after 2 secs

                              Originally posted by nomoresonys
                              Post some pictures of it, lets see what we're dealing with.
                              Here is 1 picture of both sides
                              Attached Files

                              if you find these attachements useful please consider making a small donation to the site

                              Comment

                              • nomoresonys
                                Badcaps Legend
                                • Jan 2013
                                • 12330
                                • U.S.

                                #55
                                Re: Tv Grundig Vision 2 22-2920 turn off after 2 secs

                                Well I'm no expert but I think you're going to need some led strips to go with that should have gotten instructions with it, there's some lcd-led conversion videos on youtube.

                                Comment

                                • stomanata
                                  Senior Member
                                  • Apr 2016
                                  • 82
                                  • Bulgaria

                                  #56
                                  Re: Tv Grundig Vision 2 22-2920 turn off after 2 secs

                                  Yes, there is led strip. It is inside the panel.
                                  I will power up this driver with 12v and may be to connect it to ADJ.
                                  Then i`ll try to remove both mosfets and to use 560ohm to shunt OLP

                                  Comment

                                  • nomoresonys
                                    Badcaps Legend
                                    • Jan 2013
                                    • 12330
                                    • U.S.

                                    #57
                                    Re: Tv Grundig Vision 2 22-2920 turn off after 2 secs

                                    So this tv is already a led tv then correct? I was thinking you were trying to convert the backlighting from ccfl to led.

                                    Comment

                                    • dick_barton
                                      Badcaps Legend
                                      • Aug 2015
                                      • 6643
                                      • Wales

                                      #58
                                      Re: Tv Grundig Vision 2 22-2920 turn off after 2 secs

                                      So this tv is already a led tv then correct? I was thinking you were trying to convert the backlighting from ccfl to led.
                                      It is currently a CCFL set and I'm puzzled as to how he intends to go about the conversion.
                                      Willing to help but I'm no expert.

                                      Comment

                                      • nomoresonys
                                        Badcaps Legend
                                        • Jan 2013
                                        • 12330
                                        • U.S.

                                        #59
                                        Re: Tv Grundig Vision 2 22-2920 turn off after 2 secs

                                        I'm lost on this one, even more than usual.
                                        Last edited by nomoresonys; 05-22-2020, 10:38 AM.

                                        Comment

                                        • stomanata
                                          Senior Member
                                          • Apr 2016
                                          • 82
                                          • Bulgaria

                                          #60
                                          Re: Tv Grundig Vision 2 22-2920 turn off after 2 secs

                                          Yes, it is CCFL and now i`ll try to convert it to LED backlight.
                                          I remove ll 4 CCFL, 2 of them has black zone at one side.
                                          Put LED strip and now i must try to solder wires to PSU.

                                          Comment

                                          Related Topics

                                          Collapse

                                          • LEECH666
                                            Grundig Vision 9 37 9880 T USB (Chassis SR) TV Repair Help - Distorted Subwoofer Sound and overall weird sound waveforms
                                            by LEECH666
                                            Good day ladies and gentleman!

                                            I am currently trying to repair a Grundig Vision 9 37 9880 T USB LCD TV for a friend that has a weird audio problem. Basically everything works fine except for the heavily distorted sound when the Subwoofer module is connected and there is a buzzing sound coming from the PSU PCB.

                                            This seems to be a rather rare TV so there is not much prior on topic help to be found however a service manual is available at the usual sources (Electro Tanya i.e.).

                                            I think the PSU buzzing comes from one of the coils near the bridge rectifier but...
                                            01-19-2024, 05:46 PM
                                          • pajdek
                                            Lenovo Y700-17ISK turn on and off
                                            by pajdek
                                            Hello, i have some issues with my laptop Lenovo Y700-17ISK (motherboard BY511 NM-A541), it started when i turn on the laptop, but the lcd wont turn on, i then connected it via hdmi to tv and screen was ok. So i thought maybe lcd stripe is faulty, i removed the bottom cover, disconnected main battery, reset the cmos by disconnecting battery for 1 min, then slighty move the lcd stripe. Conncted power supply and tuned on my laptop, the lcd turn on, it started to load os, then it turn off, after a second it turn on, then after like 3 seconds turn off again, and so on. Removed power supply, waited...
                                            09-20-2023, 02:49 AM
                                          • RdeveLabs
                                            MSI GF63 THIN 11UCX (MS-16R6) LAPTOP WON'T TURN ON AFTER RESTARTING
                                            by RdeveLabs
                                            To all the members here...

                                            Let me tell you a little bit about what happened to my laptop (MSI GF63 THIN 11UCX model: MS-16R6) that “maybe” you know how to solve this problem.

                                            So before this problem happened, my laptop was running smoothly. When I wanted to restart my laptop, it looked fine at first. But after I waited for this restart process to take a long time, until finally I panicked (because the restart process did not finish plus the laptop screen only showed a black screen), I immediately pressed and held the power button to force the laptop to turn off. But...
                                            05-05-2025, 04:59 AM
                                          • robante15
                                            Acer Aspire 4520 won't turn on after reboot
                                            by robante15
                                            Hello, I have an Acer Aspire 4520 from a couple of decades ago and I want to repair it solely for nostalgia.

                                            It happens that when I turn it on after having been disconnected for a long time, it turns on without problems, it tells me that the BIOS has been reset and that it will load the factory settings, if I tell it to continue, the computer turns on and everything works fine.

                                            The moment I turn it off and want to turn it back on a second time, or restart it and try to start it again, it no longer gives an image, and it no longer responds.

                                            If I remove the...
                                            04-06-2024, 06:50 PM
                                          • masoksian
                                            Dell latitude e7470 not turn on .power buton on off and Run Power problem
                                            by masoksian
                                            Hi everyone,

                                            I am dealing with the problem of turning on and off my Dell e7470 notebook.

                                            The battery charge light is solid white, I press the button, the power indicator and the light on the button are solid for 1-2 seconds and immediately turn off.

                                            The system does not turn on, there is no post.

                                            I removed the RAMs and changed them, changed the battery, RTC battery, AC adapter, removed them and waited, tried again, it does not turn on.
                                            The problem continues in the same way.
                                            I tried to turn on the Fn key, nothing came to the screen....
                                            02-15-2025, 12:08 PM
                                          • Loading...
                                          • No more items.
                                          Working...