How to repair Power board BN44-00503A ?
Collapse
X
-
Never stop learning
Basic LCD TV and Monitor troubleshooting guides.
http://www.badcaps.net/forum/showthr...956#post305956
Voltage Regulator (LDO) testing:
http://www.badcaps.net/forum/showthr...999#post300999
Inverter testing using old CFL:
http://www.badcaps.net/forum/showthr...er+testing+cfl
Tear down pictures : Hit the ">" Show Albums and stories" on the left side
http://s807.photobucket.com/user/budm/library/
TV Factory reset codes listing:
http://www.badcaps.net/forum/showthread.php?t=24809 -
Re: How to repair Power board BN44-00503A ?
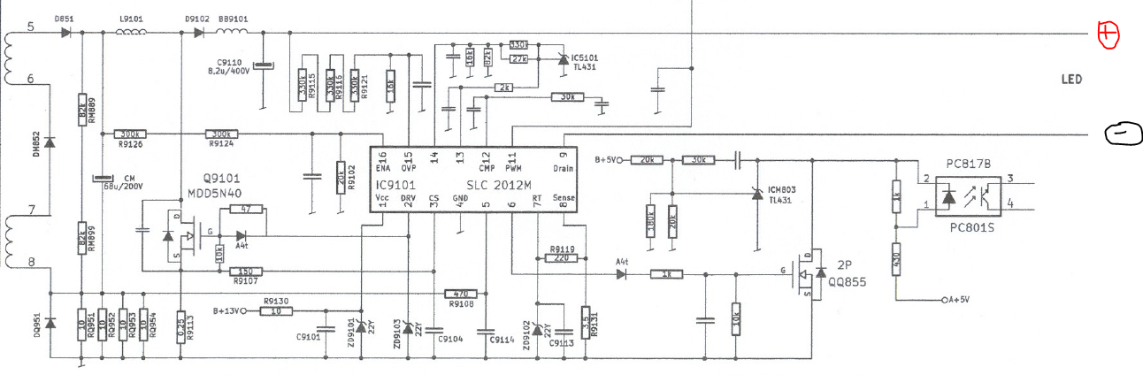
RM807 really shows 0.5 Ohms?
Pin 5 and 6 are returned to circuit through that RM807 so it should not have 13.77V on pin 5 and 6 unless the resistor has much higher than 0.5 Ohms. What Ohm scale are you using?
Has to be measurement error or that resistor is no longer 0.5 Ohms.Last edited by budm; 02-03-2017, 12:20 AM.Never stop learning
Basic LCD TV and Monitor troubleshooting guides.
http://www.badcaps.net/forum/showthr...956#post305956
Voltage Regulator (LDO) testing:
http://www.badcaps.net/forum/showthr...999#post300999
Inverter testing using old CFL:
http://www.badcaps.net/forum/showthr...er+testing+cfl
Tear down pictures : Hit the ">" Show Albums and stories" on the left side
http://s807.photobucket.com/user/budm/library/
TV Factory reset codes listing:
http://www.badcaps.net/forum/showthread.php?t=24809Comment
-
Never stop learning
Basic LCD TV and Monitor troubleshooting guides.
http://www.badcaps.net/forum/showthr...956#post305956
Voltage Regulator (LDO) testing:
http://www.badcaps.net/forum/showthr...999#post300999
Inverter testing using old CFL:
http://www.badcaps.net/forum/showthr...er+testing+cfl
Tear down pictures : Hit the ">" Show Albums and stories" on the left side
http://s807.photobucket.com/user/budm/library/
TV Factory reset codes listing:
http://www.badcaps.net/forum/showthread.php?t=24809Comment
-
Re: How to repair Power board BN44-00503A ?
OK, solder the resistor back in place and measure the DCV between the two legs of that resistor to see if you get 13.77V per your earlier measurement.
BTW, as you can see, one end of that resistor is connected to the negative leg of the main filter cap which is the GND ref for the primary side, the other end should be connected to pin 5 and pin 6 (please verify that)Never stop learning
Basic LCD TV and Monitor troubleshooting guides.
http://www.badcaps.net/forum/showthr...956#post305956
Voltage Regulator (LDO) testing:
http://www.badcaps.net/forum/showthr...999#post300999
Inverter testing using old CFL:
http://www.badcaps.net/forum/showthr...er+testing+cfl
Tear down pictures : Hit the ">" Show Albums and stories" on the left side
http://s807.photobucket.com/user/budm/library/
TV Factory reset codes listing:
http://www.badcaps.net/forum/showthread.php?t=24809Comment
-
Re: How to repair Power board BN44-00503A ?
OT. In the second picture of post 25. Is that an acceptable way to remove one side of a component? Can one just solder the leg back together?Comment
-
Re: How to repair Power board BN44-00503A ?
Post #12, Budm:
"I look at the board layout, without B13V present then you will not have B5V"
I can't see well this, i see 13v goes to a little double diode but is impossible to track paths for me... anyway to be sure that B13 and B5 v are working first is possible that pin ON-OFF from mainb. is active low then i think first one have to check optoisolator PC802 and RS852, or maybe force pin on-off low to test.Last edited by Davi.p; 02-04-2017, 07:36 AM.Comment
-
Re: How to repair Power board BN44-00503A ?
PS-ON is fine because he is getting the 396V PFC Boosted Voltage as indicated in post 1.Post #12, Budm:
"I look at the board layout, without B13V present then you will not have B5V"
I can't see well this, i see 13v goes to a little double diode but is impossible to track paths for me... anyway to be sure that B13 and B5 v are working first is possible that pin ON-OFF from mainb. is active low then i think first one have to check optoisolator PC802 and RS852, or maybe force pin on-off low to test.Never stop learning
Basic LCD TV and Monitor troubleshooting guides.
http://www.badcaps.net/forum/showthr...956#post305956
Voltage Regulator (LDO) testing:
http://www.badcaps.net/forum/showthr...999#post300999
Inverter testing using old CFL:
http://www.badcaps.net/forum/showthr...er+testing+cfl
Tear down pictures : Hit the ">" Show Albums and stories" on the left side
http://s807.photobucket.com/user/budm/library/
TV Factory reset codes listing:
http://www.badcaps.net/forum/showthread.php?t=24809Comment
-
Last edited by budm; 02-05-2017, 10:41 PM.Never stop learning
Basic LCD TV and Monitor troubleshooting guides.
http://www.badcaps.net/forum/showthr...956#post305956
Voltage Regulator (LDO) testing:
http://www.badcaps.net/forum/showthr...999#post300999
Inverter testing using old CFL:
http://www.badcaps.net/forum/showthr...er+testing+cfl
Tear down pictures : Hit the ">" Show Albums and stories" on the left side
http://s807.photobucket.com/user/budm/library/
TV Factory reset codes listing:
http://www.badcaps.net/forum/showthread.php?t=24809Comment
-
Re: How to repair Power board BN44-00503A ?
Ok. No voltage between the legs of the resistor. And, here are the new readings Im getting for that IC: (I don't know why is different than the ones I gave you before, this is weird)
Pin 1 = 396v
Pin 2 = 0v
Pin 3 = 0v
Pin 4 = 0v
Pin 5 = 0v
Pin 6 = 0v
Pin 7 = 14v
Pin 8 =
Pin 9 = 0v
Pin 10 = 14.18vComment
-
Re: How to repair Power board BN44-00503A ?
Ok I replaced the IC and circuit board is working. I connected a LED strip I use for testing and it's on.
IC location ICM801 P#FSFR1700XCL.
One last question, May this IC be replaced with part # FSFR1800XCL. ?Comment
-
Re: How to repair Power board BN44-00503A ?
Trying to modify led current. I believe R9113 is the CS sense resistor. But I've been wrong beforeAttached Filesif you find these attachements useful please consider making a small donation to the site
I assume no responsibility for any stupid suggestions I might post.Comment
-
Re: How to repair Power board BN44-00503A ?
Do you mean R9131, 3.5 Ohms, resistor?
Unless that IC has the LED current ref. pin for setting the current.Last edited by budm; 02-18-2018, 10:34 PM.Never stop learning
Basic LCD TV and Monitor troubleshooting guides.
http://www.badcaps.net/forum/showthr...956#post305956
Voltage Regulator (LDO) testing:
http://www.badcaps.net/forum/showthr...999#post300999
Inverter testing using old CFL:
http://www.badcaps.net/forum/showthr...er+testing+cfl
Tear down pictures : Hit the ">" Show Albums and stories" on the left side
http://s807.photobucket.com/user/budm/library/
TV Factory reset codes listing:
http://www.badcaps.net/forum/showthread.php?t=24809Comment
-
Re: How to repair Power board BN44-00503A ?
I cannot really tell from the picture if it is 3.5 or 2.5 but it is R9131.Never stop learning
Basic LCD TV and Monitor troubleshooting guides.
http://www.badcaps.net/forum/showthr...956#post305956
Voltage Regulator (LDO) testing:
http://www.badcaps.net/forum/showthr...999#post300999
Inverter testing using old CFL:
http://www.badcaps.net/forum/showthr...er+testing+cfl
Tear down pictures : Hit the ">" Show Albums and stories" on the left side
http://s807.photobucket.com/user/budm/library/
TV Factory reset codes listing:
http://www.badcaps.net/forum/showthread.php?t=24809Comment
Related Topics
Collapse
-
Vizio e601i-A3 - Has Sound and Display, But No Backlight - Bad Power Supply Board or Bad LED Bulbs ?by Tynan DillI was given this TV from my great uncle. He said it just wouldn't turn on one day out of nowhere, replaced the TV, and gave it to me to possibly fix and use for myself.
Upon bringing it home and plugging it up, it showed a standby light.
I powered it on and without a flashlight, the display showed the "V" but the lighting is very dim, but visible.
The screen seems to blackout and stay black, but with a flashlight I can see the display.
With my Playstation 4 connected via HDMI, and running a game I can hear sound.
Assuming...7 Photos -
by Destroyer-Br[HELP] Acer AN515-55 (LA-J871P Rev: 1B) – Board won't power on after GPU investigation – Suspecting Super I/O or PCH
Hi everyone,
I'm working on an Acer Nitro 5 unit with the following specs:- Motherboard: LA-J871P Rev: 1B
- Model: Acer AN515-55-59MT
- S/N: NHQ7JAL00403906A973400
- SNID: 03902728734
Initial Issue
The laptop initially presented graphic issues and driver failure (Code 43) for the GPU.
After preventive maintenance (cleaning, thermal paste, etc.), it powered on normally. We disassembled it again to inspect the GPU, reassembled... -
by SoulzinkHi everyone,
I am trying to fix a samsung washinmachine power supply main board.
I already replaced it with another one to fix the machine but i want to try understand the issue with the old board.
Therefore i hope to be able to get some help to explain what to check in order to troubleshoot.
The power supply board reference is the following: DC41-00189a
I have followed one thread (https://www.badcaps.net/forum/troubl...ingmachine-rel... -
by Dani_2024Hi and thanks in advance for any input you might provide!
I have a Sceptre U550CV-UMRD8POTV83BB 4K LED (this is a dumb tv) that I bought new in August 2021, so It's just completed 3 years.
Main power board model: TP.MS3683.PC821 T-Con board: N4TP546UHDPU2L_BO
Last Sunday I was watching a dvd and fell asleep for about half hour, when I awoke the tv screen was black and couldn't get the dvd menu to show, so I changed the input to antenna and had sound but no picture, turned it off. I then got online and found this great site! ....read many troubleshooting tips and this...5 Photos -
by sam_sam_samI did not have any 27uf @ 50 volt capacitors but one nice thing is that it has enough room for two capacitors in parallel a 22uf and a 4.7uf @ 50 volts 22 plus 4.7 equals 26.7uf which so very close to 27uf I will show some pictures of it sometime tomorrow
This is one of the shit est boards I seen in a very long time and it was the daughter board the traces just lifting off the board I had to use the capacitor leads to repair the the traces and the main board is not any better because I had to repair several traces for the daughter board to the main board
After all of... - Loading...
- No more items.
Comment