TCL LCD TV L32M11HD no standby

Collapse
X
 
  • Time
  • Show
Clear All
new posts
  • t4796
    Senior Member
    • Feb 2015
    • 79
    • Australia

    #1

    TCL LCD TV L32M11HD no standby

    Hi,

    I have a TCL 32" LCD on the bench. No standby 3.3v

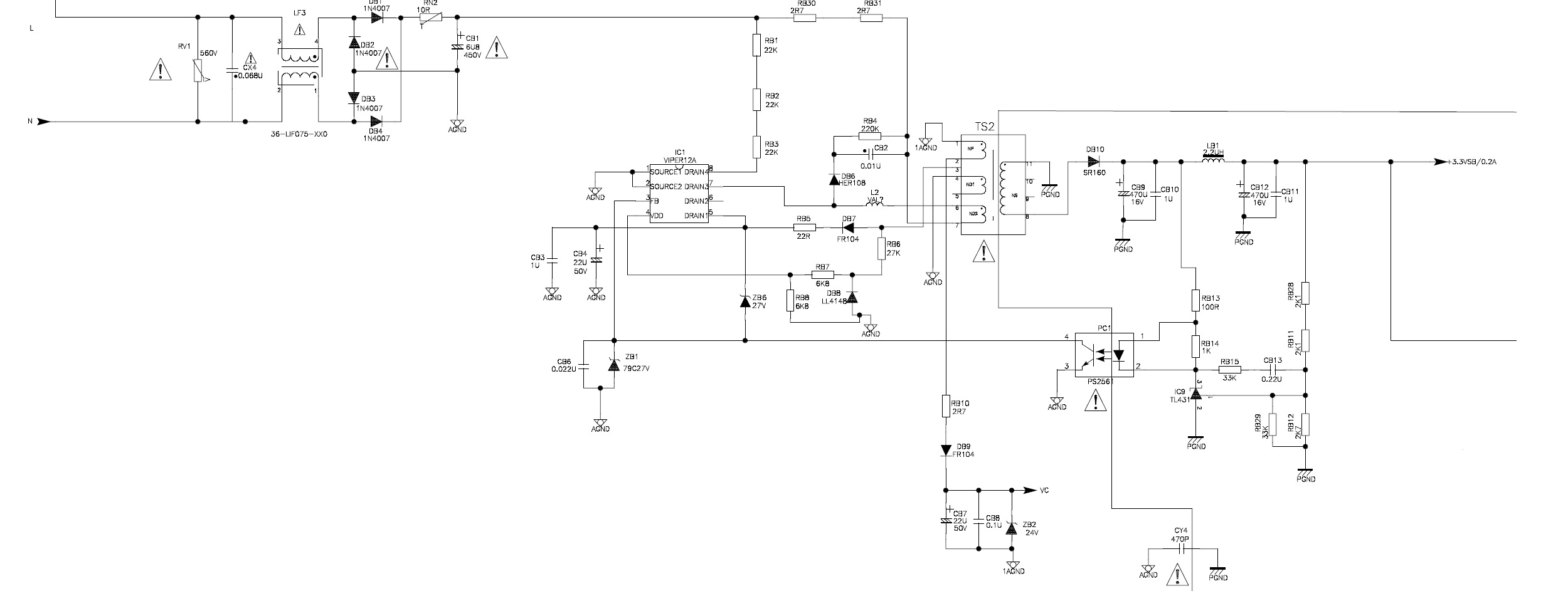
    I do not have stable voltage on pin4 Vdd of IC1 VIPER12A (with respect to AGND)

    Schematic is attached, pictures of standby section now attached.
    Attached Files

    if you find these attachements useful please consider making a small donation to the site

    Last edited by t4796; 11-14-2015, 11:12 PM.
  • budm
    Badcaps Legend
    • Feb 2010
    • 40746
    • USA

    #2
    Re: TCL LCD TV L32M11HD no standby

    ESR and the capacitance of C84 tested OK?
    D810 tested OK?
    ZB6 tested OK?
    DCV reading on C84?
    Last edited by budm; 11-14-2015, 11:27 PM.
    Never stop learning
    Basic LCD TV and Monitor troubleshooting guides.
    http://www.badcaps.net/forum/showthr...956#post305956

    Voltage Regulator (LDO) testing:
    http://www.badcaps.net/forum/showthr...999#post300999

    Inverter testing using old CFL:
    http://www.badcaps.net/forum/showthr...er+testing+cfl

    Tear down pictures : Hit the ">" Show Albums and stories" on the left side
    http://s807.photobucket.com/user/budm/library/

    TV Factory reset codes listing:
    http://www.badcaps.net/forum/showthread.php?t=24809

    Comment

    • t4796
      Senior Member
      • Feb 2015
      • 79
      • Australia

      #3
      Re: TCL LCD TV L32M11HD no standby

      Thanks for the reply. I've taken the following measurements:

      Originally posted by budm
      ESR and the capacitance of C84 tested OK?
      CB4 - 21.14uF on meter I do not have ESR meter
      Originally posted by budm
      D810 tested OK?
      measures 1.078k (meter - to cathode) and 0.077M (meter + to cathode)
      Originally posted by budm
      ZB6 tested OK?
      measures 1M+ (rising on meter) (meter - to cathode), 0.676V in diode check mode and Open (meter + to cathode)
      I didn't remove ZB6 to test because it was surface mount. I desoldered pin 5 IC1 which hopefully isolated that side.

      Originally posted by budm
      DCV reading on C84?
      19.55VDC
      Last edited by t4796; 11-15-2015, 12:42 AM.

      Comment

      Related Topics

      Collapse

      • chth96
        Is it possible to test small ceramic disc capacitor with analogue meter?
        by chth96
        I read EBOOK of Testing Electronic Component and found that

        "In order to test the small blue resin coated ceramic disk capacitor which has 104 50v specification,it is possible to test this small ceramic capacitor by making use of analogue meter.
        Set to times 10Kohm that has 12v output from the probe to check disorder of ceramic capacitor.
        It is not uncommon that testing result of digital capacitance meter is okay,But It show shorted reading when you check it with analogue meter."

        Is it really possible to test small ceramic disc capacitor with analogue...
        03-09-2024, 10:03 PM
      • sam_sam_sam
        Modification of a Fluke multi meter that uses three AA batteries to use a 14500 lithium ion battery
        by sam_sam_sam
        I have had with regular AA batteries that leak this meter is expensive new I already replaced the battery battery clips once and the same thing happened again and I am tried of so it is getting modified to accommodate lithium ion batteries that are the same size excluding the positive terminal and removing the battery clips I will have enough room for the BMS protection board

        I going to put 3 lithium ion battery in parallel with the BMS protection board and a way to charge the battery externally and heat shrink the battery pack and use a JST connector so I easily remove the battery...
        12-31-2023, 06:04 AM
      • fharris1977
        Vizio D50u-D1 Dead Set No Standby
        by fharris1977
        Hi. I got a Vizio with no power or standby, and won't turn on with remote or button. I checked the voltages on the connector and all read 0.00V or nearly 0(0.050 ON/OFF pin). None of the pins are labeled STB for standby although I do see some 5V pins. Other than the obvious standby led, which isn't coming on, is there a way to check for standby voltage on this PS. I'm trying to see if my problem is the PS or mainboard. Some Vizios I have fixed with no standby led me to think it was the PS but it turned out being the mainboard. Any experience with this set would be greatly appreciated.
        12-28-2023, 10:25 AM
      • Tynan Dill
        Vizio e601i-A3 - Has Sound and Display, But No Backlight - Bad Power Supply Board or Bad LED Bulbs ?
        by Tynan Dill
        I was given this TV from my great uncle. He said it just wouldn't turn on one day out of nowhere, replaced the TV, and gave it to me to possibly fix and use for myself.

        Upon bringing it home and plugging it up, it showed a standby light.

        I powered it on and without a flashlight, the display showed the "V" but the lighting is very dim, but visible.

        The screen seems to blackout and stay black, but with a flashlight I can see the display.

        With my Playstation 4 connected via HDMI, and running a game I can hear sound.

        Assuming...
        11-22-2024, 01:46 PM
      • Crystaleyes
        Samsung BN44-00259A standby question
        by Crystaleyes
        Hi all.

        I started a thread while back regarding TV power supply standby circuitry as it is something I am not quite on top of.
        SMPS theory and function is becoming more familiar, however the standby part is still a bit of a mystery.

        Anyway, a friend has this TV with the above mentioned power supply board which has no standby voltage, nor any other voltages leaving the board.
        The mains AC comes in fine, gets filtered and rectified with power is on the main filter cap as well as the transformer and drain pins of the ICE3B0665J, but that's it.
        ...
        08-11-2023, 05:15 AM
      • Loading...
      • No more items.
      Working...