Phillips 520FL3603D/F7 Power Supply Dead

Collapse
X
 
  • Time
  • Show
Clear All
new posts
  • karatzdi
    Member
    • Dec 2022
    • 14
    • Cyprus

    #21
    Re: Phillips 520FL3603D/F7 Power Supply Dead

    Hello newbie in this forum.

    I got a question if anyone knows ? What is the value of ZD905 which is used around the circuitry of IC 3BS03 ? Is it 9.1v or 6.2V. I found a zener at this location which is short circuited. DMM reads short circuit both ways.

    Also the 1Ω Resistor R929 is a bit dodgy... Its a bit deformed.

    Fuse F2 is short circuit i.e is not open therefore from your descriptions in this thread the chip does not seem to be the problem.

    Any help will be appreciated. Happy New Year

    Kind regards

    Comment

    • nomoresonys
      Badcaps Legend
      • Jan 2013
      • 12328
      • U.S.

      #22
      Re: Phillips 520FL3603D/F7 Power Supply Dead

      look at the zener, what is the tiny writing on it?

      Comment

      • nomoresonys
        Badcaps Legend
        • Jan 2013
        • 12328
        • U.S.

        #23
        Re: Phillips 520FL3603D/F7 Power Supply Dead

        a zener will give a short/continuity reading if there something else involved, like a resistor for instance, one way to know is lift a leg of the zener and recheck it out of circuit.

        Comment

        • karatzdi
          Member
          • Dec 2022
          • 14
          • Cyprus

          #24
          Re: Phillips 520FL3603D/F7 Power Supply Dead

          Originally posted by nomoresonys
          a zener will give a short/continuity reading if there something else involved, like a resistor for instance, one way to know is lift a leg of the zener and recheck it out of circuit.
          Hi and many thanks for such quick replies.

          Ok.. The zener Diode is of smd type and its super miniature. I know its zener, cause its sitting in position referred to as ZD905 (ZD=Zener Diode).

          I took it to a friends microscope (cause I don't currently have one after your suggestion) and there are no tiny letters on it, except from two Grey stripes,

          The Diode either in reverse polarity or FWD biased polarity it reads short-circuit and DMM beeps while testing it in Diode mode. By that I assume its short circuited.

          The FET Q905 (P3NK90ZFP) does not seem to be short circuited although it was mentioned in this thread to give it a measurement test. So by that and the writings in this thread, the IC should be fine.

          All of my component measurements for Zener and FET were carried with components out of PCB.

          My question is whether someone who messed with such a board, actually measured voltages around / across this zener. So from that I will be able to purchase one and solder it back.

          ** If that ZD905 has to do with VCC pin of the particular IC, further to the PDF of this Chip, "VCC should be in the range of 10.5v and 26v." A lot of zeners to purchase



          PDF here-->https://cdn.badcaps-static.com/pdfs/...bdff0f54f8.pdf

          Thank you very much for your quick responses.

          I think these groups provide excellent feedback to users around the world.

          Comment

          • nomoresonys
            Badcaps Legend
            • Jan 2013
            • 12328
            • U.S.

            #25
            Re: Phillips 520FL3603D/F7 Power Supply Dead

            so no identifiers and no schematic, yeah guess you need to trace the zener to the other components, I think alldatasheet usually gives an example circuit like for the IC's and such.

            Comment

            • karatzdi
              Member
              • Dec 2022
              • 14
              • Cyprus

              #26
              Re: Phillips 520FL3603D/F7 Power Supply Dead

              Originally posted by nomoresonys
              so no identifiers and no schematic, yeah guess you need to trace the zener to the other components, I think alldatasheet usually gives an example circuit like for the IC's and such.
              Good morning. Yeah, unfortunately no schematics. If anyone has one to download or purchase let me know. !

              But the Phillips manual I found has everything in schematics except the power supply. All other PCBs and Circuit diagrams more or less are in that manual. Bummer !

              Comment

              • R_J
                Badcaps Legend
                • Jun 2012
                • 9623
                • Canada

                #27
                Re: Phillips 520FL3603D/F7 Power Supply Dead

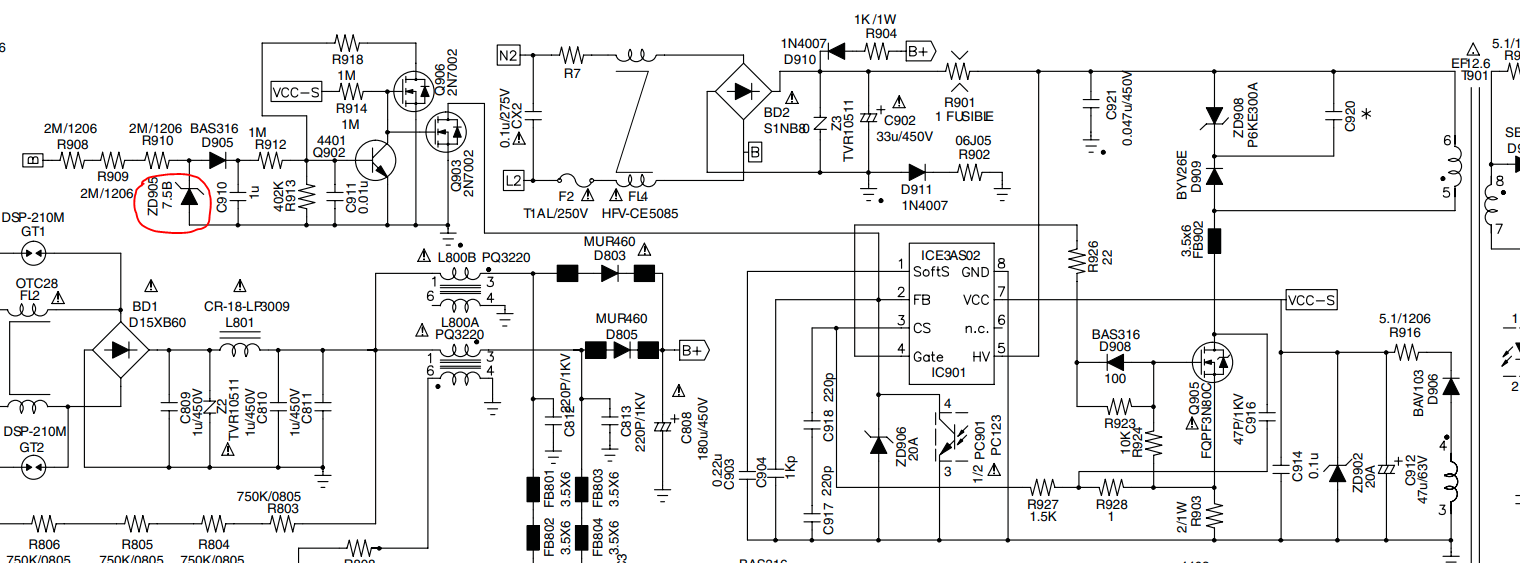
                What is the reading across ZD905 IN DIODE TEST?
                The information I have suggests ZD905 is a 7.5v zener diode, so just check the voltage across it to see if it is zenering at the correct voltage

                What is the problem with your power supply?
                Last edited by R_J; 01-04-2023, 03:51 PM.

                Comment

                • lotas
                  Badcaps Legend
                  • Jan 2016
                  • 4845
                  • Russia

                  #28
                  Re: Phillips 520FL3603D/F7 Power Supply Dead

                  Approximate circuit from Philips
                  Attached Files

                  if you find these attachements useful please consider making a small donation to the site

                  Comment

                  • lotas
                    Badcaps Legend
                    • Jan 2016
                    • 4845
                    • Russia

                    #29
                    Re: Phillips 520FL3603D/F7 Power Supply Dead

                    Here's another
                    Attached Files

                    if you find these attachements useful please consider making a small donation to the site

                    Comment

                    • R_J
                      Badcaps Legend
                      • Jun 2012
                      • 9623
                      • Canada

                      #30
                      Re: Phillips 520FL3603D/F7 Power Supply Dead

                      Those are both the wrong circuit, on the DPS-411AP-1, ZD905 is located off R910 which is in series with R915,R914 which connect to the neutral of the ac line input
                      Attached Files

                      if you find these attachements useful please consider making a small donation to the site

                      Last edited by R_J; 01-04-2023, 04:44 PM.

                      Comment

                      • lotas
                        Badcaps Legend
                        • Jan 2016
                        • 4845
                        • Russia

                        #31
                        Re: Phillips 520FL3603D/F7 Power Supply Dead

                        Originally posted by karatzdi
                        Hi and many thanks for such quick replies.

                        Ok.. The zener Diode is of smd type and its super miniature. I know its zener, cause its sitting in position referred to as ZD905 (ZD=Zener Diode).




                        ** If that ZD905 has to do with VCC pin of the particular IC, further to the PDF of this Chip, "VCC should be in the range of 10.5v and 26v." A lot of zeners to purchase




                        I think these groups provide excellent feedback to users around the world.
                        Here they write that he (ZD) is in the VCC circuit of this IC.

                        Comment

                        • R_J
                          Badcaps Legend
                          • Jun 2012
                          • 9623
                          • Canada

                          #32
                          Re: Phillips 520FL3603D/F7 Power Supply Dead

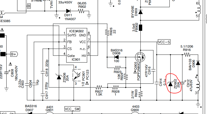
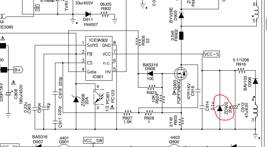
                          The Zener diode on the VCC line of IC901 is ZD902, across C911. ZD902=20v

                          Comment

                          • karatzdi
                            Member
                            • Dec 2022
                            • 14
                            • Cyprus

                            #33
                            Re: Phillips 520FL3603D/F7 Power Supply Dead

                            Originally posted by R_J
                            What is the reading across ZD905 IN DIODE TEST?
                            The information I have suggests ZD905 is a 7.5v zener diode, so just check the voltage across it to see if it is zenering at the correct voltage

                            What is the problem with your power supply?
                            Hello many thanks for help. Well the diode reads 0.0001v and beeps either ways I place the test leads around it. I.e reversing polarity on it.
                            Ok 7.5v Zener diode I will check and place one

                            Comment

                            • karatzdi
                              Member
                              • Dec 2022
                              • 14
                              • Cyprus

                              #34
                              Re: Phillips 520FL3603D/F7 Power Supply Dead

                              Originally posted by R_J
                              Those are both the wrong circuit, on the DPS-411AP-1, ZD905 is located off R910 which is in series with R915,R914 which connect to the neutral of the ac line input
                              Correct RJ. However it seems that the 1Ω Resistor in place R929 is a bit deformed and it reads 2.1 Ohms. Brown black Gold Gold ! Surely that will need to be replaced and try a zener 7.5v from info that was given in this thread.

                              Thanks much

                              Comment

                              • karatzdi
                                Member
                                • Dec 2022
                                • 14
                                • Cyprus

                                #35
                                Re: Phillips 520FL3603D/F7 Power Supply Dead

                                Originally posted by lotas
                                Approximate circuit from Philips
                                Your schematics resemble the de-ciphering I did on my Board.. Lets se if its exactly the same though. Thanks for posting

                                Comment

                                • yokoono
                                  Badcaps Veteran
                                  • Apr 2010
                                  • 510

                                  #36
                                  Re: Phillips 520FL3603D/F7 Power Supply Dead

                                  In most cases it is a 15v zenner. It is placed for the protection of the integrated controller. Most of the time, however, when the diode is shorted, the integrated circuit is also compromised.

                                  Comment

                                  • nomoresonys
                                    Badcaps Legend
                                    • Jan 2013
                                    • 12328
                                    • U.S.

                                    #37
                                    Re: Phillips 520FL3603D/F7 Power Supply Dead

                                    Originally posted by yokoono
                                    In most cases it is a 15v zenner. It is placed for the protection of the integrated controller. Most of the time, however, when the diode is shorted, the integrated circuit is also compromised.
                                    makes sense to me, think I would replace the integrated circuit too.

                                    Comment

                                    • karatzdi
                                      Member
                                      • Dec 2022
                                      • 14
                                      • Cyprus

                                      #38
                                      Re: Phillips 520FL3603D/F7 Power Supply Dead





                                      As promised I reversed engineer a bit the circuit around IC901 so as to eliminate the relation of ZD905 to the IC.

                                      The help of the users Iotas and RJ were great. Basically the circuit is the same with a few differences which I post in my own drawing. Look closely so you can see the differences noted with either a (?) or any other notes I left on the paper. Last 2 posts from Yokoono and nomoresonys stated that ZD is usually 15v and is there to protect the IC901. However if the ZD went bad, then the IC is compromised. So I guess I need to wait until 5/23 when Mouser will be stocking this Chip. For those interested I am located in EU, Cyprus. Sorry you will ned to rotate the attachment

                                      Heres my diagram..

                                      Any feedback let me have it
                                      Attached Files

                                      if you find these attachements useful please consider making a small donation to the site

                                      Last edited by karatzdi; 01-05-2023, 10:53 AM. Reason: Attached another diagram

                                      Comment

                                      • lotas
                                        Badcaps Legend
                                        • Jan 2016
                                        • 4845
                                        • Russia

                                        #39
                                        Re: Phillips 520FL3603D/F7 Power Supply Dead

                                        Now it is clear that the positional numbers of the components do not match.
                                        Attached Files

                                        if you find these attachements useful please consider making a small donation to the site

                                        Last edited by lotas; 01-05-2023, 11:45 AM.

                                        Comment

                                        • R_J
                                          Badcaps Legend
                                          • Jun 2012
                                          • 9623
                                          • Canada

                                          #40
                                          Re: Phillips 520FL3603D/F7 Power Supply Dead

                                          Originally posted by karatzdi
                                          Correct RJ. However it seems that the 1Ω Resistor in place R929 is a bit deformed and it reads 2.1 Ohms. Brown black Gold Gold ! Surely that will need to be replaced and try a zener 7.5v from info that was given in this thread.

                                          Thanks much
                                          WHAT IS WRONG WITH THE POWER SUPPLY??
                                          Have you checked ANY voltages ?

                                          The resistor is ok, you are also measuring your meter lead resistance when checking the resistor. R929 is not critical it is used like a fuse, so if it does not check OPEN, it is good.

                                          This is the standby circuit, is it working or not? Do you have standby voltage or not?
                                          What is the voltage measured ACROSS C911, VCC Voltage
                                          Last edited by R_J; 01-05-2023, 01:31 PM.

                                          Comment

                                          Related Topics

                                          Collapse

                                          • sam_sam_sam
                                            Mitsubishi CNC switching power supply board dead / relay board bad diode failure
                                            by sam_sam_sam
                                            I was working on this CNC machine today found no keyboard functioning no control relay powering on
                                            The screen powered on and was giving an operation error but the manual was not very clear about what the error exactly was but with a little bit of troubleshooting and finding out that the control relays not powering on and no keyboard functions we narrowed down to this one switching power supply which of course does not have any indicator LED light they are on the keyboard interface/relay controller board

                                            Found shorted diodes on main controller relays there are 3 of them that...
                                            01-07-2023, 05:43 PM
                                          • Tynan Dill
                                            Vizio e601i-A3 - Has Sound and Display, But No Backlight - Bad Power Supply Board or Bad LED Bulbs ?
                                            by Tynan Dill
                                            I was given this TV from my great uncle. He said it just wouldn't turn on one day out of nowhere, replaced the TV, and gave it to me to possibly fix and use for myself.

                                            Upon bringing it home and plugging it up, it showed a standby light.

                                            I powered it on and without a flashlight, the display showed the "V" but the lighting is very dim, but visible.

                                            The screen seems to blackout and stay black, but with a flashlight I can see the display.

                                            With my Playstation 4 connected via HDMI, and running a game I can hear sound.

                                            Assuming...
                                            11-22-2024, 01:46 PM
                                          • Andreas_de
                                            Power supply Manson NTP-5561 (5661) LCD controller dead - PIC18F87K90 HEX dump required
                                            by Andreas_de
                                            Hello!

                                            i got a damaged Manson NTP-5561 (60V, 1,6A DC output) and and the main issue is that the controler IC for the LCD display has a short. The controler IC PIC18F87K90 is mounted on the back of the back of the LCD. Vss-Vdd = 3 Ohm. The 5V and 3,3V power line was killed as well, but that is not a problem. A new LDO 3,3V and 5V 7805 is already ordered.
                                            Replacing the PIC18F87K90 is necessary but that makes no sense without having the HEX dump of the new controler.

                                            Does anybody have such a power supply and could do a HEX dump of the Flash and EEPROM memory?
                                            ...
                                            04-12-2025, 10:38 AM
                                          • sam_sam_sam
                                            Desoldering gun station modified to use a 18 volt @ 20 amp switching power supply
                                            by sam_sam_sam
                                            I have wanting to do this project for quite sometime now and I finally found a switching power supply that will work on this desoldering gun station ZD-915 that the original switching power supply took a shit and just was not worth trying to fix it because this switching power is not quite big enough to handle the heater element and the vacuum pump

                                            One note when I tested the switching power supply and the voltage control board I noticed that this desoldering gun heat up much faster than the original switching power supply which I was really surprised by to the point that I might buy...
                                            03-31-2024, 02:12 PM
                                          • kevin_allein
                                            Samsung QE 75 Q 7 FGMTZG Power Supply dead
                                            by kevin_allein
                                            Hi, have this Samsung QE 75 Q 7 FGMTZG TV with no function. First analysis shows the power supply board is dead and fuse blown. Power Supply has the number BN94-11439A. I did short circuit test transistor and diodes and those do not appear to have shorts. I must admit I did not look at every single data sheet.
                                            In the TV was some black dust residue, so probably one of the electrolytic caps blew, but they do not show short either.

                                            Does anyone have schematics for that board ?
                                            Any good tip, what could be the issue ?
                                            02-27-2025, 12:15 PM
                                          • Loading...
                                          • No more items.
                                          Working...