After reading the HardwareSecrets PSU anatomy, it seems like the voltage doubler (where the two primary caps are) is only used when the PSU is set to 120V. If that is the case why have I seen them bloat before on 240V? (e.g. here in my post on ratdude's PSU carnage thread)
Are the primaries used on 240V power lines?
Collapse
X
-
Are the primaries used on 240V power lines?
I love putting bad caps and flat batteries in fire and watching them explode!!
No wonder it doesn't work! You installed the jumper wires backwards
Main PC: Core i7 3770K 3.5GHz, Gigabyte GA-Z77M-D3H-MVP, 8GB Kingston HyperX DDR3 1600, 240GB Intel 335 Series SSD, 750GB WD HDD, Sony Optiarc DVD RW, Palit nVidia GTX660 Ti, CoolerMaster N200 Case, Delta DPS-600MB 600W PSU, Hauppauge TV Tuner, Windows 7 Home Premium
Office PC: HP ProLiant ML150 G3, 2x Xeon E5335 2GHz, 4GB DDR2 RAM, 120GB Intel 530 SSD, 2x 250GB HDD, 2x 450GB 15K SAS HDD in RAID 1, 1x 2TB HDD, nVidia 8400GS, Delta DPS-650BB 650W PSU, Windows 7 ProTags: None -
Re: Are the primaries used on 240V power lines?
The voltage doubler is not used, the caps in it are but the voltage isn't doubled.Originally posted by c_heggeAfter reading the HardwareSecrets PSU anatomy, it seems like the voltage doubler (where the two primary caps are) is only used when the PSU is set to 120V. If that is the case why have I seen them bloat before on 240V? (e.g. here in my post on ratdude's PSU carnage thread)Mann-Made Global Warming.
- We should be more concerned about the Intellectual Climate.
-
Be who you are and say what you feel, because those who mind don't matter and those who matter don't mind.
- Dr Seuss
-
You can teach a man to fish and feed him for life, but if he can't handle sushi you must also teach him to cook.
-
-
Re: Are the primaries used on 240V power lines?
120v AC rectified produces 160v DC.
When the voltage doubler is used 160v is placed across one cap and the voltage doubler makes 160v appear across the other cap. The 320v across the two caps in series is sent to the switchers.
When the voltage doubler is off 320v is placed across both caps providing 160v for each. The voltage across the two caps in series is again 320v.
Ether way both caps see the same voltage when the switch is set properly. When wrong the power supply shuts down constantly or lets out the magic smoke.Comment
-
Re: Are the primaries used on 240V power lines?
.
Here
.
Attached Filesif you find these attachements useful please consider making a small donation to the site
Mann-Made Global Warming.
- We should be more concerned about the Intellectual Climate.
-
Be who you are and say what you feel, because those who mind don't matter and those who matter don't mind.
- Dr Seuss
-
You can teach a man to fish and feed him for life, but if he can't handle sushi you must also teach him to cook.
-
Comment
-
Re: Are the primaries used on 240V power lines?
OK Got it. The way Hardwaresecrets put it made it seem like that part of the PSU was bypassed altogether when set to 240V.Attached Filesif you find these attachements useful please consider making a small donation to the site
I love putting bad caps and flat batteries in fire and watching them explode!!
No wonder it doesn't work! You installed the jumper wires backwards
Main PC: Core i7 3770K 3.5GHz, Gigabyte GA-Z77M-D3H-MVP, 8GB Kingston HyperX DDR3 1600, 240GB Intel 335 Series SSD, 750GB WD HDD, Sony Optiarc DVD RW, Palit nVidia GTX660 Ti, CoolerMaster N200 Case, Delta DPS-600MB 600W PSU, Hauppauge TV Tuner, Windows 7 Home Premium
Office PC: HP ProLiant ML150 G3, 2x Xeon E5335 2GHz, 4GB DDR2 RAM, 120GB Intel 530 SSD, 2x 250GB HDD, 2x 450GB 15K SAS HDD in RAID 1, 1x 2TB HDD, nVidia 8400GS, Delta DPS-650BB 650W PSU, Windows 7 ProComment
-
Re: Are the primaries used on 240V power lines?
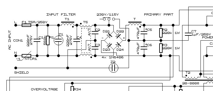
That diagram is incorrect.
110V mode puts both capacitors in doubler mode via pair of extra diodes to get appox 300V. In 240V mode, the doubler circuit is switched out and put across both capacitors and yet get about 300V or so due to rectifier's peaks is higher than average voltage.
Cheers, WizardComment
-
Re: Are the primaries used on 240V power lines?
Then fix it.Originally posted by WizardThat diagram is incorrect.
110V mode puts both capacitors in doubler mode via pair of extra diodes to get appox 300V. In 240V mode, the doubler circuit is switched out and put across both capacitors and yet get about 300V or so due to rectifier's peaks is higher than average voltage.
Cheers, WizardMann-Made Global Warming.
- We should be more concerned about the Intellectual Climate.
-
Be who you are and say what you feel, because those who mind don't matter and those who matter don't mind.
- Dr Seuss
-
You can teach a man to fish and feed him for life, but if he can't handle sushi you must also teach him to cook.
-
Comment
-
Re: Are the primaries used on 240V power lines?
Please tell the author of the article so he can fix it
"The one who says it cannot be done should never interrupt the one who is doing it."Comment
-
Re: Are the primaries used on 240V power lines?
Not going to happen.Originally posted by Per HanssonPlease tell the author of the article so he can fix it
Dunno where it came from.Mann-Made Global Warming.
- We should be more concerned about the Intellectual Climate.
-
Be who you are and say what you feel, because those who mind don't matter and those who matter don't mind.
- Dr Seuss
-
You can teach a man to fish and feed him for life, but if he can't handle sushi you must also teach him to cook.
-
Comment
-
Re: Are the primaries used on 240V power lines?
Probably. I just snagged the first one I saw.
.Mann-Made Global Warming.
- We should be more concerned about the Intellectual Climate.
-
Be who you are and say what you feel, because those who mind don't matter and those who matter don't mind.
- Dr Seuss
-
You can teach a man to fish and feed him for life, but if he can't handle sushi you must also teach him to cook.
-
Comment
Related Topics
Collapse
-
by howardc64All left and right refers to looking from rear of TV (or looking from front with TV upside down)
- TV came with vertical bars and no image. Found faulty TVS on left buffer board. Also replaced T-Con (may have damaged the original while hot air removing components, board has slight warp) and have full image but few horizontal lines on the screen. Some of the lines appears to be 2 pixel tall while others are 1 pixel tall.
- Disconnecting left and right buffer board potentially reveals problems on both sides with different signals (unless this T-Con require jumper like Samsung FB_TRDY1&3) Fault
-
by Stanley1843Hello, I have a screen in where sometimes when I open it pop-up vertical multicolor lines (I would say the most of them are green). If I tun off and turn on the screen the lines dissapear or if I leave open the screen after approximately five minutes the lines gone. I measured the below voltages on the main PCB and on the T-CON board and the voltages are the same when it doesn’t display the vertical lines and when it displays the vertical lines. Also, I cleaned all the connectors very good with IPA. I moved back and forth the connectors and the COF tabs but the vertical lines didn't displayed...
-
Channel: Troubleshooting Computer Displays
-
-
by jeyoung12Hi all
I have lines on the screen...which is an age old problem that can be remedied by watching Youtube videos and getting out the tape.
My issue (after successfully fixing a different sammy tv with a separate tcon board and isolating the side of the panel...):
This tv has an integrated tcon...so it is a bit more confusing when trying to isolate the clocks.
It has a c ribbon and i have taken each end out to see if that will isolate the lines. instead, it makes it much worse ALL over the tv!
So....i don't know what end of the C ribbon to work with... -
by pniHi guys…I need your help. My cousin ask me to fix her tv. The tv when I went to pick up showed 3 horizontal black line. So I know it was a bad panel issue but I could try to fix with the tape method so I said her I could fix easy. When I come back to home, I turned on the tv and now the tv show vertical line colored….and the problem is that I unplug the ldvs cable, first the right side then the left side I still have the lines. The lines never disappear. When the right side is plug in I don’t have nothing on the screen only this vertical lines, when the right side is unplugged I have picture...Today, 03:15 AM
-
by RubenlilyHello,
First of all I'm new here. While looking I found this amazing forum and I'm very happy I did. Now for my problem:
I picked up a Samsung UHD QLED QE50Q67TAU from 2021 for $50 knowing it was defective. The seller said it had black lines and that it could get stuck in boot randomly.
I've tried a new power cable, hard reset, opening up and jiggling all cables, pressing everywhere to see if I get a reaction but I've gotten nothing. I've tried the tape method but I've only managed to get the lines worse.
I'm no expert but I've done the tape... - Loading...
- No more items.
Comment