iMac 24 PSU LITEON PA-3241-02A1 250W

Collapse
X
 
  • Time
  • Show
Clear All
new posts
  • Agent24
    I see dead caps
    • Oct 2007
    • 5037
    • New Zealand

    #21
    Re: iMac 24 PSU LITEON PA-3241-02A1 250W

    The "startup capacitors" ("startup and run" is maybe a better term) are just power supply filtering capacitors for the power supply of the PWM controller circuit (usually an IC)

    Before the PSU starts running, these capacitor(s) are (usually) charged though high-value resistors that feed from the primary filter capacitors (the 200v or 400v one(s)) The capacitor has enough energy stored to power the PWM controller as it begins to start oscillating and switching the current through the primary winding of the transformer.

    Once the controller is running, the PWM controller gets most of its power now from a secondary winding on the transformer which is rectified by a diode and filtered with the capacitor(s) in question.

    If the capacitor is failing, it can't hold enough power to keep the PWM controller running and the PSU shuts down or ends up in a power cycling condition.


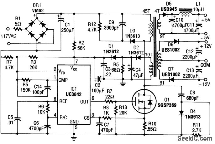
    See the example in the schematic attached. Pin 7 is the supply pin of the PWM IC and R2 supplies the initial power. Once the supply is running, the power comes through D1 and D2.
    Attached Files
    Last edited by Agent24; 08-06-2014, 03:44 PM.
    "Tantalum for the brave, Solid Aluminium for the wise, Wet Electrolytic for the adventurous"
    -David VanHorn

    Comment

    • Toasty
      Badcaps Legend
      • Jul 2007
      • 4171

      #22
      Re: iMac 24 PSU LITEON PA-3241-02A1 250W

      Originally posted by bosscharles
      ...The 50v I managed to remove intact. Checked it with my capacitor tester and it read 49uf so looks like that one is fine...
      Since you can not tell us the ESR of the 50v one, then it should be replaced. Most bad caps read fine on value alone.

      T
      veritas odium parit

      Comment

      • bosscharles
        Senior Member
        • Mar 2013
        • 83
        • UK

        #23
        Re: iMac 24 PSU LITEON PA-3241-02A1 250W

        Hi guys, well I've replaced the startup capacitors with new ones and I'm still getting the same result. I replaced both mosfets on the back of the unit as well, same behaviour unfortunately...... Any ideas?

        I'm wondering if I didn't burn out the mosfets while soldering on... or If the traces are screwed somehow, they don't look like they are.... anyways, any pointers where to go from now?

        Comment

        • Toasty
          Badcaps Legend
          • Jul 2007
          • 4171

          #24
          Re: iMac 24 PSU LITEON PA-3241-02A1 250W

          Where did you get the caps and what are the brand & series you used?

          What led you to believe the MOSFETs were bad and in need of replacement?

          At this point, I'd look on ebay for a replacement. Go with the AcBel units 614-0361 or 614-0378.

          T
          veritas odium parit

          Comment

          • bosscharles
            Senior Member
            • Mar 2013
            • 83
            • UK

            #25
            Re: iMac 24 PSU LITEON PA-3241-02A1 250W

            Rubycon and nichicon caps, matching voltage and uf values 105 C. I had a psu with the exact same behaviour and changing one of the mosfets fixed the problem. Hence why I tried the same on this one..... but no dice

            Comment

            • Jamieson
              New Member
              • Jan 2015
              • 7
              • USA

              #26
              Re: iMac 24 PSU LITEON PA-3241-02A1 250W

              I've got a similar PSU removed from an early 2009 iMac. Liteon PA-3241-02A2. Blown input fuse. No visible damage to any caps, FETs, or diodes. The diodes and bridge rect. seem to test out OK. None of the FETs (or transistors) appear shorted.

              Since I don't see any obvious "smoking gun" bad components on this PSU I'm considering installing a new fuse and powering up separately on my bench with 120VAC and checking output voltages.

              I'm assuming that if things are working right I should get some 12V standby power initially. But then I'll need to drive/short/pullup/pulldown a control signal on this 12 pin connector to turn the main outputs on...?

              Anyone have a link to the schematic for this PSU? Or a pinout of the 12 pin output connector?

              Comment

              • Agent24
                I see dead caps
                • Oct 2007
                • 5037
                • New Zealand

                #27
                Re: iMac 24 PSU LITEON PA-3241-02A1 250W

                Something is probably shorted or bad, fuses don't usually blow by themselves (although, it can happen!)

                Without anything obviously blown, I would try a new fuse and then test the PSU with a 'dim bulb tester' to start with.
                "Tantalum for the brave, Solid Aluminium for the wise, Wet Electrolytic for the adventurous"
                -David VanHorn

                Comment

                • Jamieson
                  New Member
                  • Jan 2015
                  • 7
                  • USA

                  #28
                  Re: iMac 24 PSU LITEON PA-3241-02A1 250W

                  I soldered in a new 5A slow blow fuse and powered it up on the bench (no load). Fuse held; no magic smoke and the standby 12V pin reads 12.2VDC. OK so far.

                  Reinstalled the PSU in the iMac. It powers up, I get the Mac "chime" sound indicating it has made it past the POST check. There is no HDD installed so I can't yet test the complete boot process.

                  The PSU is making a faint buzzing sound which lasts about 500ms and repeats every 2 seconds or so.

                  The main 12V output reads 12.0V on the DMM, but on my oscilloscope I see transients of about 1Vpp on the 12V rail. Not so good. Not sure if that transient burst is synchronized with the buzzing I'm hearing.

                  I have not tried connecting the LCD panel yet.

                  This iMac has four diagnostic LEDs on the logic board:
                  LED 1 = standby power OK = ON
                  LED 2 = main power OK = ON (after powerup)
                  LED 3 = CPU-video card comm OK = OFF
                  LED 4 = LCD panel comm OK = OFF

                  Another thing...

                  This PSU has two MOSFETs which are used to control the main 12V output (to the main board) and the 24V output (to the LCD panel backlight). Probing around this part of the board I see about 36V on the "high side" of the LCD panel MOSFET but about 25V on the "output" side. If the MOSFET is being properly driven, and there is no significant load, then I would not expect any voltage drop across the Drain-Source.

                  Still investigating... will post updates...

                  Comment

                  • Jamieson
                    New Member
                    • Jan 2015
                    • 7
                    • USA

                    #29
                    Re: iMac 24 PSU LITEON PA-3241-02A1 250W

                    I installed a SATA HDD in the iMac and the PSU is struggling to spin it up. The clicking/buzzing sound has increased to about 3Hz. I'm thinking that this PSU is pretty much toast at this point.

                    Apparently Apple changed the 661-4995 PSU design sometime in 2009. I have the older unit, like Bosscharles at the beginning of the post. This one is made by Liteon. The replacement PSU, also referenced as part 661-4995 is manufactured by Delta. Looks like a better designed unit. These are still showing up new for about $140.
                    Attached Files

                    Comment

                    • Agent24
                      I see dead caps
                      • Oct 2007
                      • 5037
                      • New Zealand

                      #30
                      Re: iMac 24 PSU LITEON PA-3241-02A1 250W

                      I'd say the problem could be a fault in the feedback loop itself, bad filtering capacitors, or maybe a bad controller.

                      Since the fuse already blew once, perhaps the controller even stopped switching, turned the primary switching transistors on hard - but the fuse went before they did.

                      Check all the output capacitors first and see if they're bad, and the supply decoupling capacitor(s) for the PWM controller
                      "Tantalum for the brave, Solid Aluminium for the wise, Wet Electrolytic for the adventurous"
                      -David VanHorn

                      Comment

                      • stj
                        Great Sage 齊天大聖
                        • Dec 2009
                        • 31209
                        • Albion

                        #31
                        Re: iMac 24 PSU LITEON PA-3241-02A1 250W

                        i would just do a full re-cap, knowing apple it probably had poor ventilation.

                        Comment

                        • Jamieson
                          New Member
                          • Jan 2015
                          • 7
                          • USA

                          #32
                          Re: iMac 24 PSU LITEON PA-3241-02A1 250W

                          The switching transistors are likely working OK -- I am getting the correct voltage at the output. And the new fuse has not blown.

                          I'd also bet that it's bad caps, even though they all look OK. The audible noise and transient bursts on the output suggest that not enough filtering is going on here.

                          I'm curious if I can locate which component(s) are making the regular ticking/buzzing sound. I can take the metal end of a stethoscope off and probe around with the end of the rubber tube -- listening for the source of the noise. It's probably a $#%! cap...

                          Comment

                          • Jamieson
                            New Member
                            • Jan 2015
                            • 7
                            • USA

                            #33
                            Re: iMac 24 PSU LITEON PA-3241-02A1 250W

                            Originally posted by stj
                            i would just do a full re-cap, knowing apple it probably had poor ventilation.
                            In this iMac a fan blows air across the CPU heatsink, then the GPU heatsink, *then* this PSU. So, uh, yeah, not the best for cooling...

                            Comment

                            • stj
                              Great Sage 齊天大聖
                              • Dec 2009
                              • 31209
                              • Albion

                              #34
                              Re: iMac 24 PSU LITEON PA-3241-02A1 250W

                              lol - that almost sounds like "class action" material!

                              Comment

                              • rosmoke
                                New Member
                                • Mar 2015
                                • 1
                                • Ireland

                                #35
                                Re: iMac 24 PSU LITEON PA-3241-02A1 250W

                                Hi, I don't have any lights turning on, I tried to check if I get 12v and I wasn't getting 12v, at some point I got a bit over 3v.
                                After visual inspection I didn't see any blown capacitors, what else would you recommend checking. Thanks !

                                Comment

                                • Agent24
                                  I see dead caps
                                  • Oct 2007
                                  • 5037
                                  • New Zealand

                                  #36
                                  Re: iMac 24 PSU LITEON PA-3241-02A1 250W

                                  What voltage do you get on the main filter capacitor? (be careful! and use clip\hook leads if possible)

                                  Have you checked the MOSFETs already mentioned by others for being shorted?
                                  "Tantalum for the brave, Solid Aluminium for the wise, Wet Electrolytic for the adventurous"
                                  -David VanHorn

                                  Comment

                                  • CapLeaker
                                    Leaking Member
                                    • Dec 2014
                                    • 8328
                                    • Canada

                                    #37
                                    Re: iMac 24 PSU LITEON PA-3241-02A1 250W

                                    Sounds like it needs a full recap to me.

                                    Comment

                                    • AntonucciMark
                                      New Member
                                      • Apr 2012
                                      • 1
                                      • USA

                                      #38
                                      Re: iMac 24 PSU LITEON PA-3241-02A1 250W

                                      Hello.
                                      This is my first posting!
                                      I was fixing an Apple iMac 24” ~2008, Model A1225 with a Liteon power supply PA-3241-02A1
                                      Symptom:
                                      iMac will shut down when turned on.
                                      When the power button is pressed, the fans begin to spin. When the inverter board attempts to turn on, the entire power supply shuts down. Unplug the inverter board power connector and the iMac will start to boot normally (without a display of course). The 24V power supply is at 24V BUT if loaded with the slightest load (10K Ohms), the power supply shuts down.
                                      I suspected the two caps under the heatsink for the dual diode device probably went bad.
                                      Caps Replaced:
                                      C406 22uF 50V (Blue caps) Digikey P15374CT-ND
                                      C407 10uF 100V (Green Cap) Digikey 1189-1513-1-ND
                                      Removal of the caps was a bit tricky without removing the heat sink but not impossible!
                                      The iMac now powers up properly.
                                      One side effect that I can't solve and it might be a SW problem, the screen comes up washed out! Many people have this issue. Simply put the iMac to sleep for a minute and then wake it up. The colors will return to normal. I even pulled the SATA cable to the HD and it still powered up washed out. I suspect a HW problem but I'm not sure. My friend is still happy with the repair job.
                                      Thanks,
                                      Mark
                                      Attached Files

                                      Comment

                                      • flusher
                                        Senior Member
                                        • Oct 2015
                                        • 56
                                        • United Kingdom

                                        #39
                                        Re: iMac 24 PSU LITEON PA-3241-02A1 250W

                                        just reset PRAM and your screen will be fine again!

                                        Comment

                                        • rwing
                                          Member
                                          • Jul 2016
                                          • 19
                                          • USA

                                          #40
                                          Re: iMac 24 PSU LITEON PA-3241-02A1 250W

                                          Hello All,

                                          My name is Richard and I am new to this forum, I have been pulling my hair out looking for a Pin out of the 6 pin PSU to Logic board. I have managed to find grounds and that is about it. I truly believe my PSU to be toast but I have no means to prove this per I cannot get the Logic board to display any forms of life. without a means to power the system. I would hate to replace the Logic board since I have 2109480129.2 (Exaggeration) ATX power supply's laying around that function. Before I dive into the schematic and lots of lost hours has any one by chance already completed this Feat.

                                          Fyi the PSU is manufactured by Delta and the PN is 614-0432 and also came out of a iMac 24 it is also a 240w and its identical to the photos provided seen in this threat. Thank you in advance, cool:


                                          Sincerely,

                                          The Wing

                                          Comment

                                          Related Topics

                                          Collapse

                                          • mat2k
                                            iMac 2017 PSU - shorted PFC mosfet
                                            by mat2k
                                            I am trying to fix an iMac 2017 PSU, initially came with a blown fuse and shorted PFC MOSFET (6R199P). After visual inspection and some measurements I replaced the FET with a P20NM60 and tested with 100w series lamp, and it lasted 1 second before going into dead short. The PFC controller chip (NCP1605BG) and its passives appear fine (passives measure OK), but I do not know if there is a simple way of testing the NCP1605 as I wouldn't like to blind-replace it.
                                            There was some slight blackening of the solder on the PFC controller passives so I reflowed them all with some flux. I am waiting...
                                            03-13-2025, 11:31 AM
                                          • Jane
                                            How do you test MOSFET in laptops ?
                                            by Jane
                                            I tried to use this method:

                                            Testing an N-channel MOSFET:

                                            Step 1: Discharge the Gate (turn off the MOSFET)
                                            Place the black probe (COM) on the Source (S) and the red probe on the Drain (D). The multimeter should show no continuity (high resistance or "OL" – open line).
                                            Then, touch the black probe to the Source (S) and the red probe to the Gate (G). This discharges any stored charge in the Gate, turning the MOSFET off.

                                            Step 2: Charge the Gate (turn on the MOSFET)
                                            Now, place the red probe on the Gate (G) and the black probe on the
                                            ...
                                            09-27-2024, 03:31 AM
                                          • MikeCebula
                                            Apple 24" iMac A1225 Liteon PA-3241-02A1 schematic and boardview
                                            by MikeCebula
                                            Request schematic and possibly boardview for Apple 24" iMac A1225 Liteon PA-3241-02A1

                                            Thank you,
                                            Mike
                                            11-04-2023, 10:18 PM
                                          • Nooy
                                            VGA MOSfet permanently shorted and loss of MOSfet pad
                                            by Nooy
                                            Hello everyone, I recently found this badcaps site and super Learn Electronics Repair youtube channel. And I wanted to learn how to troubleshoot power supplies and VGA cards and how to practice soldering, since I already have a properly defective piece of them. I am currently trying to solve two problems:

                                            I have a Gigabyte GV-RX460WF2OC-4GD type card. I managed to find the faulty MOSfet (AON6414A) on it, which I replaced. The card starts up, but after about half a minute, the MOSfet in the same position will be shorted again. Is it possible that the PWM controller driving the MOSfet...
                                            02-14-2024, 02:26 AM
                                          • redbaron1007
                                            Help identifying mosfet on Razer Blade RZ09 (CH570_MB_NT)
                                            by redbaron1007
                                            I have a Razer laptop (RZ09 MB# CH570_MB_NT) that has a shorted mosfet marked BND M03 E067 that I'm unable to find anywhere online. Does anyone either know what the part number is for this mosfet or have a schematic I can find it in?

                                            Backstory on the whole thing the laptop was plugged into a lamp at a hotel. The lamp got unplugged while it was charging and now the system won't power on anymore. I found the caps around this mosfet shorted and when I injected voltage into the caps the mosfet got hot and my bench psu was pulling 5A. Pretty sure this is all that's wrong with the laptop...
                                            09-09-2025, 11:10 AM
                                          • Loading...
                                          • No more items.
                                          Working...