I have a Enermax EG465AX-VE(G) // FMA -II Series Power Supply
The Primary MOSFET dies and also destroys the Thermistor.
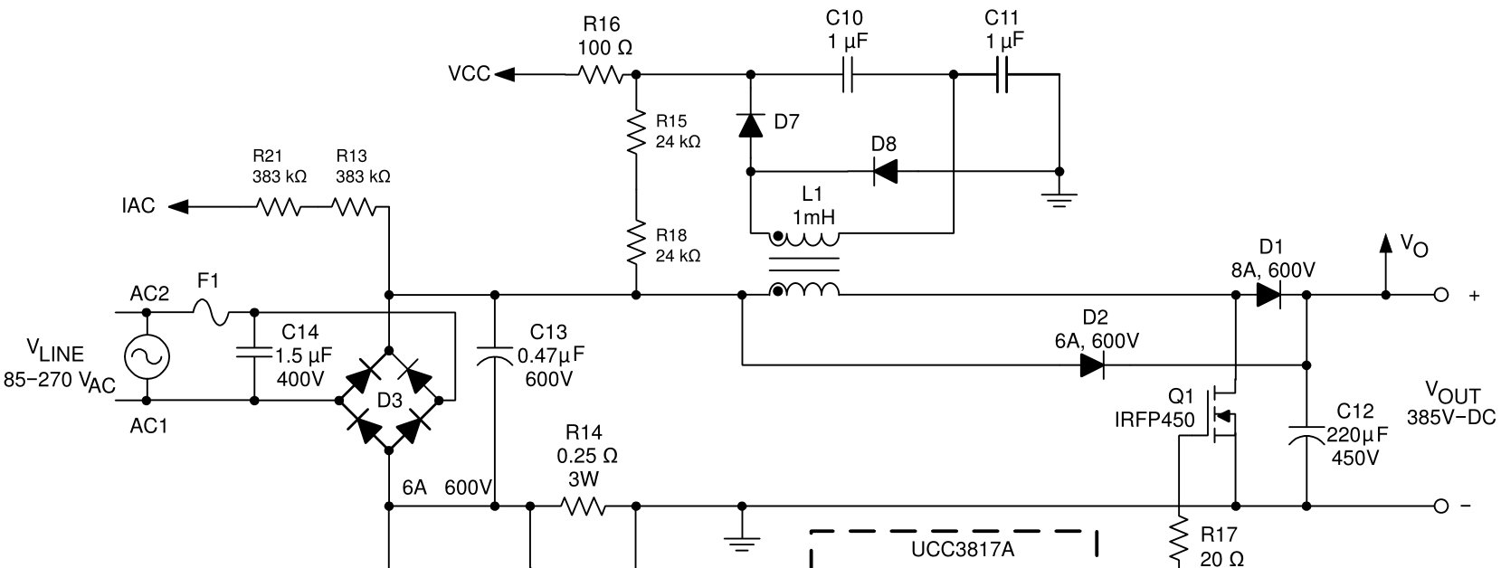
I am searching for circuit Diagramm ,
or Value of the Primary Thermistor (Postition Number:THR1) / Type: SCK...
The Missing Numbers on the Thermistor are burned Unreadable
Thanks.
The Primary MOSFET dies and also destroys the Thermistor.
I am searching for circuit Diagramm ,
or Value of the Primary Thermistor (Postition Number:THR1) / Type: SCK...
The Missing Numbers on the Thermistor are burned Unreadable
Thanks.


Half of the computer problems is caused by bad contacts 
According to the schematic it is in parallel though (well, in front of the diode which blocks the current from flowing back when the cap is charged higher).
Comment