We all know that the best way to start learning electronics is to whip out the soldering iron and build something, so that's exactly what i'll be doing right now, and everyone is invited to do the same.
My little class D amplifier i built a while back has gotten a bit more serious, and i have decided to build a stereo version capable of 350 watts per channel at 4 ohms. One channel is for my subwoofer (my sub is 8 ohms tho so i'm looking at 200-some watts), the other channel... well, you never know when those extra watts will come in handy.
Only problem is, i don't have anything to feed it! So i have to build a power supply to suit. The amp will need about +/-70v to achieve its goal, but i have decided to make the voltage rails +/-88v at idle. First, self-oscillating class D needs quite a bit more voltage headroom than other types of amps. Second, the power devices are 200v so why not get the most out of them. Third, higher voltage rails give more power at high impedance loads. Since my subwoofer is 8 ohm 250W, higher voltage rails are a good idea. Taking into account 87% efficiency of the amplifier, the power supply will need about 800W to feed two 350W modules at full output.
If you have downloaded the latest version of my SMPS helper spreadsheet here, you would have noticed that i changed a few things.
I set the input voltage to 310 volts ie what it should be at nominal line voltage. The reason for this is that for simplicity's sake i will be building an unregulated SMPS (hence the high voltage headroom), and the transformer must be able to handle the maximum duty cycle at nominal line voltage without saturating. Sure, that means no protection is given against line transients, but throw a PFC stage before it and hey presto! But more on that later.
An unregulated SMPS greatly simplifies the design task, and is a good first venture in this area of electronics. So let's start with one of the most important components:
The transformer. For this power level, i will be using two transformers made on the very common EI-33 core. Reason being i have lots of them.
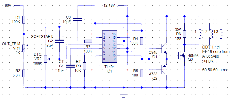
The primaries are going to be in parallel, and each transformer is going to have one 88v rail tapped at 18v. The 18v rails are for feeding some 12v linear regulators for the driver supply - again, this is an unregulated supply so some headroom is advisable.
My spreadsheet worked out that i will need 62 turns on the primary and 37 turns on the secondary, with a tap at the 29th turn for the 18v output. I chose to use 8x 0.2mm (32AWG) twisted together wire for the primary. Homemade litz wire.
The reason for using multiple strands of thin wire instead of a single thick one is that the skin effect comes into play at high frequencies, read more here. My supply will be working at 100kHz so i could get away with wire as thick as 0.4mm (26AWG), in fact, this is exactly why i will be using 4x 0.35mm wire for the secondary. 0.2mm wire tends to get real messy real quick, and it doesn't help when you're trying to twist together a few meters of it.
For good coupling between primary and secondary i will wind half the primary, wind the secondary, then wind the other half primary on top. If you ever took apart an ATX PSU transformer you have surely noticed the same method. The best coupling is achieved by bifilar winding (twisting primary and secondary together and winding as one), but this is a big no-no when mains voltage is involved. I will be using one layer of tape between each layer of windings, and three layers between the primary and secondary. Here's how the transformer looks after winding the first half primary. More progress, tomorrow.
My little class D amplifier i built a while back has gotten a bit more serious, and i have decided to build a stereo version capable of 350 watts per channel at 4 ohms. One channel is for my subwoofer (my sub is 8 ohms tho so i'm looking at 200-some watts), the other channel... well, you never know when those extra watts will come in handy.

Only problem is, i don't have anything to feed it! So i have to build a power supply to suit. The amp will need about +/-70v to achieve its goal, but i have decided to make the voltage rails +/-88v at idle. First, self-oscillating class D needs quite a bit more voltage headroom than other types of amps. Second, the power devices are 200v so why not get the most out of them. Third, higher voltage rails give more power at high impedance loads. Since my subwoofer is 8 ohm 250W, higher voltage rails are a good idea. Taking into account 87% efficiency of the amplifier, the power supply will need about 800W to feed two 350W modules at full output.
If you have downloaded the latest version of my SMPS helper spreadsheet here, you would have noticed that i changed a few things.
I set the input voltage to 310 volts ie what it should be at nominal line voltage. The reason for this is that for simplicity's sake i will be building an unregulated SMPS (hence the high voltage headroom), and the transformer must be able to handle the maximum duty cycle at nominal line voltage without saturating. Sure, that means no protection is given against line transients, but throw a PFC stage before it and hey presto! But more on that later.
An unregulated SMPS greatly simplifies the design task, and is a good first venture in this area of electronics. So let's start with one of the most important components:
The transformer. For this power level, i will be using two transformers made on the very common EI-33 core. Reason being i have lots of them.
My spreadsheet worked out that i will need 62 turns on the primary and 37 turns on the secondary, with a tap at the 29th turn for the 18v output. I chose to use 8x 0.2mm (32AWG) twisted together wire for the primary. Homemade litz wire.
For good coupling between primary and secondary i will wind half the primary, wind the secondary, then wind the other half primary on top. If you ever took apart an ATX PSU transformer you have surely noticed the same method. The best coupling is achieved by bifilar winding (twisting primary and secondary together and winding as one), but this is a big no-no when mains voltage is involved. I will be using one layer of tape between each layer of windings, and three layers between the primary and secondary. Here's how the transformer looks after winding the first half primary. More progress, tomorrow.
Double checked and there are no errors in the math nor the build. The voltage drops under load but it's still over 100 at 50 watts.
It works great.
Comment