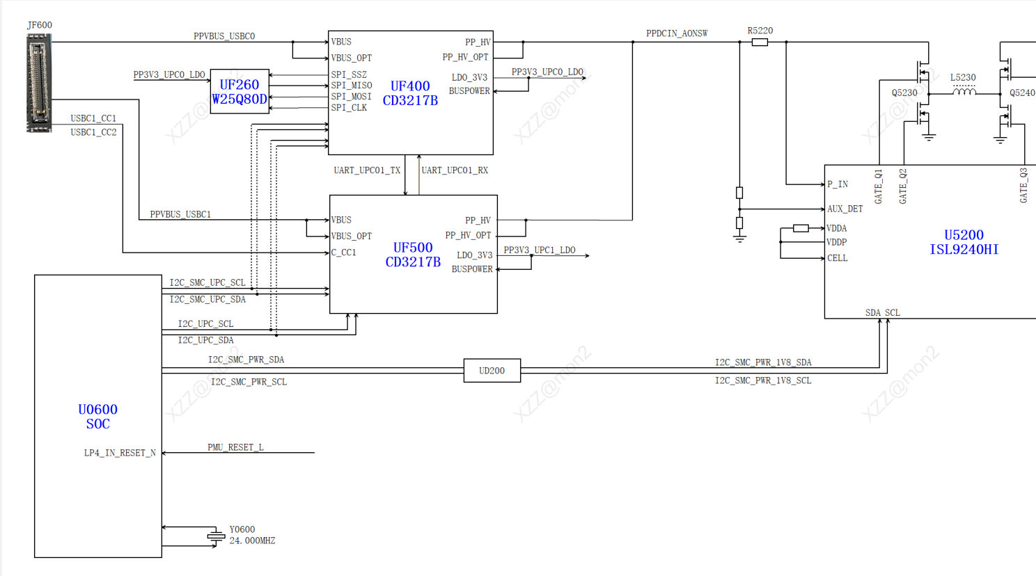
2 x MacBook Air A2337 820-02016 both working but no usb, no charging, shorts CD3217. 5.10v 0.2A draw.
Collapse
X
-
2 x MacBook Air A2337 820-02016 both working but no usb, no charging, shorts CD3217. 5.10v 0.2A draw.
Tags: None -
Comment
-
On your Unit A - remove all power; measure the resistance to ground of PPBUS_AONSW_IPD. This is the power rail (after the load switch / e-Fuse @ UC850) that powers the trackpad. If this resistance is low, then disconnect the trackpad and test the resistance again. It is possible that UC850 is defective from some transient linked to the trackpad and this is forcing the upstream power rail PPBUS_AON to sink.
Comment
-
PPBUS_AONSW_IPD = 4.62Ω at LT400 (1). Could not find spot on DC850 to put pin.
All 3 logic-boards are out out of the case, only USB ports connected.Comment
Related Topics
Collapse
-
Hey! As the title says. i don't know if this is the right place to ask but i need to get trusted USB C Controllers (CD3217-CD3215) For macs and dont know where to get them. i dont know if you guys know where is a good place to get it.
The thing is that i have a Macbook air A2337 M1 and i dont have a donnor board to get the CD3217. So i try the CD3217 from a A2141 Board and at first, whitout his eprom it does not convert 5v to 20v. then i put the original CD3217 eprom from the A2141 and then the macbook A2337 conver the 5v to 20v but still not turning on. i guess that the CD3217 is...09-06-2024, 12:06 PM -
by TechSplendidHi All,
I'm working on a MacBook Pro A2442 (14", 2021) that's not powering on. On two out of three USB-C ports, I get 5V and the current briefly ramps up to around 0.210A before dropping to 0.036A. On the third port (JF600), I only get 0.0045A and it stays there.
Initially, I suspected a faulty CD3217 on that port, especially since I noticed signs of previous liquid damage near the JF600 USB connector. I replaced the CD3217 with an UF400 (from an A2442 donor board from the same location). According to the supplier, this should be a compatible version, but the behavior... -
by duwaneHi All.
I have an 820-02016 board (A2337 M1) that has come in for data recovery. Reported as liquid damage, but no visible evidence of any liquid damage.
Board was initially stuck at 5v, and current only spiking occasionally to around 400mA and cycling.
After initial troubleshooting, found that C7800 (which feeds the power rail PP5V_BSTLQ_VOUT_SPMU) was dead short to ground.
Replaced C7800 and short gone. Board still stuck at 5v. Current draw behaviour changed. It now spikes up for a second to around 100mA to 130mA, then drops down to... -
by rouninHi everyone,
I'm working on a MacBook Air 2020 (A2337, board 820-02016) and running into a strange USB-C issue. I've gone through quite a bit of testing and part replacement, but I'm stuck — hoping someone here can shed some light.
🛠 Original Issue
The machine initially wouldn't negotiate 20V over USB-C — stuck at 5V.
Diagnosis showed PP1V5_UPC0_LDO_CORE shorted to ground.
I replaced U3100 (UF400) using a donor board (A2179), and the machine powers on fine now.
⚠️ New Problem: One USB-C Port Only Works in One Orientation... -
by obelix24I'm working on Macbook air a2337
It's stuck on 5V.
I've replaced both CD3217B12 IC's and U8100
When i connect USB-C ampmeter i'm getting 5V 0.01 - 0.4a and restart ampmeter and again ....
I tried to connect to another mac and i'm not able to get it to DFU.
history is that this macbook just died randomly and owner was not able to start it again.
PPBUS_AON is 12.3V
i'm missing PP5V_S2 - 0V
According to repair wiki i've checked https://repair.wiki/w/MacBook_Air_A2...current_draw_c... - Loading...
- No more items.
Comment