Lenovo G510 Slow Charging Problem

Collapse
X
 
  • Time
  • Show
Clear All
new posts
  • ay_erdi
    Senior Member
    • Feb 2013
    • 74
    • turkey

    #1

    Lenovo G510 Slow Charging Problem

    Hi everybody,

    I have a lenovo g510 laptop.this laptop has a slow charging problem.I check for motherboard disassembly.I checked visual inspection and I did not meet negative components.

    At this time turn on only battery mode.Does not lit charging led and wont charging battery when attached adapter.

    How can I do ,I need your helps.
  • mon2
    Badcaps Legend
    • Dec 2019
    • 14837
    • Canada

    #2
    Re: Lenovo G510 Slow Charging Problem

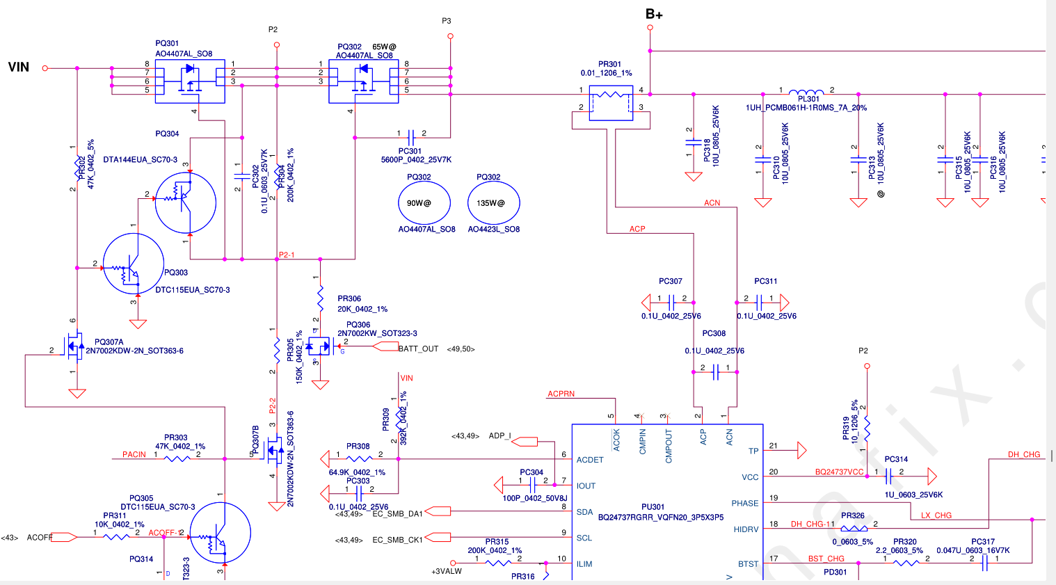
    Hi. Board # = LA-9641 ?

    See attached.

    Charger IC is PU301.

    Connected the power adapter. Meter in DC volts mode (30V or higher is ok).

    Measure the voltage to ground of ACDET pin # 6.

    Post the measurement.
    Attached Files

    if you find these attachements useful please consider making a small donation to the site

    Comment

    • ay_erdi
      Senior Member
      • Feb 2013
      • 74
      • turkey

      #3
      Re: Lenovo G510 Slow Charging Problem

      I'm so sorry forgotten write motherboard model.mobo model yes LA-9641P REV 1.0.

      Plugged only adapter,on PU301 Acdet6 2.906 DC V
      Last edited by ay_erdi; 04-07-2023, 05:32 PM. Reason: writing error

      Comment

      • mon2
        Badcaps Legend
        • Dec 2019
        • 14837
        • Canada

        #4
        Re: Lenovo G510 Slow Charging Problem

        This is a good voltage. Carefully measure the voltage to ground of each pin on the charger IC.

        Post the measurements and the pin numbers.

        Slow charging may be if the power adapter is not of the proper rating. Is the power adapter the original and the correct one for this laptop?

        Comment

        • ay_erdi
          Senior Member
          • Feb 2013
          • 74
          • turkey

          #5
          Re: Lenovo G510 Slow Charging Problem

          Power adapter 20V 3.25A,battery original lenovo equipment and correct for this laptop.

          PU301 pin voltage,

          1-0.009 V
          2-0,011 V
          3-0,206 V
          4-0.206 V
          5-0,014 V
          6-0 V
          7-0 V
          8-0 V
          9-0 V
          10-0 V
          11-1,5 V
          12-0,076 V
          13-0,076 V
          14-0 V
          15-0,014 V
          16-0,014 V
          17-0,014 V
          18-0,069 V
          19-0,070 V
          20-19,77 V

          Comment

          • mon2
            Badcaps Legend
            • Dec 2019
            • 14837
            • Canada

            #6
            Re: Lenovo G510 Slow Charging Problem

            Double check your list. ACDET (pin 6) is now 0 volts? Then the power adapter is not connected.

            Also check REGN after ACDET pin is ok.
            Attached Files

            if you find these attachements useful please consider making a small donation to the site

            Comment

            • ay_erdi
              Senior Member
              • Feb 2013
              • 74
              • turkey

              #7
              Re: Lenovo G510 Slow Charging Problem

              Checked ACdet pin 2.906V ok but regn pin 0.014V

              Comment

              • mon2
                Badcaps Legend
                • Dec 2019
                • 14837
                • Canada

                #8
                Re: Lenovo G510 Slow Charging Problem

                Remove all power. Measure the resistance to ground of the REGN pin.

                Comment

                • ay_erdi
                  Senior Member
                  • Feb 2013
                  • 74
                  • turkey

                  #9
                  Re: Lenovo G510 Slow Charging Problem

                  1.152 kOhm

                  Comment

                  • mon2
                    Badcaps Legend
                    • Dec 2019
                    • 14837
                    • Canada

                    #10
                    Re: Lenovo G510 Slow Charging Problem

                    There should be a cap on this REGN pin nearby.

                    Flux and carefully remove it. Then check the resistance again on this pin. Low air pressure so parts do not fly off the pcb.

                    Comment

                    • ay_erdi
                      Senior Member
                      • Feb 2013
                      • 74
                      • turkey

                      #11
                      Re: Lenovo G510 Slow Charging Problem

                      Which one? I could not find
                      Attached Files

                      if you find these attachements useful please consider making a small donation to the site

                      Comment

                      • mon2
                        Badcaps Legend
                        • Dec 2019
                        • 14837
                        • Canada

                        #12
                        Re: Lenovo G510 Slow Charging Problem

                        It is PC312 - see attached.

                        Let me find it on the boardview file.

                        Attached is the BV file for the LA-9641P.
                        https://www.badcaps.net/forum/showthread.php?t=117884
                        Attached Files

                        if you find these attachements useful please consider making a small donation to the site

                        Last edited by piernov; 04-10-2023, 06:49 AM.

                        Comment

                        • ay_erdi
                          Senior Member
                          • Feb 2013
                          • 74
                          • turkey

                          #13
                          Re: Lenovo G510 Slow Charging Problem

                          Remove pc312 after measurement, 1,282 kohm

                          Comment

                          • mon2
                            Badcaps Legend
                            • Dec 2019
                            • 14837
                            • Canada

                            #14
                            Re: Lenovo G510 Slow Charging Problem

                            This capacitor does not seem to be at fault. For now, keep the cap off the board.

                            With no power to the logic board, use the meter in DIODE mode.

                            One meter probe on the REGN pin, other meter probe on the other side and of the black part which is the diode.

                            What is the measurement?

                            Then reverse the meyer leads.

                            What is the measurement?

                            Checking to see if the diode is defective and may be leaking. If the diode is ok, it appears to me that this charger IC may be defective. The LDO that is internal should output 6 volts unless there is an excessive load on the REGN pin.

                            Comment

                            • ay_erdi
                              Senior Member
                              • Feb 2013
                              • 74
                              • turkey

                              #15
                              Re: Lenovo G510 Slow Charging Problem

                              Regn with diode black side at measurement,

                              Multimeter short circuit bipp sounds come.multimeter probs change to regn and diode black side same situation.

                              Comment

                              • mon2
                                Badcaps Legend
                                • Dec 2019
                                • 14837
                                • Canada

                                #16
                                Re: Lenovo G510 Slow Charging Problem

                                The meter is tone beeping in both direction checking? This is not normal for diode mode checks. It should tone beep in one direction only and block in the other.

                                Carefully flux and lift one leg of the diode to remove the diode out of the circuit.

                                Then repeat the same tests as above in diode mode.

                                Do you still hear the tone beep in both directions of the probes?

                                Comment

                                • ay_erdi
                                  Senior Member
                                  • Feb 2013
                                  • 74
                                  • turkey

                                  #17
                                  Re: Lenovo G510 Slow Charging Problem

                                  Yes meter tone is beeping in both direction. I tested alone pd301 diode .the meter is showing only one direction 0.290 V,changes the prob direction no showing value and does not beep.

                                  Should I take it out again the pd301 diode on motherboard and test?

                                  Comment

                                  • mon2
                                    Badcaps Legend
                                    • Dec 2019
                                    • 14837
                                    • Canada

                                    #18
                                    Re: Lenovo G510 Slow Charging Problem

                                    Diode is ok. Leave the one leg of the diode lifted up.

                                    Use the diode mode test again but place the probes on the diode pads. The actual diode will still be lifted up.

                                    Test the diode pads in both directions with the meter.

                                    What are the measurements?

                                    Comment

                                    • ay_erdi
                                      Senior Member
                                      • Feb 2013
                                      • 74
                                      • turkey

                                      #19
                                      Re: Lenovo G510 Slow Charging Problem

                                      Removed completely pd301 diode on board.
                                      Test diode anot(picture big ball) pads multimeter tone is beeping both directions.
                                      Attached Files

                                      if you find these attachements useful please consider making a small donation to the site

                                      Comment

                                      • mon2
                                        Badcaps Legend
                                        • Dec 2019
                                        • 14837
                                        • Canada

                                        #20
                                        Re: Lenovo G510 Slow Charging Problem

                                        With the diode removed or disconnected, no power to the logic board, what is the resistance to ground of the REGN pin?

                                        Has this board been worked on before your review?

                                        Comment

                                        Related Topics

                                        Collapse

                                        • coasterghost
                                          Lenovo T14 Gen 2 Type 20XK Model 20XK0069US Odd Charging Issues
                                          by coasterghost
                                          For Badcaps Readers, Please note that I am hopefully going to present this same message to Lenovo to see if they have any insight to the matter as well and figured to share the entirety here for clarification. The System is out of warranty as it is but does have the option to have it extended.

                                          Model Information: T14 Gen 2 (Type 20XK, 20XL) Laptop (ThinkPad) - Type 20XK - Model 20XK0069US
                                          Board: T14 Gen 2 (Type 20XK, 20XL) - Type 20XK.

                                          System Hardware:
                                          Processor: AMD Ryzen 7 PRO 5850U
                                          Memory: 1x 16GB DDR4 3200 (Soldered on Board); 1x Crucial 32GB DDR4...
                                          09-08-2025, 10:46 PM
                                        • roman728
                                          Lenovo E15 / NM-C421 Charging Problem
                                          by roman728
                                          Hello guys,

                                          I have a problem with charging circuit in this laptop. Unit came with no power at all (USB-C meter was cycling turning off and on). I discovered that when I unplug battery laptop works on charger only. So after few measurements I found shorted 1st dual mosfet AONY36324. Unfortunately i was not able to order exact this one, so i ordered AONY36352 which i believe is the similar one. Now the problem is, when i connect battery and charger USB-C meter is not cycling anymore, it starts charging (reading 20V@2,7A) but after few seconds it is going down to 20V@0,20A and laptop...
                                          02-20-2024, 03:40 AM
                                        • tmks2
                                          Lenovo ThinkPad T14 gen1 charging problem
                                          by tmks2
                                          I have a think pad t14 gen1, mainboardboard NM-C931 REV 1.0, I replaced the damaged USB-C charging socket, I still have a problem with charging only 5V. Where to look for the fault? Which electronic component is responsible for charging negotiation?

                                          here is schematics an boardview
                                          https://www.badcaps.net/forum/troubl...98#post1768898
                                          10-29-2024, 06:41 PM
                                        • Scoff
                                          HP Probook 470 G4 - Power and Charging Problem
                                          by Scoff
                                          Looking for some help with this one if anybody can assist please? I have an HP Probook 470 G4 Laptop which recently started to intermittently failing to turn on, with intermittent white LED light(charging LED) by the charging port when it should have been charging and showing an orange LED instead. Definitely some sort of gradual failure. Now the laptop fails to power on at all, no charging LED, no Power Button LED either - seemingly dead.
                                          Stripped down to the bare motherboard. The original HP battery, when disconnected from the motherboard, is reading 0.00v - possibly some sort of protection...
                                          07-03-2023, 09:28 AM
                                        • ravi_1617
                                          Lenovo B540 ,Starting Problem
                                          by ravi_1617
                                          Hello !
                                          Model Lenovo B540
                                          Board Details 09244-1
                                          LA14 DIS MB
                                          48.4DMO4.01.1
                                          This Board has starting problem , when CMOS batter is removed ,it starts (turn ON) by itself fine, than if is short power switch once board turns OFF Fine.
                                          when connected CMOS dont start.
                                          3.3 volts present at power switch (it slight less 3.267-87) .there was slight liquid spill at around U53 (SL62872HR),when I clean that area . I mean when its little hot board warm , board starts few time ON and OFF by power switch
                                          One more thing i want to mention ( by mistake i started at...
                                          10-14-2025, 02:08 AM
                                        • Loading...
                                        • No more items.
                                        Working...