Acer AL1916W

Collapse
X
 
  • Time
  • Show
Clear All
new posts

  • alexanna
    replied
    Re: Acer AL1916W

    Originally posted by mscott03
    The dark green caps are Taicon.

    I just finished replacing all the bad caps since I got the new ones today and still no power to the lights. LCD works, image shows up, green power light comes on, just no juice to the lights..
    on the back side of the board,Is f200 good?
    Al.

    Leave a comment:


  • retiredcaps
    replied
    Re: Acer AL1916W

    Also, what are the part numbers of

    IC201 and IC202 (top side)

    U101 and probably U102 (the other legged IC on the bottom side)

    edit: And measure the resistance of the inverter transformer pins S1 to S2 and S3 to S4 (in circuit - power OFF and LCD unplugged) as per

    http://lcdparts.net/TransformerDetai...ProductID=3360

    Both should read around 650 ohms.
    Last edited by retiredcaps; 09-01-2010, 01:16 PM.

    Leave a comment:


  • retiredcaps
    replied
    Re: Acer AL1916W

    Originally posted by mscott03
    I just finished replacing all the bad caps since I got the new ones today and still no power to the lights. LCD works, image shows up, green power light comes on, just no juice to the lights..
    Post another set of picutres again with the new caps installed. Top down view, both sides of the board.

    Leave a comment:


  • mscott03
    replied
    Re: Acer AL1916W

    The dark green caps are Taicon.

    I just finished replacing all the bad caps since I got the new ones today and still no power to the lights. LCD works, image shows up, green power light comes on, just no juice to the lights..

    Leave a comment:


  • BShanahan14rulz
    replied
    Re: Acer AL1916W

    mscott, what brand were the dark-green caps? Don't take it apart if you already put it back together, but just curious...

    Leave a comment:


  • mscott03
    replied
    Re: Acer AL1916W

    Thanks everyone, I already removed the caps from the board and placed an order with digikey - I will get the replacements installed asap and keep everyone posted!

    Leave a comment:


  • sabre504
    replied
    Re: Acer AL1916W

    The board i am working on (same monitor and board)
    the two resistors arrowed are soldered together

    Leave a comment:


  • retiredcaps
    replied
    Re: Acer AL1916W

    Originally posted by Wrog
    I count 9... unless you are recommending not replacing the other cap that is laying on its side in the upper right hand corner?
    I got that one. I missed the little guy CE107 next to the optoisolaters.

    Wrog is correct. 9.

    edit: Watching TV and try to count caps while scrolling the pic up and down does not make for accuracy! :-)

    Leave a comment:


  • Wrog
    replied
    Re: Acer AL1916W

    Originally posted by retiredcaps
    edit: You should have 8 caps to replace.
    I count 9... unless you are recommending not replacing the other cap that is laying on its side in the upper right hand corner?

    Leave a comment:


  • retiredcaps
    replied
    Re: Acer AL1916W

    Originally posted by mscott03
    Yeah there are a few that are bloated, should my first step be to replace those?
    Not including the big one, 50% of your caps are obviously bad. There is no way your LCD will work like this.

    Replace them ALL including the non bloated (except for th biggest one) following PlainBill's instructions at

    https://www.badcaps.net/forum/showpo...33&postcount=2

    edit: You should have 8 caps to replace.

    Leave a comment:


  • mscott03
    replied
    Re: Acer AL1916W

    Yeah there are a few that are bloated, should my first step be to replace those?

    Leave a comment:


  • retiredcaps
    replied
    Re: Acer AL1916W

    Originally posted by mscott03
    Let me know if you can see anything I cant..
    You have 4 bloated capacitors! Chances are the others that are not bloated may be bad as well.

    Leave a comment:


  • Wrog
    replied
    Re: Acer AL1916W

    Originally posted by mscott03
    Hey guys! I just got around to getting some good photos, and noticed only 1 thing with my eyes that may be wrong, it looks like two resistors (?) have solder touching them together (Marked with a red arrow). Let me know if you can see anything I cant..
    Looks like the resistors are meant to be tied together. In the topside photo, my eyes could be playing tricks on me, but the cap in the upper right hand corner (to the right of the one laying down) looks like it's domed. Can you confirm?

    Leave a comment:


  • mscott03
    replied
    Re: Acer AL1916W

    Hey guys! I just got around to getting some good photos, and noticed only 1 thing with my eyes that may be wrong, it looks like two resistors (?) have solder touching them together (Marked with a red arrow). Let me know if you can see anything I cant..
    Attached Files

    Leave a comment:


  • retiredcaps
    replied
    Re: Acer AL1916W

    Originally posted by BShanahan14rulz
    I have an acer 2416W, same problem. Inverter board has 10 NKCON electrolytics, 4 of which are blown. I plan to replace all 10, just to be sure.
    Since this is a different model number, I suggest you start or ask the mods to move this to its own thread. It is keeping track of all the details when there is more than one model in the same thread.

    Yes, replace them all since 40% of them are obviously bad.


    My particular caps read 35V 100uF and are labeled F2056 and EVL.

    I've read that I'm fine with any capacitor 35V and above, but that I should try to match the capacity, which was 100uF. My question is, are there any other specs I need to match, and how do I know what they are?
    Yes, you should try to match capacitance.

    PCBONEZ always recommends looking at the old cap datasheet and then finding same or better characteristics. See his post at

    https://www.badcaps.net/forum/showpo...47&postcount=3

    Edit: your search for replacement caps might lead you to this (make sure dimensions are okay)

    http://search.digikey.com/scripts/Dk...name=P10294-ND

    for $2.14 total in caps.
    Last edited by retiredcaps; 08-24-2010, 04:23 PM.

    Leave a comment:


  • BShanahan14rulz
    replied
    Re: Acer AL1916W

    I have an acer 2416W, same problem. Inverter board has 10 NKCON electrolytics, 4 of which are blown. I plan to replace all 10, just to be sure.

    From what I've found here, NKCON is taiwanese maker: Nakama.

    My particular caps read 35V 100uF and are labeled F2056 and EVL. Same dimension ratio, color scheme, and failure mode (top vent fine, bottom plug popping out) as those in this post: https://www.badcaps.net/forum/showpo...7&postcount=88

    Mine has 6 CCFL tubes, with a total 12 transformers all lined up in a row, very nice board layout, made by TDK. PN: TBD292LF You may have a similar board.

    So, on to replacement.
    I've read that I'm fine with any capacitor 35V and above, but that I should try to match the capacity, which was 100uF. My question is, are there any other specs I need to match, and how do I know what they are? I've seen ESR referenced, some kind of equivalent resistance value? How do I know what ESR would be best?

    I'm very excited to be a member here, and I love the fix it yourself mentality, especially when one can get nice stuff for free that just needs new caps!

    Well, off to do more reading! Thanks for any help you may have for my situation, and I hope I am not intruding too much in the OP's thread. After reading it, it looks like the OP and I have the same problem, more or less.

    Leave a comment:


  • jetadm123
    replied
    Re: Acer AL1916W

    Originally posted by mscott03
    I guess I am just jumping to quick conclusions, and should probably test more. The LCD is working, just the lights arent turning on - does that mean the bridge rectifier is working properly?
    Welcome to the forum! At this point, it could be anything: bad caps, fuse(s), transistor, etc.

    Let's get back to the basics:

    1) You say the LCD is working: does the the power light stay on even with the lights off? Can you see an image on the screen if you shine a flashlight on it? Any observations should be reported.

    2) Photos of top and bottom of both boards would help. Multiple power supplies were used on this model. Post photos per link below:

    https://www.badcaps.net/forum/showthread.php?t=1868

    3) Giving us photos and detailed observations will help us help you.

    Leave a comment:


  • sabre504
    replied
    Re: Acer AL1916W

    Have this pdf for 1916w
    Attached Files

    Leave a comment:


  • bravotronics
    replied
    Re: Acer AL1916W

    I just found there might be a diference from the schematics I posted and your actual model, but the principle is the same, you can still use it as a guide.

    Leave a comment:


  • bravotronics
    replied
    Re: Acer AL1916W

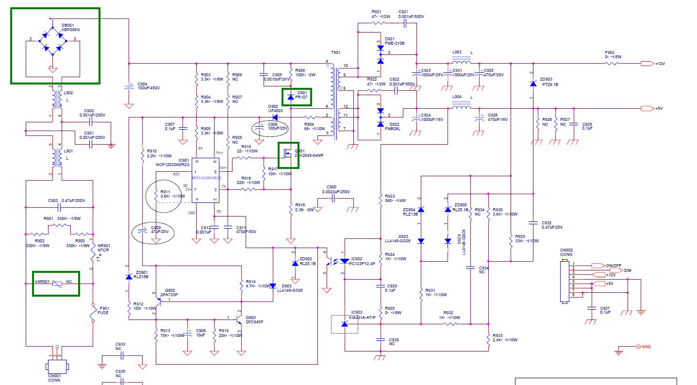
    If the fuse is blown, chances are you have a short on one or several of the main active components in the high voltage section of the power supply, either the MOV in the input, the rectifier bridge, or the FET in the switching regulator.
    The best I can do for you is post the service manual and a part of the schematics so you can visualize these components and how they are interconnected. Try to trace the parts in the green rectangles and measure them with your multimeter in the 200 OHM scale according to the previous articles. I would remove these parts for accurate testing.
    Attached Files

    Leave a comment:

Related Topics

Collapse

  • momaka
    HannStar Hanns-G HC194d LCD monitor repair
    by momaka
    Normally, I never post repairs this quick after I do them, because… I am usually very slow. But today, I’m making an exception here. Why? No idea. Perhaps only because the repair details are still “fresh” in my head… which is ironic, given this is a 16 year old monitor that hardly anyone will care about today. It is new to me, though. I picked it up last November from someone on my local Craigslist. It wasn’t very close to where I live, but was close to a family friend that I had to go visit anyways. So after watching the posting on Craigslist for a few weeks and seeing it getting...
    03-15-2023, 10:17 PM
  • maralexbar
    How to force Acer Aspire Series to bootup BIOS/UEFI on external Monitor?
    by maralexbar
    I ask this question in general as there are many Acer Aspire models with UEFI Insyde BIOS that do not boot to the BIOS on an external monitor (VGA, HDMI, etc) showing only the Internal LCD (LVDS, eDP etc).
    It's a pain to work on Acer notebooks with a broken screen and not being able to access the BIOS using an external monitor.

    If anyone knows how to force the external monitor as primary for Notebooks of those models
    11-02-2024, 09:18 AM
  • noah95
    Dead Acer AL 1916W Monitor
    by noah95
    Hello everyone, i have an old acer monitor "AL 1916W"


    it was totally dead but after i replace some bad caps now the led turns green and red when it's in sleep mode.

    but the picture at all no backlight or a dim picture in the LCD.


    i just wanted to know how can i test the backlight and the lcd or from where to measure the voltage going to the backlight or the lcd, to know if the problem in the psu or not.


    i did test most of the component there if there's a short but they seems fine.

    ...
    03-25-2022, 03:12 AM
  • bripoll
    Acer Veriton N4670GT Dead
    by bripoll
    Hello, I have an Acer veriton n4670GT that, due to a fall to the ground, only started if I did a BIOS reset.
    The power button ar ok, and when power off windows, then if press power button, this power on, but goes to boot loop, like press power button forever

    It crossed my mind to try a BIOS update and when I finished it turned off and no longer starts in any way.
    I have a flash programmer, but the file you download from the Acer website has a .CAP extension, it is not a .BIN

    I have programmed it, but it still won't start, it is dead
    Before programming...
    11-23-2023, 02:56 PM
  • Document Archive
    Acer Aspire Aspire 9920 G-933G64HN Specification for Upgrade or Repair
    by Document Archive
    This specification for the Acer Aspire Aspire 9920 G-933G64HN can be useful for upgrading or repairing a laptop that is not working. As a community we are working through our specifications to add valuable data like the Aspire 9920 G-933G64HN boardview and Aspire 9920 G-933G64HN schematic. Our users have donated over 1 million documents which are being added to the site. This page will be updated soon with additional information. Alternatively you can request additional help from our users directly on the relevant badcaps forum. Please note that we offer no warranties that any specification, datasheet,...
    09-06-2024, 05:27 AM
  • Loading...
  • No more items.
Working...