ACER AL2017.....not working...Led comes on....with-flashlight can see image

Collapse
X
 
  • Time
  • Show
Clear All
new posts
  • alexanna
    Member
    • Mar 2010
    • 1346

    #41
    Re: ACER AL2017.....not working...Led comes on....with-flashlight can see image

    I have been fighting my dac-m005 for along time.here is a pitcure of mine that got hot,any body know the value?
    Attached Files
    Whatever I do, I consider it a success, if in the end I am breathing, seeing, feeling and hearing!

    Comment

    • Welchs101
      Badcaps Veteran
      • Sep 2008
      • 979
      • USA

      #42
      Re: ACER AL2017.....not working...Led comes on....with-flashlight can see image

      Hi,

      I dont know the cap value. I would de-solder this cap and measure for it you but i am not good at removing and then putting back such small caps. However, the C112 cap appears to be the same as the C113. So if C113 is ok on your board remove it and measure cap.

      I would get a 2nd opinion from some others on this forum but this is what i would do.
      Attached Files

      Comment

      • alexanna
        Member
        • Mar 2010
        • 1346

        #43
        Re: ACER AL2017.....not working...Led comes on....with-flashlight can see image

        Thanks it is c112 it is open I think it is on the primary side, so if any one would know the voltage it would be helpfull.Where would you look to try to find wiring diagram?
        Whatever I do, I consider it a success, if in the end I am breathing, seeing, feeling and hearing!

        Comment

        • frankNstein
          Member
          • Feb 2010
          • 35

          #44
          Re: ACER AL2017.....not working...Led comes on....with-flashlight can see image

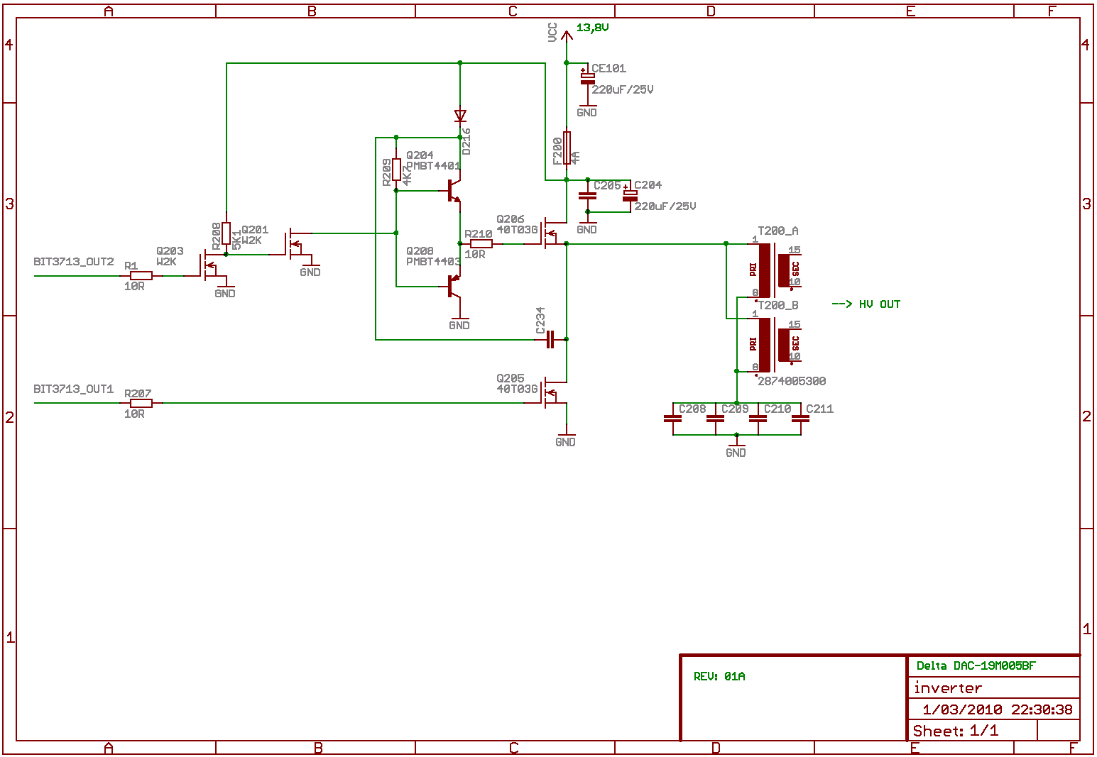
          Your transistor marked (140, I thunk is a P14 and a P14 or DTA114GUA is a transistor with only one resistor. My board is using a P13 for transistor Q202 and it is a DDTA114EE with two resistors. as for Q204, my board is using a W2Xwhich is a DigiKey 568-1743-1-ND.I will post some pictures as soon as I figure out how to insert them. I ordered Q200, Q202 and F200. I ordered 10 of each just in case. I an going to get U200 running before I worry about any of the drive transistors ( Q201, Q203, Q204 and Q208). I have a scope so I can look to see if U22 is running.

          Comment

          • frankNstein
            Member
            • Feb 2010
            • 35

            #45
            Re: ACER AL2017.....not working...Led comes on....with-flashlight can see image

            Here are pictures of my board, I can take better ones if you want.
            Attached Files

            Comment

            • Welchs101
              Badcaps Veteran
              • Sep 2008
              • 979
              • USA

              #46
              Re: ACER AL2017.....not working...Led comes on....with-flashlight can see image

              frankNstein,

              Thanks for the pics. Did your parts come in yet? I hope you get your monitor working.

              I did have a few questions for you if thats ok.

              You said your device was labeled P13.........can you take a pic of the back of your board but magnified to the top left.......i think this is where my "problem" is as well and i just want to see what your board looks like. I also want to double check to make sure we are talking about the same part.

              You said your part was P13.....mine is labeled "14"....there is no "P" on my device. Also, when i measure between the base and emitter i measure about 21Kohms.........but the part number you suggested with a single resistor the resistor value is only 10kohms.........so this is why i was thinking i had the "two" resistor setup. You sound like you know what your talking about so i just wanted to double check my reasoning with you.......if i measure ~20kohms between base and emitter for part "14" you still think that this is a single transistor setup.

              Thanks again for your help.

              Comment

              • frankNstein
                Member
                • Feb 2010
                • 35

                #47
                Re: ACER AL2017.....not working...Led comes on....with-flashlight can see image

                I got my parts and replaced Q202 and fuse F200. The fuse didn't open when I turned the unit on and I was able to look at the output of the inverter IC with the scope, it didn't look good and then the fuse opened again. I think that the IC is turning on Q205 and Q206 at the same time causing the fuse to open. I ordered four of the IC yesterday and will let you know what happens when I get them. I measured my Q202 and get about the same reading as you. I will send the picture later tonight because I will have to do that from the Windows computer. I will also send you a drawing of part of the board. It might take some time but we will get this figured out.

                Comment

                • Welchs101
                  Badcaps Veteran
                  • Sep 2008
                  • 979
                  • USA

                  #48
                  Re: ACER AL2017.....not working...Led comes on....with-flashlight can see image

                  frankNstein,

                  Thanks! I appreciate your help!

                  Comment

                  • frankNstein
                    Member
                    • Feb 2010
                    • 35

                    #49
                    Re: ACER AL2017.....not working...Led comes on....with-flashlight can see image

                    Glad to help. I figured your transistor Q202 was a P14 because mine was a P13 and I couldn't find the marking code 14 but found P14. Also, they are both digital transistors, transistors with internal resistors. I can tell you how to check Q200, Q202 and Q207 with a simple voltage check if you have a new fuse for F22. Also, you should measure the resistance from both sides of F22 to ground to see if you have an actual short on the fifteen volt line. Here are the pictures, hope they help and let me know if I can do anything else to help you.
                    Attached Files

                    Comment

                    • Welchs101
                      Badcaps Veteran
                      • Sep 2008
                      • 979
                      • USA

                      #50
                      Re: ACER AL2017.....not working...Led comes on....with-flashlight can see image

                      Hi frankNstein,

                      Yes i have "one" fuse replacement left. I was going to order more once you got the results of your test. However, i can order more now if needed.

                      When you say measure short to ground on both sides of F22 ......what exactly do you mean? I am sorry i dont know exactly.

                      Yes, if you can tell me how to check those transistors i would appreaciate it.

                      Thanks again.

                      Comment

                      • sghill99
                        Senior Member
                        • Mar 2010
                        • 52

                        #51
                        Re: ACER AL2017.....not working...Led comes on....with-flashlight can see image

                        I didn't see a copy of the service manual in this post. I happened upon it. Here it is, hope it helps...

                        http://files.me.com/scottghill/xeezr1

                        Comment

                        • frankNstein
                          Member
                          • Feb 2010
                          • 35

                          #52
                          Re: ACER AL2017.....not working...Led comes on....with-flashlight can see image

                          Sorry but I was talking about to say F200. Before you do anything you need to check the resistance from both sides of F200 to ground. You need to do this to check for a short on the 15 volt line. You need to measure both sides because the fuse is open. As long as you have a high value of resistance to ground you are OK. If that is OK you need to remove Q205 and Q206 from the circuit and install your new fuse. After replacing the fuse check it with your meter. Q22,Q202 and Q207 are in the circuit to turn on the supply voltage to pin 10 and the on/off voltage to pin 6 of U200. So what you need to do is solder a piece of wire to the emitter of Q207. now plug the power supply back into the monitor Connect the black lead of your meter to ground and check for 5 and 15 volts at CN5 the connector that connects to the other board. The voltages are marked on my board. If you have these voltages turn everything off and connect the red lead of your meter to the wire you soldered to the emitter of Q207. Now watch the meter as you turn the monitor on and off. The voltage should change from very low to around 8 volts. If you get this change all the transistors, Q22, Q202 and Q207 are good and working. Good luck. I got the new IC today and installed it, not working but I will spend some more time on it this weekend and let you know the results.

                          Comment

                          • Welchs101
                            Badcaps Veteran
                            • Sep 2008
                            • 979
                            • USA

                            #53
                            Re: ACER AL2017.....not working...Led comes on....with-flashlight can see image

                            ok.

                            Here is what i have done:

                            1) I measured the resistance to ground on both sides of the fuse. Both resistance measurements were large....essentially opens.

                            2) I removed Q205 and Q206.

                            3) I then soldered in a new fuse and checked it to make sure it was indeed a short.

                            4) I then soldered a small wire to the "emitter" of Q207 (see enclosed pic).

                            5) Put power supply board and logic board back in place. Connected Lamps as well.

                            6) Plugged in power cord to outlet.

                            7) Measured the +5V and +13.8V values...........
                            Meausred values:
                            a) 5.05V b) 1.5V........not 13.8V........

                            8) I also measured the voltage on the wire i soldered to the emitter. I measured 4.96V on the emitter of Q207. When i first turned it on it went to 4.96V then to 0V .....then to 4.96V and then back to 0V......and then stayed at 0V.



                            Questions:
                            1) What is Q22?
                            2) CN5: There are "two" rows of pins. The top side rows has a +5 and +13.8V. The bottom row has only a +5V. I assume i should measure the +5 and +13.8V on the top row.......is this right?
                            Attached Files

                            Comment

                            • frankNstein
                              Member
                              • Feb 2010
                              • 35

                              #54
                              Re: ACER AL2017.....not working...Led comes on....with-flashlight can see image

                              Yes there are two rows of pins on the connector CN5. I didn't understand, do you have the 5 volts at that connector? The reason the voltage is changing on the emitter of Q207 is because the power supply is pulsing. Try to measure that voltage as quickly as you can, before the power supply starts to pulse. Also check the fuse to see if it is open again. I was out of town for a few days and didn't get to do anything on my board but I am going to try to get something done with it this afternoon. Did you order some more fuses? I will let you know how it goes.

                              Comment

                              • Welchs101
                                Badcaps Veteran
                                • Sep 2008
                                • 979
                                • USA

                                #55
                                Re: ACER AL2017.....not working...Led comes on....with-flashlight can see image

                                I have not ordered fuses just yet. I will do so today or tomorrow.

                                I have another fuse........

                                From the pic i had in previous post..........i showed the +5V and +13.8V. I measured the +5V and it was "about right" but the 13.8V was only about 1.5V....so the 13.8V pin is really low compared to what it should be.


                                The fuse "did NOT" open during this test. It is still a good fuse......shorted.

                                Comment

                                • Welchs101
                                  Badcaps Veteran
                                  • Sep 2008
                                  • 979
                                  • USA

                                  #56
                                  Re: ACER AL2017.....not working...Led comes on....with-flashlight can see image

                                  I am attaching a pic of the 1st / 2nd row ......explain what i ment.

                                  My measurements for the +5V and +13.8V were from the 1st row only.

                                  Again, i just want to re-state that i measured:
                                  1st-row+5V: I measured 5.05V
                                  1st-row+13.8V: I measured 1.5V

                                  From the emitter of Q207 i measured 4.96V. This is what i measured when i first turned it on. It did not go above this value.......it just went to zero then returned to 4.96V and then back to zero.
                                  Attached Files

                                  Comment

                                  • 12ax7a
                                    Member
                                    • Oct 2009
                                    • 21

                                    #57
                                    Re: ACER AL2017.....not working...Led comes on....with-flashlight can see image

                                    did you check Q204?

                                    it looks like it has a burn hole in it..

                                    Comment

                                    • Welchs101
                                      Badcaps Veteran
                                      • Sep 2008
                                      • 979
                                      • USA

                                      #58
                                      Re: ACER AL2017.....not working...Led comes on....with-flashlight can see image

                                      Q204?

                                      I have not checked Q204...........why do you think it has a burned hole in it?

                                      Comment

                                      • 12ax7a
                                        Member
                                        • Oct 2009
                                        • 21

                                        #59
                                        Re: ACER AL2017.....not working...Led comes on....with-flashlight can see image

                                        'coz i think i'm looking at a hole in the top side of it where the magic smoke escaped... (-:

                                        or at least that's what it looks like.. pictures play games so hard to tell but ...

                                        Comment

                                        • Welchs101
                                          Badcaps Veteran
                                          • Sep 2008
                                          • 979
                                          • USA

                                          #60
                                          Re: ACER AL2017.....not working...Led comes on....with-flashlight can see image

                                          I think i see what your talking about in the photo. Let me double check the actual device and get back to you on that.




                                          frankNstein,
                                          How are things going? Any progress on your end? Did you have a chance to review my last few posting regarding the measurements? Did they make sense? ARe they what you expected?

                                          Comment

                                          Related Topics

                                          Collapse

                                          • momaka
                                            HannStar Hanns-G HC194d LCD monitor repair
                                            by momaka
                                            Normally, I never post repairs this quick after I do them, because… I am usually very slow. But today, I’m making an exception here. Why? No idea. Perhaps only because the repair details are still “fresh” in my head… which is ironic, given this is a 16 year old monitor that hardly anyone will care about today. It is new to me, though. I picked it up last November from someone on my local Craigslist. It wasn’t very close to where I live, but was close to a family friend that I had to go visit anyways. So after watching the posting on Craigslist for a few weeks and seeing it getting...
                                            03-15-2023, 10:17 PM
                                          • maralexbar
                                            How to force Acer Aspire Series to bootup BIOS/UEFI on external Monitor?
                                            by maralexbar
                                            I ask this question in general as there are many Acer Aspire models with UEFI Insyde BIOS that do not boot to the BIOS on an external monitor (VGA, HDMI, etc) showing only the Internal LCD (LVDS, eDP etc).
                                            It's a pain to work on Acer notebooks with a broken screen and not being able to access the BIOS using an external monitor.

                                            If anyone knows how to force the external monitor as primary for Notebooks of those models
                                            11-02-2024, 09:18 AM
                                          • DeXXter
                                            [Question] Acer nitro 5 image on HDMI without screen
                                            by DeXXter
                                            Hello, I was offered an acer nitro 5 motherboard (i5 10300h + gtx 1650) and I have this little question, is it possible to just connect this motherboard through hdmi and have picture and access the bios without the drivers and windows? because I don't have the display for this one.
                                            I had an old acer with ryzen 2500u without display that was able to access the bios using hdmi only, but with this intel model I don't know. So it would be appreciated if someone knows if this is possible.
                                            Thanks!

                                            ...
                                            09-25-2025, 09:48 PM
                                          • 3D Modelka
                                            AOC 27 monitor Q27G2WG4 doesn't display logo or image on screen
                                            by 3D Modelka
                                            Hello. I have a problem with my AOC 27 monitor, specifically model Q27G2WG4, which I have been using for 3 years. The monitor stopped turning on: when I turn it on, the backlight turns on, the indicator starts glowing white, but the logo on the screen does not appear, and there is no image. However, if I check in the Windows system, the monitor is displayed as connected and working. I tried connecting it via HDMI and DP, but the result remains the same. If I turn the monitor on and off multiple times, it will eventually start and work. However, when the monitor is working, there are no issues....
                                            02-09-2024, 02:42 AM
                                          • Document Archive
                                            Acer Aspire Aspire 9920 G-933G64HN Specification for Upgrade or Repair
                                            by Document Archive
                                            This specification for the Acer Aspire Aspire 9920 G-933G64HN can be useful for upgrading or repairing a laptop that is not working. As a community we are working through our specifications to add valuable data like the Aspire 9920 G-933G64HN boardview and Aspire 9920 G-933G64HN schematic. Our users have donated over 1 million documents which are being added to the site. This page will be updated soon with additional information. Alternatively you can request additional help from our users directly on the relevant badcaps forum. Please note that we offer no warranties that any specification, datasheet,...
                                            09-06-2024, 05:27 AM
                                          • Loading...
                                          • No more items.
                                          Working...