Back EMF / Transient Suppression

Collapse
X
 
  • Time
  • Show
Clear All
new posts
  • stj
    Great Sage 齊天大聖
    • Dec 2009
    • 31278
    • Albion

    #21
    Re: Back EMF / Transient Suppression

    if you remember the german kit maker veleman, they did a nice electronic ignition kit that was very simple.
    i built one and still have the schems - i'll look later.

    Comment

    • redwire
      Badcaps Legend
      • Dec 2010
      • 3912
      • Canada

      #22
      Re: Back EMF / Transient Suppression

      Velleman transistor ignition K2543 is that what you are thinking about.?

      A big problem with point to solid-state conversions "ignition amplifier" as they are called- there is no time-out. If the IGN key is on, engine not running and points happen to be closed, it just cooks everything.

      I would say the Velleman K2543 needs an update, use an IGBT and include a max. dwell timer. TIP162 Darlington has a 3V VCE(sat) you are losing that as heat, compared to 1.2V with an IGBT. It really matters when starting too having a few extra volts.

      The best I have seen, come from Silicon Chip Magazine but they use a PIC microcontroller. Their latest does programmable timing advance. I don't have schematic copies, it's a paywall.

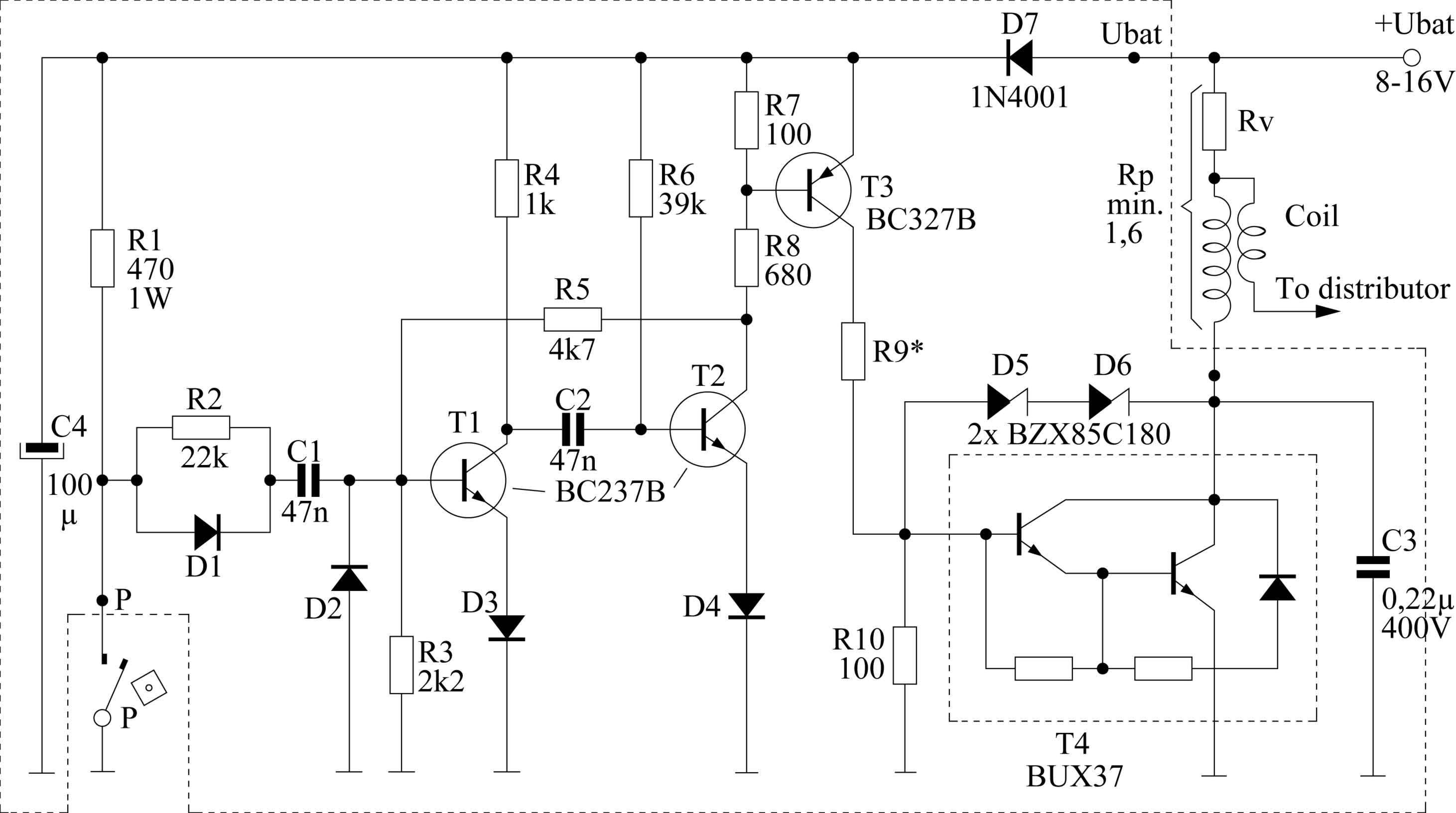
      This schematic from http://english.cxem.net/car/car5.php, has a timeout.
      Attached Files

      if you find these attachements useful please consider making a small donation to the site

      Comment

      • stj
        Great Sage 齊天大聖
        • Dec 2009
        • 31278
        • Albion

        #23
        Re: Back EMF / Transient Suppression

        that's the one, it looks simple but it makes a big difference - specially starting and at higher rpm.
        makes a very huge difference in old ford transit vans!!!!
        those things have to be rev'd like a motorbike because of the poor HP and shitty gearing.

        Comment

        Related Topics

        Collapse

        • chth96
          How can I test coil whether it is really broken or not?
          by chth96
          I have old game console which have connected to 220v outlet by previous owner and It is not able to turn on.

          I checked continuity of fuse in PSU unit with a multimeter which is shown in the below picture with a orange circle around it, and It seems that fuse became open circuit.

          I also found that as well as bulging capacitor, there is unidentified coil which has residue all over its surface

          unidentified coil which has residue all over its surface


          I want to replace this round black fuse and unidentified coil if it got broken.
          ...
          02-20-2024, 01:07 AM
        • bauto601
          KDM 480W PSU upgrade succes! (opinions?)
          by bauto601
          Back in 2020 i bought a (2nd hand) compact ATX psu to replace my current one. My PC case only fits very short ATX power supplies so i didn't really have the choice of buying a decent 80Plus unit. The current unit is a modded YoungYear unit that i made a thread about a while ago:
          A "nice" YoungYear unit? - Badcaps

          The "new" unit is a KDM-M6480 480W psu, the 480W number is a typical KDM bullshit claim of course, but the 24A rating on the 12V rail seemed reasonable and the "Active PFC" claim gave me a bit of hope that this was going to be decent-ish....
          12-26-2023, 03:05 PM
        • waterchill
          What part is this coil from a MacBook A2681 ?
          by waterchill
          Hi everyone

          I'm struggling to point out what part is this? It is a coil, but the parameters say: 10OHM - 50% - 1A - 0.05Ohm

          So it is a coil with 0201 dimensions, 1A max current, 0.05ohm resistance but what is 10ohm? For a coil we need specs like 1uH or so.

          IAny ideas? It is from a MacBook A2681

          Thank you...
          08-08-2024, 01:46 AM
        • Gjackson
          ADP-160FR ps4 slim PSU, shuts down under load and has severe coil whine.
          by Gjackson
          Hi all, the PSU originally had a no 12v issue where as soon as I bridged the 5v standby to the ACDC_stby the psu would switch itself off completely. I monitored the voltage on the main filter caps while doing this and saw that the PFC was bringing the voltage up to around 360vdc before shutting down. Given that I saw that as a little low I replaced the PFC feedback resistors from a donor PSU and that got it to power on, without a load no coil whine is present and there is a stable 12v however as soon as I put it in the PS4 it starts whining really badly, however 12v remains stable but after a...
          01-13-2024, 10:34 AM
        • chth96
          How Can I identify IFT coil?
          by chth96
          I have a CD unit which is came from saturn game console.
          It always perceived Any retail CD or CD-R as Audio-CD.
          Of course I changed laser head and adjust pot of laser head nearby, but It always failed to perceive as saturn game CD.
          I think that this problem probably begins When I tighten IFT coil too hard with small screw driver and suddenly I heard some kind of snap or cracking sound


          I desoldered this IFT coil and It is 7pin IFT coil and written "4120 009 62VK" on the surface.


          Is there any way to identify its frequency in order...
          11-11-2022, 05:31 AM
        • Loading...
        • No more items.
        Working...