Hot Air Station - Air Pump Failing

Collapse
X
 
  • Time
  • Show
Clear All
new posts
  • caphair
    Badcaps Legend
    • Nov 2011
    • 1249

    #1

    Hot Air Station - Air Pump Failing

    I have a 852D+ hot air station combo with soldering iron. I believe it was around $70 at the time of purchase over 3 years ago.

    I like it for the price, however recently the air speed has declined and I've had to bump up the air. I have a feeling it'll decline until it won't blow air anymore.

    Does anyone know a replacement pump that would work or if there are any replacement parts for these?
  • Andrew F. Ali
    Badcaps Legend
    • Jan 2014
    • 2450
    • Trinidad & Tobago

    #2
    Re: Hot Air Station - Air Pump Failing

    It could be the Pump itself or the power supplying the pump. I would think it would be the power supply. If you could determine the supply wires to the pump you could power it externally to verify the pump is good. Keep the temp as low as possible, 100C. It is probably a 5.6-6.8Kohm 2W resistor on the Darlington power transistor speed control.

    Comment

    • caphair
      Badcaps Legend
      • Nov 2011
      • 1249

      #3
      Re: Hot Air Station - Air Pump Failing

      Originally posted by Andrew F. Ali
      It could be the Pump itself or the power supplying the pump. I would think it would be the power supply. If you could determine the supply wires to the pump you could power it externally to verify the pump is good. Keep the temp as low as possible, 100C. It is probably a 5.6-6.8Kohm 2W resistor on the Darlington power transistor speed control.
      Would the resistor be the culprit? Would the pump have a voltage rating to try with external power?

      Comment

      • stj
        Great Sage 齊天大聖
        • Dec 2009
        • 31254
        • Albion

        #4
        Re: Hot Air Station - Air Pump Failing

        check the hoses for leaks - specially the bit where the wires enter the hose in the base.

        Comment

        • caphair
          Badcaps Legend
          • Nov 2011
          • 1249

          #5
          Re: Hot Air Station - Air Pump Failing

          Originally posted by stj
          check the hoses for leaks - specially the bit where the wires enter the hose in the base.
          No leaks that I could see

          Comment

          • redwire
            Badcaps Legend
            • Dec 2010
            • 3912
            • Canada

            #6
            Re: Hot Air Station - Air Pump Failing

            Two diaphragms in a pump; Replacement Diaphragm for 850A++, 852A++, 738H, 768, 908, 968, 968A+, 2702, 2702A+, 2703A+

            Comment

            • caphair
              Badcaps Legend
              • Nov 2011
              • 1249

              #7
              Re: Hot Air Station - Air Pump Failing

              Originally posted by redwire
              Two diaphragms in a pump; Replacement Diaphragm for 850A++, 852A++, 738H, 768, 908, 968, 968A+, 2702, 2702A+, 2703A+
              Thanks for that. Would it compatible with my model though? Also are the pumps just variable voltage controlled with a potentiometer?
              Last edited by caphair; 04-23-2018, 07:33 PM.

              Comment

              • redwire
                Badcaps Legend
                • Dec 2010
                • 3912
                • Canada

                #8
                Re: Hot Air Station - Air Pump Failing

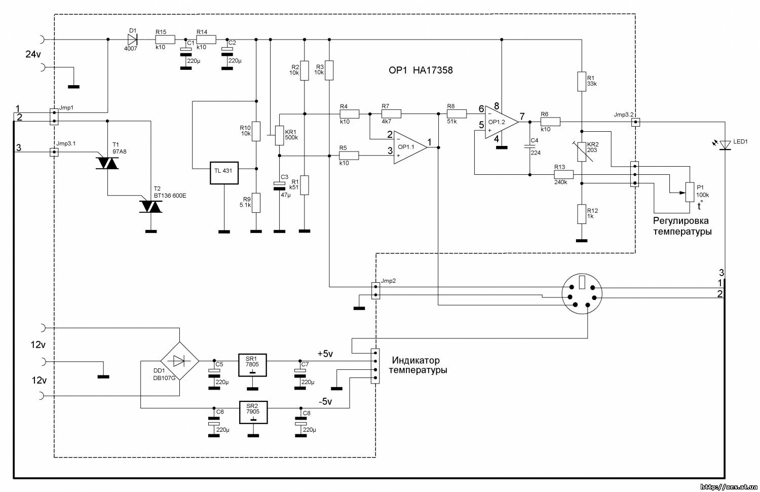
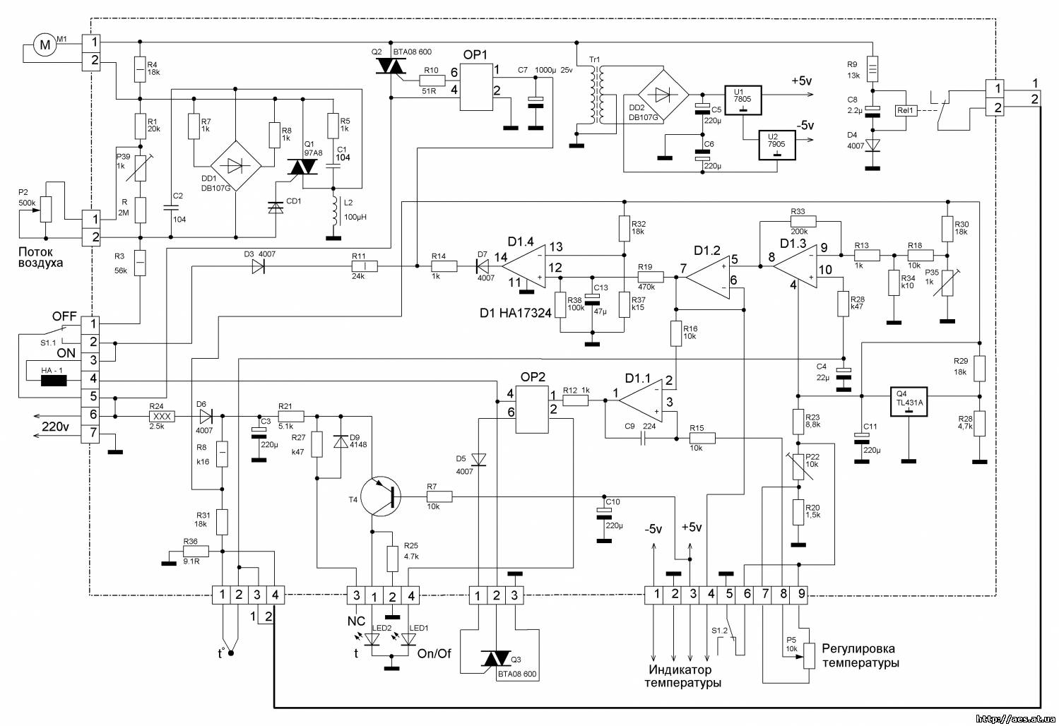
                There are different spinoffs of the 852D+ but I think the pump is all the same. You'd have to take it apart and look.
                Pump is a mains AC motor with triac phase-control (light dimmer).

                Here are 852D+ schematics taken from Russian site http://aes.at.ua/publ/pajalnye_stanc...52d/37-1-0-249
                Attached Files
                Last edited by redwire; 04-23-2018, 08:03 PM.

                Comment

                • budm
                  Badcaps Legend
                  • Feb 2010
                  • 40746
                  • USA

                  #9
                  Re: Hot Air Station - Air Pump Failing

                  https://www.badcaps.net/forum/showth...t=HOT+AIR+PUMP
                  Never stop learning
                  Basic LCD TV and Monitor troubleshooting guides.
                  http://www.badcaps.net/forum/showthr...956#post305956

                  Voltage Regulator (LDO) testing:
                  http://www.badcaps.net/forum/showthr...999#post300999

                  Inverter testing using old CFL:
                  http://www.badcaps.net/forum/showthr...er+testing+cfl

                  Tear down pictures : Hit the ">" Show Albums and stories" on the left side
                  http://s807.photobucket.com/user/budm/library/

                  TV Factory reset codes listing:
                  http://www.badcaps.net/forum/showthread.php?t=24809

                  Comment

                  • mmartell
                    Badcaps Legend
                    • Oct 2013
                    • 3189
                    • Canada

                    #10
                    Re: Hot Air Station - Air Pump Failing

                    I clicked bud's link to find it was my thread on the same problem - which I never updated apparently...

                    I never found a resolution and shortly after chucked the entire unit replacing it with an 853d. This unit has a much better hot air wand (pump-in-handle) but the iron has a tendency when switched on to start heating at well over room temperature so when it reaches the preset temp it can't even melt solder. Ended up buying a ts100 which is nice but the supplied t12-i tip heats up nice everywhere but the tip.

                    Lol when will I learn...

                    Comment

                    • caphair
                      Badcaps Legend
                      • Nov 2011
                      • 1249

                      #11
                      Re: Hot Air Station - Air Pump Failing

                      Thanks for the link budm.

                      My problem is different though. The air speed seems to be slowly degrading. Have to crank it up to get same air speed as I once had on a lower setting.

                      How do you tell if it’s diaphragm related?

                      Comment

                      • Andrew F. Ali
                        Badcaps Legend
                        • Jan 2014
                        • 2450
                        • Trinidad & Tobago

                        #12
                        Re: Hot Air Station - Air Pump Failing

                        OK. I misread and was referring to the 858D Hot air Station. This unit does not carry the soldering iron station and is only hot air. I have one and my friend who has one also was giving similar problems. the 858D fan works with 24Vdc. I repaired it for him and the 5.6-6.8Kohm 2W resistor was open.

                        Comment

                        • caphair
                          Badcaps Legend
                          • Nov 2011
                          • 1249

                          #13
                          Re: Hot Air Station - Air Pump Failing

                          Originally posted by Andrew F. Ali
                          OK. I misread and was referring to the 858D Hot air Station. This unit does not carry the soldering iron station and is only hot air. I have one and my friend who has one also was giving similar problems. the 858D fan works with 24Vdc. I repaired it for him and the 5.6-6.8Kohm 2W resistor was open.
                          Was the issue decreased fan speed or no air at all?

                          Comment

                          • caphair
                            Badcaps Legend
                            • Nov 2011
                            • 1249

                            #14
                            Re: Hot Air Station - Air Pump Failing

                            If the air speed is controlled by a triac, would a bad cap on the trigger cause the speed to decrease or would it not work at all?

                            Comment

                            • caphair
                              Badcaps Legend
                              • Nov 2011
                              • 1249

                              #15
                              Re: Hot Air Station - Air Pump Failing

                              Finally had a moment to play around with it.

                              So I measured acv at the terminals leading to the pump (two black wires my finger is pointing to in pic) as I slowly increased the air speed. Seems to smoothly change voltage from 45vac (lowest air) up to 115vac highest setting.

                              I measure 118vac at the receptacle it's plugged into. So safe to say the circuitry is all good correct? More like an aging pump?
                              Attached Files
                              Last edited by caphair; 04-30-2018, 11:45 AM.

                              Comment

                              • budm
                                Badcaps Legend
                                • Feb 2010
                                • 40746
                                • USA

                                #16
                                Re: Hot Air Station - Air Pump Failing

                                You need new pump then.
                                Never stop learning
                                Basic LCD TV and Monitor troubleshooting guides.
                                http://www.badcaps.net/forum/showthr...956#post305956

                                Voltage Regulator (LDO) testing:
                                http://www.badcaps.net/forum/showthr...999#post300999

                                Inverter testing using old CFL:
                                http://www.badcaps.net/forum/showthr...er+testing+cfl

                                Tear down pictures : Hit the ">" Show Albums and stories" on the left side
                                http://s807.photobucket.com/user/budm/library/

                                TV Factory reset codes listing:
                                http://www.badcaps.net/forum/showthread.php?t=24809

                                Comment

                                • stj
                                  Great Sage 齊天大聖
                                  • Dec 2009
                                  • 31254
                                  • Albion

                                  #17
                                  Re: Hot Air Station - Air Pump Failing

                                  but first, pull the output hose and see how much flow it has - and check the input isnt blocked.

                                  Comment

                                  • caphair
                                    Badcaps Legend
                                    • Nov 2011
                                    • 1249

                                    #18
                                    Re: Hot Air Station - Air Pump Failing

                                    Originally posted by stj
                                    but first, pull the output hose and see how much flow it has - and check the input isnt blocked.
                                    They have it glued on with some white silicone type of glue. Input isn't blocked it had good suction when I put my finger over it

                                    Comment

                                    • madan1
                                      Badcaps Veteran
                                      • Nov 2016
                                      • 726
                                      • Bulgaria

                                      #19
                                      Re: Hot Air Station - Air Pump Failing

                                      The answer is already in the thread - the diaphragms have to be changed. The pump design is so basic that almost nothing else can go wrong.
                                      The diaphragms are made of a silicone-like thingy, which after some time ( probably depends on the air qualities in your area ) degrades and stops doing what it is supposed to do - which is to keep the pump piston in the correct position and to displace air.
                                      The piston is centered between two solenoids in parallel and it will not move properly if the diaphragms are too soft and are not keeping it in place.

                                      Once you have the pump dissembled, of course do not forget to check if the valves are working fine.

                                      Comment

                                      • caphair
                                        Badcaps Legend
                                        • Nov 2011
                                        • 1249

                                        #20
                                        Re: Hot Air Station - Air Pump Failing

                                        Is replacing the diaphragms a straight forward thing? Never done one before.

                                        Anyone know if these pumps can be purchased assembled anywhere?

                                        Comment

                                        Related Topics

                                        Collapse

                                        • stj
                                          ZD desoldering station pump rebuild
                                          by stj
                                          just did one.
                                          works great.

                                          so here's the discoveries.
                                          the pump "modules" have 4 parts, the main body, the outside bit, the inside bit - screwed to the main body, and the diaphram.
                                          the failure is the inside bit, it has a rubber coating for some reason that becomes tacky and breaks down - contaminating the diaphram.
                                          so you need to clean everything to get rid of all the tacky black stuff.
                                          then reassemble it.
                                          *BUT*
                                          you must put the 2 screws into the assembly only finger-tight.
                                          if you tighten it properly the valves dont work....
                                          08-21-2024, 05:59 PM
                                        • Document Archive
                                          HP Station de travail Z2 format tour G4 i7-8700 Specification for Upgrade or Repair
                                          by Document Archive
                                          This specification for the HP Station de travail Z2 format tour G4 can be useful for upgrading or repairing a desktop PC that is not working. As a community we are working through our specifications to add valuable data like the Station de travail Z2 format tour G4 boardview and Station de travail Z2 format tour G4 schematic. Our users have donated over 1 million documents which are being added to the site. This page will be updated soon with additional information. Alternatively you can request additional help from our users directly on the relevant badcaps forum. Please note that we offer no...
                                          09-12-2024, 02:20 PM
                                        • Document Archive
                                          MSI Gaming GF66 11UG-820FR Katana Dragon Station Notebook GF Specification for Upgrade or Repair
                                          by Document Archive
                                          This specification for the MSI Gaming GF66 11UG-820FR Katana Dragon Station Notebook can be useful for upgrading or repairing a laptop that is not working. As a community we are working through our specifications to add valuable data like the GF66 11UG-820FR Katana Dragon Station boardview and GF66 11UG-820FR Katana Dragon Station schematic. Our users have donated over 1 million documents which are being added to the site. This page will be updated soon with additional information. Alternatively you can request additional help from our users directly on the relevant badcaps forum. Please note...
                                          09-07-2024, 05:20 AM
                                        • Document Archive
                                          HP EliteBook 840 G6 + UltraSlim Docking Station Notebook 800 Specification for Upgrade or Repair
                                          by Document Archive
                                          This specification for the HP EliteBook 840 G6 + UltraSlim Docking Station Notebook can be useful for upgrading or repairing a laptop that is not working. As a community we are working through our specifications to add valuable data like the 840 G6 + UltraSlim Docking Station boardview and 840 G6 + UltraSlim Docking Station schematic. Our users have donated over 1 million documents which are being added to the site. This page will be updated soon with additional information. Alternatively you can request additional help from our users directly on the relevant badcaps forum. Please note that we...
                                          09-06-2024, 06:00 PM
                                        • Document Archive
                                          HP EliteBook 840 G6 + UltraSlim Docking Station Notebook 800 Specification for Upgrade or Repair
                                          by Document Archive
                                          This specification for the HP EliteBook 840 G6 + UltraSlim Docking Station Notebook can be useful for upgrading or repairing a laptop that is not working. As a community we are working through our specifications to add valuable data like the 840 G6 + UltraSlim Docking Station boardview and 840 G6 + UltraSlim Docking Station schematic. Our users have donated over 1 million documents which are being added to the site. This page will be updated soon with additional information. Alternatively you can request additional help from our users directly on the relevant badcaps forum. Please note that we...
                                          09-06-2024, 12:30 PM
                                        • Loading...
                                        • No more items.
                                        Working...