Sony KDL-55EX620 stand-by present, no stand-by light, AC_OFF_DET @.47V

Collapse
X
 
  • Time
  • Show
Clear All
new posts
  • DXseekerMO
    Badcaps Legend
    • Feb 2018
    • 1119
    • US

    #1

    Sony KDL-55EX620 stand-by present, no stand-by light, AC_OFF_DET @.47V

    So in an attempt to avoid further confusion this is an extension of this thread: https://www.badcaps.net/forum/showthread.php?t=73120 I made such a mess out of this one that I felt to avoid confusion and back-tracking through 8 pages of thread I thought I should just start over with what I have right now.

    BACKGROUND:

    This TV is the victim of a confirmed over-voltage event. I bought this Sony and a TCL TV from the same place, both appearing dead. I replaced the power supply in the TCL which fixed that TV.

    To this point, fusible resistor R6201 was replaced for being open and IC6201 was replaced due to a 170ohm short across the S and D pins. After their replacement, stand-by volts would increase from about 3.2V to 4.45V when CN6101 (to the main board) was detached. From this it was suggested IC6251 is replaced, which I just did 30min ago.

    There is still no stand-by light, however stand-by voltage of 3.25 to 3.3v is now at CN6101.

    VOLTAGES CN6101:


    PIN no…………………PIN ID…………………….Volts……………………..Volts CN6101 detached
    1……………………..POWER_ON…………………0v………………………………………..0v
    2-5………………………NC
    6………………………..BL_ERR……………………..0v………………………………………..0v
    7…………………….AC_OFF_DET………………0.46v…………………………………..3.21v
    8………………………T-CON_ON………………….0v…………………………………………0v
    9……………………………GND
    10………………………STBY_3.3………………..3.26v ……………………………………3.3v
    11……………………..AU_GND
    12……………………..AU_12V……………………..0…………………………………………0
    13……………………..AU_GND
    14……………………..AU_12V……………………..0…………………………………………0
    15, 17, 19, 21, 23, 25, 27……GND
    16……………………..REG_12V……………………0…………………………………………0
    18……………………..REG_12V……………………0…………………………………………0
    20………………….BOR_ASU_12V………………0…………………………………………0
    22………………….BOR_ASU_12V………………0…………………………………………0
    24………………….T-CON_VCC12V…………….0…………………………………….……0
    26………………….T-CON_VCC12V…………….0…………………………………….……0
    28………………….T-CON_VCC12V…………….0…………………………………….……0

    So there still looks to be a problem on both POWER_ON and AC_OFF_DET lines.
    Attached Files

    if you find these attachements useful please consider making a small donation to the site

    They call me......."threadkiller"
  • nomoresonys
    Badcaps Legend
    • Jan 2013
    • 12330
    • U.S.

    #2
    Re: Sony KDL-55EX620 stand-by present, no stand-by light, AC_OFF_DET @.47V

    Do you get the proper voltages with a force on of powerboard or maybe you already tried it?
    Last edited by nomoresonys; 03-10-2019, 05:47 PM.

    Comment

    • DXseekerMO
      Badcaps Legend
      • Feb 2018
      • 1119
      • US

      #3
      Re: Sony KDL-55EX620 stand-by present, no stand-by light, AC_OFF_DET @.47V

      Originally posted by nomoresonys
      Do you get the proper voltages with a force on of powerboard or maybe you already tried it?
      No, haven't tried to force the power supply on. I'm not too sure about a force-on after an over-voltage event....I'd hate to fry other stuffs and have to buy a power board for this, especially when I see AC_OFF_DET raise up when the main board is disconnected. I hope I'm wrong about that being a sign of a main board problem.
      They call me......."threadkiller"

      Comment

      • R_J
        Badcaps Legend
        • Jun 2012
        • 9624
        • Canada

        #4
        Re: Sony KDL-55EX620 stand-by present, no stand-by light, AC_OFF_DET @.47V

        It does appear according to the training manual, AC_OFF_DET should be 3.3 volts in standby mode with main connected
        I see that cn6102 also has the AC_OFF_DET line going to it so it could be that the main IS loading down that line
        What I might try is take a 500Ω - 1k resistor and with main connected, connectthe resistor between standby 3.3 & AC_OFF_DET and see if the standby led comes on.
        Also monitor the voltage on the AC_OFF_DET line when doing this to see if it still drops
        Last edited by R_J; 03-10-2019, 07:28 PM.

        Comment

        • DXseekerMO
          Badcaps Legend
          • Feb 2018
          • 1119
          • US

          #5
          Re: Sony KDL-55EX620 stand-by present, no stand-by light, AC_OFF_DET @.47V

          Originally posted by R_J
          I would expect AC_OFF_DET to go to 3.3 with main disconnected, This is because there is no current being drawn so no voltage drop across R6403 and R6404 so you measure 3.3 standby
          I'm getting ready to sound like a broken record. I can't believe it. Yet again here's another power supply with up-and-down voltages. This time it's on PIN5 (source) of IC6201, from 140 to about 190v best I can tell with the way its swinging!
          Attached Files

          if you find these attachements useful please consider making a small donation to the site

          They call me......."threadkiller"

          Comment

          • R_J
            Badcaps Legend
            • Jun 2012
            • 9624
            • Canada

            #6
            Re: Sony KDL-55EX620 stand-by present, no stand-by light, AC_OFF_DET @.47V

            Its likely your meter that's picking up the high voltage pulses, Check the voltage R6201
            The standby circuit is working, why are you even checking that ic?
            Last edited by R_J; 03-10-2019, 07:39 PM.

            Comment

            • DXseekerMO
              Badcaps Legend
              • Feb 2018
              • 1119
              • US

              #7
              Re: Sony KDL-55EX620 stand-by present, no stand-by light, AC_OFF_DET @.47V

              Originally posted by R_J
              Its likely your meter that's picking up the high voltage pulses, Check the voltage R6201
              163.7v on both sides of R6201
              They call me......."threadkiller"

              Comment

              • R_J
                Badcaps Legend
                • Jun 2012
                • 9624
                • Canada

                #8
                Re: Sony KDL-55EX620 stand-by present, no stand-by light, AC_OFF_DET @.47V

                So its your meter that's picking up the switching pulses from the ic.
                as for the AC_OFF_DET.
                IC6501 pin 26 should be high (same as VCC pin 23 volts) with normal a/c connected. This means the same voltage will pins 1& 2 of PH6302, so the led will be OFF
                With PH6302 led off, the output 3 & 4 will be open. Q6402 will be turned off so the 3.3 volts from R6403 will appear on R6404 and also on the AC_OFF_DET line
                My guess, main board is loading the AC_OFF_DET

                Comment

                • DXseekerMO
                  Badcaps Legend
                  • Feb 2018
                  • 1119
                  • US

                  #9
                  Re: Sony KDL-55EX620 stand-by present, no stand-by light, AC_OFF_DET @.47V

                  Originally posted by R_J
                  So its your meter that's picking up the switching pulses from the ic.
                  as for the AC_OFF_DET.
                  IC6501 pin 26 should be high (same as VCC pin 23 volts) with normal a/c connected. This means the same voltage will pins 1& 2 of PH6302, so the led will be OFF
                  With PH6302 led off, the output 3 & 4 will be open. Q6402 will be turned off so the 3.3 volts from R6403 will appear on R6404 and also on the AC_OFF_DET line
                  My guess, main board is loading the AC_OFF_DET
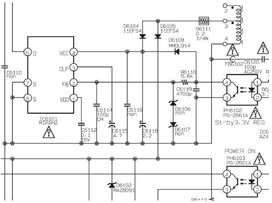
                  Yes, so I pulled the main board to see if there may be an answer.

                  The only suspect is a 14Kohm reading across the circled cap. One side of it is connected directly to the AC_OFF_DET pin of the connector next to it.

                  EDIT/ADD: I traced the whole AC_OFF_DET circuit on both sides of the board. The choices appear to be this cap, a resistor group (that appears to test good) and the X-REALITY processor.
                  Attached Files

                  if you find these attachements useful please consider making a small donation to the site

                  Last edited by DXseekerMO; 03-10-2019, 09:42 PM.
                  They call me......."threadkiller"

                  Comment

                  • R_J
                    Badcaps Legend
                    • Jun 2012
                    • 9624
                    • Canada

                    #10
                    Re: Sony KDL-55EX620 stand-by present, no stand-by light, AC_OFF_DET @.47V

                    The cap is likely C6101, The resistor network is RB9031 (4x100Ω) Pin 8 connects to AC_MON (AC_OFF_DET), Pin 7 goes to ic9000(ae5)
                    with the main connected, check the voltage on:
                    PH6302 pin 4
                    then check the voltage on Q6402 e,b,c

                    I would'nt think 14k would load the 3.3 volts that much, check that R6403 & R6404 on the power supply are good
                    Attached Files

                    if you find these attachements useful please consider making a small donation to the site

                    Last edited by R_J; 03-10-2019, 10:18 PM.

                    Comment

                    • DXseekerMO
                      Badcaps Legend
                      • Feb 2018
                      • 1119
                      • US

                      #11
                      Re: Sony KDL-55EX620 stand-by present, no stand-by light, AC_OFF_DET @.47V

                      Originally posted by R_J
                      The cap is likely C6101, The resistor network is RB9031 (4x100Ω) Pin 8 connects to AC_MON (AC_OFF_DET), Pin 7 goes to ic9000(ae5)
                      with the main connected, check the voltage on:
                      PH6302 pin 4
                      then check the voltage on Q6402 e,b,c

                      I would'nt think 14k would load the 3.3 volts that much, check that R6403 & R6404 on the power supply are good
                      PH6302 PIN4 checks at 3.28v

                      Q6402 is on the bottom side of the board. How can I check this with the main hooked up? There won't be any ground screws in the power supply.
                      They call me......."threadkiller"

                      Comment

                      • R_J
                        Badcaps Legend
                        • Jun 2012
                        • 9624
                        • Canada

                        #12
                        Re: Sony KDL-55EX620 stand-by present, no stand-by light, AC_OFF_DET @.47V

                        You don't need the ground screws it is ground via the cables, place something under it so it won't short to the chassis anywhere.
                        You could also measure PH6302 Pin3 from the top, that would give an indication of the q6402 base voltage
                        Last edited by R_J; 03-11-2019, 10:48 AM.

                        Comment

                        • DXseekerMO
                          Badcaps Legend
                          • Feb 2018
                          • 1119
                          • US

                          #13
                          Re: Sony KDL-55EX620 stand-by present, no stand-by light, AC_OFF_DET @.47V

                          Originally posted by R_J
                          You don't need the ground screws it is ground via the cables, place something under it so it won't short to the chassis anywhere.
                          You could also measure PH6302 Pin3 from the top, that would give an indication of the q6402 base voltage
                          Q6402 base: .49v Emitter: 0v Collector: 0v, checked directly on the terminals.

                          EDIT/ADD: R6403 and R6404 check good.
                          Last edited by DXseekerMO; 03-11-2019, 01:51 PM.
                          They call me......."threadkiller"

                          Comment

                          • R_J
                            Badcaps Legend
                            • Jun 2012
                            • 9624
                            • Canada

                            #14
                            Re: Sony KDL-55EX620 stand-by present, no stand-by light, AC_OFF_DET @.47V

                            Is q6402 shorted e-c? I would think there should be 0 volts on the base. and 3 volts on the collector
                            PH6302 should be off ie: 0 volts across pins 1 & 2
                            try shorting the base to emitter/ground and see if you get 3 volts on the collector
                            Last edited by R_J; 03-11-2019, 04:46 PM.

                            Comment

                            • DXseekerMO
                              Badcaps Legend
                              • Feb 2018
                              • 1119
                              • US

                              #15
                              Re: Sony KDL-55EX620 stand-by present, no stand-by light, AC_OFF_DET @.47V

                              Originally posted by R_J
                              Is q6402 shorted e-c? I would think there should be 0 volts on the base. and 3 volts on the collector
                              PH6302 should be off ie: 0 volts across pins 1 & 2
                              try shorting the base to emitter/ground and see if you get 3 volts on the collector
                              Before I do this I wanted to make sure of the pinout. This transistor is marked N1.

                              If viewed with the single terminal at the top of Q6402 are the pinouts E (lower left), B and C (lower right)? See pic below:
                              Attached Files

                              if you find these attachements useful please consider making a small donation to the site

                              They call me......."threadkiller"

                              Comment

                              • budm
                                Badcaps Legend
                                • Feb 2010
                                • 40746
                                • USA

                                #16
                                Re: Sony KDL-55EX620 stand-by present, no stand-by light, AC_OFF_DET @.47V

                                The one you mark as E is actually B.
                                The one you mark as C is actually E.
                                The one you mark as B is actually C.
                                That is the typical pin out for that form factor:
                                I.E. https://cdn.badcaps-static.com/pdfs/...8468ce7268.pdf
                                Never stop learning
                                Basic LCD TV and Monitor troubleshooting guides.
                                http://www.badcaps.net/forum/showthr...956#post305956

                                Voltage Regulator (LDO) testing:
                                http://www.badcaps.net/forum/showthr...999#post300999

                                Inverter testing using old CFL:
                                http://www.badcaps.net/forum/showthr...er+testing+cfl

                                Tear down pictures : Hit the ">" Show Albums and stories" on the left side
                                http://s807.photobucket.com/user/budm/library/

                                TV Factory reset codes listing:
                                http://www.badcaps.net/forum/showthread.php?t=24809

                                Comment

                                • DXseekerMO
                                  Badcaps Legend
                                  • Feb 2018
                                  • 1119
                                  • US

                                  #17
                                  NOT fixed

                                  Today I replaced the power board in this TV. Unfortunately the TV does not work. Looks like the main board is no good.

                                  Stand-by voltage and AC_DET voltage was present on the replacement board. Stand-by was constant but AC_DET dropped to .46v with the main board plugged in, and raised to normal voltage when unplugged.

                                  On to source a main board.
                                  They call me......."threadkiller"

                                  Comment

                                  • Diah
                                    Badcaps Legend
                                    • Feb 2013
                                    • 6562
                                    • Germany

                                    #18
                                    Re: Sony KDL-55EX620 stand-by present, no stand-by light, AC_OFF_DET @.47V

                                    sorry mat. you just following your believe... budm RJ. suggest the correct way of pin labeled and powering the PSU
                                    over all Sony / LG Main boards there are ICs of Power detectors which they watch 12 24 etc. volts and notify main processor ( voltage are here ) so it keep on and run the reset of the sets. if they are missing the AC DET go high.
                                    you need to disconnect MB from PSU first and as suggest by RJ force PSU to turn on and get the rest of voltage,,, to be sure PSU 100% okay, then plug the MB and check, if there are still issue it mean MB had issue.

                                    Comment

                                    • R_J
                                      Badcaps Legend
                                      • Jun 2012
                                      • 9624
                                      • Canada

                                      #19
                                      Re: Sony KDL-55EX620 stand-by present, no stand-by light, AC_OFF_DET @.47V

                                      There are a bunch of small fuses on both sides of that main board, it might be worth checking them, you never know, I see at SJ there is an update to do after replacing the main board

                                      Comment

                                      • DXseekerMO
                                        Badcaps Legend
                                        • Feb 2018
                                        • 1119
                                        • US

                                        #20
                                        Re: Sony KDL-55EX620 stand-by present, no stand-by light, AC_OFF_DET @.47V

                                        Originally posted by Diah
                                        sorry mat. you just following your believe... budm RJ. suggest the correct way of pin labeled and powering the PSU
                                        over all Sony / LG Main boards there are ICs of Power detectors which they watch 12 24 etc. volts and notify main processor ( voltage are here ) so it keep on and run the reset of the sets. if they are missing the AC DET go high.
                                        you need to disconnect MB from PSU first and as suggest by RJ force PSU to turn on and get the rest of voltage,,, to be sure PSU 100% okay, then plug the MB and check, if there are still issue it mean MB had issue.
                                        This I will do, but I was looking back in the thread and the only thing I see for forcing anything on is the 500-1000ohm resistor between STBY3.3 and AC_OFF_DET to see if the stand-by light turns on.

                                        Originally posted by R_J
                                        There are a bunch of small fuses on both sides of that main board, it might be worth checking them, you never know, I see at SJ there is an update to do after replacing the main board
                                        This I will also do, never thought of this. Am I missing the part of this thread where you talked about how to force on the PSU?

                                        The PSU came from a place called TVPARTSTODAY in Evansville IN. Word on the street is their parts go out the door as described and in good working order. I suppose anyone can make a mistake tho...
                                        Last edited by DXseekerMO; 03-21-2019, 05:01 PM.
                                        They call me......."threadkiller"

                                        Comment

                                        Related Topics

                                        Collapse

                                        • brithepi2k
                                          Sony KD-65XE8596 no standby light
                                          by brithepi2k
                                          Hi,

                                          I’ve got a Sony KD-65XE8596 here that has no standby light coming on. I’ve tested the power board with the test meter, the TV needs 3.4 for the standby but only getting 2.4. Anything that I can change/check on the board to get it working? Pictures of the board are included.

                                          cheers...
                                          09-06-2025, 02:22 PM
                                        • rabbituk
                                          Sony HCD BX7700dbi CMT flashing standby
                                          by rabbituk
                                          I have got a Sony HCD-BX7700dbi that isn't worth a lot but I'm keen to learn how to repair and would appreciate some help with my train of thought. The protection circuit is kicking in and the standby light is blinking. It goes into protection mode within a second of powering it on.

                                          So far the relay on the power board that enables the main transformer clicks on and then off when powering on the unit. Looking at the schematics, the permanently enabled power rail called 'unreg sub' provides about 13.5VDC. Where the power comes into the main board on connector CN303, there is a diode...
                                          02-11-2025, 05:05 PM
                                        • androripara
                                          Sony Bravia 55HX820 - 4 times blinking red standby led
                                          by androripara
                                          Hello everyone,
                                          i am trying to repair a Sony KDL-55HX820 led TV which is throwing error code 4 (standby led flashing four times).

                                          I followed the troubleshooting flowchart at page 69, and between pin1 and pin7 of CN6002 i am reading 1.91V so i guess i can rule out the B Board as the culprit.
                                          Before ordering new G* Boards (by the way, should i change both? it is not specified in the manual) i wanted to try and do more advanced troubleshooting since i've read in other threads people resolving their problems on the 46/55 HX 820/823/825 models by replacing the Samsung led...
                                          10-19-2023, 05:16 AM
                                        • denisten
                                          Sony STR-DB870QS standby transformer
                                          by denisten
                                          Hi everyone, i am a newbie here and i hope i will find the help i need. I have the above mentioned receiver with standby transformer's primary coil damaged. I have searched the net without success to find any tech data about this transformer. I have only the Sony part number1-437-313-11 and TAM Malaysia M0126. I guess i could find replacement for it, but i need to know the secondary coil voltages and VA. It is 220v on the primary. It has 5 pins on the secondary, the outer two are not used and i have 6.5 ohms between pins 2and 4, 3,9 ohms between 2 and 3, and 3,6 ohms between 3 and 4. Can someone...
                                          04-14-2023, 03:24 AM
                                        • Carlos#2003%
                                          Schematic de una Sony VAIO PCG-41217u, Sony VPCSB45FL (MBX-237), 1p-0117j01-a012 mbx-237.
                                          by Carlos#2003%
                                          Buenas mi nombre es carlos me uni al foro porque estoy buscando el schematic de una sony vaio pcg-41217u otras formas de escribirlo son 1p-0117j01-a012 mbx-237 numero de placa revision 1.2 o Sony VPCSB (MBX-237), en fin me gustaria y ayudaria un monton si alguien me puede dar dichi svhematic para hacer las mediciones de una laptop de la mencionada anteriormente(Sony VAIO PCG-41217U) con el fin de repararla dejo de funcionar solo prende el led de la bateria al pulsar el boton de power el disco empiesa a hacer ruido de actividad pero los leds del frontas no reflejan acividad y no enciende la pantalla....
                                          02-15-2024, 07:52 PM
                                        • Loading...
                                        • No more items.
                                        Working...