Hi All,
I am an electronics enthusiast and this is my second post, I recently received a TV that was struck by lightning.
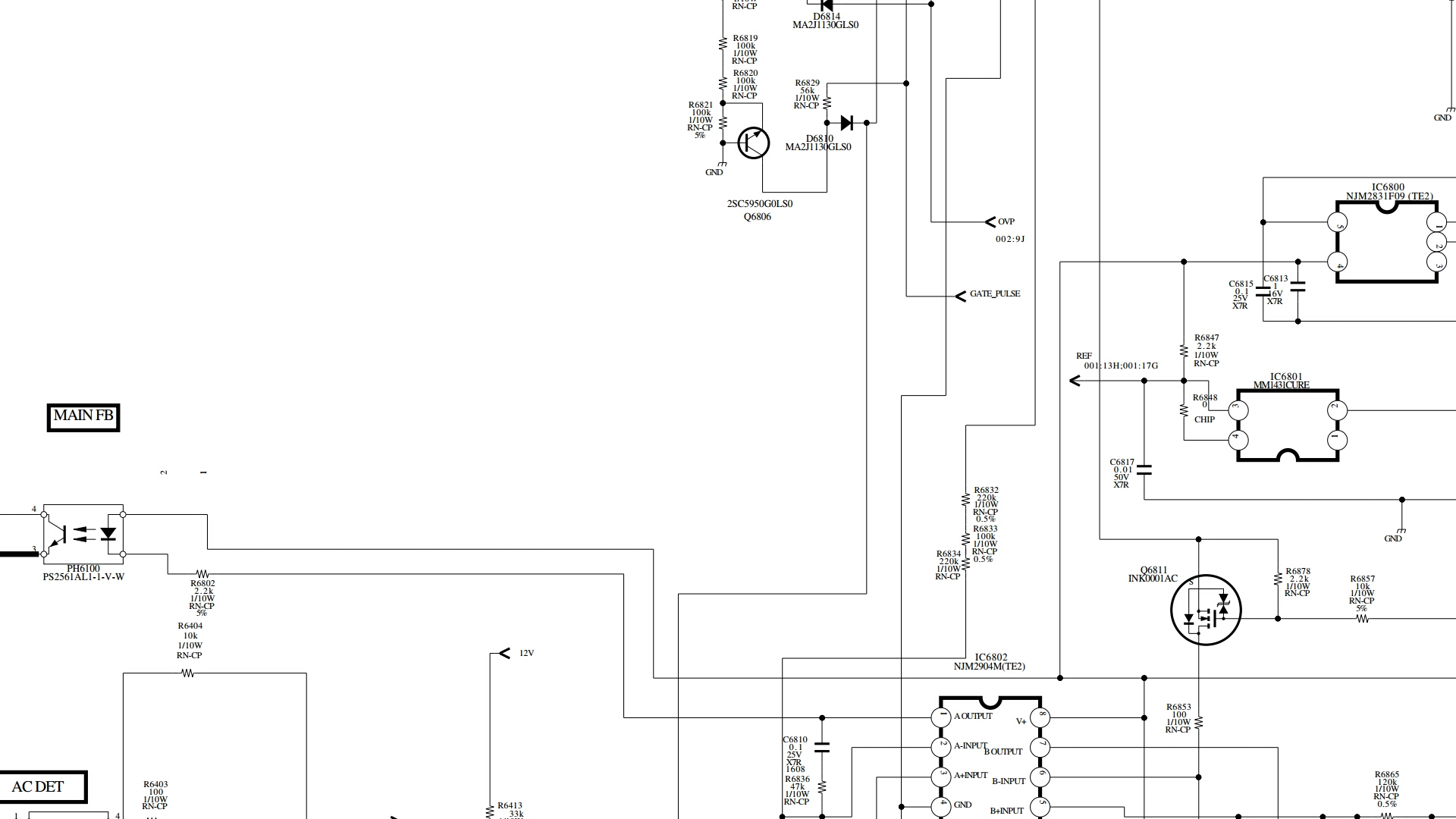
Model: KDL-40EX710
The TV used to display the error code 7 blinks. The TV was sent to Sony for repairs but they trashed it as it was an obsolete model. Now after getting back the TV from them. The error codes have vanished. The red light comes on the relay clicks and then after 2 seconds it clicks back again.
So I am trying to reverse engineer the power supply board.
I have standby 3.3 V
I am curious about the voltage in AC_OFF_DET. It shows 3.3 Volt but once I put a jumper on STBY3.3V to POWER_ON the AC_OFF_DET goes to 0V
I feel this is not normal, I remember AC_OFF_DET being 2.3 ish to 2.8ish volts. Please help me out.
I am trying to revive this TV.
I am an electronics enthusiast and this is my second post, I recently received a TV that was struck by lightning.
Model: KDL-40EX710
The TV used to display the error code 7 blinks. The TV was sent to Sony for repairs but they trashed it as it was an obsolete model. Now after getting back the TV from them. The error codes have vanished. The red light comes on the relay clicks and then after 2 seconds it clicks back again.
So I am trying to reverse engineer the power supply board.
I have standby 3.3 V
I am curious about the voltage in AC_OFF_DET. It shows 3.3 Volt but once I put a jumper on STBY3.3V to POWER_ON the AC_OFF_DET goes to 0V
I feel this is not normal, I remember AC_OFF_DET being 2.3 ish to 2.8ish volts. Please help me out.
I am trying to revive this TV.

Comment