Panasonic 50" power supply, no standby +5V

Collapse
X
 
  • Time
  • Show
Clear All
new posts
  • Neelix
    Senior Member
    • Oct 2013
    • 145
    • South Africa

    #21
    Re: Panasonic 50" power supply, no standby +5V

    Are you sure you cut open the correct jumper because in the picture the STB5V marking on the board have it's arrow pointing towards a different jumper or are the two jumpers connected?
    Last edited by Neelix; 01-12-2015, 08:30 AM.

    Comment

    • Nicholas
      Senior Member
      • Dec 2014
      • 60
      • Kingdom of Denmark

      #22
      Re: Panasonic 50" power supply, no standby +5V

      Hi, yeah, it goes through there. I checked it

      Thanks!

      Comment

      • Nicholas
        Senior Member
        • Dec 2014
        • 60
        • Kingdom of Denmark

        #23
        Re: Panasonic 50" power supply, no standby +5V

        Ok, with the external +5V added as standby voltage, I get three flashed from the
        front standby LED.

        I cannot turn it on.

        Comment

        • Nicholas
          Senior Member
          • Dec 2014
          • 60
          • Kingdom of Denmark

          #24
          Re: Panasonic 50" power supply, no standby +5V

          I have looked up the failure codes for Panasonic, it seems that three
          flashes mean a problem with the 3.3V on the SOS board(?)...what IS the
          SOS-board, and does this TV even have 3.3V?

          Thanks again!

          Nicholas

          Comment

          • Nicholas
            Senior Member
            • Dec 2014
            • 60
            • Kingdom of Denmark

            #25
            Re: Panasonic 50" power supply, no standby +5V

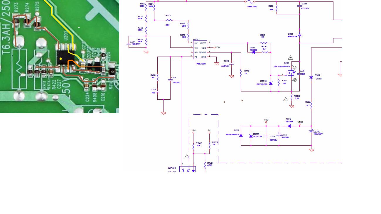
            Update. I got the ICs and removed the old one from the PSU board. It's a real
            mess, all the solder pads + some traces are gone.

            Does someone know where pin 1 should go? (See attached image beneath)

            Thanks
            Attached Files

            Comment

            • tw2005
              Badcaps Legend
              • Oct 2011
              • 6458
              • Australia

              #26
              Re: Panasonic 50" power supply, no standby +5V

              Originally posted by Nicholas
              Update. I got the ICs and removed the old one from the PSU board. It's a real
              mess, all the solder pads + some traces are gone.

              Does someone know where pin 1 should go? (See attached image beneath)

              Thanks
              It shows you in that picture, goes in as drawn. pin 1 is bottom left

              Comment

              • drussell
                Senior Member
                • Nov 2014
                • 144
                • Canada

                #27
                Re: Panasonic 50" power supply, no standby +5V

                He means, where does the trace actually go to? His pads and traces are gone and he's trying to figure out where it's supposed to go, what pin 1 is actually connected to, I believe...

                I don't have one here to look at for him, unfortunately...

                Anyone have good pictures of the back of this power supply board or an actual board that can look?
                Last edited by drussell; 01-23-2015, 10:12 PM.

                Comment

                • tw2005
                  Badcaps Legend
                  • Oct 2011
                  • 6458
                  • Australia

                  #28
                  Re: Panasonic 50" power supply, no standby +5V

                  best guess using a photo and schematic
                  Attached Files

                  Comment

                  • Nicholas
                    Senior Member
                    • Dec 2014
                    • 60
                    • Kingdom of Denmark

                    #29
                    Re: Panasonic 50" power supply, no standby +5V

                    Yes, not the direction of the IC but which leg goes where

                    tw2005, thanks! That really goes and above the call of duty. I'll go back
                    in when my daughter gives me second.

                    Thanks a lot for the drawing!!!

                    Nicholas

                    Comment

                    • tw2005
                      Badcaps Legend
                      • Oct 2011
                      • 6458
                      • Australia

                      #30
                      Re: Panasonic 50" power supply, no standby +5V

                      Originally posted by Nicholas
                      Yes, not the direction of the IC but which leg goes where

                      tw2005, thanks! That really goes and above the call of duty. I'll go back
                      in when my daughter gives me second.

                      Thanks a lot for the drawing!!!

                      Nicholas
                      If we had a clear close up of yours without the IC in place that would be handy to see what's under the IC. If it's just pin 1 then I'm confident about what I have but pins 3 & 5 not so sure. had to rely on the schematic to have a bit of a guess as that photo is not clear enough.

                      Comment

                      • sordids999
                        Badcaps Legend
                        • May 2013
                        • 2161
                        • uk

                        #31
                        Re: Panasonic 50" power supply, no standby +5V

                        I think I have a old board somewhere ill try and post pics later

                        Comment

                        • Nicholas
                          Senior Member
                          • Dec 2014
                          • 60
                          • Kingdom of Denmark

                          #32
                          Re: Panasonic 50" power supply, no standby +5V

                          Hi guys, a managed to solder on the wire to pin 1 on the IC, and the TV works!

                          Thanks for all your help, especially tw2005's drawing!

                          So, another thumbs up for the U203-solution!

                          On a side note, what is the resolution of this TV? It says 720p on many sites,
                          but that seems low for a TV from 2012? I would expect 1080p.

                          Thanks again!

                          Comment

                          • drussell
                            Senior Member
                            • Nov 2014
                            • 144
                            • Canada

                            #33
                            Re: Panasonic 50" power supply, no standby +5V

                            1024x768

                            Comment

                            • Nicholas
                              Senior Member
                              • Dec 2014
                              • 60
                              • Kingdom of Denmark

                              #34
                              Re: Panasonic 50" power supply, no standby +5V

                              Damn, not even 1280 pixels per line...

                              Comment

                              • tw2005
                                Badcaps Legend
                                • Oct 2011
                                • 6458
                                • Australia

                                #35
                                Re: Panasonic 50" power supply, no standby +5V

                                Originally posted by Nicholas
                                Hi guys, a managed to solder on the wire to pin 1 on the IC, and the TV works!

                                Thanks for all your help, especially tw2005's drawing!

                                So, another thumbs up for the U203-solution!

                                On a side note, what is the resolution of this TV? It says 720p on many sites,
                                but that seems low for a TV from 2012? I would expect 1080p.

                                Thanks again!
                                cheap and worth the effort. Shame we got no photos though.

                                Comment

                                Related Topics

                                Collapse

                                • sam_sam_sam
                                  Desoldering gun station modified to use a 18 volt @ 20 amp switching power supply
                                  by sam_sam_sam
                                  I have wanting to do this project for quite sometime now and I finally found a switching power supply that will work on this desoldering gun station ZD-915 that the original switching power supply took a shit and just was not worth trying to fix it because this switching power is not quite big enough to handle the heater element and the vacuum pump

                                  One note when I tested the switching power supply and the voltage control board I noticed that this desoldering gun heat up much faster than the original switching power supply which I was really surprised by to the point that I might buy...
                                  03-31-2024, 02:12 PM
                                • sam_sam_sam
                                  Panasonic switching power supply daughter board has two 27uf @ 50 volt capacitors which I do not keep in stock
                                  by sam_sam_sam
                                  I did not have any 27uf @ 50 volt capacitors but one nice thing is that it has enough room for two capacitors in parallel a 22uf and a 4.7uf @ 50 volts 22 plus 4.7 equals 26.7uf which so very close to 27uf I will show some pictures of it sometime tomorrow

                                  This is one of the shit est boards I seen in a very long time and it was the daughter board the traces just lifting off the board I had to use the capacitor leads to repair the the traces and the main board is not any better because I had to repair several traces for the daughter board to the main board

                                  After all of...
                                  07-13-2024, 08:14 PM
                                • Yanleb
                                  UN65MU6300FXZC, no standby LED but power supply good. Bad IC1604 25Q40?
                                  by Yanleb
                                  Hi all,

                                  My UN65MU6300FXZC is dead and the standby LED stays off. The power supply is good. The main board is BN94-12434A.

                                  Disconnecting the main board from the power supply makes the backlight come ON.

                                  I did disconnect the panel cables and the WIFI modules, the board is still dead.

                                  I did read in many posts that IC1604 25Q40 becomes corrupted. It has proper 3.3 volt on VCC pin 8. I did read that if I post its dump here someone can fix it. Is that right?

                                  Thanks.
                                  11-18-2024, 12:34 AM
                                • reessi
                                  JSK4228-050 Power Supply Standby voltage changing! (Possible from Wharfedale LTF37K1)
                                  by reessi
                                  Hello,

                                  I am trying to re-purpose this power supply that I saved years ago from a tv with a cracked screen for a monitor but that is not really that relevent at the moment. I do not recall which tv but a google search looks like it is from Wharfedale LTF37K1.

                                  You may notice I made some alterations moving some components to the top and some wires which are from a 5v regulator I fitted to the 12v output as the monitor requires 5v. The standby was already at fault from the beginning, it has nothing to do with the alterations...

                                  Years ago it had some bulging caps...
                                  04-26-2021, 11:42 AM
                                • Tynan Dill
                                  Vizio e601i-A3 - Has Sound and Display, But No Backlight - Bad Power Supply Board or Bad LED Bulbs ?
                                  by Tynan Dill
                                  I was given this TV from my great uncle. He said it just wouldn't turn on one day out of nowhere, replaced the TV, and gave it to me to possibly fix and use for myself.

                                  Upon bringing it home and plugging it up, it showed a standby light.

                                  I powered it on and without a flashlight, the display showed the "V" but the lighting is very dim, but visible.

                                  The screen seems to blackout and stay black, but with a flashlight I can see the display.

                                  With my Playstation 4 connected via HDMI, and running a game I can hear sound.

                                  Assuming...
                                  11-22-2024, 01:46 PM
                                • Loading...
                                • No more items.
                                Working...