Panasonic TH-50PZ80U 2/10 blink

Collapse
X
 
  • Time
  • Show
Clear All
new posts
  • Caleb
    Smokin IC's
    • Feb 2013
    • 645
    • USA

    #1

    Panasonic TH-50PZ80U 2/10 blink

    I worked on this set about 8 months ago it had 7 blinks and ended up having a shorted buffer and ysus. It came back a couple days ago with 10 blinks, as I started troubleshooting I switched out the mc module caps thinking that would do the trick. It ended up instead being bad mosfets for the Vsus supply. I confirmed by robbing the 2 16N55G mosfets from another power board, My question is this, is there a compatible replacement for this mosfet? I struck out on datasheet. I found some on ebay but was hoping to get this up and running a bit quicker than the week it normally takes to get parts here. Does anyone have the basic specs for this mosfet or am I condemned to wait a week on shipping?
    Liberating magic smoke one part at a time
  • tw2005
    Badcaps Legend
    • Oct 2011
    • 6458
    • Australia

    #2
    Re: Panasonic TH-50PZ80U 2/10 blink

    generally the first figure is current, 2nd is volts. So something => 16amp, => 550v, N channel

    maybe try

    http://www.digikey.com/product-detai...C3IN-ND/593232

    ??
    Last edited by tw2005; 05-13-2014, 12:20 AM.

    Comment

    • Caleb
      Smokin IC's
      • Feb 2013
      • 645
      • USA

      #3
      Re: Panasonic TH-50PZ80U 2/10 blink

      Well thats extremely good to know, however I dont have any 16 amp mosfets in my parts bin. So I guess I will have to wait anyhow. Has anyone tried replacing these before? they seem to be epoxied to the heatsink plate. I guess I will tap some threads in and drill out a hole on the big plate to fit.
      Liberating magic smoke one part at a time

      Comment

      • Caleb
        Smokin IC's
        • Feb 2013
        • 645
        • USA

        #4
        Re: Panasonic TH-50PZ80U 2/10 blink

        Well, I got my new replacement mosfets in and they lasted less than a minute. Not sure if they were defective I tried a pair of 12 amp mosfets off a samsung power board. they lasted about two minutes. According to the schematic the mc301 module drives these is it possible the tea1611t chip is defective and killing my mosfets?

        BTW those originals are very well epoxied to the heatsink, I had to use a grinder to get them off.
        Last edited by Caleb; 05-17-2014, 09:00 PM.
        Liberating magic smoke one part at a time

        Comment

        • tom66
          EVs Rule
          • Apr 2011
          • 32560
          • UK

          #5
          Re: Panasonic TH-50PZ80U 2/10 blink

          Did you bolt the heatsink plate down to the back metal plate?
          Please do not PM me with questions! Questions via PM will not be answered. Post on the forums instead!
          For service manual, schematic, boardview (board view), datasheet, cad - use our search.

          Comment

          • Caleb
            Smokin IC's
            • Feb 2013
            • 645
            • USA

            #6
            Re: Panasonic TH-50PZ80U 2/10 blink

            Yes both sets were heatsinked. Has me a bit confused as I am not finding any other troubles on the board. I should have hooked up the scope when I tried the second set to check gate pulses, but I didn't think about it at the time
            Liberating magic smoke one part at a time

            Comment

            • tw2005
              Badcaps Legend
              • Oct 2011
              • 6458
              • Australia

              #7
              Re: Panasonic TH-50PZ80U 2/10 blink

              Originally posted by Caleb
              Well, I got my new replacement mosfets in and they lasted less than a minute. Not sure if they were defective I tried a pair of 12 amp mosfets off a samsung power board. they lasted about two minutes. According to the schematic the mc301 module drives these is it possible the tea1611t chip is defective and killing my mosfets?

              BTW those originals are very well epoxied to the heatsink, I had to use a grinder to get them off.
              I was having a look at SJ and noticed in their PSU kit for these they have the 2 FETS, the TEA1611T chips and the tiny caps.

              You may have a point about the modules killing the FETs.

              Comment

              • Caleb
                Smokin IC's
                • Feb 2013
                • 645
                • USA

                #8
                Re: Panasonic TH-50PZ80U 2/10 blink

                Well I finally got my new TEA1611T chips in yesterday, soldered them in along with a new set of mosfets and fuse and it worked...for less than a minute. I even added extra heatsinking to the tab of the ic thinking it may have been getting too hot. Apparently Ive got something else majorly wrong in the power supply. Anyone have any ideas, I guess Im to the point I will have to test every single component in that section to see if I can find one out of spec.
                Liberating magic smoke one part at a time

                Comment

                • tom66
                  EVs Rule
                  • Apr 2011
                  • 32560
                  • UK

                  #9
                  Re: Panasonic TH-50PZ80U 2/10 blink

                  Did you secure the heatsink on to the metal plate? Were you running at low load ("No Signal") or full load (analog snow)?
                  Please do not PM me with questions! Questions via PM will not be answered. Post on the forums instead!
                  For service manual, schematic, boardview (board view), datasheet, cad - use our search.

                  Comment

                  • Caleb
                    Smokin IC's
                    • Feb 2013
                    • 645
                    • USA

                    #10
                    Re: Panasonic TH-50PZ80U 2/10 blink

                    It stayed on no signal then promptly died when I switched input and snow appeared. Yes all heatsinks were attached and all screws in place.
                    I was thinking maybe one of those electrolytic is breaking down under voltage and shorting the circuit out. Not much else in the secondary side capable of taking that much juice into a short without smoking.
                    Last edited by Caleb; 06-11-2014, 03:37 PM.
                    Liberating magic smoke one part at a time

                    Comment

                    • tom66
                      EVs Rule
                      • Apr 2011
                      • 32560
                      • UK

                      #11
                      Re: Panasonic TH-50PZ80U 2/10 blink

                      Are the poly caps near the transformer OK?
                      Please do not PM me with questions! Questions via PM will not be answered. Post on the forums instead!
                      For service manual, schematic, boardview (board view), datasheet, cad - use our search.

                      Comment

                      • Caleb
                        Smokin IC's
                        • Feb 2013
                        • 645
                        • USA

                        #12
                        Re: Panasonic TH-50PZ80U 2/10 blink

                        I will test them again, but yes they tested ok. Could a malfunctioning ysus or xsus pull enough current to kill them without blowing its own fuse? this thing is beginning to remind me of a slot machine..ding ding you almost won.
                        Liberating magic smoke one part at a time

                        Comment

                        • tom66
                          EVs Rule
                          • Apr 2011
                          • 32560
                          • UK

                          #13
                          Re: Panasonic TH-50PZ80U 2/10 blink

                          They don't have fuses, and I don't think so if you have a good picture.
                          Do you have good PFC bus voltage (~400V)
                          Please do not PM me with questions! Questions via PM will not be answered. Post on the forums instead!
                          For service manual, schematic, boardview (board view), datasheet, cad - use our search.

                          Comment

                          • Alastair E
                            Chief Womble
                            • Mar 2013
                            • 1963
                            • U.K.

                            #14
                            Re: Panasonic TH-50PZ80U 2/10 blink

                            Worth checking all the components in the voltage supply to the MC board, and in the gate circuits of both fets..

                            IF the main 15v? supply to that board is low--the MOSFETS wont switch on hard and can overheat/destroy themselves pretty quick...
                            TELEFIX

                            How PLASMA SCREENS WORK, X-SUS and Y-SUS what they do--
                            http://www.irf.com/technical-info/appnotes/an-1088.pdf
                            PLEASE DO NOT EMAIL ME PRIVATELY FOR REPAIR ADVICE. QUESTIONS BELONG ON THE FORUM!

                            Comment

                            • Caleb
                              Smokin IC's
                              • Feb 2013
                              • 645
                              • USA

                              #15
                              Re: Panasonic TH-50PZ80U 2/10 blink

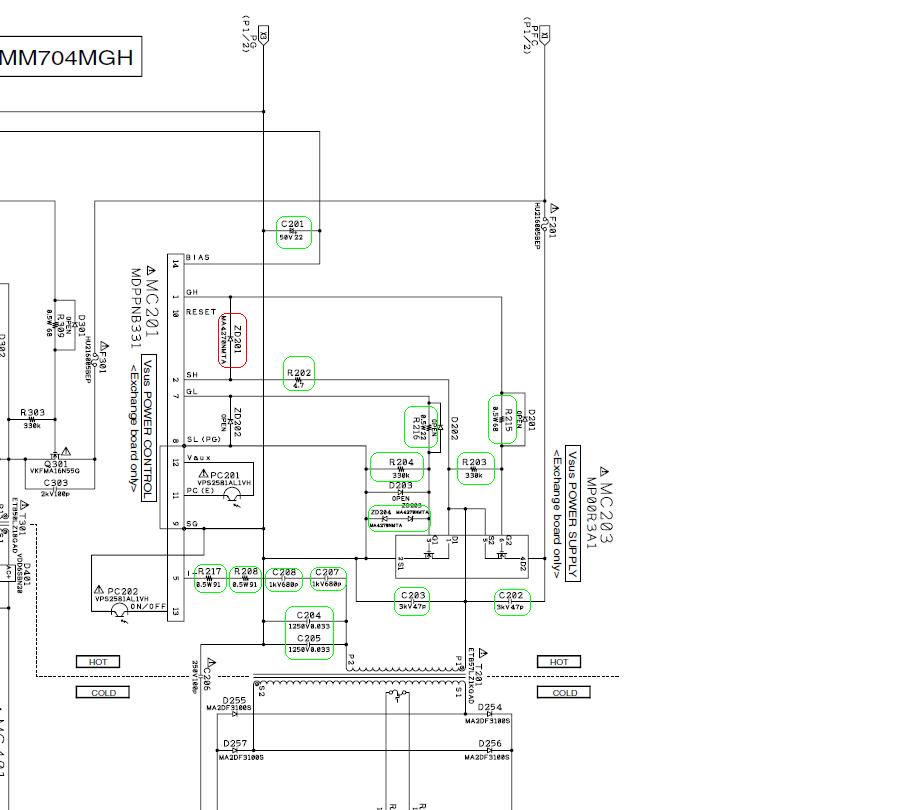
                              Well we might have a culprit... in testing all the components again tonight I found a leaky zener diode (zd201) connected between drain of one fet and gate of secondary fet, reading at 150 ohms both directions, However I cannot seem to find a datasheet for this little diode (MA4270NMTA) Im guessing its a 27v 1/6 watt but would like to have confirmation before I blow another 7$ in fets. I pulled and tested all the polycaps and they are within spec. I also replaced r204 and r203 as the corners were chipped up a bit both were very close to the 330k spec. Adding in a schematic below, all green circles testing good with red around bad zener. Do you guys think this could be the only fault or do I need to keep searching before I try it again?
                              Attached Files

                              if you find these attachements useful please consider making a small donation to the site

                              Last edited by Caleb; 06-12-2014, 07:52 PM.
                              Liberating magic smoke one part at a time

                              Comment

                              • Caleb
                                Smokin IC's
                                • Feb 2013
                                • 645
                                • USA

                                #16
                                Re: Panasonic TH-50PZ80U 2/10 blink

                                Tw2005 gave me a link with a possible correlation with that zener as being a 27v, I've fitted one but thought I would ask one more time before I hit the switch and possibly blow my last set of FETs.
                                Liberating magic smoke one part at a time

                                Comment

                                • johnboy1313
                                  Badcaps Legend
                                  • Nov 2012
                                  • 1959
                                  • USA

                                  #17
                                  Re: Panasonic TH-50PZ80U 2/10 blink

                                  So, what happened? Did you figure it out?

                                  Comment

                                  • Caleb
                                    Smokin IC's
                                    • Feb 2013
                                    • 645
                                    • USA

                                    #18
                                    Re: Panasonic TH-50PZ80U 2/10 blink

                                    No its been on the back burner for some time now. I was too chicken to kick it on without knowing for sure what that zener was supposed to be. Its connected to the gate of the mosfet and they typically like alot less than 27 volts on the gate. So Ive second guessed myself back and forth, and still haven't tried it out.
                                    Liberating magic smoke one part at a time

                                    Comment

                                    • tom66
                                      EVs Rule
                                      • Apr 2011
                                      • 32560
                                      • UK

                                      #19
                                      Re: Panasonic TH-50PZ80U 2/10 blink

                                      I would say 20V would be reasonable for that zener. The TEA driver IC operates 12V and drives the FETs with about 12V, so 20V should be ok for a protection device.
                                      Please do not PM me with questions! Questions via PM will not be answered. Post on the forums instead!
                                      For service manual, schematic, boardview (board view), datasheet, cad - use our search.

                                      Comment

                                      • Caleb
                                        Smokin IC's
                                        • Feb 2013
                                        • 645
                                        • USA

                                        #20
                                        Re: Panasonic TH-50PZ80U 2/10 blink

                                        So Tom do you think 27v is likely the correct value or should I drop it down to 20v?
                                        Liberating magic smoke one part at a time

                                        Comment

                                        Related Topics

                                        Collapse

                                        • cloo
                                          Panasonic ZT60 plasma tv with strange behavior and 8 blink code
                                          by cloo
                                          I recently got my hands on a 60" Panasonic P60ZT60 plasma tv (european model) that has some strange issues along with an 8 blink code.
                                          It know this tv is getting old but it was once considered one of the best plasmas ever made, and i think it is still holds on to that even by todays standards.


                                          So, long story short. When i first got the tv it had a very bright washed out picture with very raised blacks in all picture modes and i couldn't find the cause in the picture setting menus.
                                          After doing a factory reset this problem was gone and the picture was back to...
                                          01-06-2025, 06:02 AM
                                        • Vebririon
                                          panasonic TX-P50V10E 6 blink led problem
                                          by Vebririon
                                          Hi everyone,

                                          I'm new here and trying to repair my Panasonic TX-P50V10E plasma TV, which is currently showing the 6 red blink error code.

                                          Just for context: I'm used to building PCs and installing modchips in old consoles, but this is my first time trying to fix a TV. I'm French, and while my English is okay, I'm using ChatGPT to help translate and clarify my messages as much as possible — so please forgive any odd phrasing.

                                          I'm also not very experienced with using a multimeter, but I'm very motivated and ready to follow instructions carefully and report...
                                          05-17-2025, 10:16 AM
                                        • SentraDude
                                          (Another) 7 BLINK TC-P60VT60 Panasonic - NEWBIE
                                          by SentraDude
                                          Greetings from SoCal I am new to this forum but not new to forum world. I come from Automotive end of side which is my main passion in life. Give the automotive nature, I love fixing and restoring things and I have in the past fixed many simple electronics, soldering, etc.. but this is a bit more involved so I found this forum, and I am very glad I did.

                                          I picked up a Panasonic TC-P60VT60 with the 7 BLINK error.
                                          Upon removing the back plate I found spider webs, dead spiders, and an amazing amount of dust. I did my best to clean the surface of the boards with a portable vacuum...
                                          04-04-2023, 04:24 PM
                                        • BigPete
                                          Panasonic Heatpump Dryer Repair
                                          by BigPete
                                          I picked up a Panasonic NH-P70G2, though it would apply to the NH-P80G2, NH-P70G1 and NH-P80G1 models as well, as maybe some other models. This one was coming up with a H86 error. After lots of testing and googling it was an error with one of the thermistors in the condenser area.
                                          The attached French service manuals is incorrect, TH11 is gray and is a 95k thermistor and TH12 is black and is a 35k thermistor.
                                          In my case TH12 was bad. I was able to get a 35k thermistor on AliExpress. It's 6mm in diameter.
                                          Unfortunately the whole machine has to come apart to fix it.
                                          I have...
                                          11-01-2025, 06:40 PM
                                        • rmacintosh
                                          Panasonic Plasma repair - TH-P60GT50 - Dead, 3 blink code
                                          by rmacintosh
                                          I aquired this Panasonic 60" plasma around the time my first child was born. It was meant to be a project tv, hoping to fix it chipping away at the repair in my free time. Well that was 2 years ago and i'm really just getting around to making a sincere effort to see if I can ressurect this beast.



                                          The symptoms of the tv ar as follows:
                                          • Plug AC in to back of TV
                                          • After about 2 seconds the relay on the P-sub board will click on and then a fraction of a second later it clicks back off
                                          • The 3 blink code is given by the power LED
                                          • If the TV is unplugged and then
                                          ...
                                          03-14-2020, 12:24 AM
                                        • Loading...
                                        • No more items.
                                        Working...