So I stupidly volunteered to fix a friend's TV, a Phillips 43PUS6401/12
I have previously fixed TV's before , even replacing cathode rays , not a fun task .. Typically the advent of subpar capacitors inside the early Samsung Flatscreens is the reason I originally registered here
However I digress , the Phillps TV was not switching on , no standby light nothing... So rightly or wrongly ( probably wrong ) I assumed the power board was dead , or a faulty power board .. Upon first inspection, I got the MultiBeeper on it , since I am aware of Ohms law , I checked the regular things like fuses, diodes but I haven't seen anything immediately obvious, no burns, swelled caps , weird smells or creatures inside .. There is a repair kit for this particular set claiming to fix 99% of problems , but it costs more than 40 euros .. So I decided to order a replacement board for another 5 euros extra.. typical :/
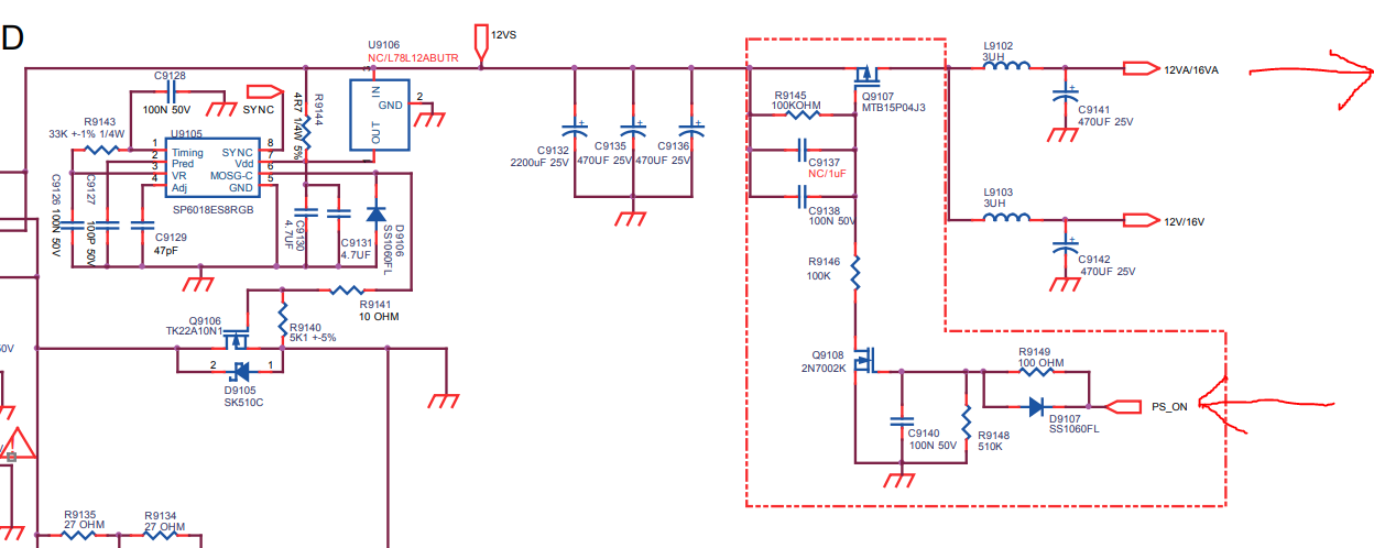
In the interim while waiting for the board, I checked the output DC voltages on the pinout . The label on the pinout labels GND , 3V, 5V , 12V and 12VA .. The only voltage that was correct was the 3V , the rest of the voltages were 0.1 to 0.5 , this furthered my assumption it was a dead/ faulty board

Fast forward a few weeks , new board comes , I plug in it in and zapped myself , which was better than the coffee rush I had in the morning .. When checking the DC pinout , to my surprise the voltages were 3V (as before ) but 2.2V on 12V , which seems odd right? Shouldn't it be 12V DC and 12V AC here

Anyhow I could be lazy and just swap the board and see what happens .. Though part of me wants to fix or at least learn further from this fault .
If anyone wants to suggest something, probing somewhere , checking something , before I toss the old board out , please be my guess .. I would love to recycle , instead of putting this into landfill , or sending it off to a third world country .
I have previously fixed TV's before , even replacing cathode rays , not a fun task .. Typically the advent of subpar capacitors inside the early Samsung Flatscreens is the reason I originally registered here
However I digress , the Phillps TV was not switching on , no standby light nothing... So rightly or wrongly ( probably wrong ) I assumed the power board was dead , or a faulty power board .. Upon first inspection, I got the MultiBeeper on it , since I am aware of Ohms law , I checked the regular things like fuses, diodes but I haven't seen anything immediately obvious, no burns, swelled caps , weird smells or creatures inside .. There is a repair kit for this particular set claiming to fix 99% of problems , but it costs more than 40 euros .. So I decided to order a replacement board for another 5 euros extra.. typical :/
In the interim while waiting for the board, I checked the output DC voltages on the pinout . The label on the pinout labels GND , 3V, 5V , 12V and 12VA .. The only voltage that was correct was the 3V , the rest of the voltages were 0.1 to 0.5 , this furthered my assumption it was a dead/ faulty board
Fast forward a few weeks , new board comes , I plug in it in and zapped myself , which was better than the coffee rush I had in the morning .. When checking the DC pinout , to my surprise the voltages were 3V (as before ) but 2.2V on 12V , which seems odd right? Shouldn't it be 12V DC and 12V AC here
Anyhow I could be lazy and just swap the board and see what happens .. Though part of me wants to fix or at least learn further from this fault .
If anyone wants to suggest something, probing somewhere , checking something , before I toss the old board out , please be my guess .. I would love to recycle , instead of putting this into landfill , or sending it off to a third world country .
Comment