Good afternoon! I have a tv of this model, with a combo board. The problem is that the backlight works but does not show an image. 12v does not reach the tcon fuse, the fuse has continuity, but obviously there are no reference voltages in the tcon.
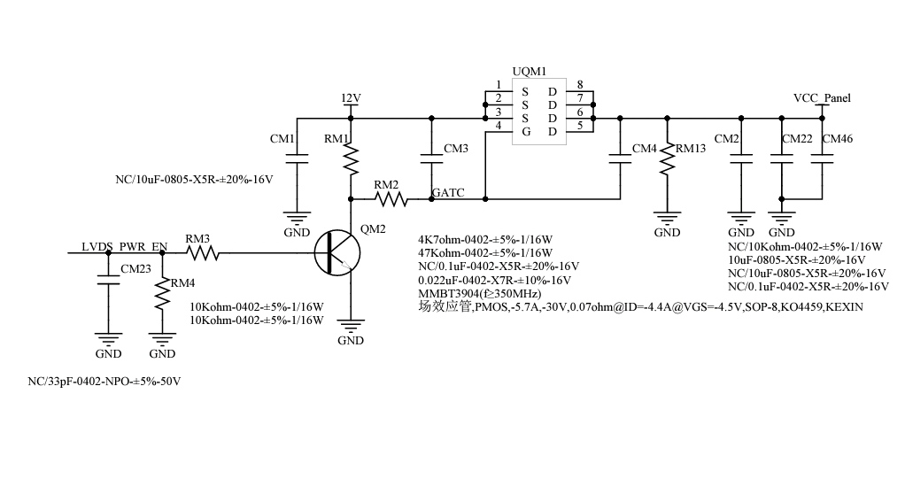
If I disconnect a flex from the panel, there are no reference voltages in the tcon either. The 12v do not appear in the flex of the mainboard, neither in the end of the main nor in the end of the tcon. there is an integrated in the main that corresponds to a mosfet (uqm1). in the base and the source there is 12v. in the drain there is 2v if we do not connect the tcon, and 0v if we connect the tcon.
I think that the voltage of the drain is the one that goes to the tcon fuse, it is called VCC_Panel. I think the mosfet does the switch function. should there be 12v on the drain?
With these data you can tell me if the error is from main or source.
thank you.
I attach the schematic of the mosfet, photos of the plate and the enlarged area.
Board TP. MT5522S. PC822 thank you so much
If I disconnect a flex from the panel, there are no reference voltages in the tcon either. The 12v do not appear in the flex of the mainboard, neither in the end of the main nor in the end of the tcon. there is an integrated in the main that corresponds to a mosfet (uqm1). in the base and the source there is 12v. in the drain there is 2v if we do not connect the tcon, and 0v if we connect the tcon.
I think that the voltage of the drain is the one that goes to the tcon fuse, it is called VCC_Panel. I think the mosfet does the switch function. should there be 12v on the drain?
With these data you can tell me if the error is from main or source.
thank you.
I attach the schematic of the mosfet, photos of the plate and the enlarged area.
Board TP. MT5522S. PC822 thank you so much
Comment