BN44-00082F no backlight

Collapse
X
 
  • Time
  • Show
Clear All
new posts
  • falcontech
    Badcaps Veteran
    • Oct 2013
    • 477
    • italy

    #1

    BN44-00082F no backlight

    Hello to all
    I have a problem with this power board, it does not produce the backlight, I have the power led working but the monitor does not show signs of an image, when it stopped working I found the capacitor highlighted in red exploded but nothing else, I replaced it but the problem persists
    Attached Files
  • lotas
    Badcaps Legend
    • Jan 2016
    • 4759
    • Russia

    #2
    Re: BN44-00082F no backlight

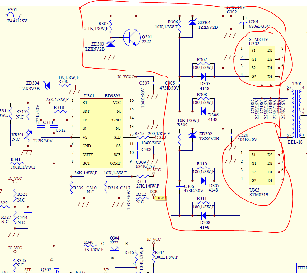
    Check out fuse F301 and here's a diagram to help you figure it out.
    Attached Files

    Comment

    • falcontech
      Badcaps Veteran
      • Oct 2013
      • 477
      • italy

      #3
      Re: BN44-00082F no backlight

      Originally posted by lotas
      Check out fuse F301 and here's a diagram to help you figure it out.
      ok thanks is the fuse broken, do i need to check something else before replacing it?

      Comment

      • lotas
        Badcaps Legend
        • Jan 2016
        • 4759
        • Russia

        #4
        Re: BN44-00082F no backlight

        Originally posted by falcontech
        ok thanks is the fuse broken, do i need to check something else before replacing it?
        Check diodes, transistor assemblies, zener diodes for a short circuit ...
        Attached Files

        Comment

        • falcontech
          Badcaps Veteran
          • Oct 2013
          • 477
          • italy

          #5
          Re: BN44-00082F no backlight

          I finally replaced the fuse that I had to order, there is still something wrong the lamps do as if to turn on but they can't, they flash as if it were a stoboscopic light, what could it still be?

          Comment

          • falcontech
            Badcaps Veteran
            • Oct 2013
            • 477
            • italy

            #6
            Re: BN44-00082F no backlight

            I realized that when this event occurs, the power LED also flashes as if there were some exhausted electrolytic but nothing is visible on sight, in addition to replacing the exploded one I also replaced the largest one but the situation has not improved
            Last edited by falcontech; 09-21-2021, 07:40 AM.

            Comment

            • R_J
              Badcaps Legend
              • Jun 2012
              • 9592
              • Canada

              #7
              Re: BN44-00082F no backlight

              What equipment to you have for repairing electronics? You can't just LOOK at capacitors to determine if they are good or bad. Start by replacing, the small caps, C123 & C235. Then check the secondary voltages +13, +5.1 , are they correct and stable

              Comment

              • falcontech
                Badcaps Veteran
                • Oct 2013
                • 477
                • italy

                #8
                Re: BN44-00082F no backlight

                Originally posted by R_J
                What equipment to you have for repairing electronics? You can't just LOOK at capacitors to determine if they are good or bad. Start by replacing, the small caps, C123 & C235. Then check the secondary voltages +13, +5.1 , are they correct and stable
                the equipment I use is that of an amateur, I can measure well or badly All the components and substitutes, mine was only a consideration to say that there was nothing out of the ordinary, thank you for the advice I will do what I do you asked for thanks

                Comment

                • falcontech
                  Badcaps Veteran
                  • Oct 2013
                  • 477
                  • italy

                  #9
                  Re: BN44-00082F no backlight

                  Originally posted by R_J
                  What equipment to you have for repairing electronics? You can't just LOOK at capacitors to determine if they are good or bad. Start by replacing, the small caps, C123 & C235. Then check the secondary voltages +13, +5.1 , are they correct and stable
                  I replaced the capacitors yourself as a precaution and the voltages are perfect at the output, I noticed that when I give current you can hear a hiss from the power supply intermittently which coincides with the flashing of the lamps

                  Comment

                  • R_J
                    Badcaps Legend
                    • Jun 2012
                    • 9592
                    • Canada

                    #10
                    Re: BN44-00082F no backlight

                    Check the 4 small blue caps (C324 etc.) for cracks, if they are ok, check the transformer secondary resistance and compare the resistance between the two secondary's. The hiss may be coming from the high voltage transformer OR it may be due to a bad ccfl (cracked lamp in the panel)

                    Do you get a flash of the backlights? If you do, unplug all the ccfl lamps, then try only connecting one lamp, if you get a flash of the backlight, unplug that lamp and do the same for the next lamp, do it for all for lamps, a bad ccfl likely will not light.
                    Last edited by R_J; 09-22-2021, 07:11 PM.

                    Comment

                    • falcontech
                      Badcaps Veteran
                      • Oct 2013
                      • 477
                      • italy

                      #11
                      Re: BN44-00082F no backlight

                      Originally posted by R_J
                      Check the 4 small blue caps (C324 etc.) for cracks, if they are ok, check the transformer secondary resistance and compare the resistance between the two secondary's. The hiss may be coming from the high voltage transformer OR it may be due to a bad ccfl (cracked lamp in the panel)

                      Do you get a flash of the backlights? If you do, unplug all the ccfl lamps, then try only connecting one lamp, if you get a flash of the backlight, unplug that lamp and do the same for the next lamp, do it for all for lamps, a bad ccfl likely will not light.
                      is the transformer whose resistance I have to check is the high voltage transformer of the lamps? the hiss that is heard does so even without connected lamps, the lamps one at a time I had already tested them and nothing changes

                      Comment

                      • R_J
                        Badcaps Legend
                        • Jun 2012
                        • 9592
                        • Canada

                        #12
                        Re: BN44-00082F no backlight

                        Originally posted by falcontech
                        is the transformer whose resistance I have to check is the high voltage transformer of the lamps? the hiss that is heard does so even without connected lamps, the lamps one at a time I had already tested them and nothing changes
                        Check the resistance of T301 secondary, this is the transformer that produces the high voltage for the lamps.
                        Is this where the hiss seems to be coming from?
                        In some cases those small blue disc caps have shorted and burned, it may be that one of them is arcing internally causing the hiss.
                        Last edited by R_J; 09-23-2021, 10:18 PM.

                        Comment

                        • falcontech
                          Badcaps Veteran
                          • Oct 2013
                          • 477
                          • italy

                          #13
                          Re: BN44-00082F no backlight

                          Originally posted by R_J
                          Check the resistance of T301 secondary, this is the transformer that produces the high voltage for the lamps.
                          Is this where the hiss seems to be coming from?
                          In some cases those small blue disc caps have shorted and burned, it may be that one of them is arcing internally causing the hiss.
                          that noise comes from the opposite side of the transformer of the lamps (near the transformer smps), it is as if a machine tried to start but without making it, I measured the resistance of the secondary as you told me and they are identical to each other, as I wrote in precedence when the lamps are flashing the power led of the monitor also flashes and this flashing follows that hum you hear
                          Last edited by falcontech; 09-24-2021, 06:45 AM.

                          Comment

                          • falcontech
                            Badcaps Veteran
                            • Oct 2013
                            • 477
                            • italy

                            #14
                            Re: BN44-00082F no backlight

                            Originally posted by R_J
                            Check the resistance of T301 secondary, this is the transformer that produces the high voltage for the lamps.
                            Is this where the hiss seems to be coming from?
                            In some cases those small blue disc caps have shorted and burned, it may be that one of them is arcing internally causing the hiss.
                            I replaced the ceramic capacitors and the lamps and still nothing same problem

                            Comment

                            • falcontech
                              Badcaps Veteran
                              • Oct 2013
                              • 477
                              • italy

                              #15
                              Re: BN44-00082F no backlight

                              another thing I noticed while taking measurements is that on a bigger capacitor I have 328 volts and I think it is right, on the one circled in red in the photo (the first one replaced) I have scarce 15 volts, I don't know if the voltage that reaches it is exact, the capacitor is 35 volts

                              Comment

                              • R_J
                                Badcaps Legend
                                • Jun 2012
                                • 9592
                                • Canada

                                #16
                                Re: BN44-00082F no backlight

                                The main cap C114 should have 328 volts, so that is ok. I don't understand
                                I have scarce 15 volts
                                Do you mean +13 volts?
                                If C301 was "exploded" you may want to replace C261 as well as it is on the same line. Maybe C235 is bad.
                                Last edited by R_J; 09-28-2021, 07:17 PM.

                                Comment

                                • falcontech
                                  Badcaps Veteran
                                  • Oct 2013
                                  • 477
                                  • italy

                                  #17
                                  Re: BN44-00082F no backlight

                                  as I said earlier I have already replaced all the electrolytics, the doubt arises that it could be the bd9893f, what should the voltage on the electrolytic be blown? as I told you I measured about 15 volts, its capacity is 680uf 35v

                                  Comment

                                  • falcontech
                                    Badcaps Veteran
                                    • Oct 2013
                                    • 477
                                    • italy

                                    #18
                                    Re: BN44-00082F no backlight

                                    I replaced the power supply board, but the problem persists, at this point I think it is the board with the video inputs, to exclude the power supply board there is a way to turn on the lamps without the board in the picture in order to understand if the power supply really works, without the video card there is no ignition so I will probably have to short two pins to make the lamps light up, if you need a photo of the pinout I can do it thanks
                                    Attached Files

                                    Comment

                                    Related Topics

                                    Collapse

                                    • triplefour
                                      UN65TU700DF picture and sound but no backlight. BL tests ok but repl. PSU didnt fix!
                                      by triplefour
                                      this tv is throwing me for a loop. do samsung tvs no longer have the backlight self test feature built into the power supply?
                                      i tested the backlight with my LED tester and it lights up both strips. one of them reads 100v and the other reads 63.7v.
                                      unplugged mainboard from power supply but left backlight plugged in, and then plugged psu wall power in. expected to see backlights light up but see nothing.
                                      according to how ive diagnosed in the past, this would almost always be a bad power supply. replacement power supply was cheap like 20$ from ebay. but still i get not even...
                                      09-13-2023, 10:43 PM
                                    • DanPoka
                                      Guide me through repairing a Dell p2210f LCD ccfl backlight monitor
                                      by DanPoka
                                      I bought this p2210f dell monitor to fix. Schematic is the same as p2210.
                                      Behaviour is that monitors comes on but then backlight switches off almost instantly. If I look with flashlight I can still find the "No signal message". So definitely a backlight issue. Trying to advance the issue I proved that the protection circuit is switching off the backlight by shorting out C3 and resistor to disable the INL chip then re enable by removing the short.
                                      This is where it gets interesting. When I disassembled the monitor to solder leads on c3 capacitor I noticed the backlight flickered...
                                      02-15-2025, 05:05 AM
                                    • Comp_Pro
                                      No Backlight Macbook A1990 820-01041
                                      by Comp_Pro
                                      Hello all,

                                      Am trying to figure out this backlight issue with this A1990 Macbook Pro.

                                      Tests performed:

                                      There is no backlight even with a good screen.
                                      Backlight IC is receiving the correct support voltages.
                                      Fuse F8400 ok
                                      Current sense resistor R8400 ok
                                      Backlight IC is receiving 3.3V on enable pin.
                                      Backlight IC receiving voltage from PPBUS_G3H, aprox 12.5V.
                                      Backlight IC receiving 5V from PP5V_G3S
                                      Backlight IC BKLT_SCL and BKLT_SDA both measure 0.545V diode mode to ground
                                      I2C_BKLT_SCL and I2C_BKLT_SDA both measure...
                                      05-06-2024, 10:23 PM
                                    • cheebster
                                      iPad Pro 12.9 5th Gen Backlight Issue
                                      by cheebster
                                      Hello, got an iPad Pro A2378 12.9 5th gen with no backlight. Got another test unit without screen, tested the screen, still no backlight with the test unit.
                                      Figured out the backlight on the screen was bad, ordred a new backlight from mobilesentrix, *carefully replaced it* without damaging the lcd, oh well.
                                      Final result, issue is still there, the screen has no back lights. So i'm back to square one, with 3 hours less and 100$ out, issue still on the screen.
                                      The panel is still ok, i can see the apple in the middle of the screen when it kicks in, just no backlight.
                                      Anyone...
                                      05-20-2025, 09:17 AM
                                    • canadaboy25
                                      LG Flatron 24EN33TA No Backlight When Cold
                                      by canadaboy25
                                      Hi all,

                                      I've got an LG Flatron 24EN33TA with a backlight issue. The problem began with the monitor not powering up after sitting for a long time (overnight or during the day throughout work). When I would wake the computer up, the backlight would flick on for a second then go out. Sometimes it would take many tries to get it to come on. Once the monitor came on, it worked flawlessly until another long duration of being powered off.

                                      I thought the problem would be bad caps but I checked both of the caps on the board and they are fine. I also tried powering the monitor from...
                                      03-07-2023, 12:23 AM
                                    • Loading...
                                    • No more items.
                                    Working...