18VDC PSU has dropped to 10v - ZD-915 desoldering station

Collapse
X
 
  • Time
  • Show
Clear All
new posts
  • stj
    Great Sage 齊天大聖
    • Dec 2009
    • 31185
    • Albion

    #21
    Re: 18VDC PSU has dropped to 10v - ZD-915 desoldering station

    the main chip contains software,
    they do sell entire boards though.

    Comment

    • sam_sam_sam
      Badcaps Legend
      • Jul 2011
      • 6062
      • USA

      #22
      Re: 18VDC PSU has dropped to 10v - ZD-915 desoldering station

      I will have to take one mine apart to get this information for you
      Last edited by sam_sam_sam; 08-02-2019, 04:57 PM.

      Comment

      • redwire
        Badcaps Legend
        • Dec 2010
        • 3912
        • Canada

        #23
        Re: 18VDC PSU has dropped to 10v - ZD-915 desoldering station

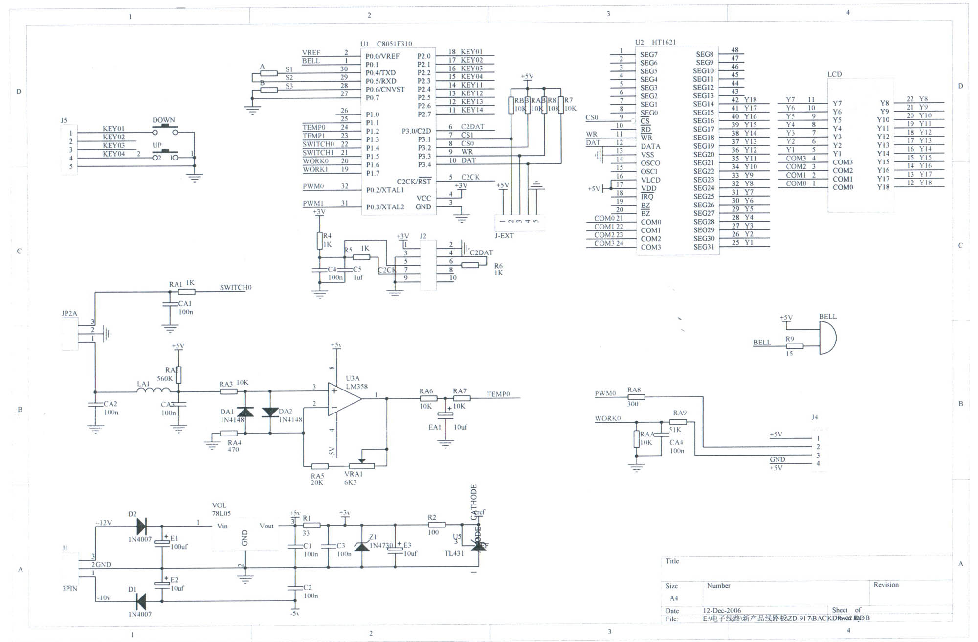
        I did some searching and the ZD-1565 power supply used Fairchild FSCQ1265RT. I am not sure about ZD-1565 (V2).
        It's weird- even the smallest FSCQ0565 is rated 60W output, and the 1265 170W.
        Attached Files

        Comment

        • Agent24
          I see dead caps
          • Oct 2007
          • 5035
          • New Zealand

          #24
          Re: 18VDC PSU has dropped to 10v - ZD-915 desoldering station

          Originally posted by redwire
          I did some searching and the ZD-1565 power supply used Fairchild FSCQ1265RT. I am not sure about ZD-1565 (V2).
          It's weird- even the smallest FSCQ0565 is rated 60W output, and the 1265 170W.
          Can't say for sure it's the problem, but I have seen a similar one of those Fairchild integrated switchers fail apparently by itself with power cycling symptoms before, in a network switch PSU...
          "Tantalum for the brave, Solid Aluminium for the wise, Wet Electrolytic for the adventurous"
          -David VanHorn

          Comment

          • Yupiua
            New Member
            • Mar 2015
            • 7
            • Brasil

            #25
            Re: 18VDC PSU has dropped to 10v - ZD-915 desoldering station

            Originally posted by stj
            the main chip contains software,
            they do sell entire boards though.
            did you get the correct schematic diagram of the zd-1565 (v2)?

            Comment

            • hdtvman
              Member
              • Dec 2020
              • 18
              • USA

              #26
              Re: 18VDC PSU has dropped to 10v - ZD-915 desoldering station

              Originally posted by sam_sam_sam
              It probably would not hurt to resolder all of solder joints on the power supply board just for good measure yeah I know it a pain in the a** but you might not have any more problems with for a while
              I have a brand new ZD-915 (got it forty days ago) and have only used 2 or 3 times for very limited time. Today went to desolder a 40 pin IC and after desoldering the last pin I heard a small pop and now it wont turn on at all. Line fuse is OK. I suspect as mentioned above internal power supply issue. Trying to work out a replacement from the vendor but I may be SOL as its past the 30 days to return and the unit came with no warranty info, so I'm not even sure where to have it serviced. A casual inspection reveals no obvious broken solder points, burnt components or bulging/leaking caps. There is 110v going in to board but no 18v coming out. sam_sam_sam since we are both in FL (I'm on west coast), if I get no help from the vendor to replace the unit, would do you happen to service these units (for a cost of course) ?

              Comment

              • sam_sam_sam
                Badcaps Legend
                • Jul 2011
                • 6062
                • USA

                #27
                Re: 18VDC PSU has dropped to 10v - ZD-915 desoldering station

                The switching power supply regulator ic has probably has gone bad and needs to be replaced it is a little hard to get to power supply board because you have to take the metal cover off the switching power supply board

                If you have not done this type of repair before you will a step by step instructions on how to do this procedure

                Or you can pm me about repairing it for you if you can not get the vendor to help you

                I have repair several of these switching power supply for this tool because I about 7 of them

                By any chance did you buy this unit from MPJA website if you did that item is out of stock right now and when they are out of stock on this item it takes months for it to in stock again
                Last edited by sam_sam_sam; 12-24-2020, 10:55 AM.

                Comment

                • televizora
                  ghettomodmaster
                  • Nov 2016
                  • 957
                  • Bulgaria

                  #28
                  Re: 18VDC PSU has dropped to 10v - ZD-915 desoldering station

                  The chip usually uses feedback from a thermocouple and modulates the power supply to the soldering iron heater. The control IC-s rarely malfunction. It is either power supply or switching component
                  I own CT936C and never had such issues.
                  Last edited by televizora; 12-24-2020, 11:21 AM.
                  Useful conversions. I don't "speak" imperial. Please use metric, if you want to address me.
                  1km=1000m=100000cm, 1inch=2.54cm, 1mile=1609.344meters, 1ft=30.48cm 1gal(US)=3.785liters, 1lb=453grams, 1oz=28.34grams

                  Comment

                  • Agent24
                    I see dead caps
                    • Oct 2007
                    • 5035
                    • New Zealand

                    #29
                    Re: 18VDC PSU has dropped to 10v - ZD-915 desoldering station

                    Please take and post photos.

                    That it died with a 'pop' implies something in the primary side blew up. If you look carefully you should be able to spot the damage.
                    "Tantalum for the brave, Solid Aluminium for the wise, Wet Electrolytic for the adventurous"
                    -David VanHorn

                    Comment

                    • hdtvman
                      Member
                      • Dec 2020
                      • 18
                      • USA

                      #30
                      Re: 18VDC PSU has dropped to 10v - ZD-915 desoldering station

                      Originally posted by sam_sam_sam
                      The switching power supply regulator ic has probably has gone bad and needs to be replaced it is a little hard to get to power supply board because you have to take the metal cover off the switching power supply board

                      If you have not done this type of repair before you will a step by step instructions on how to do this procedure

                      Or you can pm me about repairing it for you if you can not get the vendor to help you

                      I have repair several of these switching power supply for this tool because I about 7 of them

                      By any chance did you buy this unit from MPJA website if you did that item is out of stock right now and when they are out of stock on this item it takes months for it to in stock again
                      I got it from a vendor on Ebay from Kentucky (clearing house for China AliExpress vendor perhaps...). I dug into a little bit and took it apart yesterday evening but didn't really want to completely dig in until I heard from vendor. But I definitely will try the reflowing solder and other troubleshooting in a day or so and report back. If I have no luck I'll definitely PM :-) I'll post some pictures I took last night but it was more for determining if I could get another power supply etc... - the shots are not too descriptive.
                      Attached Files
                      Last edited by hdtvman; 12-24-2020, 02:29 PM.

                      Comment

                      • hdtvman
                        Member
                        • Dec 2020
                        • 18
                        • USA

                        #31
                        Re: 18VDC PSU has dropped to 10v - ZD-915 desoldering station

                        Originally posted by Agent24
                        Please take and post photos.

                        That it died with a 'pop' implies something in the primary side blew up. If you look carefully you should be able to spot the damage.
                        I'm a newbie with electronics (I fix Commodore stuff but thats about it) but to me it sounded like a fuse almost and then I read above about these power supplies possibly having a thermal fuse... in the transformer perhaps ? so maybe...

                        Comment

                        • sam_sam_sam
                          Badcaps Legend
                          • Jul 2011
                          • 6062
                          • USA

                          #32
                          Re: 18VDC PSU has dropped to 10v - ZD-915 desoldering station

                          If I remember correctly it the ic chip that is right behind the transformer you will know if you have the right ic chip or not because this ic has 5 to 8 terminals on it look at that ic with a magnifying glass and see if you see a dark spot or a crack or both on this ic chip loo at the front and both side of it
                          Last edited by sam_sam_sam; 12-24-2020, 02:40 PM.

                          Comment

                          • hdtvman
                            Member
                            • Dec 2020
                            • 18
                            • USA

                            #33
                            Re: 18VDC PSU has dropped to 10v - ZD-915 desoldering station

                            And a very Merry Christmas and Happy Holidays to all !

                            Comment

                            • sam_sam_sam
                              Badcaps Legend
                              • Jul 2011
                              • 6062
                              • USA

                              #34
                              Re: 18VDC PSU has dropped to 10v - ZD-915 desoldering station

                              Originally posted by hdtvman
                              I'm a newbie with electronics (I fix Commodore stuff but thats about it) but to me it sounded like a fuse almost and then I read above about these power supplies possibly having a thermal fuse... in the transformer perhaps ? so maybe...
                              Not in this model it the one that has transformer that has several winding on it with a small board with a bridge rectifier and some capacitors and a triac ( but this version has it own issues )

                              I am wondering if you have version one when they first come it with the switching power supply version

                              There is a way tell which version you have the first version ( if you have this version this nothing but problems) when you power it on with the trigger button pushed does the pump start right away or does it wait until it has finished booting I had one of this version and I modified the switching power supply to work off of a battery but I will not go into in this post but I do have a post about it

                              If you have the revised version it wait until it is finished booting before you can run the vacuum pump

                              This version is a lot better and it holds up very well under heavy use

                              There is a solution to this type of switching power supply but have do some modified of this switching power supply board and it not easy to do but can be done
                              Last edited by sam_sam_sam; 12-24-2020, 03:03 PM.

                              Comment

                              • Agent24
                                I see dead caps
                                • Oct 2007
                                • 5035
                                • New Zealand

                                #35
                                Re: 18VDC PSU has dropped to 10v - ZD-915 desoldering station

                                Originally posted by hdtvman
                                I'm a newbie with electronics (I fix Commodore stuff but thats about it) but to me it sounded like a fuse almost and then I read above about these power supplies possibly having a thermal fuse... in the transformer perhaps ? so maybe...
                                Your photos show a switching power supply. These do not typically have thermal fuses in the transformer.

                                In any case, a fuse that blows audibly will be from over-current, not over-temperature, anyway. Thermal fuses do not typically make a noise.

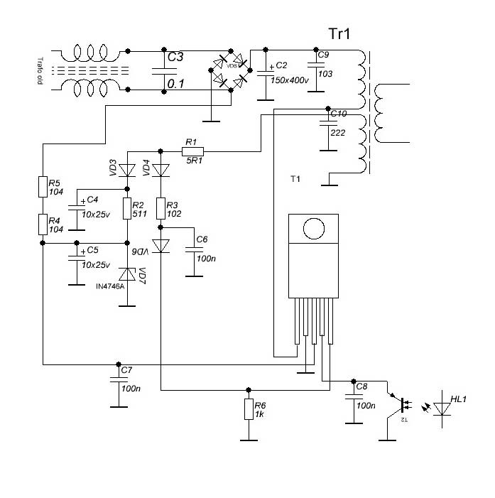
                                Probably the controller IC has blown up. See attached image from an earlier poster with another one of these stations. The package with the red washer on it next to the primary capacitor. If you look carefully you may find a hole in it.
                                Attached Files
                                Last edited by Agent24; 12-24-2020, 08:42 PM.
                                "Tantalum for the brave, Solid Aluminium for the wise, Wet Electrolytic for the adventurous"
                                -David VanHorn

                                Comment

                                • budm
                                  Badcaps Legend
                                  • Feb 2010
                                  • 40746
                                  • USA

                                  #36
                                  Re: 18VDC PSU has dropped to 10v - ZD-915 desoldering station

                                  You should also show us good clear straight shots of the whole bottom side of the board.
                                  Never stop learning
                                  Basic LCD TV and Monitor troubleshooting guides.
                                  http://www.badcaps.net/forum/showthr...956#post305956

                                  Voltage Regulator (LDO) testing:
                                  http://www.badcaps.net/forum/showthr...999#post300999

                                  Inverter testing using old CFL:
                                  http://www.badcaps.net/forum/showthr...er+testing+cfl

                                  Tear down pictures : Hit the ">" Show Albums and stories" on the left side
                                  http://s807.photobucket.com/user/budm/library/

                                  TV Factory reset codes listing:
                                  http://www.badcaps.net/forum/showthread.php?t=24809

                                  Comment

                                  • hdtvman
                                    Member
                                    • Dec 2020
                                    • 18
                                    • USA

                                    #37
                                    Re: 18VDC PSU has dropped to 10v - ZD-915 desoldering station

                                    more pictures as requested :-)
                                    main board has 110vac coming in and 164v dc at transformer primary and also at T1 transistor. Nothing at all coming out of the secondary. did not see an obvious F1 thermal fuse - maybe its internal to the transformer... (edit: just read above post - these don't have any - thanks!) also no voltage going out to secondary boards (LCD and controls) no 5v or 18v at the connectors. Reflowed all the dubious solder joints, no joy.
                                    Attached Files
                                    Last edited by hdtvman; 12-25-2020, 11:03 AM.

                                    Comment

                                    • hdtvman
                                      Member
                                      • Dec 2020
                                      • 18
                                      • USA

                                      #38
                                      Re: 18VDC PSU has dropped to 10v - ZD-915 desoldering station

                                      better view of circuit board after reflowing. Power supply board is ZD-1565 (V3) but appears very similar to V2
                                      Attached Files
                                      Last edited by hdtvman; 12-25-2020, 11:03 AM.

                                      Comment

                                      • sam_sam_sam
                                        Badcaps Legend
                                        • Jul 2011
                                        • 6062
                                        • USA

                                        #39
                                        Re: 18VDC PSU has dropped to 10v - ZD-915 desoldering station

                                        The problem look like you do not have your soldering hot enough to make good looking joints because some of them look like crap at least with the photo that you posted

                                        Comment

                                        • hdtvman
                                          Member
                                          • Dec 2020
                                          • 18
                                          • USA

                                          #40
                                          Re: 18VDC PSU has dropped to 10v - ZD-915 desoldering station

                                          Originally posted by Agent24
                                          Your photos show a switching power supply. These do not typically have thermal fuses in the transformer.

                                          In any case, a fuse that blows audibly will be from over-current, not over-temperature, anyway. Thermal fuses do not typically make a noise.

                                          Probably the controller IC has blown up. See attached image from an earlier poster with another one of these stations. The package with the red washer on it next to the primary capacitor. If you look carefully you may find a hole in it.
                                          Forgot to mention - the CQ1565R T1 is measuring 164v across most of the pins (not sure that is correct - the same voltage that is at the primary transformer side on the bottom of the board. There is no evidence of burning/splitting etc...

                                          Comment

                                          Related Topics

                                          Collapse

                                          • sam_sam_sam
                                            Desoldering gun station modified to use a 18 volt @ 20 amp switching power supply
                                            by sam_sam_sam
                                            I have wanting to do this project for quite sometime now and I finally found a switching power supply that will work on this desoldering gun station ZD-915 that the original switching power supply took a shit and just was not worth trying to fix it because this switching power is not quite big enough to handle the heater element and the vacuum pump

                                            One note when I tested the switching power supply and the voltage control board I noticed that this desoldering gun heat up much faster than the original switching power supply which I was really surprised by to the point that I might buy...
                                            03-31-2024, 02:12 PM
                                          • sam_sam_sam
                                            Modification to a ZD-987 desoldering/soldering station using a external switching power supply
                                            by sam_sam_sam
                                            I have been working on this concept for quite some time now with limited success but recently I found a switching power supply that is setup for the voltage that this soldering station needs to operate at however it also needs part of the secondary circuit from the original switching power because you need several voltage rails

                                            I once tried to get a ZD-915 desoldering station to work on a 18 volt battery power supply but unfortunately things did not go well but I did find a work around but I might try this idea again but going at a little differently more about this another time...
                                            07-01-2024, 06:34 AM
                                          • armini
                                            18VDC PSU completely dead - ZD-915 desoldering station
                                            by armini
                                            Hi everyone!

                                            Three years ago I got a ZD-915 desoldering station which failed just after a few months of light use. During a short desoldering session, the station simply shut down, and since then it has been completely dead and unresponsive. The failure was silent, without any pops.

                                            Due to a lack of time, I set it aside and didn't look at it.

                                            Yesterday, I took it apart and did some basic measurements. The 18v terminal shows 0v. In addition, there is no visible damage to the board itself.

                                            According to replies in 18VDC PSU has dropped to...
                                            04-25-2023, 07:49 AM
                                          • Document Archive
                                            HP Station de travail Z2 format tour G4 i7-8700 Specification for Upgrade or Repair
                                            by Document Archive
                                            This specification for the HP Station de travail Z2 format tour G4 can be useful for upgrading or repairing a desktop PC that is not working. As a community we are working through our specifications to add valuable data like the Station de travail Z2 format tour G4 boardview and Station de travail Z2 format tour G4 schematic. Our users have donated over 1 million documents which are being added to the site. This page will be updated soon with additional information. Alternatively you can request additional help from our users directly on the relevant badcaps forum. Please note that we offer no...
                                            09-12-2024, 02:20 PM
                                          • Document Archive
                                            MSI Gaming GF66 11UG-820FR Katana Dragon Station Notebook GF Specification for Upgrade or Repair
                                            by Document Archive
                                            This specification for the MSI Gaming GF66 11UG-820FR Katana Dragon Station Notebook can be useful for upgrading or repairing a laptop that is not working. As a community we are working through our specifications to add valuable data like the GF66 11UG-820FR Katana Dragon Station boardview and GF66 11UG-820FR Katana Dragon Station schematic. Our users have donated over 1 million documents which are being added to the site. This page will be updated soon with additional information. Alternatively you can request additional help from our users directly on the relevant badcaps forum. Please note...
                                            09-07-2024, 05:20 AM
                                          • Loading...
                                          • No more items.
                                          Working...