Ok, I was gonna put these pics in the hall of shame, but after not finding anyone else with this PSU on the web, I have made a thread for it!
I got this PSU from an electrical engineer friend.
This thing has just made my jaw drop so far, it fell off my mouth!
Ok, here goes:
1. 'GL' and 'MK' brand caps
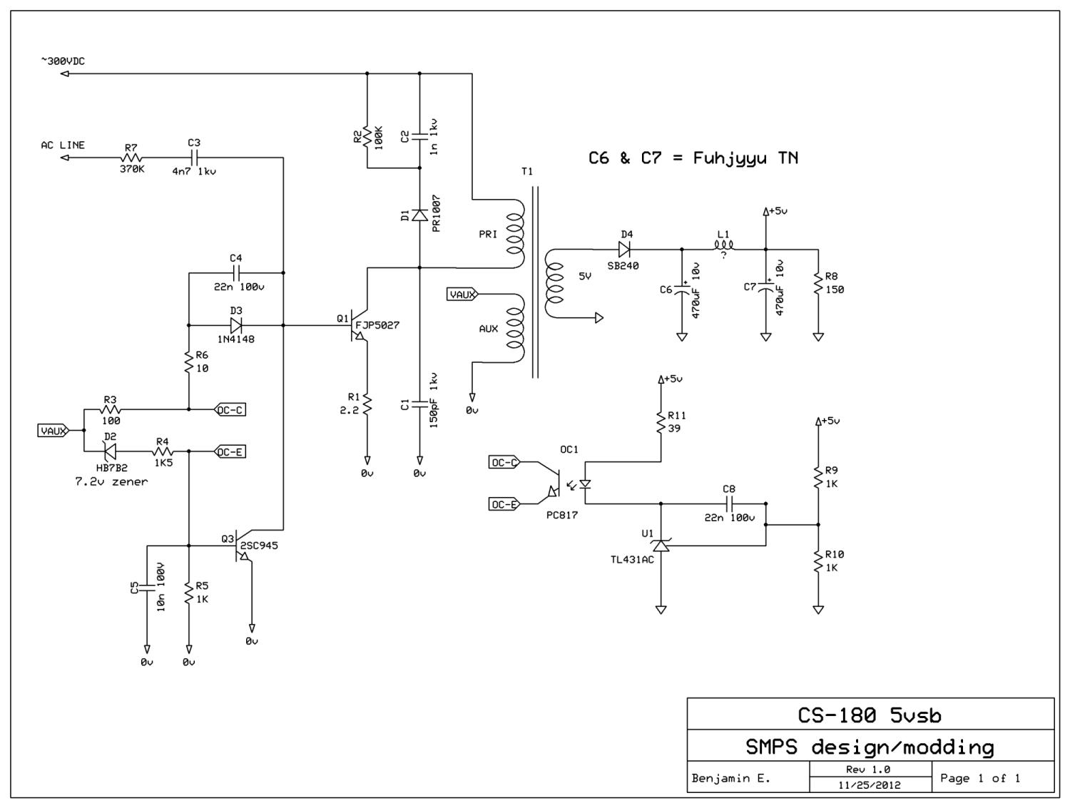
2. Two transistor 5vsb
3. Fake 'Y' caps
4. No input filtering
5. TL494 and LM339
6. Secondary output wire colors are mixed up
7. Tiny EI33 transformer
8. 5vsb transistor = FPJ5027
9. Main switchers = two TT2194
10. Fuse is not in socket, soldered in
11. Heatsinks are so-so
12. 12v: 1x1000uF ('GL', blown), STTH1002CT (Vrrm = 200v, If = 10A)
13. 5v: 1x2200uF, SBL3040PT (Vrrm = 40v, If = 30A)
14. 3.3v: 1x1000uF, MOSPEC S16C40C (Vrrm = 40v,
If = 16A)
15. Primary caps are 470uF 200v 85C 'MK' brand
16. 5vsb: 2x 470uF (fuhjyyu TN), 1x 470uf ('GL'), SB240 (Vrrm = 40v, If = 2A)
17. Two plugs for fans, both connected straight to 12v
18. A few missing PI filter chokes
19. no heatsink grease
20. soldering is so-so
21. mains rectifier: 4x1N5406 (Vrrm = 600v, If = 3A)
I was told that this thing was bought new for around $7. I was also informed that it was load tested at only 100w for a few minutes, when the 12v capacitor blew up.
Unfortunately I don't have the case for this, but I am assuming it was some no-name brand.
The board just says the model is 'CS-180, REV:A3'.
I'm not sure if I want to plug this thing in
I might do it with a ballast bulb though, in case something blows!
POS
-Ben
I got this PSU from an electrical engineer friend.
This thing has just made my jaw drop so far, it fell off my mouth!
Ok, here goes:
1. 'GL' and 'MK' brand caps
2. Two transistor 5vsb
3. Fake 'Y' caps
4. No input filtering
5. TL494 and LM339
6. Secondary output wire colors are mixed up
7. Tiny EI33 transformer
8. 5vsb transistor = FPJ5027
9. Main switchers = two TT2194
10. Fuse is not in socket, soldered in
11. Heatsinks are so-so
12. 12v: 1x1000uF ('GL', blown), STTH1002CT (Vrrm = 200v, If = 10A)
13. 5v: 1x2200uF, SBL3040PT (Vrrm = 40v, If = 30A)
14. 3.3v: 1x1000uF, MOSPEC S16C40C (Vrrm = 40v,
If = 16A)
15. Primary caps are 470uF 200v 85C 'MK' brand
16. 5vsb: 2x 470uF (fuhjyyu TN), 1x 470uf ('GL'), SB240 (Vrrm = 40v, If = 2A)
17. Two plugs for fans, both connected straight to 12v
18. A few missing PI filter chokes
19. no heatsink grease
20. soldering is so-so
21. mains rectifier: 4x1N5406 (Vrrm = 600v, If = 3A)
I was told that this thing was bought new for around $7. I was also informed that it was load tested at only 100w for a few minutes, when the 12v capacitor blew up.
Unfortunately I don't have the case for this, but I am assuming it was some no-name brand.
The board just says the model is 'CS-180, REV:A3'.
I'm not sure if I want to plug this thing in

I might do it with a ballast bulb though, in case something blows!
POS
-Ben

with a couple yellowish-orange 'Y-caps' I got here around ...
.

Comment