Hp 850 G7 CAMELLIA 6050A3140901 MB A01(A1)

Collapse
X
 
  • Time
  • Show
Clear All
new posts
  • D'Bryte
    Member
    • Dec 2018
    • 32
    • Africa

    #1

    Hp 850 G7 CAMELLIA 6050A3140901 MB A01(A1)

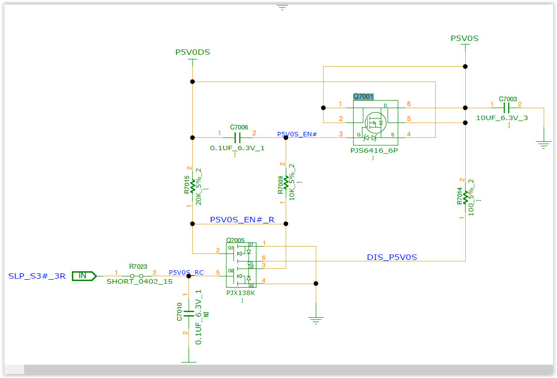
    Hello guys kindly help me identify this component in the picture or if anyone has schematics then pls send it to me....Thankssss
    Attached Files
    Last edited by D'Bryte; 02-16-2023, 10:42 AM.
  • ivanl
    Member
    • Oct 2021
    • 15
    • Slovensko

    #2
    camellia 6050a3140901-mb-a01

    I am asking your friends for help.
    I desperately need the scheme and brd , on camellia 6050a3140901-mb-a01
    Thank you very much

    Comment

    • ivanl
      Member
      • Oct 2021
      • 15
      • Slovensko

      #3
      Re: Hp 850 G7 CAMELLIA 6050A3140901 MB A01(A1)

      Originally posted by D'Bryte
      Hello guys kindly help me identify this component in the picture or if anyone has schematics then pls send it to me....Thankssss
      most likely ,
      drawn with CAMELLIA-6050a3136201-mb-a01
      which are not the same scheme
      Attached Files

      Comment

      • ivanl
        Member
        • Oct 2021
        • 15
        • Slovensko

        #4
        Does anyone have a schematic for camellia-6050a3140901-mb-a01? He dealt with the burnt U60900 chip and roads. replaced with new ones.
        after switching on, it constantly tries to start the power supply, but it does not succeed.
        I have 3.3v on u60100, 1v on 60900, 5v on u60250, 1.8v on u60300. I have a 5v error on the u60200, I don't know what the problem is, but I get a signal there, but even if I bring it externally, the main 5v does not start, the other sources do not work.
        thanks for the help guys

        Comment

        • Brzobub
          Member
          • Mar 2021
          • 16
          • Slovenia

          #5
          What is this chip name ? I have eHDGB and can`t find spare one.

          Thank you

          Comment

          • SMDFlea
            Super Moderator
            • Jan 2018
            • 22035
            • UK

            #6
            Originally posted by Brzobub
            What is this chip name ? I have eHDGB and can`t find spare one.

            Thank you
            Silergy https://www.badcaps.net/forum/troubl...and-datasheets
            All donations to badcaps are welcome, click on this link to donate. Thanks to all supporters

            Comment

            • babarali
              Member
              • Jun 2023
              • 14
              • Pakistan

              #7
              chip name ?

              Comment

              • ivanl
                Member
                • Oct 2021
                • 15
                • Slovensko

                #8
                Originally posted by babarali
                chip name ?
                SILERGY_SY8386RHC_QFN_16P

                Comment

                Related Topics

                Collapse

                • Awejire
                  Kindly identify this bios chip, Adesto AT25QF641 SUB
                  by Awejire
                  I believe this bios chip is currup so I'm trying to reprogram the chip but my programmer could not auto detect the chip. I want to know what type of chip to select to write it wit my programmer.
                  Adesto AT25QF641 SUB
                  07-18-2022, 10:07 AM
                • thesame
                  DVR HIKVISION DS-7208HWI-E1/A BOARD DS-80104 REV 2.2 help identify burnt components
                  by thesame
                  Hy guys , i have a DVR board DS-80104 REV 2.2 that was powered wrong, i have some smds on the board that are blown and i can't identify them , maybe if someone has this board somehow and we can identify the smds', i have searched online and i can't find a schematic.
                  The smds are SOT-23-6 , one of them i think it has the marking ADJF since i found another one on the board with this marking , but the other one it seems that it starts with AG or it looks like. I would really apreciate if someone could help me identify those IC's .

                  ​...
                  02-27-2024, 04:31 AM
                • silver60618
                  Lenovo Legion 7 - Help Identify IC
                  by silver60618
                  Hi gang, its a long shot, but working on Lenovo Legion Pro 7 motherboard NM-F091, and trying to identify this component near GPU with marking "eHFQH" that is burned and shorting the board. Looks like power management IC

                  I couldnt find any schematic or boardview. The CPU side also has same chip. Any way to identify this chip? or take measurements from the good chip to determine what it is?

                  Any help would be appreciated...
                  07-02-2025, 12:16 PM
                • chth96
                  How can I identify varistor which have been blew up?
                  by chth96
                  I mistakely pluged 100v japanese retro game console to 220v outlet.
                  So It seems that glass fuse and varistor have been blew up.
                  I can identify that voltage and ampere value of glass fuse(250V LF 1.6A),but It is impossible to identify varistor type in my sega saturn PSU(YAMAHA 35M07U XR258)
                  Is there any way to identify varistor type in my sega saturn PSU?
                  Any reply would be appreciated.


                  EDIT:
                  It seems that I finally found out what type this black varistor is. It is Panasonic ERZV05D221 “ZNR” Transient/Surge Absorbers (Type D) Varistor Voltage...
                  11-26-2023, 08:52 AM
                • baiceanu_stefan
                  nm-f251 Schematic, boardview or help identify componente
                  by baiceanu_stefan
                  Hello, I have a legion pro 5 16arx8 serial number pf4bf4aw mb code nm-f251 rev1.0 which was dissasembled by the client for cleaning. Now it does start but for 20 secs after that fans run at maximum and then shut down. Found PU8302 burned but cannot identify it the part. It is written eHFAA on it but didn't found any info, no boardview, nothing. Can anyone help identify the part so I can order it from somwhere? Ataching some pictures of the motherboard, serial number and part. Than\k you...
                  04-24-2024, 12:49 AM
                • Loading...
                • No more items.
                Working...