Dear All,
Please really2 need Help on this Acer A515-52G Motherboard Compal EH5AW LA-G521P Rev: 1A.
At first this laptop can on, keyboard light on but no display. Open the motherboard, found out the PQZ3 Mosfet and PUZ3 ic near it burn. Refer picture below. Then I replaced both. All the power rail 3.3,5,1.2, 1.35, 0.8V have power back after i turn on the laptop except for the VCC_GT rail. Voltage at Power Supply showing 0.000A before turn on, after turn on it became 0.5 0.6A. Seem cannot boot and still no display. Then I replaced the PUG1 and mosfet, but the VCC_GT still no power. Only no more short. Anyone can help me on this.


The schematic burn PQZ3 mosfet and PUZ3 IC is below

Boardview

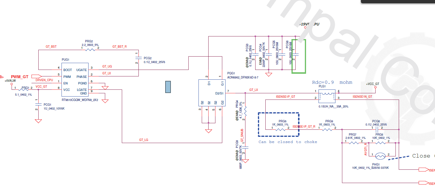
After power on, no power at VCC_GT rail, I replaced PUG1 and mosfet PQG1.Refer schematic below. During checking the power of PUG1, the voltage available is Enable voltage 5V, VCC 5V, Boot 4.8V, PWM 2.5V but no power on pin for UGATE, PHASE and LGATE. Seem the mosfet PQG1 not switching on. Anyone can give advise what other things i should check, maybe i miss something. All the caps and resistor seem ok.
Please really2 need Help on this Acer A515-52G Motherboard Compal EH5AW LA-G521P Rev: 1A.
At first this laptop can on, keyboard light on but no display. Open the motherboard, found out the PQZ3 Mosfet and PUZ3 ic near it burn. Refer picture below. Then I replaced both. All the power rail 3.3,5,1.2, 1.35, 0.8V have power back after i turn on the laptop except for the VCC_GT rail. Voltage at Power Supply showing 0.000A before turn on, after turn on it became 0.5 0.6A. Seem cannot boot and still no display. Then I replaced the PUG1 and mosfet, but the VCC_GT still no power. Only no more short. Anyone can help me on this.
The schematic burn PQZ3 mosfet and PUZ3 IC is below
Boardview
After power on, no power at VCC_GT rail, I replaced PUG1 and mosfet PQG1.Refer schematic below. During checking the power of PUG1, the voltage available is Enable voltage 5V, VCC 5V, Boot 4.8V, PWM 2.5V but no power on pin for UGATE, PHASE and LGATE. Seem the mosfet PQG1 not switching on. Anyone can give advise what other things i should check, maybe i miss something. All the caps and resistor seem ok.
Comment