Hi guys,
I'm new to this forum and was hoping someone could help me diagnose the problem with this power supply from a dell p2210f monitor.
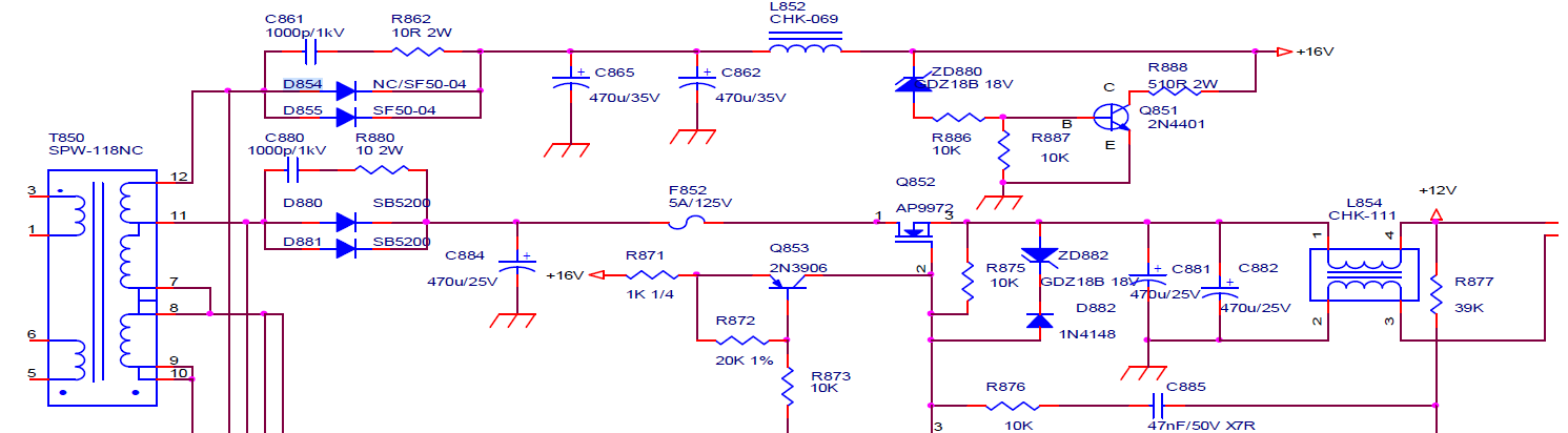
I've attached some photos of the board, no caps seem to be visibly bulging and I can't spot any blown components.
Anyone got any ideas?
I'm new to this forum and was hoping someone could help me diagnose the problem with this power supply from a dell p2210f monitor.
I've attached some photos of the board, no caps seem to be visibly bulging and I can't spot any blown components.
Anyone got any ideas?


Comment